METTL3通过m6A-YTHDF2-pluripotency/Gstp1 mRNA降解轴抑制primed-to-naïve多能干细胞转化。

IF 4.7 Q2 CELL & TISSUE ENGINEERING
Sa Li, Jiajie Hao, Guangliang Hong, Hongzhi Dong, He Liu, Lingmei Jin, Zhihao Zhang, Haoyu Wu, Mingli Hu, Rujin Huang, Guanzheng Luo, Jiangping He, Jiekai Chen, Kaixin Wu
{"title":"METTL3通过m6A-YTHDF2-pluripotency/Gstp1 mRNA降解轴抑制primed-to-naïve多能干细胞转化。","authors":"Sa Li, Jiajie Hao, Guangliang Hong, Hongzhi Dong, He Liu, Lingmei Jin, Zhihao Zhang, Haoyu Wu, Mingli Hu, Rujin Huang, Guanzheng Luo, Jiangping He, Jiekai Chen, Kaixin Wu","doi":"10.1186/s13619-025-00241-1","DOIUrl":null,"url":null,"abstract":"<p><p>N6-methyladenosine (m<sup>6</sup>A) plays crucial roles in development and cellular reprogramming. During embryonic development, pluripotency transitions from a naïve to a primed state, and modeling the reverse primed-to-naïve transition (PNT) provides a valuable framework for investigating pluripotency regulation. Here, we show that inhibiting METTL3 significantly promotes PNT in an m<sup>6</sup>A-dependent manner. Mechanistically, we found that suppressing METTL3 and YTHDF2 prolongs the lifetimes of pluripotency-associated mRNAs, such as Nanog and Sox2, during PNT. In addition, Gstp1 was identified as a downstream target of METTL3 inhibition and YTHDF2 knockout. Gstp1 overexpression enhances PNT, whereas its inhibition impedes the transition. Overall, our findings suggest that YTHDF2 facilitates the removal of pluripotency gene transcripts and Gstp1, thereby promoting PNT reprogramming through m<sup>6</sup>A-mediated posttranscriptional control.</p>","PeriodicalId":9811,"journal":{"name":"Cell Regeneration","volume":"14 1","pages":"19"},"PeriodicalIF":4.7000,"publicationDate":"2025-05-27","publicationTypes":"Journal Article","fieldsOfStudy":null,"isOpenAccess":false,"openAccessPdf":"https://www.ncbi.nlm.nih.gov/pmc/articles/PMC12116966/pdf/","citationCount":"0","resultStr":"{\"title\":\"METTL3 inhibits primed-to-naïve transition of pluripotent stem cells through m<sup>6</sup>A-YTHDF2-pluripotency/Gstp1 mRNA degradation axis.\",\"authors\":\"Sa Li, Jiajie Hao, Guangliang Hong, Hongzhi Dong, He Liu, Lingmei Jin, Zhihao Zhang, Haoyu Wu, Mingli Hu, Rujin Huang, Guanzheng Luo, Jiangping He, Jiekai Chen, Kaixin Wu\",\"doi\":\"10.1186/s13619-025-00241-1\",\"DOIUrl\":null,\"url\":null,\"abstract\":\"<p><p>N6-methyladenosine (m<sup>6</sup>A) plays crucial roles in development and cellular reprogramming. During embryonic development, pluripotency transitions from a naïve to a primed state, and modeling the reverse primed-to-naïve transition (PNT) provides a valuable framework for investigating pluripotency regulation. Here, we show that inhibiting METTL3 significantly promotes PNT in an m<sup>6</sup>A-dependent manner. Mechanistically, we found that suppressing METTL3 and YTHDF2 prolongs the lifetimes of pluripotency-associated mRNAs, such as Nanog and Sox2, during PNT. In addition, Gstp1 was identified as a downstream target of METTL3 inhibition and YTHDF2 knockout. Gstp1 overexpression enhances PNT, whereas its inhibition impedes the transition. Overall, our findings suggest that YTHDF2 facilitates the removal of pluripotency gene transcripts and Gstp1, thereby promoting PNT reprogramming through m<sup>6</sup>A-mediated posttranscriptional control.</p>\",\"PeriodicalId\":9811,\"journal\":{\"name\":\"Cell Regeneration\",\"volume\":\"14 1\",\"pages\":\"19\"},\"PeriodicalIF\":4.7000,\"publicationDate\":\"2025-05-27\",\"publicationTypes\":\"Journal Article\",\"fieldsOfStudy\":null,\"isOpenAccess\":false,\"openAccessPdf\":\"https://www.ncbi.nlm.nih.gov/pmc/articles/PMC12116966/pdf/\",\"citationCount\":\"0\",\"resultStr\":null,\"platform\":\"Semanticscholar\",\"paperid\":null,\"PeriodicalName\":\"Cell Regeneration\",\"FirstCategoryId\":\"1085\",\"ListUrlMain\":\"https://doi.org/10.1186/s13619-025-00241-1\",\"RegionNum\":0,\"RegionCategory\":null,\"ArticlePicture\":[],\"TitleCN\":null,\"AbstractTextCN\":null,\"PMCID\":null,\"EPubDate\":\"\",\"PubModel\":\"\",\"JCR\":\"Q2\",\"JCRName\":\"CELL & TISSUE ENGINEERING\",\"Score\":null,\"Total\":0}","platform":"Semanticscholar","paperid":null,"PeriodicalName":"Cell Regeneration","FirstCategoryId":"1085","ListUrlMain":"https://doi.org/10.1186/s13619-025-00241-1","RegionNum":0,"RegionCategory":null,"ArticlePicture":[],"TitleCN":null,"AbstractTextCN":null,"PMCID":null,"EPubDate":"","PubModel":"","JCR":"Q2","JCRName":"CELL & TISSUE ENGINEERING","Score":null,"Total":0}
引用次数: 0

摘要

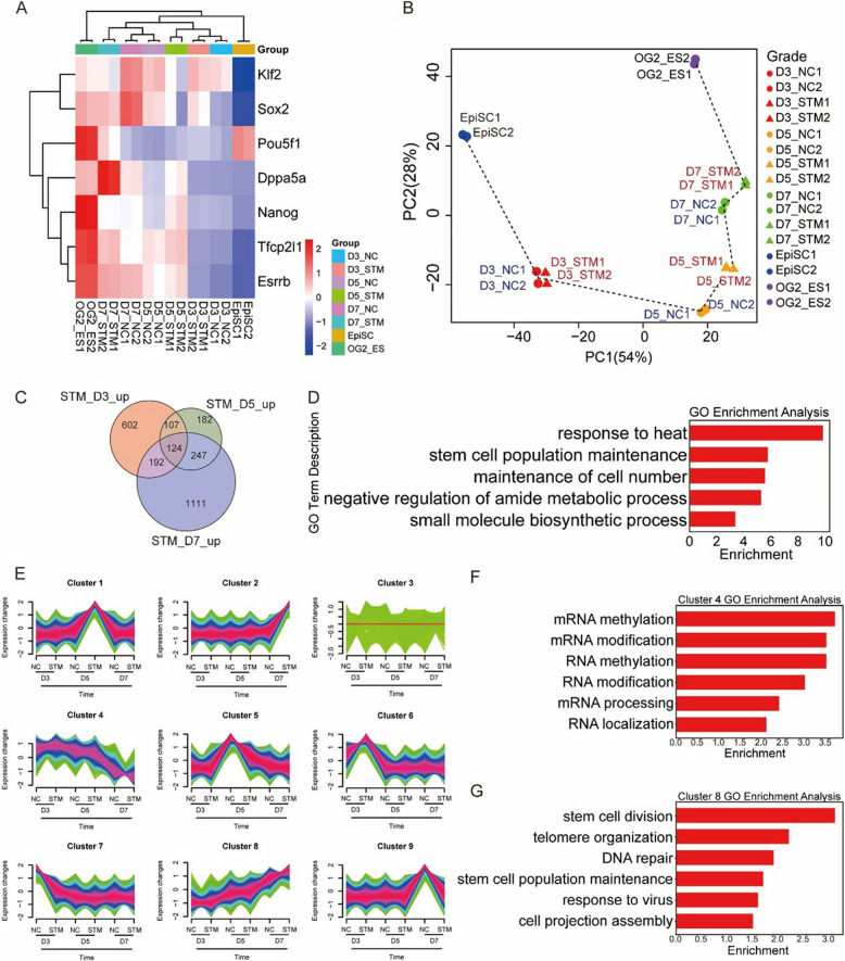
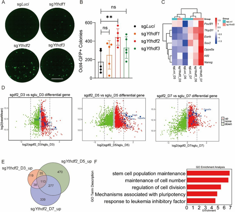
n6 -甲基腺苷(m6A)在发育和细胞重编程中起重要作用。在胚胎发育过程中,多能性从naïve过渡到启动状态,而对反向primed-to-naïve过渡(PNT)进行建模为研究多能性调控提供了一个有价值的框架。在这里,我们发现抑制METTL3以依赖m6a的方式显著促进PNT。在机制上,我们发现抑制METTL3和YTHDF2延长了PNT期间多能性相关mrna(如Nanog和Sox2)的寿命。此外,Gstp1被鉴定为METTL3抑制和YTHDF2敲除的下游靶点。Gstp1过表达会增强PNT,而其抑制作用则会阻碍PNT的转变。总的来说,我们的研究结果表明,YTHDF2促进多能性基因转录物和Gstp1的去除,从而通过m6a介导的转录后控制促进PNT重编程。
本文章由计算机程序翻译,如有差异,请以英文原文为准。

METTL3 inhibits primed-to-naïve transition of pluripotent stem cells through m<sup>6</sup>A-YTHDF2-pluripotency/Gstp1 mRNA degradation axis.

METTL3 inhibits primed-to-naïve transition of pluripotent stem cells through m<sup>6</sup>A-YTHDF2-pluripotency/Gstp1 mRNA degradation axis.

METTL3 inhibits primed-to-naïve transition of pluripotent stem cells through m<sup>6</sup>A-YTHDF2-pluripotency/Gstp1 mRNA degradation axis.

METTL3 inhibits primed-to-naïve transition of pluripotent stem cells through m6A-YTHDF2-pluripotency/Gstp1 mRNA degradation axis.

N6-methyladenosine (m6A) plays crucial roles in development and cellular reprogramming. During embryonic development, pluripotency transitions from a naïve to a primed state, and modeling the reverse primed-to-naïve transition (PNT) provides a valuable framework for investigating pluripotency regulation. Here, we show that inhibiting METTL3 significantly promotes PNT in an m6A-dependent manner. Mechanistically, we found that suppressing METTL3 and YTHDF2 prolongs the lifetimes of pluripotency-associated mRNAs, such as Nanog and Sox2, during PNT. In addition, Gstp1 was identified as a downstream target of METTL3 inhibition and YTHDF2 knockout. Gstp1 overexpression enhances PNT, whereas its inhibition impedes the transition. Overall, our findings suggest that YTHDF2 facilitates the removal of pluripotency gene transcripts and Gstp1, thereby promoting PNT reprogramming through m6A-mediated posttranscriptional control.

求助全文
通过发布文献求助,成功后即可免费获取论文全文。 去求助
来源期刊
Cell Regeneration
Cell Regeneration Biochemistry, Genetics and Molecular Biology-Cell Biology
CiteScore
5.80
自引率
0.00%
发文量
42
审稿时长
35 days
期刊介绍: Cell Regeneration aims to provide a worldwide platform for researches on stem cells and regenerative biology to develop basic science and to foster its clinical translation in medicine. Cell Regeneration welcomes reports on novel discoveries, theories, methods, technologies, and products in the field of stem cells and regenerative research, the journal is interested, but not limited to the following topics: ◎ Embryonic stem cells ◎ Induced pluripotent stem cells ◎ Tissue-specific stem cells ◎ Tissue or organ regeneration ◎ Methodology ◎ Biomaterials and regeneration ◎ Clinical translation or application in medicine
×
引用
GB/T 7714-2015
复制
MLA
复制
APA
复制
导出至
BibTeX EndNote RefMan NoteFirst NoteExpress
×
提示
您的信息不完整,为了账户安全,请先补充。
现在去补充
×
提示
您因"违规操作"
具体请查看互助需知
我知道了
×
提示
确定
请完成安全验证×
copy
已复制链接
快去分享给好友吧!
我知道了
右上角分享
点击右上角分享
0
联系我们:info@booksci.cn Book学术提供免费学术资源搜索服务,方便国内外学者检索中英文文献。致力于提供最便捷和优质的服务体验。 Copyright © 2023 布克学术 All rights reserved.
京ICP备2023020795号-1
ghs 京公网安备 11010802042870号
Book学术文献互助
Book学术文献互助群
群 号:604180095
Book学术官方微信