通过认知成长图表学习精神病的潜在特征:预知项目的设计和基本原理。

IF 2
Schizophrenia bulletin open Pub Date : 2025-04-09 eCollection Date: 2025-01-01 DOI:10.1093/schizbullopen/sgaf007
Andre F Marquand, Barbora Rehák Bučková, Giulia Cattaranusi, Camilla Flaaten, Cecilie Busch, Cecilie K Lemvigh, Veenu Gupta, Charlotte Fraza, Lars T Westlye, Ole A Andreassen, Jaroslav Hlinka, Bjørn H Ebdrup, David Shiers, Torill Ueland, Paola Dazzan
{"title":"通过认知成长图表学习精神病的潜在特征:预知项目的设计和基本原理。","authors":"Andre F Marquand, Barbora Rehák Bučková, Giulia Cattaranusi, Camilla Flaaten, Cecilie Busch, Cecilie K Lemvigh, Veenu Gupta, Charlotte Fraza, Lars T Westlye, Ole A Andreassen, Jaroslav Hlinka, Bjørn H Ebdrup, David Shiers, Torill Ueland, Paola Dazzan","doi":"10.1093/schizbullopen/sgaf007","DOIUrl":null,"url":null,"abstract":"<p><strong>Background and hypothesis: </strong>Cognitive impairments are a core feature of psychosis that are often evident before illness onset and have substantial impact on both clinical and real-world functional outcomes. Therefore, these are an excellent target for stratification and early detection in order to facilitate early intervention. While many studies have aimed to characterize the effects of cognition at the group level and others have aimed to detect individual differences by referencing subjects against existing norms, these studies have limited generalizability across clinical populations, demographic backgrounds, and instruments and do not fully account for the interindividual heterogeneity inherent in psychosis.</p><p><strong>Study design: </strong>Here, we outline the rationale, design, and analysis plan for the PRECOGNITION project, which aims to address these challenges.</p><p><strong>Study results: </strong>This project is a collaboration between partners in 5 European countries. The project will not generate any primary data, but by leveraging existing datasets and combining these with novel analytic methods, it will produce multiple contributions including: (i) translating normative modeling approaches pioneered in brain imaging to psychosis data, to yield \"cognitive growth charts\" for longitudinal tracking and individual prediction; (ii) developing machine learning models for harmonizing and stratifying cohorts on the basis of these models; and (iii) providing integrated next-generation norms, having broad sociodemographic coverage including different languages and distinct norms for individuals with psychosis and unaffected individuals.</p><p><strong>Conclusions: </strong>This study will enable precision stratification of psychosis cohorts and furnish predictions for a broad range of functional outcome measures. It will be guided throughout by lived experience experts.</p>","PeriodicalId":94380,"journal":{"name":"Schizophrenia bulletin open","volume":"6 1","pages":"sgaf007"},"PeriodicalIF":2.0000,"publicationDate":"2025-04-09","publicationTypes":"Journal Article","fieldsOfStudy":null,"isOpenAccess":false,"openAccessPdf":"https://www.ncbi.nlm.nih.gov/pmc/articles/PMC12084834/pdf/","citationCount":"0","resultStr":"{\"title\":\"Learning Latent Profiles via Cognitive Growth Charting in Psychosis: Design and Rationale for the PRECOGNITION Project.\",\"authors\":\"Andre F Marquand, Barbora Rehák Bučková, Giulia Cattaranusi, Camilla Flaaten, Cecilie Busch, Cecilie K Lemvigh, Veenu Gupta, Charlotte Fraza, Lars T Westlye, Ole A Andreassen, Jaroslav Hlinka, Bjørn H Ebdrup, David Shiers, Torill Ueland, Paola Dazzan\",\"doi\":\"10.1093/schizbullopen/sgaf007\",\"DOIUrl\":null,\"url\":null,\"abstract\":\"<p><strong>Background and hypothesis: </strong>Cognitive impairments are a core feature of psychosis that are often evident before illness onset and have substantial impact on both clinical and real-world functional outcomes. Therefore, these are an excellent target for stratification and early detection in order to facilitate early intervention. While many studies have aimed to characterize the effects of cognition at the group level and others have aimed to detect individual differences by referencing subjects against existing norms, these studies have limited generalizability across clinical populations, demographic backgrounds, and instruments and do not fully account for the interindividual heterogeneity inherent in psychosis.</p><p><strong>Study design: </strong>Here, we outline the rationale, design, and analysis plan for the PRECOGNITION project, which aims to address these challenges.</p><p><strong>Study results: </strong>This project is a collaboration between partners in 5 European countries. The project will not generate any primary data, but by leveraging existing datasets and combining these with novel analytic methods, it will produce multiple contributions including: (i) translating normative modeling approaches pioneered in brain imaging to psychosis data, to yield \\\"cognitive growth charts\\\" for longitudinal tracking and individual prediction; (ii) developing machine learning models for harmonizing and stratifying cohorts on the basis of these models; and (iii) providing integrated next-generation norms, having broad sociodemographic coverage including different languages and distinct norms for individuals with psychosis and unaffected individuals.</p><p><strong>Conclusions: </strong>This study will enable precision stratification of psychosis cohorts and furnish predictions for a broad range of functional outcome measures. It will be guided throughout by lived experience experts.</p>\",\"PeriodicalId\":94380,\"journal\":{\"name\":\"Schizophrenia bulletin open\",\"volume\":\"6 1\",\"pages\":\"sgaf007\"},\"PeriodicalIF\":2.0000,\"publicationDate\":\"2025-04-09\",\"publicationTypes\":\"Journal Article\",\"fieldsOfStudy\":null,\"isOpenAccess\":false,\"openAccessPdf\":\"https://www.ncbi.nlm.nih.gov/pmc/articles/PMC12084834/pdf/\",\"citationCount\":\"0\",\"resultStr\":null,\"platform\":\"Semanticscholar\",\"paperid\":null,\"PeriodicalName\":\"Schizophrenia bulletin open\",\"FirstCategoryId\":\"1085\",\"ListUrlMain\":\"https://doi.org/10.1093/schizbullopen/sgaf007\",\"RegionNum\":0,\"RegionCategory\":null,\"ArticlePicture\":[],\"TitleCN\":null,\"AbstractTextCN\":null,\"PMCID\":null,\"EPubDate\":\"2025/1/1 0:00:00\",\"PubModel\":\"eCollection\",\"JCR\":\"\",\"JCRName\":\"\",\"Score\":null,\"Total\":0}","platform":"Semanticscholar","paperid":null,"PeriodicalName":"Schizophrenia bulletin open","FirstCategoryId":"1085","ListUrlMain":"https://doi.org/10.1093/schizbullopen/sgaf007","RegionNum":0,"RegionCategory":null,"ArticlePicture":[],"TitleCN":null,"AbstractTextCN":null,"PMCID":null,"EPubDate":"2025/1/1 0:00:00","PubModel":"eCollection","JCR":"","JCRName":"","Score":null,"Total":0}
引用次数: 0

摘要

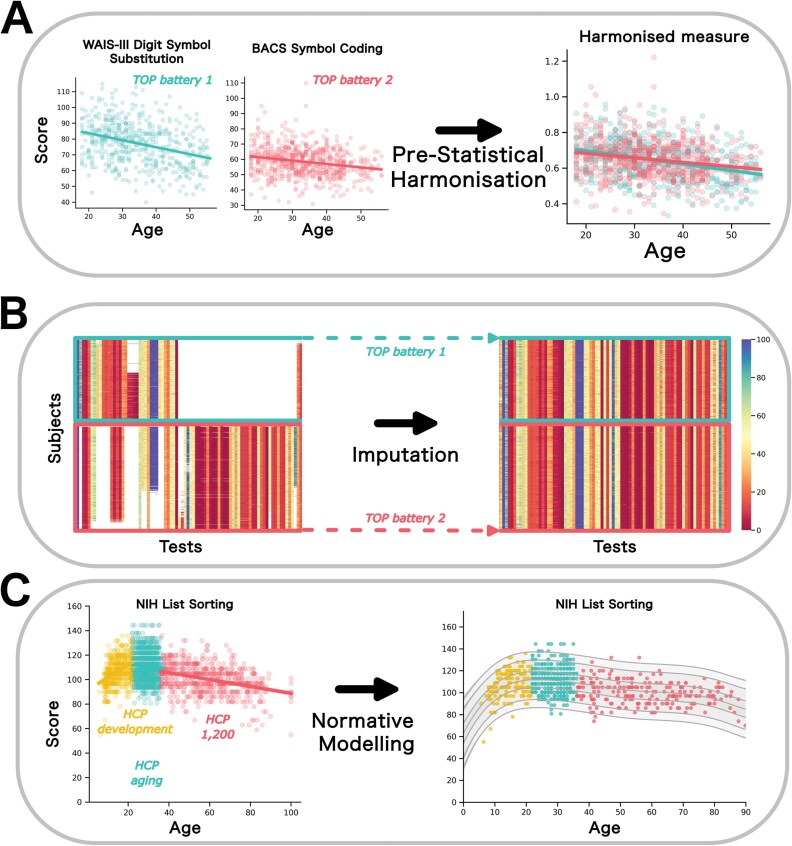
背景和假设:认知障碍是精神病的核心特征,通常在发病前就很明显,并且对临床和现实世界的功能结果都有重大影响。因此,这些是分层和早期发现的极好目标,以便于早期干预。虽然许多研究的目的是在群体水平上描述认知的影响,而另一些研究的目的是通过对照现有规范参考受试者来检测个体差异,但这些研究在临床人群、人口统计学背景和工具上的通用性有限,并且不能完全解释精神病固有的个体间异质性。研究设计:在这里,我们概述了PRECOGNITION项目的基本原理、设计和分析计划,旨在解决这些挑战。研究结果:该项目由5个欧洲国家的合作伙伴合作完成。该项目不会产生任何原始数据,但通过利用现有数据集并将其与新颖的分析方法相结合,它将产生多种贡献,包括:(i)将率先在脑成像方面的规范建模方法转化为精神病数据,以产生纵向跟踪和个人预测的“认知增长图表”;(ii)在这些模型的基础上开发用于协调和分层队列的机器学习模型;(iii)提供整合的下一代规范,具有广泛的社会人口学覆盖范围,包括不同的语言和针对精神病患者和未受影响个体的独特规范。结论:这项研究将使精神病队列的精确分层,并为广泛的功能结果测量提供预测。它将由生活经验专家全程指导。
本文章由计算机程序翻译,如有差异,请以英文原文为准。

Learning Latent Profiles via Cognitive Growth Charting in Psychosis: Design and Rationale for the PRECOGNITION Project.

Learning Latent Profiles via Cognitive Growth Charting in Psychosis: Design and Rationale for the PRECOGNITION Project.

Learning Latent Profiles via Cognitive Growth Charting in Psychosis: Design and Rationale for the PRECOGNITION Project.

Learning Latent Profiles via Cognitive Growth Charting in Psychosis: Design and Rationale for the PRECOGNITION Project.

Background and hypothesis: Cognitive impairments are a core feature of psychosis that are often evident before illness onset and have substantial impact on both clinical and real-world functional outcomes. Therefore, these are an excellent target for stratification and early detection in order to facilitate early intervention. While many studies have aimed to characterize the effects of cognition at the group level and others have aimed to detect individual differences by referencing subjects against existing norms, these studies have limited generalizability across clinical populations, demographic backgrounds, and instruments and do not fully account for the interindividual heterogeneity inherent in psychosis.

Study design: Here, we outline the rationale, design, and analysis plan for the PRECOGNITION project, which aims to address these challenges.

Study results: This project is a collaboration between partners in 5 European countries. The project will not generate any primary data, but by leveraging existing datasets and combining these with novel analytic methods, it will produce multiple contributions including: (i) translating normative modeling approaches pioneered in brain imaging to psychosis data, to yield "cognitive growth charts" for longitudinal tracking and individual prediction; (ii) developing machine learning models for harmonizing and stratifying cohorts on the basis of these models; and (iii) providing integrated next-generation norms, having broad sociodemographic coverage including different languages and distinct norms for individuals with psychosis and unaffected individuals.

Conclusions: This study will enable precision stratification of psychosis cohorts and furnish predictions for a broad range of functional outcome measures. It will be guided throughout by lived experience experts.

求助全文
通过发布文献求助,成功后即可免费获取论文全文。 去求助
来源期刊
CiteScore
2.90
自引率
0.00%
发文量
0
×
引用
GB/T 7714-2015
复制
MLA
复制
APA
复制
导出至
BibTeX EndNote RefMan NoteFirst NoteExpress
×
提示
您的信息不完整,为了账户安全,请先补充。
现在去补充
×
提示
您因"违规操作"
具体请查看互助需知
我知道了
×
提示
确定
请完成安全验证×
copy
已复制链接
快去分享给好友吧!
我知道了
右上角分享
点击右上角分享
0
联系我们:info@booksci.cn Book学术提供免费学术资源搜索服务,方便国内外学者检索中英文文献。致力于提供最便捷和优质的服务体验。 Copyright © 2023 布克学术 All rights reserved.
京ICP备2023020795号-1
ghs 京公网安备 11010802042870号
Book学术文献互助
Book学术文献互助群
群 号:604180095
Book学术官方微信