血小板源性生长因子亚单位B过表达促进肺癌肿瘤生长和转移:糖代谢的作用

IF 3.1 4区 医学 Q2 PATHOLOGY
Cytojournal Pub Date : 2025-03-13 eCollection Date: 2025-01-01 DOI:10.25259/Cytojournal_190_2024
Kai Feng, Xiaoping Cai, Gaofeng Qiao
{"title":"血小板源性生长因子亚单位B过表达促进肺癌肿瘤生长和转移:糖代谢的作用","authors":"Kai Feng, Xiaoping Cai, Gaofeng Qiao","doi":"10.25259/Cytojournal_190_2024","DOIUrl":null,"url":null,"abstract":"<p><strong>Objective: </strong>Lung cancer represents a formidable global health challenge due to its substantial prevalence and mortality rates. Metabolic reprogramming, especially the transition to aerobic glycolysis, plays a pivotal role in the progression of lung cancer by sustaining the energy demands for rapid tumor proliferation. The prominent involvement of platelet-derived growth factor subunit B (PDGFB) in promoting the growth and metastasis of lung cancer through specific signaling cascades is well established in. Nonetheless, further research is imperative to elucidate the intricate regulatory mechanisms of PDGFB in glucose metabolism and its implications for the advancement of lung cancer. Our study is dedicated to exploring the effect of PDGFB on lung cancer by modulating glucose metabolism.</p><p><strong>Material and methods: </strong>First, we determined the expression patterns of PDGFB in various lung cancer cell lines (A549, H460, HCC827, and H1975) using quantitative real-time polymerase chain reaction and Western blot analyses. We measured the expression levels of PDGFB and Ki-67 in tumor tissues from lung cancer patients through immunohistochemistry. We then transfected lung cancer cells with a PDGFB overexpression (PDGFB OE) plasmid. The effects of PDGFB OE and galactose + PDGFB OE co-treatment on cell migration and invasion characteristics were assessed using wound healing and Transwell assays. The impact of PDGFB OE and galactose + PDGFB OE co-treatment on the proliferation capacity of lung cancer cells was evaluated through colony formation and 5-ethynyl-2'-deoxyuridine staining assays. We also measured the effects of PDGFB OE on mitochondrial function and glycolytic capacity in lung cancer cells using extracellular acidification rate assay (ECAR) measurement methods.</p><p><strong>Results: </strong>Elevated levels of PDGFB expression were markedly detected in various lung cancer cell lines, notably A549 and H460 (<i>P</i> < 0.001). This observation was validated by the analysis of tumor samples from patients with lung cancer who exhibited heightened PDGFB expression in tumor tissues (<i>P</i> < 0.001). Moreover, an association was found between increased levels of Ki67 expression and elevated PDGFB expression (<i>P</i> < 0.001). The upregulation of PDGFB was linked to heightened migratory (<i>P</i> < 0.001), invasive (<i>P</i> < 0.001), and proliferative (<i>P</i> < 0.001) capacities of the cells. Furthermore, an elevation in lactate levels and ECAR (<i>P</i> < 0.001) was noted in the PDGFB OE group, along with increased levels of glycolysis-related regulatory proteins. The inhibition of aerobic glycolysis with galactose effectively mitigated the PDGFB-induced enhancement of lung cancer cell proliferation and migration.</p><p><strong>Conclusion: </strong>By affecting glucose metabolism, PDGFB drives the growth and metastasis of lung cancer, underscoring its potential as a promising therapeutic target for the management of this complex disease.</p>","PeriodicalId":49082,"journal":{"name":"Cytojournal","volume":"22 ","pages":"33"},"PeriodicalIF":3.1000,"publicationDate":"2025-03-13","publicationTypes":"Journal Article","fieldsOfStudy":null,"isOpenAccess":false,"openAccessPdf":"https://www.ncbi.nlm.nih.gov/pmc/articles/PMC12010884/pdf/","citationCount":"0","resultStr":"{\"title\":\"Platelet-derived growth factor subunit B overexpression promotes lung cancer tumor growth and metastasis: The role of glucose metabolism.\",\"authors\":\"Kai Feng, Xiaoping Cai, Gaofeng Qiao\",\"doi\":\"10.25259/Cytojournal_190_2024\",\"DOIUrl\":null,\"url\":null,\"abstract\":\"<p><strong>Objective: </strong>Lung cancer represents a formidable global health challenge due to its substantial prevalence and mortality rates. Metabolic reprogramming, especially the transition to aerobic glycolysis, plays a pivotal role in the progression of lung cancer by sustaining the energy demands for rapid tumor proliferation. The prominent involvement of platelet-derived growth factor subunit B (PDGFB) in promoting the growth and metastasis of lung cancer through specific signaling cascades is well established in. Nonetheless, further research is imperative to elucidate the intricate regulatory mechanisms of PDGFB in glucose metabolism and its implications for the advancement of lung cancer. Our study is dedicated to exploring the effect of PDGFB on lung cancer by modulating glucose metabolism.</p><p><strong>Material and methods: </strong>First, we determined the expression patterns of PDGFB in various lung cancer cell lines (A549, H460, HCC827, and H1975) using quantitative real-time polymerase chain reaction and Western blot analyses. We measured the expression levels of PDGFB and Ki-67 in tumor tissues from lung cancer patients through immunohistochemistry. We then transfected lung cancer cells with a PDGFB overexpression (PDGFB OE) plasmid. The effects of PDGFB OE and galactose + PDGFB OE co-treatment on cell migration and invasion characteristics were assessed using wound healing and Transwell assays. The impact of PDGFB OE and galactose + PDGFB OE co-treatment on the proliferation capacity of lung cancer cells was evaluated through colony formation and 5-ethynyl-2'-deoxyuridine staining assays. We also measured the effects of PDGFB OE on mitochondrial function and glycolytic capacity in lung cancer cells using extracellular acidification rate assay (ECAR) measurement methods.</p><p><strong>Results: </strong>Elevated levels of PDGFB expression were markedly detected in various lung cancer cell lines, notably A549 and H460 (<i>P</i> < 0.001). This observation was validated by the analysis of tumor samples from patients with lung cancer who exhibited heightened PDGFB expression in tumor tissues (<i>P</i> < 0.001). Moreover, an association was found between increased levels of Ki67 expression and elevated PDGFB expression (<i>P</i> < 0.001). The upregulation of PDGFB was linked to heightened migratory (<i>P</i> < 0.001), invasive (<i>P</i> < 0.001), and proliferative (<i>P</i> < 0.001) capacities of the cells. Furthermore, an elevation in lactate levels and ECAR (<i>P</i> < 0.001) was noted in the PDGFB OE group, along with increased levels of glycolysis-related regulatory proteins. The inhibition of aerobic glycolysis with galactose effectively mitigated the PDGFB-induced enhancement of lung cancer cell proliferation and migration.</p><p><strong>Conclusion: </strong>By affecting glucose metabolism, PDGFB drives the growth and metastasis of lung cancer, underscoring its potential as a promising therapeutic target for the management of this complex disease.</p>\",\"PeriodicalId\":49082,\"journal\":{\"name\":\"Cytojournal\",\"volume\":\"22 \",\"pages\":\"33\"},\"PeriodicalIF\":3.1000,\"publicationDate\":\"2025-03-13\",\"publicationTypes\":\"Journal Article\",\"fieldsOfStudy\":null,\"isOpenAccess\":false,\"openAccessPdf\":\"https://www.ncbi.nlm.nih.gov/pmc/articles/PMC12010884/pdf/\",\"citationCount\":\"0\",\"resultStr\":null,\"platform\":\"Semanticscholar\",\"paperid\":null,\"PeriodicalName\":\"Cytojournal\",\"FirstCategoryId\":\"3\",\"ListUrlMain\":\"https://doi.org/10.25259/Cytojournal_190_2024\",\"RegionNum\":4,\"RegionCategory\":\"医学\",\"ArticlePicture\":[],\"TitleCN\":null,\"AbstractTextCN\":null,\"PMCID\":null,\"EPubDate\":\"2025/1/1 0:00:00\",\"PubModel\":\"eCollection\",\"JCR\":\"Q2\",\"JCRName\":\"PATHOLOGY\",\"Score\":null,\"Total\":0}","platform":"Semanticscholar","paperid":null,"PeriodicalName":"Cytojournal","FirstCategoryId":"3","ListUrlMain":"https://doi.org/10.25259/Cytojournal_190_2024","RegionNum":4,"RegionCategory":"医学","ArticlePicture":[],"TitleCN":null,"AbstractTextCN":null,"PMCID":null,"EPubDate":"2025/1/1 0:00:00","PubModel":"eCollection","JCR":"Q2","JCRName":"PATHOLOGY","Score":null,"Total":0}
引用次数: 0

摘要

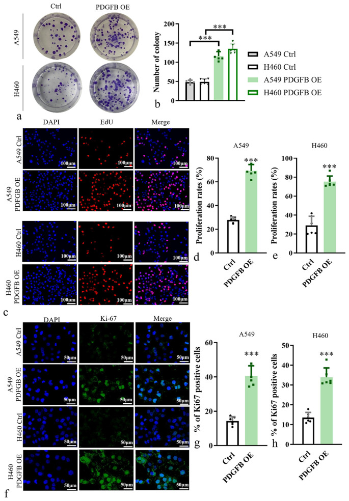
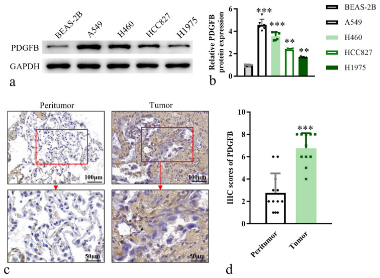
目的:肺癌是一个巨大的全球健康挑战,由于其巨大的患病率和死亡率。代谢重编程,特别是向有氧糖酵解的转变,通过维持肿瘤快速增殖的能量需求,在肺癌的进展中起着关键作用。血小板衍生生长因子亚单位B (PDGFB)通过特定的信号级联促进肺癌的生长和转移。尽管如此,进一步研究PDGFB在糖代谢中的复杂调控机制及其对肺癌进展的影响仍是必要的。我们的研究致力于探索PDGFB通过调节葡萄糖代谢对肺癌的影响。材料和方法:首先,我们利用实时定量聚合酶链反应和Western blot分析,确定了PDGFB在各种肺癌细胞系(A549、H460、HCC827和H1975)中的表达模式。我们通过免疫组化检测肺癌患者肿瘤组织中PDGFB和Ki-67的表达水平。然后我们用PDGFB过表达(PDGFB OE)质粒转染肺癌细胞。通过伤口愈合和Transwell试验评估PDGFB OE和半乳糖+ PDGFB OE共同处理对细胞迁移和侵袭特性的影响。通过集落形成和5-乙基-2'-脱氧尿苷染色检测PDGFB OE和半乳糖+ PDGFB OE共处理对肺癌细胞增殖能力的影响。我们还使用细胞外酸化率测定(ECAR)测量方法测量了PDGFB OE对肺癌细胞线粒体功能和糖酵解能力的影响。结果:PDGFB在多种肺癌细胞系中均显著表达升高,其中以A549和H460细胞表达显著(P < 0.001)。对肺癌患者肿瘤样本的分析证实了这一观察结果,肺癌患者肿瘤组织中PDGFB表达升高(P < 0.001)。此外,发现Ki67表达水平升高与PDGFB表达升高之间存在关联(P < 0.001)。PDGFB的上调与细胞迁移(P < 0.001)、侵袭(P < 0.001)和增殖(P < 0.001)能力的增强有关。此外,PDGFB OE组乳酸水平和ECAR升高(P < 0.001),糖酵解相关调节蛋白水平升高。半乳糖对有氧糖酵解的抑制有效地减轻了pdgfb诱导的肺癌细胞增殖和迁移的增强。结论:PDGFB通过影响葡萄糖代谢,驱动肺癌的生长和转移,强调其作为治疗这种复杂疾病的有希望的治疗靶点的潜力。
本文章由计算机程序翻译,如有差异,请以英文原文为准。

Platelet-derived growth factor subunit B overexpression promotes lung cancer tumor growth and metastasis: The role of glucose metabolism.

Platelet-derived growth factor subunit B overexpression promotes lung cancer tumor growth and metastasis: The role of glucose metabolism.

Platelet-derived growth factor subunit B overexpression promotes lung cancer tumor growth and metastasis: The role of glucose metabolism.

Platelet-derived growth factor subunit B overexpression promotes lung cancer tumor growth and metastasis: The role of glucose metabolism.

Objective: Lung cancer represents a formidable global health challenge due to its substantial prevalence and mortality rates. Metabolic reprogramming, especially the transition to aerobic glycolysis, plays a pivotal role in the progression of lung cancer by sustaining the energy demands for rapid tumor proliferation. The prominent involvement of platelet-derived growth factor subunit B (PDGFB) in promoting the growth and metastasis of lung cancer through specific signaling cascades is well established in. Nonetheless, further research is imperative to elucidate the intricate regulatory mechanisms of PDGFB in glucose metabolism and its implications for the advancement of lung cancer. Our study is dedicated to exploring the effect of PDGFB on lung cancer by modulating glucose metabolism.

Material and methods: First, we determined the expression patterns of PDGFB in various lung cancer cell lines (A549, H460, HCC827, and H1975) using quantitative real-time polymerase chain reaction and Western blot analyses. We measured the expression levels of PDGFB and Ki-67 in tumor tissues from lung cancer patients through immunohistochemistry. We then transfected lung cancer cells with a PDGFB overexpression (PDGFB OE) plasmid. The effects of PDGFB OE and galactose + PDGFB OE co-treatment on cell migration and invasion characteristics were assessed using wound healing and Transwell assays. The impact of PDGFB OE and galactose + PDGFB OE co-treatment on the proliferation capacity of lung cancer cells was evaluated through colony formation and 5-ethynyl-2'-deoxyuridine staining assays. We also measured the effects of PDGFB OE on mitochondrial function and glycolytic capacity in lung cancer cells using extracellular acidification rate assay (ECAR) measurement methods.

Results: Elevated levels of PDGFB expression were markedly detected in various lung cancer cell lines, notably A549 and H460 (P < 0.001). This observation was validated by the analysis of tumor samples from patients with lung cancer who exhibited heightened PDGFB expression in tumor tissues (P < 0.001). Moreover, an association was found between increased levels of Ki67 expression and elevated PDGFB expression (P < 0.001). The upregulation of PDGFB was linked to heightened migratory (P < 0.001), invasive (P < 0.001), and proliferative (P < 0.001) capacities of the cells. Furthermore, an elevation in lactate levels and ECAR (P < 0.001) was noted in the PDGFB OE group, along with increased levels of glycolysis-related regulatory proteins. The inhibition of aerobic glycolysis with galactose effectively mitigated the PDGFB-induced enhancement of lung cancer cell proliferation and migration.

Conclusion: By affecting glucose metabolism, PDGFB drives the growth and metastasis of lung cancer, underscoring its potential as a promising therapeutic target for the management of this complex disease.

求助全文
通过发布文献求助,成功后即可免费获取论文全文。 去求助
来源期刊
Cytojournal
Cytojournal PATHOLOGY-
CiteScore
2.20
自引率
42.10%
发文量
56
审稿时长
>12 weeks
期刊介绍: The CytoJournal is an open-access peer-reviewed journal committed to publishing high-quality articles in the field of Diagnostic Cytopathology including Molecular aspects. The journal is owned by the Cytopathology Foundation and published by the Scientific Scholar.
×
引用
GB/T 7714-2015
复制
MLA
复制
APA
复制
导出至
BibTeX EndNote RefMan NoteFirst NoteExpress
×
提示
您的信息不完整,为了账户安全,请先补充。
现在去补充
×
提示
您因"违规操作"
具体请查看互助需知
我知道了
×
提示
确定
请完成安全验证×
copy
已复制链接
快去分享给好友吧!
我知道了
右上角分享
点击右上角分享
0
联系我们:info@booksci.cn Book学术提供免费学术资源搜索服务,方便国内外学者检索中英文文献。致力于提供最便捷和优质的服务体验。 Copyright © 2023 布克学术 All rights reserved.
京ICP备2023020795号-1
ghs 京公网安备 11010802042870号
Book学术文献互助
Book学术文献互助群
群 号:604180095
Book学术官方微信