利用高通量技术推进辐射诱导突变体筛选:拟南芥突变体筛选的初步评价。

IF 4.4 2区 生物学 Q1 BIOCHEMICAL RESEARCH METHODS
Zhe Li, Jinhu Mu, Yan Du, Xiao Liu, Lixia Yu, Jianing Ding, Jing Long, Jingmin Chen, Libin Zhou
{"title":"利用高通量技术推进辐射诱导突变体筛选:拟南芥突变体筛选的初步评价。","authors":"Zhe Li, Jinhu Mu, Yan Du, Xiao Liu, Lixia Yu, Jianing Ding, Jing Long, Jingmin Chen, Libin Zhou","doi":"10.1186/s13007-025-01367-8","DOIUrl":null,"url":null,"abstract":"<p><p>Identifying mutant traits is essential for improving crop yield, quality, and stress resistance in plant breeding. Historically, the efficiency of breeding has been constrained by throughput and accuracy. Recent significant advancements have been made through the development of automated, high-accuracy, and high-throughput equipment. However, challenges remain in the post-processing of large-scale image data and its practical application and evaluation in breeding. This study presents a comparative analysis of human and machine recognition, with validation of a randomly selected mutant at the physiological level performed on wild-type Arabidopsis thaliana and a candidate mutant of the M<sub>3</sub> generation, which was generated through mutagenesis with heavy ion beams (HIBs) and <sup>60</sup>Co-γ radiation. The mutant populations were subjected to image acquisition and automated screening using the High-throughput Plant Imaging System (HTPIS), generating approximately 10 GB of data (4,635 image datasets). We performed Principal Components Analysis (PCA), scatter matrix clustering, and Logistic Growth Curve (LGC) analyses, and compared these results with those obtained from traditional manual screening based on human visual assessment, and randomly selected #197 candidate mutants for validation in terms of growth and development, chlorophyll fluorescence, and subcellular structure. Our findings demonstrate that as the confidence interval level increases from 75 to 99.9%, the accuracy of machine-based mutant identification decreases from 1 to 0.446, while the false positive rate decreases from 0.817 to 0.118, and the false negative rate increases from 0 to 0.554. Nevertheless, machine-based screening remains more accurate and efficient than human assessment. This study evaluated and validated the efficiency (greater than 80%) of high-throughput techniques for screening mutants in complex populations of radiation-induced progeny, and presented a graphical data processing procedure for high-throughput screening of mutants, providing a basis for breeding techniques utilizing HIBs and γ-ray radiation, and offering innovative approaches and methodologies for radiation-induced breeding in the context of high-throughput big data.</p>","PeriodicalId":20100,"journal":{"name":"Plant Methods","volume":"21 1","pages":"50"},"PeriodicalIF":4.4000,"publicationDate":"2025-04-15","publicationTypes":"Journal Article","fieldsOfStudy":null,"isOpenAccess":false,"openAccessPdf":"https://www.ncbi.nlm.nih.gov/pmc/articles/PMC11998337/pdf/","citationCount":"0","resultStr":"{\"title\":\"Advancing radiation-induced mutant screening through high-throughput technology: a preliminary evaluation of mutant screening in Arabidopsis thaliana.\",\"authors\":\"Zhe Li, Jinhu Mu, Yan Du, Xiao Liu, Lixia Yu, Jianing Ding, Jing Long, Jingmin Chen, Libin Zhou\",\"doi\":\"10.1186/s13007-025-01367-8\",\"DOIUrl\":null,\"url\":null,\"abstract\":\"<p><p>Identifying mutant traits is essential for improving crop yield, quality, and stress resistance in plant breeding. Historically, the efficiency of breeding has been constrained by throughput and accuracy. Recent significant advancements have been made through the development of automated, high-accuracy, and high-throughput equipment. However, challenges remain in the post-processing of large-scale image data and its practical application and evaluation in breeding. This study presents a comparative analysis of human and machine recognition, with validation of a randomly selected mutant at the physiological level performed on wild-type Arabidopsis thaliana and a candidate mutant of the M<sub>3</sub> generation, which was generated through mutagenesis with heavy ion beams (HIBs) and <sup>60</sup>Co-γ radiation. The mutant populations were subjected to image acquisition and automated screening using the High-throughput Plant Imaging System (HTPIS), generating approximately 10 GB of data (4,635 image datasets). We performed Principal Components Analysis (PCA), scatter matrix clustering, and Logistic Growth Curve (LGC) analyses, and compared these results with those obtained from traditional manual screening based on human visual assessment, and randomly selected #197 candidate mutants for validation in terms of growth and development, chlorophyll fluorescence, and subcellular structure. Our findings demonstrate that as the confidence interval level increases from 75 to 99.9%, the accuracy of machine-based mutant identification decreases from 1 to 0.446, while the false positive rate decreases from 0.817 to 0.118, and the false negative rate increases from 0 to 0.554. Nevertheless, machine-based screening remains more accurate and efficient than human assessment. This study evaluated and validated the efficiency (greater than 80%) of high-throughput techniques for screening mutants in complex populations of radiation-induced progeny, and presented a graphical data processing procedure for high-throughput screening of mutants, providing a basis for breeding techniques utilizing HIBs and γ-ray radiation, and offering innovative approaches and methodologies for radiation-induced breeding in the context of high-throughput big data.</p>\",\"PeriodicalId\":20100,\"journal\":{\"name\":\"Plant Methods\",\"volume\":\"21 1\",\"pages\":\"50\"},\"PeriodicalIF\":4.4000,\"publicationDate\":\"2025-04-15\",\"publicationTypes\":\"Journal Article\",\"fieldsOfStudy\":null,\"isOpenAccess\":false,\"openAccessPdf\":\"https://www.ncbi.nlm.nih.gov/pmc/articles/PMC11998337/pdf/\",\"citationCount\":\"0\",\"resultStr\":null,\"platform\":\"Semanticscholar\",\"paperid\":null,\"PeriodicalName\":\"Plant Methods\",\"FirstCategoryId\":\"99\",\"ListUrlMain\":\"https://doi.org/10.1186/s13007-025-01367-8\",\"RegionNum\":2,\"RegionCategory\":\"生物学\",\"ArticlePicture\":[],\"TitleCN\":null,\"AbstractTextCN\":null,\"PMCID\":null,\"EPubDate\":\"\",\"PubModel\":\"\",\"JCR\":\"Q1\",\"JCRName\":\"BIOCHEMICAL RESEARCH METHODS\",\"Score\":null,\"Total\":0}","platform":"Semanticscholar","paperid":null,"PeriodicalName":"Plant Methods","FirstCategoryId":"99","ListUrlMain":"https://doi.org/10.1186/s13007-025-01367-8","RegionNum":2,"RegionCategory":"生物学","ArticlePicture":[],"TitleCN":null,"AbstractTextCN":null,"PMCID":null,"EPubDate":"","PubModel":"","JCR":"Q1","JCRName":"BIOCHEMICAL RESEARCH METHODS","Score":null,"Total":0}
引用次数: 0

摘要

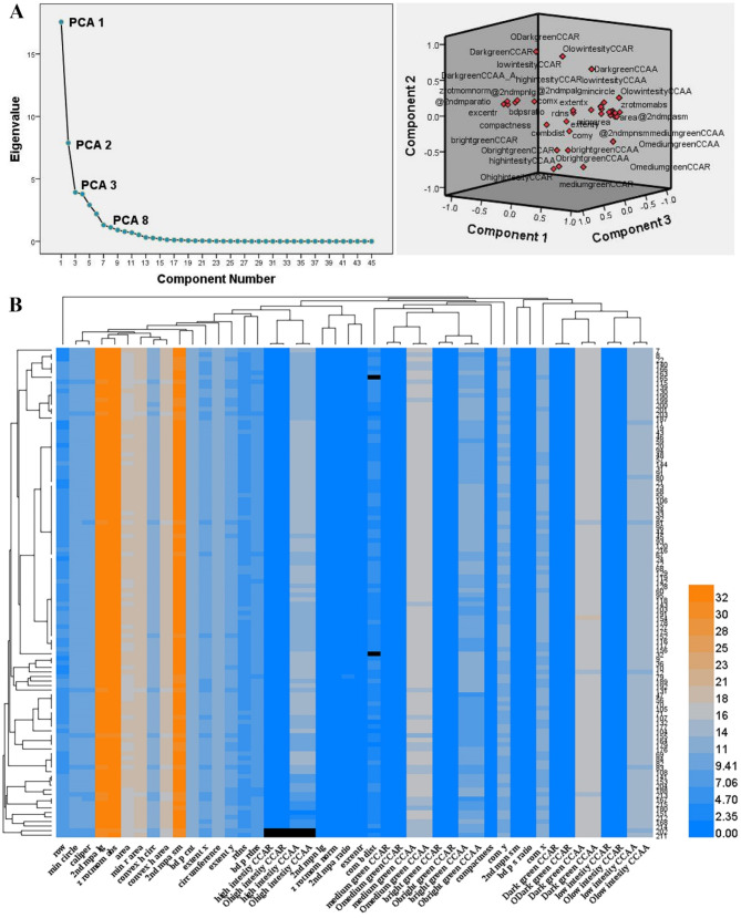
在植物育种中,突变性状的鉴定对提高作物产量、品质和抗逆性至关重要。从历史上看,育种效率一直受到产量和准确性的限制。通过自动化、高精度和高通量设备的发展,最近取得了重大进展。然而,大规模图像数据的后处理及其在育种中的实际应用和评价仍存在挑战。本研究对人类和机器识别进行了对比分析,并在生理水平上对野生型拟南芥随机选择的突变体和M3代候选突变体进行了验证,该突变体是通过重离子束(HIBs)和60Co-γ辐射诱变产生的。利用高通量植物成像系统(HTPIS)对突变群体进行图像采集和自动筛选,产生大约10gb的数据(4,635个图像数据集)。我们进行了主成分分析(PCA)、散点矩阵聚类和Logistic生长曲线(LGC)分析,并将这些结果与基于人类视觉评估的传统人工筛选结果进行了比较,并随机选择了197个候选突变体进行生长发育、叶绿素荧光和亚细胞结构方面的验证。我们的研究结果表明,随着置信区间水平从75%增加到99.9%,基于机器的突变体识别准确率从1下降到0.446,假阳性率从0.817下降到0.118,假阴性率从0增加到0.554。然而,基于机器的筛选仍然比人类评估更准确和有效。本研究评估并验证了高通量突变体筛选技术在辐射诱导后代复杂群体中的效率(大于80%),并提出了高通量突变体筛选的图形化数据处理流程,为利用HIBs和γ射线进行育种技术提供了基础,为高通量大数据背景下的辐射诱导育种提供了创新的途径和方法。
本文章由计算机程序翻译,如有差异,请以英文原文为准。

Advancing radiation-induced mutant screening through high-throughput technology: a preliminary evaluation of mutant screening in Arabidopsis thaliana.

Advancing radiation-induced mutant screening through high-throughput technology: a preliminary evaluation of mutant screening in Arabidopsis thaliana.

Advancing radiation-induced mutant screening through high-throughput technology: a preliminary evaluation of mutant screening in Arabidopsis thaliana.

Advancing radiation-induced mutant screening through high-throughput technology: a preliminary evaluation of mutant screening in Arabidopsis thaliana.

Identifying mutant traits is essential for improving crop yield, quality, and stress resistance in plant breeding. Historically, the efficiency of breeding has been constrained by throughput and accuracy. Recent significant advancements have been made through the development of automated, high-accuracy, and high-throughput equipment. However, challenges remain in the post-processing of large-scale image data and its practical application and evaluation in breeding. This study presents a comparative analysis of human and machine recognition, with validation of a randomly selected mutant at the physiological level performed on wild-type Arabidopsis thaliana and a candidate mutant of the M3 generation, which was generated through mutagenesis with heavy ion beams (HIBs) and 60Co-γ radiation. The mutant populations were subjected to image acquisition and automated screening using the High-throughput Plant Imaging System (HTPIS), generating approximately 10 GB of data (4,635 image datasets). We performed Principal Components Analysis (PCA), scatter matrix clustering, and Logistic Growth Curve (LGC) analyses, and compared these results with those obtained from traditional manual screening based on human visual assessment, and randomly selected #197 candidate mutants for validation in terms of growth and development, chlorophyll fluorescence, and subcellular structure. Our findings demonstrate that as the confidence interval level increases from 75 to 99.9%, the accuracy of machine-based mutant identification decreases from 1 to 0.446, while the false positive rate decreases from 0.817 to 0.118, and the false negative rate increases from 0 to 0.554. Nevertheless, machine-based screening remains more accurate and efficient than human assessment. This study evaluated and validated the efficiency (greater than 80%) of high-throughput techniques for screening mutants in complex populations of radiation-induced progeny, and presented a graphical data processing procedure for high-throughput screening of mutants, providing a basis for breeding techniques utilizing HIBs and γ-ray radiation, and offering innovative approaches and methodologies for radiation-induced breeding in the context of high-throughput big data.

求助全文
通过发布文献求助,成功后即可免费获取论文全文。 去求助
来源期刊
Plant Methods
Plant Methods 生物-植物科学
CiteScore
9.20
自引率
3.90%
发文量
121
审稿时长
2 months
期刊介绍: Plant Methods is an open access, peer-reviewed, online journal for the plant research community that encompasses all aspects of technological innovation in the plant sciences. There is no doubt that we have entered an exciting new era in plant biology. The completion of the Arabidopsis genome sequence, and the rapid progress being made in other plant genomics projects are providing unparalleled opportunities for progress in all areas of plant science. Nevertheless, enormous challenges lie ahead if we are to understand the function of every gene in the genome, and how the individual parts work together to make the whole organism. Achieving these goals will require an unprecedented collaborative effort, combining high-throughput, system-wide technologies with more focused approaches that integrate traditional disciplines such as cell biology, biochemistry and molecular genetics. Technological innovation is probably the most important catalyst for progress in any scientific discipline. Plant Methods’ goal is to stimulate the development and adoption of new and improved techniques and research tools and, where appropriate, to promote consistency of methodologies for better integration of data from different laboratories.
×
引用
GB/T 7714-2015
复制
MLA
复制
APA
复制
导出至
BibTeX EndNote RefMan NoteFirst NoteExpress
×
提示
您的信息不完整,为了账户安全,请先补充。
现在去补充
×
提示
您因"违规操作"
具体请查看互助需知
我知道了
×
提示
确定
请完成安全验证×
copy
已复制链接
快去分享给好友吧!
我知道了
右上角分享
点击右上角分享
0
联系我们:info@booksci.cn Book学术提供免费学术资源搜索服务,方便国内外学者检索中英文文献。致力于提供最便捷和优质的服务体验。 Copyright © 2023 布克学术 All rights reserved.
京ICP备2023020795号-1
ghs 京公网安备 11010802042870号
Book学术文献互助
Book学术文献互助群
群 号:604180095
Book学术官方微信