EXPRESS:电针干预通过刺激大鼠癌性骨痛模型中的STING/IFN-1通路来缓解疼痛。

IF 2.8 3区 医学 Q2 NEUROSCIENCES
Molecular Pain Pub Date : 2025-01-01 Epub Date: 2025-05-07 DOI:10.1177/17448069251342240
Yi-Ming Gu, Xiang Meng, Jia-Yi Liang, Yong Xia, Jun-Wei Huang, Ke Wang, Zi-Yong Ju
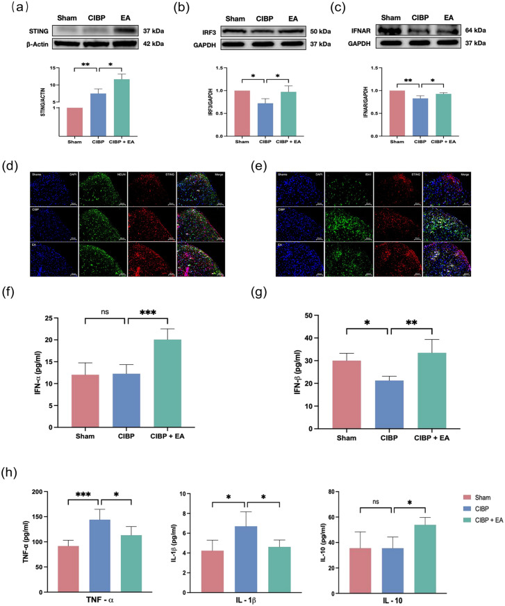
{"title":"EXPRESS:电针干预通过刺激大鼠癌性骨痛模型中的STING/IFN-1通路来缓解疼痛。","authors":"Yi-Ming Gu, Xiang Meng, Jia-Yi Liang, Yong Xia, Jun-Wei Huang, Ke Wang, Zi-Yong Ju","doi":"10.1177/17448069251342240","DOIUrl":null,"url":null,"abstract":"<p><p>This study aimed to evaluate the effects of electroacupuncture (EA) on cancer-induced bone pain (CIBP) and investigate its interaction with the STING/IFN-I pathway. A CIBP model was established in female rats. EA was administered for six consecutive days at bilateral L3-L5 Jia Ji points (EX-B2). EA-induced antinociception was evaluated through mechanical, thermal, and cold sensitivity assessments. EA significantly increased the paw withdrawal threshold (PWT) and paw withdrawal latency (PWL) in rats with CIBP (<i>p</i> < 0.01). In the spinal cord of CIBP model rats, western blot analysis demonstrated that the application of EA upregulated the expression of STING, IRF3, and IFNAR (<i>p</i> < 0.05). The ELISA results indicated that EA significantly increased the expression of IFN-α (<i>p</i> < 0.005) and IFN-β (<i>p</i> < 0.01) and reduced the expression of TNF-α and IL-1β (<i>p</i> < 0.05). Immunofluorescence analysis revealed that STING was predominantly localized in microglia, with a minimal presence in neuronal cells. Furthermore, intrathecal administration of the STING antagonist C-176 attenuated the analgesic effects of EA in CIBP (<i>p</i> < 0.05). Both EA and STING agonist were effective in alleviating pain in rats with CIBP, possibly through the activation of the STING/IFN-I pathway. Notably, EA treatment reduced pro-inflammatory cytokines and increased anti-inflammatory cytokines. In contrast, while the STING agonist exhibited analgesic effects, it was associated with elevated levels of pro-inflammatory cytokines. These finding underscore the therapeutic potential of EA in the management of CIBP.</p>","PeriodicalId":19010,"journal":{"name":"Molecular Pain","volume":" ","pages":"17448069251342240"},"PeriodicalIF":2.8000,"publicationDate":"2025-01-01","publicationTypes":"Journal Article","fieldsOfStudy":null,"isOpenAccess":false,"openAccessPdf":"https://www.ncbi.nlm.nih.gov/pmc/articles/PMC12144371/pdf/","citationCount":"0","resultStr":"{\"title\":\"Electroacupuncture intervention relieves pain by stimulating the STING/IFN-I pathway in rat models of cancer-induced bone pain.\",\"authors\":\"Yi-Ming Gu, Xiang Meng, Jia-Yi Liang, Yong Xia, Jun-Wei Huang, Ke Wang, Zi-Yong Ju\",\"doi\":\"10.1177/17448069251342240\",\"DOIUrl\":null,\"url\":null,\"abstract\":\"<p><p>This study aimed to evaluate the effects of electroacupuncture (EA) on cancer-induced bone pain (CIBP) and investigate its interaction with the STING/IFN-I pathway. A CIBP model was established in female rats. EA was administered for six consecutive days at bilateral L3-L5 Jia Ji points (EX-B2). EA-induced antinociception was evaluated through mechanical, thermal, and cold sensitivity assessments. EA significantly increased the paw withdrawal threshold (PWT) and paw withdrawal latency (PWL) in rats with CIBP (<i>p</i> < 0.01). In the spinal cord of CIBP model rats, western blot analysis demonstrated that the application of EA upregulated the expression of STING, IRF3, and IFNAR (<i>p</i> < 0.05). The ELISA results indicated that EA significantly increased the expression of IFN-α (<i>p</i> < 0.005) and IFN-β (<i>p</i> < 0.01) and reduced the expression of TNF-α and IL-1β (<i>p</i> < 0.05). Immunofluorescence analysis revealed that STING was predominantly localized in microglia, with a minimal presence in neuronal cells. Furthermore, intrathecal administration of the STING antagonist C-176 attenuated the analgesic effects of EA in CIBP (<i>p</i> < 0.05). Both EA and STING agonist were effective in alleviating pain in rats with CIBP, possibly through the activation of the STING/IFN-I pathway. Notably, EA treatment reduced pro-inflammatory cytokines and increased anti-inflammatory cytokines. In contrast, while the STING agonist exhibited analgesic effects, it was associated with elevated levels of pro-inflammatory cytokines. These finding underscore the therapeutic potential of EA in the management of CIBP.</p>\",\"PeriodicalId\":19010,\"journal\":{\"name\":\"Molecular Pain\",\"volume\":\" \",\"pages\":\"17448069251342240\"},\"PeriodicalIF\":2.8000,\"publicationDate\":\"2025-01-01\",\"publicationTypes\":\"Journal Article\",\"fieldsOfStudy\":null,\"isOpenAccess\":false,\"openAccessPdf\":\"https://www.ncbi.nlm.nih.gov/pmc/articles/PMC12144371/pdf/\",\"citationCount\":\"0\",\"resultStr\":null,\"platform\":\"Semanticscholar\",\"paperid\":null,\"PeriodicalName\":\"Molecular Pain\",\"FirstCategoryId\":\"3\",\"ListUrlMain\":\"https://doi.org/10.1177/17448069251342240\",\"RegionNum\":3,\"RegionCategory\":\"医学\",\"ArticlePicture\":[],\"TitleCN\":null,\"AbstractTextCN\":null,\"PMCID\":null,\"EPubDate\":\"2025/5/7 0:00:00\",\"PubModel\":\"Epub\",\"JCR\":\"Q2\",\"JCRName\":\"NEUROSCIENCES\",\"Score\":null,\"Total\":0}","platform":"Semanticscholar","paperid":null,"PeriodicalName":"Molecular Pain","FirstCategoryId":"3","ListUrlMain":"https://doi.org/10.1177/17448069251342240","RegionNum":3,"RegionCategory":"医学","ArticlePicture":[],"TitleCN":null,"AbstractTextCN":null,"PMCID":null,"EPubDate":"2025/5/7 0:00:00","PubModel":"Epub","JCR":"Q2","JCRName":"NEUROSCIENCES","Score":null,"Total":0}
引用次数: 0

摘要

本研究旨在评估电针(EA)对癌症性骨痛(CIBP)的影响,并探讨其与STING/IFN-1通路的相互作用。建立雌性大鼠CIBP模型。在双侧L3-L5嘉脊穴(EX-B2)连续6天给予EA。通过机械、热和冷敏感性评估评估ea诱导的抗伤性。EA显著提高了CIBP大鼠的足部戒断阈值(PWT)和足部戒断潜伏期(PWL)
本文章由计算机程序翻译,如有差异,请以英文原文为准。

Electroacupuncture intervention relieves pain by stimulating the STING/IFN-I pathway in rat models of cancer-induced bone pain.

Electroacupuncture intervention relieves pain by stimulating the STING/IFN-I pathway in rat models of cancer-induced bone pain.

Electroacupuncture intervention relieves pain by stimulating the STING/IFN-I pathway in rat models of cancer-induced bone pain.

Electroacupuncture intervention relieves pain by stimulating the STING/IFN-I pathway in rat models of cancer-induced bone pain.

This study aimed to evaluate the effects of electroacupuncture (EA) on cancer-induced bone pain (CIBP) and investigate its interaction with the STING/IFN-I pathway. A CIBP model was established in female rats. EA was administered for six consecutive days at bilateral L3-L5 Jia Ji points (EX-B2). EA-induced antinociception was evaluated through mechanical, thermal, and cold sensitivity assessments. EA significantly increased the paw withdrawal threshold (PWT) and paw withdrawal latency (PWL) in rats with CIBP (p < 0.01). In the spinal cord of CIBP model rats, western blot analysis demonstrated that the application of EA upregulated the expression of STING, IRF3, and IFNAR (p < 0.05). The ELISA results indicated that EA significantly increased the expression of IFN-α (p < 0.005) and IFN-β (p < 0.01) and reduced the expression of TNF-α and IL-1β (p < 0.05). Immunofluorescence analysis revealed that STING was predominantly localized in microglia, with a minimal presence in neuronal cells. Furthermore, intrathecal administration of the STING antagonist C-176 attenuated the analgesic effects of EA in CIBP (p < 0.05). Both EA and STING agonist were effective in alleviating pain in rats with CIBP, possibly through the activation of the STING/IFN-I pathway. Notably, EA treatment reduced pro-inflammatory cytokines and increased anti-inflammatory cytokines. In contrast, while the STING agonist exhibited analgesic effects, it was associated with elevated levels of pro-inflammatory cytokines. These finding underscore the therapeutic potential of EA in the management of CIBP.

求助全文
通过发布文献求助,成功后即可免费获取论文全文。 去求助
来源期刊
Molecular Pain
Molecular Pain 医学-神经科学
CiteScore
5.60
自引率
3.00%
发文量
56
审稿时长
6-12 weeks
期刊介绍: Molecular Pain is a peer-reviewed, open access journal that considers manuscripts in pain research at the cellular, subcellular and molecular levels. Molecular Pain provides a forum for molecular pain scientists to communicate their research findings in a targeted manner to others in this important and growing field.
×
引用
GB/T 7714-2015
复制
MLA
复制
APA
复制
导出至
BibTeX EndNote RefMan NoteFirst NoteExpress
×
提示
您的信息不完整,为了账户安全,请先补充。
现在去补充
×
提示
您因"违规操作"
具体请查看互助需知
我知道了
×
提示
确定
请完成安全验证×
copy
已复制链接
快去分享给好友吧!
我知道了
右上角分享
点击右上角分享
0
联系我们:info@booksci.cn Book学术提供免费学术资源搜索服务,方便国内外学者检索中英文文献。致力于提供最便捷和优质的服务体验。 Copyright © 2023 布克学术 All rights reserved.
京ICP备2023020795号-1
ghs 京公网安备 11010802042870号
Book学术文献互助
Book学术文献互助群
群 号:604180095
Book学术官方微信