一种精确图像引导的肝癌立体定向消融放疗小鼠模型。

IF 3.3 3区 医学 Q2 CELL BIOLOGY
Disease Models & Mechanisms Pub Date : 2025-05-01 Epub Date: 2025-05-19 DOI:10.1242/dmm.052301
Stephanie May, Katrina Stevenson, Bashaer Alqarafi, Kyi Lai Yin Swe, Algernon Bloom, Agata Mackintosh, Miryam Müller, Anastasia Georgakopoulou, Thomas M Drake, Christos Kiourtis, Saadia A Karim, Colin Nixon, Barbara Cadden, Aileen Duffton, Derek Grose, David Y Lewis, Karen Blyth, Anthony J Chalmers, Thomas G Bird
{"title":"一种精确图像引导的肝癌立体定向消融放疗小鼠模型。","authors":"Stephanie May, Katrina Stevenson, Bashaer Alqarafi, Kyi Lai Yin Swe, Algernon Bloom, Agata Mackintosh, Miryam Müller, Anastasia Georgakopoulou, Thomas M Drake, Christos Kiourtis, Saadia A Karim, Colin Nixon, Barbara Cadden, Aileen Duffton, Derek Grose, David Y Lewis, Karen Blyth, Anthony J Chalmers, Thomas G Bird","doi":"10.1242/dmm.052301","DOIUrl":null,"url":null,"abstract":"<p><p>Liver tumours, both primary and metastatic, are diseases of unmet clinical need. Hepatocellular carcinoma (HCC), the most common primary liver tumour, like many other cancers, can be treated by stereotactic ablative radiotherapy (SABR), reducing off-target effects of radiation on local anatomical structures. However, integrating all the necessary components for stereotactic irradiation of HCC in murine models has not yet been reported. Here, we provide the development and detailed characterisation of a murine SABR model combining magnetic resonance imaging- and computed tomography (CT)-guided delineation of the tumour, together with CT-guided liver tumour radiotherapy. The model enables accurate delivery of clinically relevant doses of radiotherapy with good tolerability and on-target tumour responses in models with otherwise universally progressive disease. The development of this preclinical modelling platform paves the way for its integration into multimodal therapeutic and mechanistic testing in preclinical murine models of metastatic and primary liver tumours, including HCC.</p>","PeriodicalId":11144,"journal":{"name":"Disease Models & Mechanisms","volume":" ","pages":""},"PeriodicalIF":3.3000,"publicationDate":"2025-05-01","publicationTypes":"Journal Article","fieldsOfStudy":null,"isOpenAccess":false,"openAccessPdf":"https://www.ncbi.nlm.nih.gov/pmc/articles/PMC12128222/pdf/","citationCount":"0","resultStr":"{\"title\":\"A precision image-guided model of stereotactic ablative radiotherapy for hepatocellular carcinoma.\",\"authors\":\"Stephanie May, Katrina Stevenson, Bashaer Alqarafi, Kyi Lai Yin Swe, Algernon Bloom, Agata Mackintosh, Miryam Müller, Anastasia Georgakopoulou, Thomas M Drake, Christos Kiourtis, Saadia A Karim, Colin Nixon, Barbara Cadden, Aileen Duffton, Derek Grose, David Y Lewis, Karen Blyth, Anthony J Chalmers, Thomas G Bird\",\"doi\":\"10.1242/dmm.052301\",\"DOIUrl\":null,\"url\":null,\"abstract\":\"<p><p>Liver tumours, both primary and metastatic, are diseases of unmet clinical need. Hepatocellular carcinoma (HCC), the most common primary liver tumour, like many other cancers, can be treated by stereotactic ablative radiotherapy (SABR), reducing off-target effects of radiation on local anatomical structures. However, integrating all the necessary components for stereotactic irradiation of HCC in murine models has not yet been reported. Here, we provide the development and detailed characterisation of a murine SABR model combining magnetic resonance imaging- and computed tomography (CT)-guided delineation of the tumour, together with CT-guided liver tumour radiotherapy. The model enables accurate delivery of clinically relevant doses of radiotherapy with good tolerability and on-target tumour responses in models with otherwise universally progressive disease. The development of this preclinical modelling platform paves the way for its integration into multimodal therapeutic and mechanistic testing in preclinical murine models of metastatic and primary liver tumours, including HCC.</p>\",\"PeriodicalId\":11144,\"journal\":{\"name\":\"Disease Models & Mechanisms\",\"volume\":\" \",\"pages\":\"\"},\"PeriodicalIF\":3.3000,\"publicationDate\":\"2025-05-01\",\"publicationTypes\":\"Journal Article\",\"fieldsOfStudy\":null,\"isOpenAccess\":false,\"openAccessPdf\":\"https://www.ncbi.nlm.nih.gov/pmc/articles/PMC12128222/pdf/\",\"citationCount\":\"0\",\"resultStr\":null,\"platform\":\"Semanticscholar\",\"paperid\":null,\"PeriodicalName\":\"Disease Models & Mechanisms\",\"FirstCategoryId\":\"3\",\"ListUrlMain\":\"https://doi.org/10.1242/dmm.052301\",\"RegionNum\":3,\"RegionCategory\":\"医学\",\"ArticlePicture\":[],\"TitleCN\":null,\"AbstractTextCN\":null,\"PMCID\":null,\"EPubDate\":\"2025/5/19 0:00:00\",\"PubModel\":\"Epub\",\"JCR\":\"Q2\",\"JCRName\":\"CELL BIOLOGY\",\"Score\":null,\"Total\":0}","platform":"Semanticscholar","paperid":null,"PeriodicalName":"Disease Models & Mechanisms","FirstCategoryId":"3","ListUrlMain":"https://doi.org/10.1242/dmm.052301","RegionNum":3,"RegionCategory":"医学","ArticlePicture":[],"TitleCN":null,"AbstractTextCN":null,"PMCID":null,"EPubDate":"2025/5/19 0:00:00","PubModel":"Epub","JCR":"Q2","JCRName":"CELL BIOLOGY","Score":null,"Total":0}
引用次数: 0

摘要

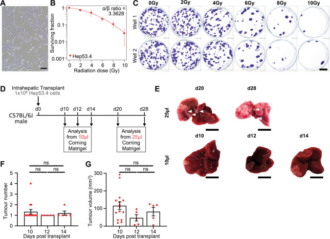
肝脏肿瘤,无论是原发性的还是转移性的,都是临床需求未得到满足的疾病。肝细胞癌(HCC)是最常见的原发性肝脏肿瘤,像许多其他癌症一样,可以通过立体定向消融放疗(SABR)治疗,减少辐射对局部解剖结构的脱靶效应。然而,在小鼠肝细胞癌模型中整合所有必要成分的立体定向照射尚未见报道。在这里,我们提供了一种小鼠SABR模型的开发和详细特征,该模型结合了MRI和CT图像引导下的肿瘤描绘,以及CT引导下的肝脏肿瘤放疗。该模型能够在具有普遍进展性疾病的模型中准确地提供临床相关剂量的放射治疗,具有良好的耐受性和靶向肿瘤反应。该临床前建模平台的开发为其整合到转移性和原发性肝脏肿瘤(包括肝细胞癌)的临床前小鼠模型中的多模式治疗和机制测试铺平了道路。
本文章由计算机程序翻译,如有差异,请以英文原文为准。

A precision image-guided model of stereotactic ablative radiotherapy for hepatocellular carcinoma.

A precision image-guided model of stereotactic ablative radiotherapy for hepatocellular carcinoma.

A precision image-guided model of stereotactic ablative radiotherapy for hepatocellular carcinoma.

A precision image-guided model of stereotactic ablative radiotherapy for hepatocellular carcinoma.

Liver tumours, both primary and metastatic, are diseases of unmet clinical need. Hepatocellular carcinoma (HCC), the most common primary liver tumour, like many other cancers, can be treated by stereotactic ablative radiotherapy (SABR), reducing off-target effects of radiation on local anatomical structures. However, integrating all the necessary components for stereotactic irradiation of HCC in murine models has not yet been reported. Here, we provide the development and detailed characterisation of a murine SABR model combining magnetic resonance imaging- and computed tomography (CT)-guided delineation of the tumour, together with CT-guided liver tumour radiotherapy. The model enables accurate delivery of clinically relevant doses of radiotherapy with good tolerability and on-target tumour responses in models with otherwise universally progressive disease. The development of this preclinical modelling platform paves the way for its integration into multimodal therapeutic and mechanistic testing in preclinical murine models of metastatic and primary liver tumours, including HCC.

求助全文
通过发布文献求助,成功后即可免费获取论文全文。 去求助
来源期刊
Disease Models & Mechanisms
Disease Models & Mechanisms 医学-病理学
CiteScore
6.60
自引率
7.00%
发文量
203
审稿时长
6-12 weeks
期刊介绍: Disease Models & Mechanisms (DMM) is an online Open Access journal focusing on the use of model systems to better understand, diagnose and treat human disease.
×
引用
GB/T 7714-2015
复制
MLA
复制
APA
复制
导出至
BibTeX EndNote RefMan NoteFirst NoteExpress
×
提示
您的信息不完整,为了账户安全,请先补充。
现在去补充
×
提示
您因"违规操作"
具体请查看互助需知
我知道了
×
提示
确定
请完成安全验证×
copy
已复制链接
快去分享给好友吧!
我知道了
右上角分享
点击右上角分享
0
联系我们:info@booksci.cn Book学术提供免费学术资源搜索服务,方便国内外学者检索中英文文献。致力于提供最便捷和优质的服务体验。 Copyright © 2023 布克学术 All rights reserved.
京ICP备2023020795号-1
ghs 京公网安备 11010802042870号
Book学术文献互助
Book学术文献互助群
群 号:604180095
Book学术官方微信