miR-16-5p通过靶向VEGFA和TGFBR1调控高糖处理的人视网膜微血管内皮细胞的增殖和凋亡

IF 1.9 4区 医学 Q3 OPHTHALMOLOGY
Journal of Ophthalmology Pub Date : 2025-03-24 eCollection Date: 2025-01-01 DOI:10.1155/joph/3082206
JianFeng Zhao, YanFei Zhang, Yuan Xia, Jie Zhou, Yu Geng, HaiRong Hua
{"title":"miR-16-5p通过靶向VEGFA和TGFBR1调控高糖处理的人视网膜微血管内皮细胞的增殖和凋亡","authors":"JianFeng Zhao, YanFei Zhang, Yuan Xia, Jie Zhou, Yu Geng, HaiRong Hua","doi":"10.1155/joph/3082206","DOIUrl":null,"url":null,"abstract":"<p><p>Diabetic retinopathy (DR) is a common complication of diabetes and the main cause of vision loss in the middle-aged and elderly people. miRNAs play vital roles in the development of DR. This study aimed to explore the effects of miR-16-5p on high glucose (HG)-stimulated human retinal microvascular endothelial cells (HRECs) by modulating vascular endothelial growth factor A (VEGFA) and transforming growth factor beta receptor 1 (TGFBR1). HRECs were treated with 5 mM, 10 mM, 20 mM, and 30 mM of HG to induce the DR cell model. Real-time quantitative polymerase chain reaction (RT-qPCR) was used to detect the expression of miR-16-5p and mRNAs of VEGFA and TGFBR1. Western blot was used to examine VEGFA and TGFBR1 protein levels. The 3-(4, 5-dimethyl-2-thiazolyl)-2, 5-diphenyl-2-H-tetrazolium bromide assay was conducted to test cell proliferation. Flow cytometry with Annexin V-FITC/PI double staining was carried out to assess cell apoptosis ratio. Dual-luciferase assay was used to identify the target relationship between miR-16-5p and VEGFA and TGFBR1. Results found that the expression of miR-16-5p in HG-treated HRECs was reduced, and VEGFA and TGFBR1 expressions were upregulated. Knockdown of miR-16-5p increased VEGFA and TGFBR1 mRNA and protein levels, promoted cell proliferation, and inhibited apoptosis in HG-treated HRECs. VEGFA and TGFBR1 inhibition reversed the effect of knocking down miR-16-5p on HRECs. Dual-luciferase reporter assay revealed that VEGFA and TGFBR1 were the target of miR-16-5p. Overall, knockdown of miR-16-5p enhances proliferation and inhibits apoptosis of HRECs by upregulating VEGFA and TGFBR1 expression.</p>","PeriodicalId":16674,"journal":{"name":"Journal of Ophthalmology","volume":"2025 ","pages":"3082206"},"PeriodicalIF":1.9000,"publicationDate":"2025-03-24","publicationTypes":"Journal Article","fieldsOfStudy":null,"isOpenAccess":false,"openAccessPdf":"https://www.ncbi.nlm.nih.gov/pmc/articles/PMC11957861/pdf/","citationCount":"0","resultStr":"{\"title\":\"miR-16-5p Regulates Proliferation and Apoptosis in High Glucose-Treated Human Retinal Microvascular Endothelial Cells by Targeting VEGFA and TGFBR1.\",\"authors\":\"JianFeng Zhao, YanFei Zhang, Yuan Xia, Jie Zhou, Yu Geng, HaiRong Hua\",\"doi\":\"10.1155/joph/3082206\",\"DOIUrl\":null,\"url\":null,\"abstract\":\"<p><p>Diabetic retinopathy (DR) is a common complication of diabetes and the main cause of vision loss in the middle-aged and elderly people. miRNAs play vital roles in the development of DR. This study aimed to explore the effects of miR-16-5p on high glucose (HG)-stimulated human retinal microvascular endothelial cells (HRECs) by modulating vascular endothelial growth factor A (VEGFA) and transforming growth factor beta receptor 1 (TGFBR1). HRECs were treated with 5 mM, 10 mM, 20 mM, and 30 mM of HG to induce the DR cell model. Real-time quantitative polymerase chain reaction (RT-qPCR) was used to detect the expression of miR-16-5p and mRNAs of VEGFA and TGFBR1. Western blot was used to examine VEGFA and TGFBR1 protein levels. The 3-(4, 5-dimethyl-2-thiazolyl)-2, 5-diphenyl-2-H-tetrazolium bromide assay was conducted to test cell proliferation. Flow cytometry with Annexin V-FITC/PI double staining was carried out to assess cell apoptosis ratio. Dual-luciferase assay was used to identify the target relationship between miR-16-5p and VEGFA and TGFBR1. Results found that the expression of miR-16-5p in HG-treated HRECs was reduced, and VEGFA and TGFBR1 expressions were upregulated. Knockdown of miR-16-5p increased VEGFA and TGFBR1 mRNA and protein levels, promoted cell proliferation, and inhibited apoptosis in HG-treated HRECs. VEGFA and TGFBR1 inhibition reversed the effect of knocking down miR-16-5p on HRECs. Dual-luciferase reporter assay revealed that VEGFA and TGFBR1 were the target of miR-16-5p. Overall, knockdown of miR-16-5p enhances proliferation and inhibits apoptosis of HRECs by upregulating VEGFA and TGFBR1 expression.</p>\",\"PeriodicalId\":16674,\"journal\":{\"name\":\"Journal of Ophthalmology\",\"volume\":\"2025 \",\"pages\":\"3082206\"},\"PeriodicalIF\":1.9000,\"publicationDate\":\"2025-03-24\",\"publicationTypes\":\"Journal Article\",\"fieldsOfStudy\":null,\"isOpenAccess\":false,\"openAccessPdf\":\"https://www.ncbi.nlm.nih.gov/pmc/articles/PMC11957861/pdf/\",\"citationCount\":\"0\",\"resultStr\":null,\"platform\":\"Semanticscholar\",\"paperid\":null,\"PeriodicalName\":\"Journal of Ophthalmology\",\"FirstCategoryId\":\"3\",\"ListUrlMain\":\"https://doi.org/10.1155/joph/3082206\",\"RegionNum\":4,\"RegionCategory\":\"医学\",\"ArticlePicture\":[],\"TitleCN\":null,\"AbstractTextCN\":null,\"PMCID\":null,\"EPubDate\":\"2025/1/1 0:00:00\",\"PubModel\":\"eCollection\",\"JCR\":\"Q3\",\"JCRName\":\"OPHTHALMOLOGY\",\"Score\":null,\"Total\":0}","platform":"Semanticscholar","paperid":null,"PeriodicalName":"Journal of Ophthalmology","FirstCategoryId":"3","ListUrlMain":"https://doi.org/10.1155/joph/3082206","RegionNum":4,"RegionCategory":"医学","ArticlePicture":[],"TitleCN":null,"AbstractTextCN":null,"PMCID":null,"EPubDate":"2025/1/1 0:00:00","PubModel":"eCollection","JCR":"Q3","JCRName":"OPHTHALMOLOGY","Score":null,"Total":0}
引用次数: 0

摘要

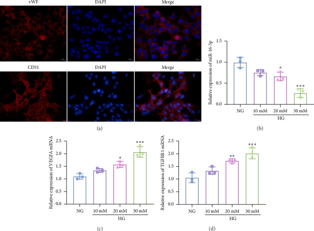
糖尿病视网膜病变(DR)是糖尿病的常见并发症,是导致中老年人视力丧失的主要原因。mirna在dr的发展中起着至关重要的作用。本研究旨在探讨miR-16-5p通过调节血管内皮生长因子A (VEGFA)和转化生长因子β受体1 (TGFBR1)对高糖(HG)刺激的人视网膜微血管内皮细胞(HRECs)的影响。分别用5 mM、10 mM、20 mM、30 mM的HG处理HRECs,诱导DR细胞模型。采用实时定量聚合酶链反应(RT-qPCR)检测miR-16-5p及VEGFA、TGFBR1 mrna的表达。Western blot检测VEGFA和TGFBR1蛋白水平。采用3-(4,5 -二甲基-2-噻唑基)- 2,5 -二苯基-2- h -溴化四唑试验检测细胞增殖情况。采用Annexin V-FITC/PI双染色流式细胞术检测细胞凋亡率。采用双荧光素酶法鉴定miR-16-5p与VEGFA和TGFBR1之间的靶标关系。结果发现,hg处理的HRECs中miR-16-5p表达降低,VEGFA和TGFBR1表达上调。在hg处理的HRECs中,敲低miR-16-5p增加VEGFA和TGFBR1 mRNA和蛋白水平,促进细胞增殖,抑制细胞凋亡。VEGFA和TGFBR1抑制逆转了敲低miR-16-5p对HRECs的作用。双荧光素酶报告基因实验显示,VEGFA和TGFBR1是miR-16-5p的靶标。总的来说,miR-16-5p的下调通过上调VEGFA和TGFBR1的表达来增强HRECs的增殖和抑制凋亡。
本文章由计算机程序翻译,如有差异,请以英文原文为准。

miR-16-5p Regulates Proliferation and Apoptosis in High Glucose-Treated Human Retinal Microvascular Endothelial Cells by Targeting VEGFA and TGFBR1.

miR-16-5p Regulates Proliferation and Apoptosis in High Glucose-Treated Human Retinal Microvascular Endothelial Cells by Targeting VEGFA and TGFBR1.

miR-16-5p Regulates Proliferation and Apoptosis in High Glucose-Treated Human Retinal Microvascular Endothelial Cells by Targeting VEGFA and TGFBR1.

miR-16-5p Regulates Proliferation and Apoptosis in High Glucose-Treated Human Retinal Microvascular Endothelial Cells by Targeting VEGFA and TGFBR1.

Diabetic retinopathy (DR) is a common complication of diabetes and the main cause of vision loss in the middle-aged and elderly people. miRNAs play vital roles in the development of DR. This study aimed to explore the effects of miR-16-5p on high glucose (HG)-stimulated human retinal microvascular endothelial cells (HRECs) by modulating vascular endothelial growth factor A (VEGFA) and transforming growth factor beta receptor 1 (TGFBR1). HRECs were treated with 5 mM, 10 mM, 20 mM, and 30 mM of HG to induce the DR cell model. Real-time quantitative polymerase chain reaction (RT-qPCR) was used to detect the expression of miR-16-5p and mRNAs of VEGFA and TGFBR1. Western blot was used to examine VEGFA and TGFBR1 protein levels. The 3-(4, 5-dimethyl-2-thiazolyl)-2, 5-diphenyl-2-H-tetrazolium bromide assay was conducted to test cell proliferation. Flow cytometry with Annexin V-FITC/PI double staining was carried out to assess cell apoptosis ratio. Dual-luciferase assay was used to identify the target relationship between miR-16-5p and VEGFA and TGFBR1. Results found that the expression of miR-16-5p in HG-treated HRECs was reduced, and VEGFA and TGFBR1 expressions were upregulated. Knockdown of miR-16-5p increased VEGFA and TGFBR1 mRNA and protein levels, promoted cell proliferation, and inhibited apoptosis in HG-treated HRECs. VEGFA and TGFBR1 inhibition reversed the effect of knocking down miR-16-5p on HRECs. Dual-luciferase reporter assay revealed that VEGFA and TGFBR1 were the target of miR-16-5p. Overall, knockdown of miR-16-5p enhances proliferation and inhibits apoptosis of HRECs by upregulating VEGFA and TGFBR1 expression.

求助全文
通过发布文献求助,成功后即可免费获取论文全文。 去求助
来源期刊
Journal of Ophthalmology
Journal of Ophthalmology MEDICINE, RESEARCH & EXPERIMENTAL-OPHTHALMOLOGY
CiteScore
4.30
自引率
5.30%
发文量
194
审稿时长
6-12 weeks
期刊介绍: Journal of Ophthalmology is a peer-reviewed, Open Access journal that publishes original research articles, review articles, and clinical studies related to the anatomy, physiology and diseases of the eye. Submissions should focus on new diagnostic and surgical techniques, instrument and therapy updates, as well as clinical trials and research findings.
×
引用
GB/T 7714-2015
复制
MLA
复制
APA
复制
导出至
BibTeX EndNote RefMan NoteFirst NoteExpress
×
提示
您的信息不完整,为了账户安全,请先补充。
现在去补充
×
提示
您因"违规操作"
具体请查看互助需知
我知道了
×
提示
确定
请完成安全验证×
copy
已复制链接
快去分享给好友吧!
我知道了
右上角分享
点击右上角分享
0
联系我们:info@booksci.cn Book学术提供免费学术资源搜索服务,方便国内外学者检索中英文文献。致力于提供最便捷和优质的服务体验。 Copyright © 2023 布克学术 All rights reserved.
京ICP备2023020795号-1
ghs 京公网安备 11010802042870号
Book学术文献互助
Book学术文献互助群
群 号:604180095
Book学术官方微信