海马星形胶质细胞形态遵循一个意想不到的轨迹随着年龄的转基因鼠类模型的tau病。

IF 5.1 2区 医学 Q1 NEUROSCIENCES
Glia Pub Date : 2025-03-22 DOI:10.1002/glia.70019
Emma Augustin, Tatiana Vinasco-Sandoval, Miriam Riquelme-Perez, Damien Plassard, Mylène Gaudin, Gwenaëlle Aurégan, Julien Mitja, Sueva Bernier, Charlène Joséphine, Fanny Petit, Caroline Jan, Anne-Sophie Hérard, Marie-Claude Gaillard, Agathe Launay, Emilie Faivre, Luc Buée, Anne-Laurence Boutillier, David Blum, Alexis-Pierre Bemelmans, Gilles Bonvento, Karine Cambon
{"title":"海马星形胶质细胞形态遵循一个意想不到的轨迹随着年龄的转基因鼠类模型的tau病。","authors":"Emma Augustin,&nbsp;Tatiana Vinasco-Sandoval,&nbsp;Miriam Riquelme-Perez,&nbsp;Damien Plassard,&nbsp;Mylène Gaudin,&nbsp;Gwenaëlle Aurégan,&nbsp;Julien Mitja,&nbsp;Sueva Bernier,&nbsp;Charlène Joséphine,&nbsp;Fanny Petit,&nbsp;Caroline Jan,&nbsp;Anne-Sophie Hérard,&nbsp;Marie-Claude Gaillard,&nbsp;Agathe Launay,&nbsp;Emilie Faivre,&nbsp;Luc Buée,&nbsp;Anne-Laurence Boutillier,&nbsp;David Blum,&nbsp;Alexis-Pierre Bemelmans,&nbsp;Gilles Bonvento,&nbsp;Karine Cambon","doi":"10.1002/glia.70019","DOIUrl":null,"url":null,"abstract":"<p>Individual protoplasmic astrocytes have very complex and diverse spongiform shapes. The morphological diversity of astrocytes is determined by the structural and functional interactions of the astrocyte with its microenvironment. When faced with pathological conditions, astrocytes reorganize their morphology. Yet, little is known about the astrocytic response in pure tauopathies and its evolution over time. Here, we aimed to investigate the consequences of a primary neuronal tau pathology on astrocyte fine morphology at three stages of the disease using the transgenic Thy-Tau22 mouse model. We first showed that hippocampal astrocytes in Thy-Tau22 mice progressively accumulate hyperphosphorylated tau with age. We then developed a pipeline of analyses, including 3D reconstruction of hippocampal tdTomato-labeled astrocytes via a PHP.eB adeno-associated virus, confocal microscopy, Imaris software morphometric analysis, and an advanced statistical analysis. During normal aging, the complexity of astrocyte morphology peaked at adulthood, then declined. In contrast, in Thy-Tau22 mice, tauopathy was associated with a simpler initial morphology, followed by the appearance of a cluster of complex cells at the most advanced stage. Using principal component analysis and hierarchical clustering based on 10 morphological features, we were able to identify different astrocyte morphotypes whose relative proportion varies differently with age between WT and Thy-Tau22 mice. Interestingly, we revealed that a fraction of astrocytes with a complex morphology re-emerges late in tauopathy-affected animals. Our data highlight the concept of significant and reversible structural plasticity of astrocytes when faced with chronic pathological conditions.</p>","PeriodicalId":174,"journal":{"name":"Glia","volume":"73 7","pages":"1502-1519"},"PeriodicalIF":5.1000,"publicationDate":"2025-03-22","publicationTypes":"Journal Article","fieldsOfStudy":null,"isOpenAccess":false,"openAccessPdf":"https://onlinelibrary.wiley.com/doi/epdf/10.1002/glia.70019","citationCount":"0","resultStr":"{\"title\":\"Hippocampal Astrocyte Morphology Follows an Unexpected Trajectory With Age in a Transgenic Rodent Model of Tauopathy\",\"authors\":\"Emma Augustin,&nbsp;Tatiana Vinasco-Sandoval,&nbsp;Miriam Riquelme-Perez,&nbsp;Damien Plassard,&nbsp;Mylène Gaudin,&nbsp;Gwenaëlle Aurégan,&nbsp;Julien Mitja,&nbsp;Sueva Bernier,&nbsp;Charlène Joséphine,&nbsp;Fanny Petit,&nbsp;Caroline Jan,&nbsp;Anne-Sophie Hérard,&nbsp;Marie-Claude Gaillard,&nbsp;Agathe Launay,&nbsp;Emilie Faivre,&nbsp;Luc Buée,&nbsp;Anne-Laurence Boutillier,&nbsp;David Blum,&nbsp;Alexis-Pierre Bemelmans,&nbsp;Gilles Bonvento,&nbsp;Karine Cambon\",\"doi\":\"10.1002/glia.70019\",\"DOIUrl\":null,\"url\":null,\"abstract\":\"<p>Individual protoplasmic astrocytes have very complex and diverse spongiform shapes. The morphological diversity of astrocytes is determined by the structural and functional interactions of the astrocyte with its microenvironment. When faced with pathological conditions, astrocytes reorganize their morphology. Yet, little is known about the astrocytic response in pure tauopathies and its evolution over time. Here, we aimed to investigate the consequences of a primary neuronal tau pathology on astrocyte fine morphology at three stages of the disease using the transgenic Thy-Tau22 mouse model. We first showed that hippocampal astrocytes in Thy-Tau22 mice progressively accumulate hyperphosphorylated tau with age. We then developed a pipeline of analyses, including 3D reconstruction of hippocampal tdTomato-labeled astrocytes via a PHP.eB adeno-associated virus, confocal microscopy, Imaris software morphometric analysis, and an advanced statistical analysis. During normal aging, the complexity of astrocyte morphology peaked at adulthood, then declined. In contrast, in Thy-Tau22 mice, tauopathy was associated with a simpler initial morphology, followed by the appearance of a cluster of complex cells at the most advanced stage. Using principal component analysis and hierarchical clustering based on 10 morphological features, we were able to identify different astrocyte morphotypes whose relative proportion varies differently with age between WT and Thy-Tau22 mice. Interestingly, we revealed that a fraction of astrocytes with a complex morphology re-emerges late in tauopathy-affected animals. Our data highlight the concept of significant and reversible structural plasticity of astrocytes when faced with chronic pathological conditions.</p>\",\"PeriodicalId\":174,\"journal\":{\"name\":\"Glia\",\"volume\":\"73 7\",\"pages\":\"1502-1519\"},\"PeriodicalIF\":5.1000,\"publicationDate\":\"2025-03-22\",\"publicationTypes\":\"Journal Article\",\"fieldsOfStudy\":null,\"isOpenAccess\":false,\"openAccessPdf\":\"https://onlinelibrary.wiley.com/doi/epdf/10.1002/glia.70019\",\"citationCount\":\"0\",\"resultStr\":null,\"platform\":\"Semanticscholar\",\"paperid\":null,\"PeriodicalName\":\"Glia\",\"FirstCategoryId\":\"3\",\"ListUrlMain\":\"https://onlinelibrary.wiley.com/doi/10.1002/glia.70019\",\"RegionNum\":2,\"RegionCategory\":\"医学\",\"ArticlePicture\":[],\"TitleCN\":null,\"AbstractTextCN\":null,\"PMCID\":null,\"EPubDate\":\"\",\"PubModel\":\"\",\"JCR\":\"Q1\",\"JCRName\":\"NEUROSCIENCES\",\"Score\":null,\"Total\":0}","platform":"Semanticscholar","paperid":null,"PeriodicalName":"Glia","FirstCategoryId":"3","ListUrlMain":"https://onlinelibrary.wiley.com/doi/10.1002/glia.70019","RegionNum":2,"RegionCategory":"医学","ArticlePicture":[],"TitleCN":null,"AbstractTextCN":null,"PMCID":null,"EPubDate":"","PubModel":"","JCR":"Q1","JCRName":"NEUROSCIENCES","Score":null,"Total":0}
引用次数: 0

摘要

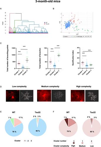
单个原生质星形细胞具有非常复杂和多样的海绵状形状。星形胶质细胞的形态多样性是由星形胶质细胞与其微环境的结构和功能相互作用决定的。当面对病理条件时,星形胶质细胞重组其形态。然而,对于纯粹的牛头病变的星形细胞反应及其随时间的演变知之甚少。在这里,我们旨在利用转基因Thy-Tau22小鼠模型研究原发性神经元tau病理对疾病三个阶段星形胶质细胞精细形态的影响。我们首先发现Thy-Tau22小鼠的海马星形胶质细胞随着年龄的增长逐渐积累过度磷酸化的tau。然后,我们开发了一系列分析,包括通过PHP对海马tdtomato标记的星形胶质细胞进行3D重建。eB腺相关病毒,共聚焦显微镜,Imaris软件形态分析,以及高级统计分析。在正常的衰老过程中,星形胶质细胞形态的复杂性在成年期达到顶峰,然后下降。相比之下,在Thy-Tau22小鼠中,tau病变与较简单的初始形态相关,随后在最晚期出现一簇复杂细胞。采用主成分分析和基于10个形态学特征的分层聚类方法,我们能够识别出WT和Thy-Tau22小鼠不同的星形细胞形态,其相对比例随年龄的变化而不同。有趣的是,我们发现一小部分形态复杂的星形胶质细胞在牛头病变动物中出现较晚。我们的数据强调了星形胶质细胞在面对慢性病理条件时具有显著和可逆的结构可塑性的概念。
本文章由计算机程序翻译,如有差异,请以英文原文为准。

Hippocampal Astrocyte Morphology Follows an Unexpected Trajectory With Age in a Transgenic Rodent Model of Tauopathy

Hippocampal Astrocyte Morphology Follows an Unexpected Trajectory With Age in a Transgenic Rodent Model of Tauopathy

Individual protoplasmic astrocytes have very complex and diverse spongiform shapes. The morphological diversity of astrocytes is determined by the structural and functional interactions of the astrocyte with its microenvironment. When faced with pathological conditions, astrocytes reorganize their morphology. Yet, little is known about the astrocytic response in pure tauopathies and its evolution over time. Here, we aimed to investigate the consequences of a primary neuronal tau pathology on astrocyte fine morphology at three stages of the disease using the transgenic Thy-Tau22 mouse model. We first showed that hippocampal astrocytes in Thy-Tau22 mice progressively accumulate hyperphosphorylated tau with age. We then developed a pipeline of analyses, including 3D reconstruction of hippocampal tdTomato-labeled astrocytes via a PHP.eB adeno-associated virus, confocal microscopy, Imaris software morphometric analysis, and an advanced statistical analysis. During normal aging, the complexity of astrocyte morphology peaked at adulthood, then declined. In contrast, in Thy-Tau22 mice, tauopathy was associated with a simpler initial morphology, followed by the appearance of a cluster of complex cells at the most advanced stage. Using principal component analysis and hierarchical clustering based on 10 morphological features, we were able to identify different astrocyte morphotypes whose relative proportion varies differently with age between WT and Thy-Tau22 mice. Interestingly, we revealed that a fraction of astrocytes with a complex morphology re-emerges late in tauopathy-affected animals. Our data highlight the concept of significant and reversible structural plasticity of astrocytes when faced with chronic pathological conditions.

求助全文
通过发布文献求助,成功后即可免费获取论文全文。 去求助
来源期刊
Glia
Glia 医学-神经科学
CiteScore
13.10
自引率
4.80%
发文量
162
审稿时长
3-8 weeks
期刊介绍: GLIA is a peer-reviewed journal, which publishes articles dealing with all aspects of glial structure and function. This includes all aspects of glial cell biology in health and disease.
×
引用
GB/T 7714-2015
复制
MLA
复制
APA
复制
导出至
BibTeX EndNote RefMan NoteFirst NoteExpress
×
提示
您的信息不完整,为了账户安全,请先补充。
现在去补充
×
提示
您因"违规操作"
具体请查看互助需知
我知道了
×
提示
确定
请完成安全验证×
copy
已复制链接
快去分享给好友吧!
我知道了
右上角分享
点击右上角分享
0
联系我们:info@booksci.cn Book学术提供免费学术资源搜索服务,方便国内外学者检索中英文文献。致力于提供最便捷和优质的服务体验。 Copyright © 2023 布克学术 All rights reserved.
京ICP备2023020795号-1
ghs 京公网安备 11010802042870号
Book学术文献互助
Book学术文献互助群
群 号:604180095
Book学术官方微信