在以社区为基础的学术初级保健诊所使用质量改进框架提高产后抑郁症筛查率。

IF 1.1 Q3 PEDIATRICS
Pediatric quality & safety Pub Date : 2025-02-28 eCollection Date: 2025-03-01 DOI:10.1097/pq9.0000000000000802
Alexandra Epee-Bounya, Elizabeth Mari, Jahmakah-Lynn Seals, Shannon Regan, Corinna J Rea
{"title":"在以社区为基础的学术初级保健诊所使用质量改进框架提高产后抑郁症筛查率。","authors":"Alexandra Epee-Bounya, Elizabeth Mari, Jahmakah-Lynn Seals, Shannon Regan, Corinna J Rea","doi":"10.1097/pq9.0000000000000802","DOIUrl":null,"url":null,"abstract":"<p><strong>Introduction: </strong>Maternal postpartum depression (PPD) is the most common diagnosis during the postpartum period, with a higher incidence in underserved populations. Though PPD often goes undiagnosed, prompt diagnosis has a positive impact on several measures of children's health and development, as well as maternal health. To increase routine screening per American Academy of Pediatrics recommendations, we implemented a multipronged quality improvement (QI) initiative centered around a newborn coordinator embedded in our primary care clinic.</p><p><strong>Methods: </strong>A multidisciplinary team implemented a QI initiative in a community-based academic primary care clinic. We used the plan-do-study-act method and other QI tools to improve our processes and p-type control charts to monitor improvements. The interventions centered on workflow changes and staff education with aims to increase our PPD screening rates to 75%, maintain appropriate referral rates for parents with positive PPD screeners above 90%, and ensure no disparity in rates of screening regardless of race/ethnicity, language, and insurance status.</p><p><strong>Results: </strong>PPD screening rates for all well child care visits from birth to age 6 months increased from a mean of 16 % at baseline to 72%. Additionally, we maintained a referral rate for positive PPD screens above 90%. Our health equity analysis did not demonstrate any disparity in our screening rates.</p><p><strong>Conclusions: </strong>Applying a combination of education and process workflow changes can successfully increase screening rates for PPD in a community-based academic primary care clinic.</p>","PeriodicalId":74412,"journal":{"name":"Pediatric quality & safety","volume":"10 2","pages":"e802"},"PeriodicalIF":1.1000,"publicationDate":"2025-02-28","publicationTypes":"Journal Article","fieldsOfStudy":null,"isOpenAccess":false,"openAccessPdf":"https://www.ncbi.nlm.nih.gov/pmc/articles/PMC11872353/pdf/","citationCount":"0","resultStr":"{\"title\":\"Improving Postpartum Depression Screening Rates Using a Quality Improvement Framework in a Community-based Academic Primary Care Clinic.\",\"authors\":\"Alexandra Epee-Bounya, Elizabeth Mari, Jahmakah-Lynn Seals, Shannon Regan, Corinna J Rea\",\"doi\":\"10.1097/pq9.0000000000000802\",\"DOIUrl\":null,\"url\":null,\"abstract\":\"<p><strong>Introduction: </strong>Maternal postpartum depression (PPD) is the most common diagnosis during the postpartum period, with a higher incidence in underserved populations. Though PPD often goes undiagnosed, prompt diagnosis has a positive impact on several measures of children's health and development, as well as maternal health. To increase routine screening per American Academy of Pediatrics recommendations, we implemented a multipronged quality improvement (QI) initiative centered around a newborn coordinator embedded in our primary care clinic.</p><p><strong>Methods: </strong>A multidisciplinary team implemented a QI initiative in a community-based academic primary care clinic. We used the plan-do-study-act method and other QI tools to improve our processes and p-type control charts to monitor improvements. The interventions centered on workflow changes and staff education with aims to increase our PPD screening rates to 75%, maintain appropriate referral rates for parents with positive PPD screeners above 90%, and ensure no disparity in rates of screening regardless of race/ethnicity, language, and insurance status.</p><p><strong>Results: </strong>PPD screening rates for all well child care visits from birth to age 6 months increased from a mean of 16 % at baseline to 72%. Additionally, we maintained a referral rate for positive PPD screens above 90%. Our health equity analysis did not demonstrate any disparity in our screening rates.</p><p><strong>Conclusions: </strong>Applying a combination of education and process workflow changes can successfully increase screening rates for PPD in a community-based academic primary care clinic.</p>\",\"PeriodicalId\":74412,\"journal\":{\"name\":\"Pediatric quality & safety\",\"volume\":\"10 2\",\"pages\":\"e802\"},\"PeriodicalIF\":1.1000,\"publicationDate\":\"2025-02-28\",\"publicationTypes\":\"Journal Article\",\"fieldsOfStudy\":null,\"isOpenAccess\":false,\"openAccessPdf\":\"https://www.ncbi.nlm.nih.gov/pmc/articles/PMC11872353/pdf/\",\"citationCount\":\"0\",\"resultStr\":null,\"platform\":\"Semanticscholar\",\"paperid\":null,\"PeriodicalName\":\"Pediatric quality & safety\",\"FirstCategoryId\":\"1085\",\"ListUrlMain\":\"https://doi.org/10.1097/pq9.0000000000000802\",\"RegionNum\":0,\"RegionCategory\":null,\"ArticlePicture\":[],\"TitleCN\":null,\"AbstractTextCN\":null,\"PMCID\":null,\"EPubDate\":\"2025/3/1 0:00:00\",\"PubModel\":\"eCollection\",\"JCR\":\"Q3\",\"JCRName\":\"PEDIATRICS\",\"Score\":null,\"Total\":0}","platform":"Semanticscholar","paperid":null,"PeriodicalName":"Pediatric quality & safety","FirstCategoryId":"1085","ListUrlMain":"https://doi.org/10.1097/pq9.0000000000000802","RegionNum":0,"RegionCategory":null,"ArticlePicture":[],"TitleCN":null,"AbstractTextCN":null,"PMCID":null,"EPubDate":"2025/3/1 0:00:00","PubModel":"eCollection","JCR":"Q3","JCRName":"PEDIATRICS","Score":null,"Total":0}
引用次数: 0

摘要

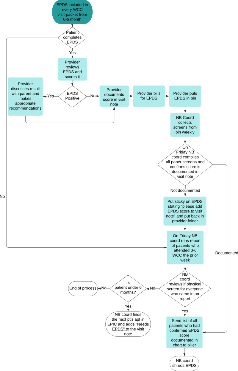
产后抑郁症(PPD)是产后最常见的诊断,在服务不足的人群中发病率更高。虽然产后抑郁症经常得不到诊断,但及时诊断对儿童健康和发育的若干指标以及孕产妇健康都有积极影响。为了按照美国儿科学会的建议增加常规筛查,我们在初级保健诊所实施了以新生儿协调员为中心的多管齐下的质量改进(QI)计划。方法:一个多学科团队在一个以社区为基础的学术初级保健诊所实施了QI倡议。我们使用计划-执行-研究-行动方法和其他QI工具来改进我们的过程,使用p型控制图来监控改进。干预措施以工作流程的改变和员工教育为中心,旨在将我们的PPD筛查率提高到75%,将PPD筛查阳性家长的适当转诊率维持在90%以上,并确保无论种族/民族、语言和保险状况,筛查率都没有差异。结果:从出生到6个月的所有儿童保健就诊的PPD筛查率从基线时的平均16%增加到72%。此外,我们将PPD筛查阳性患者的转诊率维持在90%以上。我们的健康公平分析没有显示我们的筛查率有任何差异。结论:结合教育和流程工作流程的改变可以成功地提高PPD在社区学术初级保健诊所的筛查率。
本文章由计算机程序翻译,如有差异,请以英文原文为准。

Improving Postpartum Depression Screening Rates Using a Quality Improvement Framework in a Community-based Academic Primary Care Clinic.

Improving Postpartum Depression Screening Rates Using a Quality Improvement Framework in a Community-based Academic Primary Care Clinic.

Improving Postpartum Depression Screening Rates Using a Quality Improvement Framework in a Community-based Academic Primary Care Clinic.

Improving Postpartum Depression Screening Rates Using a Quality Improvement Framework in a Community-based Academic Primary Care Clinic.

Introduction: Maternal postpartum depression (PPD) is the most common diagnosis during the postpartum period, with a higher incidence in underserved populations. Though PPD often goes undiagnosed, prompt diagnosis has a positive impact on several measures of children's health and development, as well as maternal health. To increase routine screening per American Academy of Pediatrics recommendations, we implemented a multipronged quality improvement (QI) initiative centered around a newborn coordinator embedded in our primary care clinic.

Methods: A multidisciplinary team implemented a QI initiative in a community-based academic primary care clinic. We used the plan-do-study-act method and other QI tools to improve our processes and p-type control charts to monitor improvements. The interventions centered on workflow changes and staff education with aims to increase our PPD screening rates to 75%, maintain appropriate referral rates for parents with positive PPD screeners above 90%, and ensure no disparity in rates of screening regardless of race/ethnicity, language, and insurance status.

Results: PPD screening rates for all well child care visits from birth to age 6 months increased from a mean of 16 % at baseline to 72%. Additionally, we maintained a referral rate for positive PPD screens above 90%. Our health equity analysis did not demonstrate any disparity in our screening rates.

Conclusions: Applying a combination of education and process workflow changes can successfully increase screening rates for PPD in a community-based academic primary care clinic.

求助全文
通过发布文献求助,成功后即可免费获取论文全文。 去求助
来源期刊
CiteScore
2.20
自引率
0.00%
发文量
0
审稿时长
20 weeks
×
引用
GB/T 7714-2015
复制
MLA
复制
APA
复制
导出至
BibTeX EndNote RefMan NoteFirst NoteExpress
×
提示
您的信息不完整,为了账户安全,请先补充。
现在去补充
×
提示
您因"违规操作"
具体请查看互助需知
我知道了
×
提示
确定
请完成安全验证×
copy
已复制链接
快去分享给好友吧!
我知道了
右上角分享
点击右上角分享
0
联系我们:info@booksci.cn Book学术提供免费学术资源搜索服务,方便国内外学者检索中英文文献。致力于提供最便捷和优质的服务体验。 Copyright © 2023 布克学术 All rights reserved.
京ICP备2023020795号-1
ghs 京公网安备 11010802042870号
Book学术文献互助
Book学术文献互助群
群 号:604180095
Book学术官方微信