CT在急诊科(ED)评估疑似多发创伤患者中的应用:专门创伤外科团队的影响。

IF 1.4 4区 医学 Q2 RADIOLOGY, NUCLEAR MEDICINE & MEDICAL IMAGING
Rebecca Hong, Salma Qassin, Chris Zhao, Nihal Raju, Zemar Vajuhudeen, Danielle Thom, Casey Paton, Leonid Churilov, Odkhishig Ganbold, Natalie Yang, Gerard Smith, Ruth P. Lim
{"title":"CT在急诊科(ED)评估疑似多发创伤患者中的应用:专门创伤外科团队的影响。","authors":"Rebecca Hong,&nbsp;Salma Qassin,&nbsp;Chris Zhao,&nbsp;Nihal Raju,&nbsp;Zemar Vajuhudeen,&nbsp;Danielle Thom,&nbsp;Casey Paton,&nbsp;Leonid Churilov,&nbsp;Odkhishig Ganbold,&nbsp;Natalie Yang,&nbsp;Gerard Smith,&nbsp;Ruth P. Lim","doi":"10.1111/1754-9485.13843","DOIUrl":null,"url":null,"abstract":"<div>\n \n \n <section>\n \n <h3> Introduction</h3>\n \n <p>We aimed to assess the impact of introduction of a dedicated trauma surgical unit (TSU) on CT utilisation for polytrauma in the Emergency Department (ED).</p>\n </section>\n \n <section>\n \n <h3> Methods</h3>\n \n <p>Single centre retrospective cohort study comparing adult patients undergoing CT for polytrauma following TSU introduction (Intervention group, <i>n</i> = 617) to a historical Baseline group (<i>n</i> = 257) over a matched time period. Patient impact, including initial clinical assessment, injuries, radiation exposure, incidental findings, ED disposition, and impact on radiology services were compared with Mann–Whitney and Fisher's exact tests.</p>\n </section>\n \n <section>\n \n <h3> Results</h3>\n \n <p>Intervention patients were more likely to be examined by ED physicians (96.7% vs. 91.1%, <i>p</i> = 0.001) prior to CT. There was greater documented clinical suspicion for chest and abdominal injuries, with increased WBCT utilisation for Intervention (Baseline 17.1% vs. 47.8%, <i>p</i> &lt; 0.05), with no significant increase in positive scans by region. More CT chest (Intervention 38.4% vs. Baseline 14.8%, <i>p</i> &lt; 0.05), CT abdomen (42.6% vs. 12.6%, <i>p</i> &lt; 0.005) and CT pelvis (46.1% vs. 16%, <i>p</i> &lt; 0.001) was performed even with low documented clinical suspicion, with no significant increase in positive findings. The intervention group returned for more additional scans (12.48% vs. Baseline 5.45%), had more incidental findings (23.66% vs. 15.18%), and were more likely to be admitted for observation (21.7% vs. 14%), all <i>p</i> &lt; 0.05. Time to scan and total CT reporting time were significantly longer for Intervention.</p>\n </section>\n \n <section>\n \n <h3> Conclusion</h3>\n \n <p>Introduction of a TSU was associated in a shift towards increased CT utilisation, with no increase in scan yield, increased incidental findings and impacts on Radiology workflow.</p>\n </section>\n </div>","PeriodicalId":16218,"journal":{"name":"Journal of Medical Imaging and Radiation Oncology","volume":"69 3","pages":"317-327"},"PeriodicalIF":1.4000,"publicationDate":"2025-02-22","publicationTypes":"Journal Article","fieldsOfStudy":null,"isOpenAccess":false,"openAccessPdf":"https://onlinelibrary.wiley.com/doi/epdf/10.1111/1754-9485.13843","citationCount":"0","resultStr":"{\"title\":\"CT Utilisation in Emergency Department (ED) Assessment of Patients With Suspected Polytrauma: Impact of a Dedicated Trauma Surgical Team\",\"authors\":\"Rebecca Hong,&nbsp;Salma Qassin,&nbsp;Chris Zhao,&nbsp;Nihal Raju,&nbsp;Zemar Vajuhudeen,&nbsp;Danielle Thom,&nbsp;Casey Paton,&nbsp;Leonid Churilov,&nbsp;Odkhishig Ganbold,&nbsp;Natalie Yang,&nbsp;Gerard Smith,&nbsp;Ruth P. Lim\",\"doi\":\"10.1111/1754-9485.13843\",\"DOIUrl\":null,\"url\":null,\"abstract\":\"<div>\\n \\n \\n <section>\\n \\n <h3> Introduction</h3>\\n \\n <p>We aimed to assess the impact of introduction of a dedicated trauma surgical unit (TSU) on CT utilisation for polytrauma in the Emergency Department (ED).</p>\\n </section>\\n \\n <section>\\n \\n <h3> Methods</h3>\\n \\n <p>Single centre retrospective cohort study comparing adult patients undergoing CT for polytrauma following TSU introduction (Intervention group, <i>n</i> = 617) to a historical Baseline group (<i>n</i> = 257) over a matched time period. Patient impact, including initial clinical assessment, injuries, radiation exposure, incidental findings, ED disposition, and impact on radiology services were compared with Mann–Whitney and Fisher's exact tests.</p>\\n </section>\\n \\n <section>\\n \\n <h3> Results</h3>\\n \\n <p>Intervention patients were more likely to be examined by ED physicians (96.7% vs. 91.1%, <i>p</i> = 0.001) prior to CT. There was greater documented clinical suspicion for chest and abdominal injuries, with increased WBCT utilisation for Intervention (Baseline 17.1% vs. 47.8%, <i>p</i> &lt; 0.05), with no significant increase in positive scans by region. More CT chest (Intervention 38.4% vs. Baseline 14.8%, <i>p</i> &lt; 0.05), CT abdomen (42.6% vs. 12.6%, <i>p</i> &lt; 0.005) and CT pelvis (46.1% vs. 16%, <i>p</i> &lt; 0.001) was performed even with low documented clinical suspicion, with no significant increase in positive findings. The intervention group returned for more additional scans (12.48% vs. Baseline 5.45%), had more incidental findings (23.66% vs. 15.18%), and were more likely to be admitted for observation (21.7% vs. 14%), all <i>p</i> &lt; 0.05. Time to scan and total CT reporting time were significantly longer for Intervention.</p>\\n </section>\\n \\n <section>\\n \\n <h3> Conclusion</h3>\\n \\n <p>Introduction of a TSU was associated in a shift towards increased CT utilisation, with no increase in scan yield, increased incidental findings and impacts on Radiology workflow.</p>\\n </section>\\n </div>\",\"PeriodicalId\":16218,\"journal\":{\"name\":\"Journal of Medical Imaging and Radiation Oncology\",\"volume\":\"69 3\",\"pages\":\"317-327\"},\"PeriodicalIF\":1.4000,\"publicationDate\":\"2025-02-22\",\"publicationTypes\":\"Journal Article\",\"fieldsOfStudy\":null,\"isOpenAccess\":false,\"openAccessPdf\":\"https://onlinelibrary.wiley.com/doi/epdf/10.1111/1754-9485.13843\",\"citationCount\":\"0\",\"resultStr\":null,\"platform\":\"Semanticscholar\",\"paperid\":null,\"PeriodicalName\":\"Journal of Medical Imaging and Radiation Oncology\",\"FirstCategoryId\":\"3\",\"ListUrlMain\":\"https://onlinelibrary.wiley.com/doi/10.1111/1754-9485.13843\",\"RegionNum\":4,\"RegionCategory\":\"医学\",\"ArticlePicture\":[],\"TitleCN\":null,\"AbstractTextCN\":null,\"PMCID\":null,\"EPubDate\":\"\",\"PubModel\":\"\",\"JCR\":\"Q2\",\"JCRName\":\"RADIOLOGY, NUCLEAR MEDICINE & MEDICAL IMAGING\",\"Score\":null,\"Total\":0}","platform":"Semanticscholar","paperid":null,"PeriodicalName":"Journal of Medical Imaging and Radiation Oncology","FirstCategoryId":"3","ListUrlMain":"https://onlinelibrary.wiley.com/doi/10.1111/1754-9485.13843","RegionNum":4,"RegionCategory":"医学","ArticlePicture":[],"TitleCN":null,"AbstractTextCN":null,"PMCID":null,"EPubDate":"","PubModel":"","JCR":"Q2","JCRName":"RADIOLOGY, NUCLEAR MEDICINE & MEDICAL IMAGING","Score":null,"Total":0}
引用次数: 0

摘要

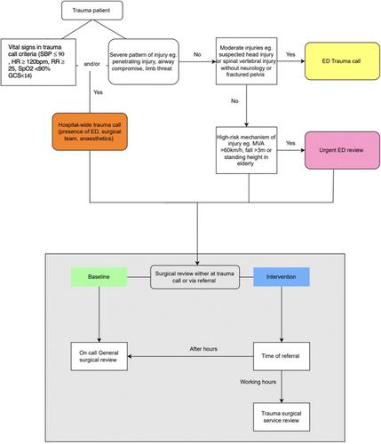
简介:我们的目的是评估引入专门的创伤外科单元(TSU)对急诊部(ED)多发创伤CT应用的影响。方法:单中心回顾性队列研究,比较在相同时间段内接受TSU治疗后接受CT检查的多发创伤成年患者(干预组,n = 617)和历史基线组(n = 257)。患者的影响,包括最初的临床评估、损伤、辐射暴露、偶然发现、ED处置和对放射学服务的影响,与Mann-Whitney和Fisher的精确测试进行比较。结果:干预患者更有可能在CT前接受急诊科医生的检查(96.7%比91.1%,p = 0.001)。随着WBCT在干预中的应用增加,胸部和腹部损伤的临床怀疑也增加了(基线17.1%对47.8%,p结论:引入TSU与增加CT应用的转变有关,扫描率没有增加,附带发现增加,对放射学工作流程有影响。
本文章由计算机程序翻译,如有差异,请以英文原文为准。

CT Utilisation in Emergency Department (ED) Assessment of Patients With Suspected Polytrauma: Impact of a Dedicated Trauma Surgical Team

CT Utilisation in Emergency Department (ED) Assessment of Patients With Suspected Polytrauma: Impact of a Dedicated Trauma Surgical Team

Introduction

We aimed to assess the impact of introduction of a dedicated trauma surgical unit (TSU) on CT utilisation for polytrauma in the Emergency Department (ED).

Methods

Single centre retrospective cohort study comparing adult patients undergoing CT for polytrauma following TSU introduction (Intervention group, n = 617) to a historical Baseline group (n = 257) over a matched time period. Patient impact, including initial clinical assessment, injuries, radiation exposure, incidental findings, ED disposition, and impact on radiology services were compared with Mann–Whitney and Fisher's exact tests.

Results

Intervention patients were more likely to be examined by ED physicians (96.7% vs. 91.1%, p = 0.001) prior to CT. There was greater documented clinical suspicion for chest and abdominal injuries, with increased WBCT utilisation for Intervention (Baseline 17.1% vs. 47.8%, p < 0.05), with no significant increase in positive scans by region. More CT chest (Intervention 38.4% vs. Baseline 14.8%, p < 0.05), CT abdomen (42.6% vs. 12.6%, p < 0.005) and CT pelvis (46.1% vs. 16%, p < 0.001) was performed even with low documented clinical suspicion, with no significant increase in positive findings. The intervention group returned for more additional scans (12.48% vs. Baseline 5.45%), had more incidental findings (23.66% vs. 15.18%), and were more likely to be admitted for observation (21.7% vs. 14%), all p < 0.05. Time to scan and total CT reporting time were significantly longer for Intervention.

Conclusion

Introduction of a TSU was associated in a shift towards increased CT utilisation, with no increase in scan yield, increased incidental findings and impacts on Radiology workflow.

求助全文
通过发布文献求助,成功后即可免费获取论文全文。 去求助
来源期刊
CiteScore
3.30
自引率
6.20%
发文量
133
审稿时长
6-12 weeks
期刊介绍: Journal of Medical Imaging and Radiation Oncology (formerly Australasian Radiology) is the official journal of The Royal Australian and New Zealand College of Radiologists, publishing articles of scientific excellence in radiology and radiation oncology. Manuscripts are judged on the basis of their contribution of original data and ideas or interpretation. All articles are peer reviewed.
×
引用
GB/T 7714-2015
复制
MLA
复制
APA
复制
导出至
BibTeX EndNote RefMan NoteFirst NoteExpress
×
提示
您的信息不完整,为了账户安全,请先补充。
现在去补充
×
提示
您因"违规操作"
具体请查看互助需知
我知道了
×
提示
确定
请完成安全验证×
copy
已复制链接
快去分享给好友吧!
我知道了
右上角分享
点击右上角分享
0
联系我们:info@booksci.cn Book学术提供免费学术资源搜索服务,方便国内外学者检索中英文文献。致力于提供最便捷和优质的服务体验。 Copyright © 2023 布克学术 All rights reserved.
京ICP备2023020795号-1
ghs 京公网安备 11010802042870号
Book学术文献互助
Book学术文献互助群
群 号:604180095
Book学术官方微信