外周血蛋白质组生物标志物区分癌症进展的免疫抑制特征。

IF 4.5 2区 医学 Q1 Biochemistry, Genetics and Molecular Biology
Molecular Oncology Pub Date : 2025-08-01 Epub Date: 2025-02-12 DOI:10.1002/1878-0261.13817
Yeon Ji Park, Jae Won Oh, Hyewon Chung, Jung Won Kwon, Yi Rang Na, Kwang Pyo Kim, Seung Hyeok Seok
{"title":"外周血蛋白质组生物标志物区分癌症进展的免疫抑制特征。","authors":"Yeon Ji Park, Jae Won Oh, Hyewon Chung, Jung Won Kwon, Yi Rang Na, Kwang Pyo Kim, Seung Hyeok Seok","doi":"10.1002/1878-0261.13817","DOIUrl":null,"url":null,"abstract":"<p><p>Immune status critically affects cancer progression and therapy responses. This study aimed to identify plasma proteome changes in immunosuppressive cancer and potential biomarkers predicting systemic immunosuppression. Mouse models of syngeneic breast tumors (benign 67NR and malignant 4T1) were used to collect plasma samples. Plasma samples from naive mice and both early- and late-stage tumor-bearing mice were subjected to liquid chromatography-mass spectrometry (LC-MS) analysis. 4T1-bearing mice showed systemic immunosuppression characterized by significant generation of myeloid-derived suppressor cells (MDSCs) as early as 7 days after tumor implantation, unlike 67NR tumors. LC-MS identified 1086 proteins across the five experimental groups, with 27 proteins showing group-specific expression in 4T1 blood compared with 67NR blood. Immune-related proteins osteopontin, lactotransferrin, calreticulin, and peroxiredoxin 2 were selected as potential biomarkers of MDSC-producing breast cancer. These markers were expressed in cancer cells or MDSC in the 4T1 model, and osteopontin and peroxiredoxin 2 were associated with low survival probability and high recurrence in patients with triple-negative breast cancer. Our findings suggest that MDSC-producing immunosuppressive cancers have unique plasma proteomes, offering additional insights into cancer immune status.</p>","PeriodicalId":18764,"journal":{"name":"Molecular Oncology","volume":" ","pages":"2233-2248"},"PeriodicalIF":4.5000,"publicationDate":"2025-08-01","publicationTypes":"Journal Article","fieldsOfStudy":null,"isOpenAccess":false,"openAccessPdf":"https://www.ncbi.nlm.nih.gov/pmc/articles/PMC12330930/pdf/","citationCount":"0","resultStr":"{\"title\":\"Peripheral blood proteome biomarkers distinguish immunosuppressive features of cancer progression.\",\"authors\":\"Yeon Ji Park, Jae Won Oh, Hyewon Chung, Jung Won Kwon, Yi Rang Na, Kwang Pyo Kim, Seung Hyeok Seok\",\"doi\":\"10.1002/1878-0261.13817\",\"DOIUrl\":null,\"url\":null,\"abstract\":\"<p><p>Immune status critically affects cancer progression and therapy responses. This study aimed to identify plasma proteome changes in immunosuppressive cancer and potential biomarkers predicting systemic immunosuppression. Mouse models of syngeneic breast tumors (benign 67NR and malignant 4T1) were used to collect plasma samples. Plasma samples from naive mice and both early- and late-stage tumor-bearing mice were subjected to liquid chromatography-mass spectrometry (LC-MS) analysis. 4T1-bearing mice showed systemic immunosuppression characterized by significant generation of myeloid-derived suppressor cells (MDSCs) as early as 7 days after tumor implantation, unlike 67NR tumors. LC-MS identified 1086 proteins across the five experimental groups, with 27 proteins showing group-specific expression in 4T1 blood compared with 67NR blood. Immune-related proteins osteopontin, lactotransferrin, calreticulin, and peroxiredoxin 2 were selected as potential biomarkers of MDSC-producing breast cancer. These markers were expressed in cancer cells or MDSC in the 4T1 model, and osteopontin and peroxiredoxin 2 were associated with low survival probability and high recurrence in patients with triple-negative breast cancer. Our findings suggest that MDSC-producing immunosuppressive cancers have unique plasma proteomes, offering additional insights into cancer immune status.</p>\",\"PeriodicalId\":18764,\"journal\":{\"name\":\"Molecular Oncology\",\"volume\":\" \",\"pages\":\"2233-2248\"},\"PeriodicalIF\":4.5000,\"publicationDate\":\"2025-08-01\",\"publicationTypes\":\"Journal Article\",\"fieldsOfStudy\":null,\"isOpenAccess\":false,\"openAccessPdf\":\"https://www.ncbi.nlm.nih.gov/pmc/articles/PMC12330930/pdf/\",\"citationCount\":\"0\",\"resultStr\":null,\"platform\":\"Semanticscholar\",\"paperid\":null,\"PeriodicalName\":\"Molecular Oncology\",\"FirstCategoryId\":\"3\",\"ListUrlMain\":\"https://doi.org/10.1002/1878-0261.13817\",\"RegionNum\":2,\"RegionCategory\":\"医学\",\"ArticlePicture\":[],\"TitleCN\":null,\"AbstractTextCN\":null,\"PMCID\":null,\"EPubDate\":\"2025/2/12 0:00:00\",\"PubModel\":\"Epub\",\"JCR\":\"Q1\",\"JCRName\":\"Biochemistry, Genetics and Molecular Biology\",\"Score\":null,\"Total\":0}","platform":"Semanticscholar","paperid":null,"PeriodicalName":"Molecular Oncology","FirstCategoryId":"3","ListUrlMain":"https://doi.org/10.1002/1878-0261.13817","RegionNum":2,"RegionCategory":"医学","ArticlePicture":[],"TitleCN":null,"AbstractTextCN":null,"PMCID":null,"EPubDate":"2025/2/12 0:00:00","PubModel":"Epub","JCR":"Q1","JCRName":"Biochemistry, Genetics and Molecular Biology","Score":null,"Total":0}
引用次数: 0

摘要

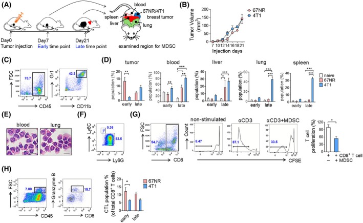
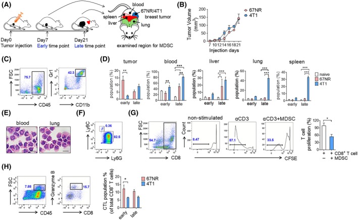
免疫状态严重影响癌症进展和治疗反应。本研究旨在确定免疫抑制性癌症的血浆蛋白质组变化和预测全身免疫抑制的潜在生物标志物。采用小鼠同基因乳腺肿瘤模型(良性67NR和恶性4T1)采集血浆样本。采用液相色谱-质谱(LC-MS)分析了幼年小鼠和早期和晚期荷瘤小鼠的血浆样本。与67NR肿瘤不同,携带4t1的小鼠早在肿瘤植入后7天就表现出系统性免疫抑制,其特征是骨髓源性抑制细胞(MDSCs)的显著生成。LC-MS在5个实验组中鉴定出1086种蛋白质,与67NR血液相比,4T1血液中有27种蛋白质具有组特异性表达。免疫相关蛋白骨桥蛋白、乳转铁蛋白、钙网蛋白和过氧化物还蛋白2被选为mdsc产生乳腺癌的潜在生物标志物。在4T1模型中,这些标志物在癌细胞或MDSC中表达,骨桥蛋白和过氧化物还蛋白2与三阴性乳腺癌患者的低生存率和高复发率相关。我们的研究结果表明,产生mdsc的免疫抑制癌症具有独特的血浆蛋白质组,为癌症免疫状态提供了额外的见解。
本文章由计算机程序翻译,如有差异,请以英文原文为准。

Peripheral blood proteome biomarkers distinguish immunosuppressive features of cancer progression.

Peripheral blood proteome biomarkers distinguish immunosuppressive features of cancer progression.

Peripheral blood proteome biomarkers distinguish immunosuppressive features of cancer progression.

Peripheral blood proteome biomarkers distinguish immunosuppressive features of cancer progression.

Peripheral blood proteome biomarkers distinguish immunosuppressive features of cancer progression.

Peripheral blood proteome biomarkers distinguish immunosuppressive features of cancer progression.

Peripheral blood proteome biomarkers distinguish immunosuppressive features of cancer progression.

Immune status critically affects cancer progression and therapy responses. This study aimed to identify plasma proteome changes in immunosuppressive cancer and potential biomarkers predicting systemic immunosuppression. Mouse models of syngeneic breast tumors (benign 67NR and malignant 4T1) were used to collect plasma samples. Plasma samples from naive mice and both early- and late-stage tumor-bearing mice were subjected to liquid chromatography-mass spectrometry (LC-MS) analysis. 4T1-bearing mice showed systemic immunosuppression characterized by significant generation of myeloid-derived suppressor cells (MDSCs) as early as 7 days after tumor implantation, unlike 67NR tumors. LC-MS identified 1086 proteins across the five experimental groups, with 27 proteins showing group-specific expression in 4T1 blood compared with 67NR blood. Immune-related proteins osteopontin, lactotransferrin, calreticulin, and peroxiredoxin 2 were selected as potential biomarkers of MDSC-producing breast cancer. These markers were expressed in cancer cells or MDSC in the 4T1 model, and osteopontin and peroxiredoxin 2 were associated with low survival probability and high recurrence in patients with triple-negative breast cancer. Our findings suggest that MDSC-producing immunosuppressive cancers have unique plasma proteomes, offering additional insights into cancer immune status.

求助全文
通过发布文献求助,成功后即可免费获取论文全文。 去求助
来源期刊
Molecular Oncology
Molecular Oncology Biochemistry, Genetics and Molecular Biology-Molecular Medicine
CiteScore
11.80
自引率
1.50%
发文量
203
审稿时长
10 weeks
期刊介绍: Molecular Oncology highlights new discoveries, approaches, and technical developments, in basic, clinical and discovery-driven translational cancer research. It publishes research articles, reviews (by invitation only), and timely science policy articles. The journal is now fully Open Access with all articles published over the past 10 years freely available.
×
引用
GB/T 7714-2015
复制
MLA
复制
APA
复制
导出至
BibTeX EndNote RefMan NoteFirst NoteExpress
×
提示
您的信息不完整,为了账户安全,请先补充。
现在去补充
×
提示
您因"违规操作"
具体请查看互助需知
我知道了
×
提示
确定
请完成安全验证×
copy
已复制链接
快去分享给好友吧!
我知道了
右上角分享
点击右上角分享
0
联系我们:info@booksci.cn Book学术提供免费学术资源搜索服务,方便国内外学者检索中英文文献。致力于提供最便捷和优质的服务体验。 Copyright © 2023 布克学术 All rights reserved.
京ICP备2023020795号-1
ghs 京公网安备 11010802042870号
Book学术文献互助
Book学术文献互助群
群 号:604180095
Book学术官方微信