重复全监狱丙型肝炎检测影响的前瞻性评价。

IF 2.9 Q2 GASTROENTEROLOGY & HEPATOLOGY
Naw April Phaw, Aung Min Thant, Craig Thompson, Ryan Jelley, Kate McQue, Jodi Aldridge, Caroline Allsop, Jenna Kerry, Francesca McCullough, Carolyn Miller, Manoj Valappil, Tony Jefferson, Colin Lawton, Lee Christensen, Stuart McPherson
{"title":"重复全监狱丙型肝炎检测影响的前瞻性评价。","authors":"Naw April Phaw, Aung Min Thant, Craig Thompson, Ryan Jelley, Kate McQue, Jodi Aldridge, Caroline Allsop, Jenna Kerry, Francesca McCullough, Carolyn Miller, Manoj Valappil, Tony Jefferson, Colin Lawton, Lee Christensen, Stuart McPherson","doi":"10.1136/bmjgast-2024-001593","DOIUrl":null,"url":null,"abstract":"<p><strong>Introduction: </strong>Chronic hepatitis C virus (HCV) infection is prevalent in prisons. Universal reception HCV testing is recommended, but acceptance can be suboptimal. To detect and treat missed HCV infections, a high-intensity test and treat (HITT) programme was introduced to rapidly test entire prisons. It remains unknown whether regular HITTs will be required to maintain prison microelimination. We aimed to assess the outcomes of HITTs conducted in a prison 4 years apart with ongoing reception testing.</p><p><strong>Methods: </strong>A prospective observational evaluation of the impact of HITTs was conducted in January 2020 and February 2024 at Low Newton, a female prison. The outcomes of the reception testing were reviewed in the intervening period to determine the number of newly identified HCV infections.</p><p><strong>Results: </strong>HITTs were successful in testing almost all residents (305/307) in 2020 and (296/296) in 2024. The number of newly diagnosed HCV individuals fell from 6.6% in 2020 to 0.3% in 2024. One new HCV case was identified in the second HITT. In between the HITTs, 89% of receptions had HCV testing, increasing from 83% in 2020 to 95% in 2023. Overall, 81% (144/178) of active HCV infections received antiviral treatment, and 89% achieved sustained virological response. The proportion of active HCV infections between the HITTs was 7.2% through reception testing.</p><p><strong>Conclusion: </strong>A follow-up HITT after 4 years yielded only 0.3% active HCV infection in a high HCV prevalence prison and a reasonably good reception testing and treatment programme. Therefore, resources should be focused on optimising reception testing rather than undertaking repeated HITTs.</p>","PeriodicalId":9235,"journal":{"name":"BMJ Open Gastroenterology","volume":"12 1","pages":""},"PeriodicalIF":2.9000,"publicationDate":"2025-02-11","publicationTypes":"Journal Article","fieldsOfStudy":null,"isOpenAccess":false,"openAccessPdf":"https://www.ncbi.nlm.nih.gov/pmc/articles/PMC11815426/pdf/","citationCount":"0","resultStr":"{\"title\":\"Prospective evaluation of the impact of repeated whole prison testing for hepatitis C.\",\"authors\":\"Naw April Phaw, Aung Min Thant, Craig Thompson, Ryan Jelley, Kate McQue, Jodi Aldridge, Caroline Allsop, Jenna Kerry, Francesca McCullough, Carolyn Miller, Manoj Valappil, Tony Jefferson, Colin Lawton, Lee Christensen, Stuart McPherson\",\"doi\":\"10.1136/bmjgast-2024-001593\",\"DOIUrl\":null,\"url\":null,\"abstract\":\"<p><strong>Introduction: </strong>Chronic hepatitis C virus (HCV) infection is prevalent in prisons. Universal reception HCV testing is recommended, but acceptance can be suboptimal. To detect and treat missed HCV infections, a high-intensity test and treat (HITT) programme was introduced to rapidly test entire prisons. It remains unknown whether regular HITTs will be required to maintain prison microelimination. We aimed to assess the outcomes of HITTs conducted in a prison 4 years apart with ongoing reception testing.</p><p><strong>Methods: </strong>A prospective observational evaluation of the impact of HITTs was conducted in January 2020 and February 2024 at Low Newton, a female prison. The outcomes of the reception testing were reviewed in the intervening period to determine the number of newly identified HCV infections.</p><p><strong>Results: </strong>HITTs were successful in testing almost all residents (305/307) in 2020 and (296/296) in 2024. The number of newly diagnosed HCV individuals fell from 6.6% in 2020 to 0.3% in 2024. One new HCV case was identified in the second HITT. In between the HITTs, 89% of receptions had HCV testing, increasing from 83% in 2020 to 95% in 2023. Overall, 81% (144/178) of active HCV infections received antiviral treatment, and 89% achieved sustained virological response. The proportion of active HCV infections between the HITTs was 7.2% through reception testing.</p><p><strong>Conclusion: </strong>A follow-up HITT after 4 years yielded only 0.3% active HCV infection in a high HCV prevalence prison and a reasonably good reception testing and treatment programme. Therefore, resources should be focused on optimising reception testing rather than undertaking repeated HITTs.</p>\",\"PeriodicalId\":9235,\"journal\":{\"name\":\"BMJ Open Gastroenterology\",\"volume\":\"12 1\",\"pages\":\"\"},\"PeriodicalIF\":2.9000,\"publicationDate\":\"2025-02-11\",\"publicationTypes\":\"Journal Article\",\"fieldsOfStudy\":null,\"isOpenAccess\":false,\"openAccessPdf\":\"https://www.ncbi.nlm.nih.gov/pmc/articles/PMC11815426/pdf/\",\"citationCount\":\"0\",\"resultStr\":null,\"platform\":\"Semanticscholar\",\"paperid\":null,\"PeriodicalName\":\"BMJ Open Gastroenterology\",\"FirstCategoryId\":\"1085\",\"ListUrlMain\":\"https://doi.org/10.1136/bmjgast-2024-001593\",\"RegionNum\":0,\"RegionCategory\":null,\"ArticlePicture\":[],\"TitleCN\":null,\"AbstractTextCN\":null,\"PMCID\":null,\"EPubDate\":\"\",\"PubModel\":\"\",\"JCR\":\"Q2\",\"JCRName\":\"GASTROENTEROLOGY & HEPATOLOGY\",\"Score\":null,\"Total\":0}","platform":"Semanticscholar","paperid":null,"PeriodicalName":"BMJ Open Gastroenterology","FirstCategoryId":"1085","ListUrlMain":"https://doi.org/10.1136/bmjgast-2024-001593","RegionNum":0,"RegionCategory":null,"ArticlePicture":[],"TitleCN":null,"AbstractTextCN":null,"PMCID":null,"EPubDate":"","PubModel":"","JCR":"Q2","JCRName":"GASTROENTEROLOGY & HEPATOLOGY","Score":null,"Total":0}
引用次数: 0

摘要

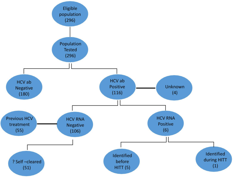
简介:慢性丙型肝炎病毒(HCV)感染在监狱中很普遍。建议普遍接受HCV检测,但接受度可能不够理想。为了发现和治疗遗漏的丙型肝炎病毒感染,引入了高强度检测和治疗(HITT)规划,对整个监狱进行快速检测。目前尚不清楚是否需要定期的hit来维持监狱的微消除。我们的目的是通过持续的接收测试来评估在相隔4年的监狱中进行的HITTs的结果。方法:于2020年1月和2024年2月在Low Newton女子监狱对hit - ts的影响进行前瞻性观察评估。在此期间回顾接收测试的结果,以确定新发现的HCV感染的数量。结果:HITTs在2020年和2024年对几乎所有居民(305/307)和(296/296)进行了成功的测试。新诊断的HCV个体数量从2020年的6.6%下降到2024年的0.3%。在第二次HITT中发现了1例新的HCV病例。在hit之间,89%的接收者进行了HCV检测,从2020年的83%增加到2023年的95%。总体而言,81%(144/178)的活动性HCV感染者接受了抗病毒治疗,89%获得了持续的病毒学应答。通过接受检测,HITTs之间的活动性HCV感染比例为7.2%。结论:在一个HCV高流行监狱中,随访4年后的HITT仅发现0.3%的HCV活动性感染,并且接受检测和治疗方案相当好。因此,资源应该集中在优化接收测试上,而不是进行重复的hits。
本文章由计算机程序翻译,如有差异,请以英文原文为准。

Prospective evaluation of the impact of repeated whole prison testing for hepatitis C.

Prospective evaluation of the impact of repeated whole prison testing for hepatitis C.

Prospective evaluation of the impact of repeated whole prison testing for hepatitis C.

Prospective evaluation of the impact of repeated whole prison testing for hepatitis C.

Introduction: Chronic hepatitis C virus (HCV) infection is prevalent in prisons. Universal reception HCV testing is recommended, but acceptance can be suboptimal. To detect and treat missed HCV infections, a high-intensity test and treat (HITT) programme was introduced to rapidly test entire prisons. It remains unknown whether regular HITTs will be required to maintain prison microelimination. We aimed to assess the outcomes of HITTs conducted in a prison 4 years apart with ongoing reception testing.

Methods: A prospective observational evaluation of the impact of HITTs was conducted in January 2020 and February 2024 at Low Newton, a female prison. The outcomes of the reception testing were reviewed in the intervening period to determine the number of newly identified HCV infections.

Results: HITTs were successful in testing almost all residents (305/307) in 2020 and (296/296) in 2024. The number of newly diagnosed HCV individuals fell from 6.6% in 2020 to 0.3% in 2024. One new HCV case was identified in the second HITT. In between the HITTs, 89% of receptions had HCV testing, increasing from 83% in 2020 to 95% in 2023. Overall, 81% (144/178) of active HCV infections received antiviral treatment, and 89% achieved sustained virological response. The proportion of active HCV infections between the HITTs was 7.2% through reception testing.

Conclusion: A follow-up HITT after 4 years yielded only 0.3% active HCV infection in a high HCV prevalence prison and a reasonably good reception testing and treatment programme. Therefore, resources should be focused on optimising reception testing rather than undertaking repeated HITTs.

求助全文
通过发布文献求助,成功后即可免费获取论文全文。 去求助
来源期刊
BMJ Open Gastroenterology
BMJ Open Gastroenterology GASTROENTEROLOGY & HEPATOLOGY-
CiteScore
5.90
自引率
3.20%
发文量
68
审稿时长
2 weeks
期刊介绍: BMJ Open Gastroenterology is an online-only, peer-reviewed, open access gastroenterology journal, dedicated to publishing high-quality medical research from all disciplines and therapeutic areas of gastroenterology. It is the open access companion journal of Gut and is co-owned by the British Society of Gastroenterology. The journal publishes all research study types, from study protocols to phase I trials to meta-analyses, including small or specialist studies. Publishing procedures are built around continuous publication, publishing research online as soon as the article is ready.
×
引用
GB/T 7714-2015
复制
MLA
复制
APA
复制
导出至
BibTeX EndNote RefMan NoteFirst NoteExpress
×
提示
您的信息不完整,为了账户安全,请先补充。
现在去补充
×
提示
您因"违规操作"
具体请查看互助需知
我知道了
×
提示
确定
请完成安全验证×
copy
已复制链接
快去分享给好友吧!
我知道了
右上角分享
点击右上角分享
0
联系我们:info@booksci.cn Book学术提供免费学术资源搜索服务,方便国内外学者检索中英文文献。致力于提供最便捷和优质的服务体验。 Copyright © 2023 布克学术 All rights reserved.
京ICP备2023020795号-1
ghs 京公网安备 11010802042870号
Book学术文献互助
Book学术文献互助群
群 号:604180095
Book学术官方微信