跨膜emp24结构域蛋白2在口腔鳞状细胞癌中的作用研究。

IF 2.6 3区 医学 Q2 DENTISTRY, ORAL SURGERY & MEDICINE
Journal of Applied Oral Science Pub Date : 2025-01-27 eCollection Date: 2025-01-01 DOI:10.1590/1678-7757-2024-0305
Ruan Zhao-Wei, Jiao Xue-Feng, Xiao Gao-Tian, Chen Jin-Ling, L I Jun, L V Shu-Ying
{"title":"跨膜emp24结构域蛋白2在口腔鳞状细胞癌中的作用研究。","authors":"Ruan Zhao-Wei, Jiao Xue-Feng, Xiao Gao-Tian, Chen Jin-Ling, L I Jun, L V Shu-Ying","doi":"10.1590/1678-7757-2024-0305","DOIUrl":null,"url":null,"abstract":"<p><strong>Objective: </strong>This study aimed to investigate the role of transmembrane emp24 domain-containing protein 2 (TMED2) in oral squamous cell carcinoma (OSCC).</p><p><strong>Methodology: </strong>A bioinformatics analysis was first conducted to explore TMED2 expression in OSCC and its relation with overall survival. The analysis results were further verified by assessing TMED2 expression levels in human normal oral keratinocyte cells and human OSCC cell lines using quantitative real-time polymerase chain reaction and the Western blot. Finally, the effects of TMED2 knockdown and overexpression on the expression levels of TMED2, ADP-ribosylation factor 1, extracellular signal-regulated kinase ½, and phospho-extracellular signal-regulated kinase ½ proteins were examined in cells using the Western blot.</p><p><strong>Results: </strong>The GEPIA2 database showed that OSCC tissues expressed more TMED2 than normal tissues. At the cellular level, TMED2 expression significantly increased in SCC-4, HSC-3, and CAL-27 cells than in human normal oral keratinocyte cells. TMED2 knockdown reduced cell proliferation, increased the apoptosis rate in SCC-4 cells, and led to a higher proportion of cells in the G0/G1 phase and a lower proportion in the S phase.</p><p><strong>Conclusion: </strong>TMED2 may promote OSCC cell proliferation and inhibit apoptosis, potentially by activation of the ADP-ribosylation factor 1/ extracellular signal-regulated kinase ½ signaling pathway.</p>","PeriodicalId":15133,"journal":{"name":"Journal of Applied Oral Science","volume":"33 ","pages":"e20240305"},"PeriodicalIF":2.6000,"publicationDate":"2025-01-27","publicationTypes":"Journal Article","fieldsOfStudy":null,"isOpenAccess":false,"openAccessPdf":"https://www.ncbi.nlm.nih.gov/pmc/articles/PMC11816950/pdf/","citationCount":"0","resultStr":"{\"title\":\"Study of the role of transmembrane emp24 domain-containing protein 2 in oral squamous cell carcinoma.\",\"authors\":\"Ruan Zhao-Wei, Jiao Xue-Feng, Xiao Gao-Tian, Chen Jin-Ling, L I Jun, L V Shu-Ying\",\"doi\":\"10.1590/1678-7757-2024-0305\",\"DOIUrl\":null,\"url\":null,\"abstract\":\"<p><strong>Objective: </strong>This study aimed to investigate the role of transmembrane emp24 domain-containing protein 2 (TMED2) in oral squamous cell carcinoma (OSCC).</p><p><strong>Methodology: </strong>A bioinformatics analysis was first conducted to explore TMED2 expression in OSCC and its relation with overall survival. The analysis results were further verified by assessing TMED2 expression levels in human normal oral keratinocyte cells and human OSCC cell lines using quantitative real-time polymerase chain reaction and the Western blot. Finally, the effects of TMED2 knockdown and overexpression on the expression levels of TMED2, ADP-ribosylation factor 1, extracellular signal-regulated kinase ½, and phospho-extracellular signal-regulated kinase ½ proteins were examined in cells using the Western blot.</p><p><strong>Results: </strong>The GEPIA2 database showed that OSCC tissues expressed more TMED2 than normal tissues. At the cellular level, TMED2 expression significantly increased in SCC-4, HSC-3, and CAL-27 cells than in human normal oral keratinocyte cells. TMED2 knockdown reduced cell proliferation, increased the apoptosis rate in SCC-4 cells, and led to a higher proportion of cells in the G0/G1 phase and a lower proportion in the S phase.</p><p><strong>Conclusion: </strong>TMED2 may promote OSCC cell proliferation and inhibit apoptosis, potentially by activation of the ADP-ribosylation factor 1/ extracellular signal-regulated kinase ½ signaling pathway.</p>\",\"PeriodicalId\":15133,\"journal\":{\"name\":\"Journal of Applied Oral Science\",\"volume\":\"33 \",\"pages\":\"e20240305\"},\"PeriodicalIF\":2.6000,\"publicationDate\":\"2025-01-27\",\"publicationTypes\":\"Journal Article\",\"fieldsOfStudy\":null,\"isOpenAccess\":false,\"openAccessPdf\":\"https://www.ncbi.nlm.nih.gov/pmc/articles/PMC11816950/pdf/\",\"citationCount\":\"0\",\"resultStr\":null,\"platform\":\"Semanticscholar\",\"paperid\":null,\"PeriodicalName\":\"Journal of Applied Oral Science\",\"FirstCategoryId\":\"3\",\"ListUrlMain\":\"https://doi.org/10.1590/1678-7757-2024-0305\",\"RegionNum\":3,\"RegionCategory\":\"医学\",\"ArticlePicture\":[],\"TitleCN\":null,\"AbstractTextCN\":null,\"PMCID\":null,\"EPubDate\":\"2025/1/1 0:00:00\",\"PubModel\":\"eCollection\",\"JCR\":\"Q2\",\"JCRName\":\"DENTISTRY, ORAL SURGERY & MEDICINE\",\"Score\":null,\"Total\":0}","platform":"Semanticscholar","paperid":null,"PeriodicalName":"Journal of Applied Oral Science","FirstCategoryId":"3","ListUrlMain":"https://doi.org/10.1590/1678-7757-2024-0305","RegionNum":3,"RegionCategory":"医学","ArticlePicture":[],"TitleCN":null,"AbstractTextCN":null,"PMCID":null,"EPubDate":"2025/1/1 0:00:00","PubModel":"eCollection","JCR":"Q2","JCRName":"DENTISTRY, ORAL SURGERY & MEDICINE","Score":null,"Total":0}
引用次数: 0

摘要

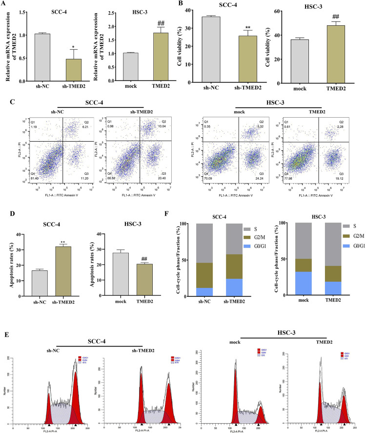
目的:探讨跨膜emp24结构域含蛋白2 (TMED2)在口腔鳞状细胞癌(OSCC)中的作用。方法:首先通过生物信息学分析探讨TMED2在OSCC中的表达及其与总生存期的关系。利用实时定量聚合酶链反应和Western blot检测TMED2在人正常口腔角质形成细胞和人OSCC细胞株中的表达水平,进一步验证分析结果。最后,使用Western blot检测细胞中TMED2敲低和过表达对TMED2、adp核糖基化因子1、细胞外信号调节激酶½和磷酸化细胞外信号调节激酶½蛋白表达水平的影响。结果:GEPIA2数据库显示,OSCC组织中TMED2的表达高于正常组织。在细胞水平上,TMED2在SCC-4、HSC-3和CAL-27细胞中的表达明显高于人正常口腔角质形成细胞。TMED2敲低抑制SCC-4细胞增殖,增加细胞凋亡率,导致G0/G1期细胞比例升高,S期细胞比例降低。结论:TMED2可能通过激活adp -核糖基化因子1/细胞外信号调节激酶1/ 2信号通路,促进OSCC细胞增殖,抑制细胞凋亡。
本文章由计算机程序翻译,如有差异,请以英文原文为准。

Study of the role of transmembrane emp24 domain-containing protein 2 in oral squamous cell carcinoma.

Study of the role of transmembrane emp24 domain-containing protein 2 in oral squamous cell carcinoma.

Study of the role of transmembrane emp24 domain-containing protein 2 in oral squamous cell carcinoma.

Study of the role of transmembrane emp24 domain-containing protein 2 in oral squamous cell carcinoma.

Objective: This study aimed to investigate the role of transmembrane emp24 domain-containing protein 2 (TMED2) in oral squamous cell carcinoma (OSCC).

Methodology: A bioinformatics analysis was first conducted to explore TMED2 expression in OSCC and its relation with overall survival. The analysis results were further verified by assessing TMED2 expression levels in human normal oral keratinocyte cells and human OSCC cell lines using quantitative real-time polymerase chain reaction and the Western blot. Finally, the effects of TMED2 knockdown and overexpression on the expression levels of TMED2, ADP-ribosylation factor 1, extracellular signal-regulated kinase ½, and phospho-extracellular signal-regulated kinase ½ proteins were examined in cells using the Western blot.

Results: The GEPIA2 database showed that OSCC tissues expressed more TMED2 than normal tissues. At the cellular level, TMED2 expression significantly increased in SCC-4, HSC-3, and CAL-27 cells than in human normal oral keratinocyte cells. TMED2 knockdown reduced cell proliferation, increased the apoptosis rate in SCC-4 cells, and led to a higher proportion of cells in the G0/G1 phase and a lower proportion in the S phase.

Conclusion: TMED2 may promote OSCC cell proliferation and inhibit apoptosis, potentially by activation of the ADP-ribosylation factor 1/ extracellular signal-regulated kinase ½ signaling pathway.

求助全文
通过发布文献求助,成功后即可免费获取论文全文。 去求助
来源期刊
Journal of Applied Oral Science
Journal of Applied Oral Science 医学-牙科与口腔外科
CiteScore
4.80
自引率
3.70%
发文量
46
审稿时长
4-8 weeks
期刊介绍: The Journal of Applied Oral Science is committed in publishing the scientific and technologic advances achieved by the dental community, according to the quality indicators and peer reviewed material, with the objective of assuring its acceptability at the local, regional, national and international levels. The primary goal of The Journal of Applied Oral Science is to publish the outcomes of original investigations as well as invited case reports and invited reviews in the field of Dentistry and related areas.
×
引用
GB/T 7714-2015
复制
MLA
复制
APA
复制
导出至
BibTeX EndNote RefMan NoteFirst NoteExpress
×
提示
您的信息不完整,为了账户安全,请先补充。
现在去补充
×
提示
您因"违规操作"
具体请查看互助需知
我知道了
×
提示
确定
请完成安全验证×
copy
已复制链接
快去分享给好友吧!
我知道了
右上角分享
点击右上角分享
0
联系我们:info@booksci.cn Book学术提供免费学术资源搜索服务,方便国内外学者检索中英文文献。致力于提供最便捷和优质的服务体验。 Copyright © 2023 布克学术 All rights reserved.
京ICP备2023020795号-1
ghs 京公网安备 11010802042870号
Book学术文献互助
Book学术文献互助群
群 号:604180095
Book学术官方微信