利用激光诱导正向转移辅助微滤在单细胞水平上从全血中分选高活力循环肿瘤细胞。

IF 14.1 1区 材料科学 Q1 CHEMISTRY, MULTIDISCIPLINARY
Qingmei Xu, Yuntong Wang, Songtao Dou, Yang Xu, Zhenhe Xu, Han Xu, Yi Zhang, Yanming Xia, Ying Xue, Hang Li, Xiao Ma, Kunlong Zhang, Huan Wang, Fengzhou Ma, Qi Wang, Bei Li, Wei Wang
{"title":"利用激光诱导正向转移辅助微滤在单细胞水平上从全血中分选高活力循环肿瘤细胞。","authors":"Qingmei Xu,&nbsp;Yuntong Wang,&nbsp;Songtao Dou,&nbsp;Yang Xu,&nbsp;Zhenhe Xu,&nbsp;Han Xu,&nbsp;Yi Zhang,&nbsp;Yanming Xia,&nbsp;Ying Xue,&nbsp;Hang Li,&nbsp;Xiao Ma,&nbsp;Kunlong Zhang,&nbsp;Huan Wang,&nbsp;Fengzhou Ma,&nbsp;Qi Wang,&nbsp;Bei Li,&nbsp;Wei Wang","doi":"10.1002/advs.202414195","DOIUrl":null,"url":null,"abstract":"<p>The efficient isolation and molecular analysis of circulating tumor cells (CTCs) from whole blood at single-cell level are crucial for understanding tumor metastasis and developing personalized treatments. The viability of isolated cells is the key prerequisite for the downstream molecular analysis, especially for RNA sequencing. This study develops a laser-induced forward transfer -assisted microfiltration system (LIFT-AMFS) for high-viability CTC enrichment and retrieval from whole blood. The LIFT-compatible double-stepped microfilter (DSMF), central to this system, comprises two micropore layers: the lower layer's smaller micropores facilitate size-based cell separation, and the upper layer's larger micropores enable liquid encapsulating captured cells. By optimizing the design of the DSMFs, the system has a capture efficiency of 88% at the processing throughput of up to 15.0 mL min<sup>−1</sup> during the microfilter-based size screening stage, with a single-cell yield of over 95% during the retrieval stage. The retrieved single cells, with high viability, are qualified for ex vivo culture and direct RNA sequencing. The cDNA yield from isolated CTCs surpassed 4.5 ng, sufficient for library construction. All single-cell sequencing data exhibited Q30 scores above 95.92%. The LIFT-AMFS shows promise in cellular and biomedical research.</p>","PeriodicalId":117,"journal":{"name":"Advanced Science","volume":"12 18","pages":""},"PeriodicalIF":14.1000,"publicationDate":"2025-01-27","publicationTypes":"Journal Article","fieldsOfStudy":null,"isOpenAccess":false,"openAccessPdf":"https://onlinelibrary.wiley.com/doi/epdf/10.1002/advs.202414195","citationCount":"0","resultStr":"{\"title\":\"High-Viability Circulating Tumor Cells Sorting From Whole Blood at Single Cell Level Using Laser-Induced Forward Transfer-Assisted Microfiltration\",\"authors\":\"Qingmei Xu,&nbsp;Yuntong Wang,&nbsp;Songtao Dou,&nbsp;Yang Xu,&nbsp;Zhenhe Xu,&nbsp;Han Xu,&nbsp;Yi Zhang,&nbsp;Yanming Xia,&nbsp;Ying Xue,&nbsp;Hang Li,&nbsp;Xiao Ma,&nbsp;Kunlong Zhang,&nbsp;Huan Wang,&nbsp;Fengzhou Ma,&nbsp;Qi Wang,&nbsp;Bei Li,&nbsp;Wei Wang\",\"doi\":\"10.1002/advs.202414195\",\"DOIUrl\":null,\"url\":null,\"abstract\":\"<p>The efficient isolation and molecular analysis of circulating tumor cells (CTCs) from whole blood at single-cell level are crucial for understanding tumor metastasis and developing personalized treatments. The viability of isolated cells is the key prerequisite for the downstream molecular analysis, especially for RNA sequencing. This study develops a laser-induced forward transfer -assisted microfiltration system (LIFT-AMFS) for high-viability CTC enrichment and retrieval from whole blood. The LIFT-compatible double-stepped microfilter (DSMF), central to this system, comprises two micropore layers: the lower layer's smaller micropores facilitate size-based cell separation, and the upper layer's larger micropores enable liquid encapsulating captured cells. By optimizing the design of the DSMFs, the system has a capture efficiency of 88% at the processing throughput of up to 15.0 mL min<sup>−1</sup> during the microfilter-based size screening stage, with a single-cell yield of over 95% during the retrieval stage. The retrieved single cells, with high viability, are qualified for ex vivo culture and direct RNA sequencing. The cDNA yield from isolated CTCs surpassed 4.5 ng, sufficient for library construction. All single-cell sequencing data exhibited Q30 scores above 95.92%. The LIFT-AMFS shows promise in cellular and biomedical research.</p>\",\"PeriodicalId\":117,\"journal\":{\"name\":\"Advanced Science\",\"volume\":\"12 18\",\"pages\":\"\"},\"PeriodicalIF\":14.1000,\"publicationDate\":\"2025-01-27\",\"publicationTypes\":\"Journal Article\",\"fieldsOfStudy\":null,\"isOpenAccess\":false,\"openAccessPdf\":\"https://onlinelibrary.wiley.com/doi/epdf/10.1002/advs.202414195\",\"citationCount\":\"0\",\"resultStr\":null,\"platform\":\"Semanticscholar\",\"paperid\":null,\"PeriodicalName\":\"Advanced Science\",\"FirstCategoryId\":\"88\",\"ListUrlMain\":\"https://advanced.onlinelibrary.wiley.com/doi/10.1002/advs.202414195\",\"RegionNum\":1,\"RegionCategory\":\"材料科学\",\"ArticlePicture\":[],\"TitleCN\":null,\"AbstractTextCN\":null,\"PMCID\":null,\"EPubDate\":\"\",\"PubModel\":\"\",\"JCR\":\"Q1\",\"JCRName\":\"CHEMISTRY, MULTIDISCIPLINARY\",\"Score\":null,\"Total\":0}","platform":"Semanticscholar","paperid":null,"PeriodicalName":"Advanced Science","FirstCategoryId":"88","ListUrlMain":"https://advanced.onlinelibrary.wiley.com/doi/10.1002/advs.202414195","RegionNum":1,"RegionCategory":"材料科学","ArticlePicture":[],"TitleCN":null,"AbstractTextCN":null,"PMCID":null,"EPubDate":"","PubModel":"","JCR":"Q1","JCRName":"CHEMISTRY, MULTIDISCIPLINARY","Score":null,"Total":0}
引用次数: 0

摘要

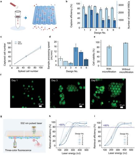
在单细胞水平上从全血中有效分离循环肿瘤细胞(CTC)并对其进行分子分析,对于了解肿瘤转移和开发个性化治疗方法至关重要。分离细胞的活力是下游分子分析,尤其是 RNA 测序的关键前提。本研究开发了一种激光诱导正向转移辅助微滤系统(LIFT-AMFS),用于从全血中富集和回收高活性的 CTC。与 LIFT 兼容的双阶微滤器 (DSMF) 是该系统的核心,它由两层微孔组成:下层较小的微孔有利于基于尺寸的细胞分离,而上层较大的微孔则能使液体包裹捕获的细胞。通过优化 DSMF 的设计,该系统在基于微滤器的尺寸筛选阶段的处理吞吐量高达 15.0 mL min-1 时的捕获效率为 88%,在回收阶段的单细胞产量超过 95%。回收的单细胞存活率高,可用于体外培养和直接 RNA 测序。从分离的 CTC 中获得的 cDNA 超过 4.5 纳克,足以用于文库构建。所有单细胞测序数据的 Q30 评分均超过 95.92%。LIFT-AMFS 在细胞和生物医学研究中大有可为。
本文章由计算机程序翻译,如有差异,请以英文原文为准。

High-Viability Circulating Tumor Cells Sorting From Whole Blood at Single Cell Level Using Laser-Induced Forward Transfer-Assisted Microfiltration

High-Viability Circulating Tumor Cells Sorting From Whole Blood at Single Cell Level Using Laser-Induced Forward Transfer-Assisted Microfiltration

High-Viability Circulating Tumor Cells Sorting From Whole Blood at Single Cell Level Using Laser-Induced Forward Transfer-Assisted Microfiltration

High-Viability Circulating Tumor Cells Sorting From Whole Blood at Single Cell Level Using Laser-Induced Forward Transfer-Assisted Microfiltration

High-Viability Circulating Tumor Cells Sorting From Whole Blood at Single Cell Level Using Laser-Induced Forward Transfer-Assisted Microfiltration

The efficient isolation and molecular analysis of circulating tumor cells (CTCs) from whole blood at single-cell level are crucial for understanding tumor metastasis and developing personalized treatments. The viability of isolated cells is the key prerequisite for the downstream molecular analysis, especially for RNA sequencing. This study develops a laser-induced forward transfer -assisted microfiltration system (LIFT-AMFS) for high-viability CTC enrichment and retrieval from whole blood. The LIFT-compatible double-stepped microfilter (DSMF), central to this system, comprises two micropore layers: the lower layer's smaller micropores facilitate size-based cell separation, and the upper layer's larger micropores enable liquid encapsulating captured cells. By optimizing the design of the DSMFs, the system has a capture efficiency of 88% at the processing throughput of up to 15.0 mL min−1 during the microfilter-based size screening stage, with a single-cell yield of over 95% during the retrieval stage. The retrieved single cells, with high viability, are qualified for ex vivo culture and direct RNA sequencing. The cDNA yield from isolated CTCs surpassed 4.5 ng, sufficient for library construction. All single-cell sequencing data exhibited Q30 scores above 95.92%. The LIFT-AMFS shows promise in cellular and biomedical research.

求助全文
通过发布文献求助,成功后即可免费获取论文全文。 去求助
来源期刊
Advanced Science
Advanced Science CHEMISTRY, MULTIDISCIPLINARYNANOSCIENCE &-NANOSCIENCE & NANOTECHNOLOGY
CiteScore
18.90
自引率
2.60%
发文量
1602
审稿时长
1.9 months
期刊介绍: Advanced Science is a prestigious open access journal that focuses on interdisciplinary research in materials science, physics, chemistry, medical and life sciences, and engineering. The journal aims to promote cutting-edge research by employing a rigorous and impartial review process. It is committed to presenting research articles with the highest quality production standards, ensuring maximum accessibility of top scientific findings. With its vibrant and innovative publication platform, Advanced Science seeks to revolutionize the dissemination and organization of scientific knowledge.
×
引用
GB/T 7714-2015
复制
MLA
复制
APA
复制
导出至
BibTeX EndNote RefMan NoteFirst NoteExpress
×
提示
您的信息不完整,为了账户安全,请先补充。
现在去补充
×
提示
您因"违规操作"
具体请查看互助需知
我知道了
×
提示
确定
请完成安全验证×
copy
已复制链接
快去分享给好友吧!
我知道了
右上角分享
点击右上角分享
0
联系我们:info@booksci.cn Book学术提供免费学术资源搜索服务,方便国内外学者检索中英文文献。致力于提供最便捷和优质的服务体验。 Copyright © 2023 布克学术 All rights reserved.
京ICP备2023020795号-1
ghs 京公网安备 11010802042870号
Book学术文献互助
Book学术文献互助群
群 号:604180095
Book学术官方微信