蛋白质组学分析揭示多发性硬化症患者外周血中性粒细胞失调。

IF 3.8 3区 医学 Q3 IMMUNOLOGY
Katie J Smith, Zachary Lim, Sonja Vermeren, Veronique E Miron, Sarah Dimeloe, Donald J Davidson, Anna Williams, Emily Gwyer Findlay
{"title":"蛋白质组学分析揭示多发性硬化症患者外周血中性粒细胞失调。","authors":"Katie J Smith, Zachary Lim, Sonja Vermeren, Veronique E Miron, Sarah Dimeloe, Donald J Davidson, Anna Williams, Emily Gwyer Findlay","doi":"10.1093/cei/uxae115","DOIUrl":null,"url":null,"abstract":"<p><p>Multiple Sclerosis (MS) is a complex auto-inflammatory disease affecting the brain and spinal cord, which results in axonal de-myelination and symptoms including fatigue, pain, and difficulties with vision and mobility. The involvement of the immune system in the pathology of MS is well established, particularly the adaptive T cell response, and there has been a particular focus on the IL-17-producing subset of Th17 cells and their role in driving disease. However, the importance of innate immune cells has not been so well characterized. Here we focussed on neutrophils, which are innate immune cells and rapid responders to inflammation, and which have recently been linked to other chronic autoimmune conditions. Multiple strands of evidence in patients with MS and in mice with the experimental autoimmune encephalomyelitis MS model suggest neutrophils may play a role in driving MS inflammation. Here, we performed proteomic analysis on neutrophils from patients with MS and healthy donors, revealing striking differences. In particular, granule proteins were significantly more abundant in the MS neutrophils compared to the healthy controls, with a particular overabundance of proteins in primary and secondary granules. In addition, members of the MAVS signalling pathway were differently regulated compared to healthy donor cells. Finally, we find that MS neutrophils do not suppress T cell activation equivalently to healthy neutrophils, and in particular are unable to suppress expression of CD161 on the T cells, indicative of a suppression of Th17 differentiation. We propose that neutrophil dysregulation in MS may contribute to dysfunctional T cell responses.</p>","PeriodicalId":10268,"journal":{"name":"Clinical and experimental immunology","volume":" ","pages":""},"PeriodicalIF":3.8000,"publicationDate":"2025-01-21","publicationTypes":"Journal Article","fieldsOfStudy":null,"isOpenAccess":false,"openAccessPdf":"https://www.ncbi.nlm.nih.gov/pmc/articles/PMC12124191/pdf/","citationCount":"0","resultStr":"{\"title\":\"Proteomic analysis reveals dysregulation of peripheral blood neutrophils in patients with Multiple Sclerosis.\",\"authors\":\"Katie J Smith, Zachary Lim, Sonja Vermeren, Veronique E Miron, Sarah Dimeloe, Donald J Davidson, Anna Williams, Emily Gwyer Findlay\",\"doi\":\"10.1093/cei/uxae115\",\"DOIUrl\":null,\"url\":null,\"abstract\":\"<p><p>Multiple Sclerosis (MS) is a complex auto-inflammatory disease affecting the brain and spinal cord, which results in axonal de-myelination and symptoms including fatigue, pain, and difficulties with vision and mobility. The involvement of the immune system in the pathology of MS is well established, particularly the adaptive T cell response, and there has been a particular focus on the IL-17-producing subset of Th17 cells and their role in driving disease. However, the importance of innate immune cells has not been so well characterized. Here we focussed on neutrophils, which are innate immune cells and rapid responders to inflammation, and which have recently been linked to other chronic autoimmune conditions. Multiple strands of evidence in patients with MS and in mice with the experimental autoimmune encephalomyelitis MS model suggest neutrophils may play a role in driving MS inflammation. Here, we performed proteomic analysis on neutrophils from patients with MS and healthy donors, revealing striking differences. In particular, granule proteins were significantly more abundant in the MS neutrophils compared to the healthy controls, with a particular overabundance of proteins in primary and secondary granules. In addition, members of the MAVS signalling pathway were differently regulated compared to healthy donor cells. Finally, we find that MS neutrophils do not suppress T cell activation equivalently to healthy neutrophils, and in particular are unable to suppress expression of CD161 on the T cells, indicative of a suppression of Th17 differentiation. We propose that neutrophil dysregulation in MS may contribute to dysfunctional T cell responses.</p>\",\"PeriodicalId\":10268,\"journal\":{\"name\":\"Clinical and experimental immunology\",\"volume\":\" \",\"pages\":\"\"},\"PeriodicalIF\":3.8000,\"publicationDate\":\"2025-01-21\",\"publicationTypes\":\"Journal Article\",\"fieldsOfStudy\":null,\"isOpenAccess\":false,\"openAccessPdf\":\"https://www.ncbi.nlm.nih.gov/pmc/articles/PMC12124191/pdf/\",\"citationCount\":\"0\",\"resultStr\":null,\"platform\":\"Semanticscholar\",\"paperid\":null,\"PeriodicalName\":\"Clinical and experimental immunology\",\"FirstCategoryId\":\"3\",\"ListUrlMain\":\"https://doi.org/10.1093/cei/uxae115\",\"RegionNum\":3,\"RegionCategory\":\"医学\",\"ArticlePicture\":[],\"TitleCN\":null,\"AbstractTextCN\":null,\"PMCID\":null,\"EPubDate\":\"\",\"PubModel\":\"\",\"JCR\":\"Q3\",\"JCRName\":\"IMMUNOLOGY\",\"Score\":null,\"Total\":0}","platform":"Semanticscholar","paperid":null,"PeriodicalName":"Clinical and experimental immunology","FirstCategoryId":"3","ListUrlMain":"https://doi.org/10.1093/cei/uxae115","RegionNum":3,"RegionCategory":"医学","ArticlePicture":[],"TitleCN":null,"AbstractTextCN":null,"PMCID":null,"EPubDate":"","PubModel":"","JCR":"Q3","JCRName":"IMMUNOLOGY","Score":null,"Total":0}
引用次数: 0

摘要

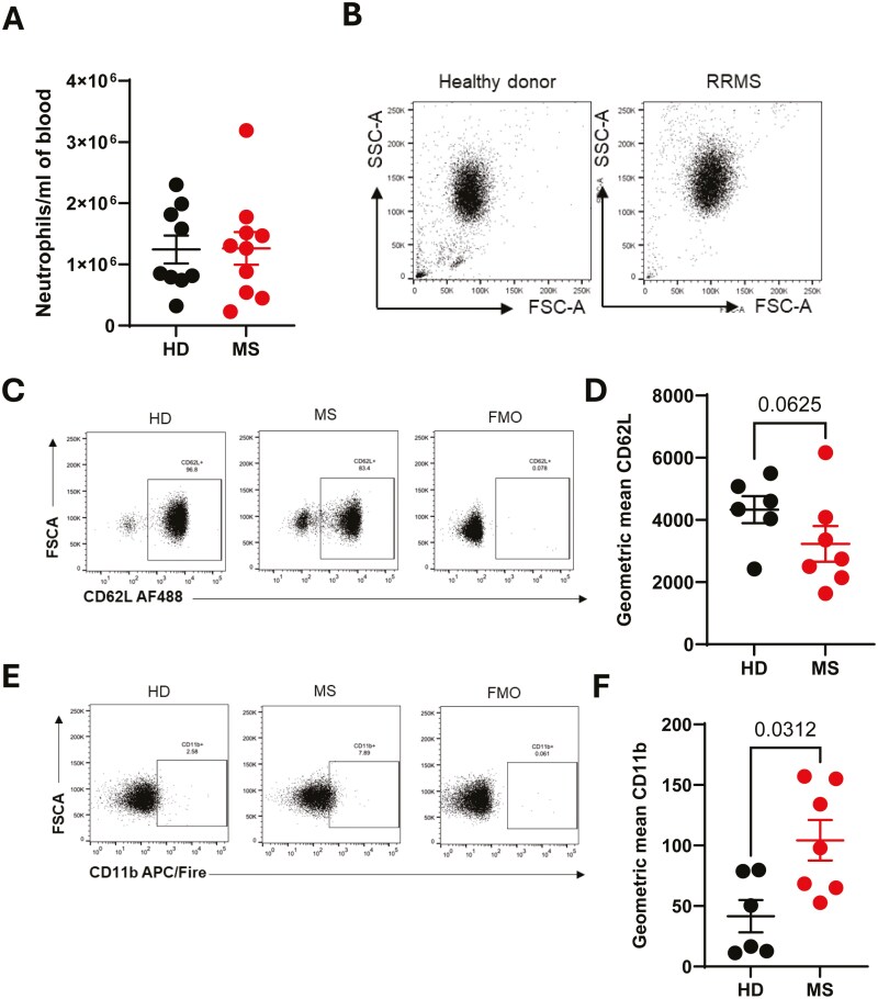
简介:多发性硬化症(MS)是一种影响大脑和脊髓的复杂自身炎症性疾病,可导致轴突髓鞘脱鞘,症状包括疲劳、疼痛、视力和行动困难。免疫系统在MS病理中的参与已经得到了很好的证实,特别是适应性T细胞反应,并且已经特别关注Th17细胞的il -17产生亚群及其在驱动疾病中的作用。然而,先天免疫细胞的重要性还没有被很好地描述。方法:在这里,我们专注于中性粒细胞,这是一种先天免疫细胞,对炎症有快速反应,最近与其他慢性自身免疫性疾病有关。多发性硬化症患者和实验性自身免疫性脑脊髓炎多发性硬化症模型小鼠的多项证据表明,中性粒细胞可能在驱动多发性硬化症炎症中发挥作用。在这里,我们对MS患者和健康供者的中性粒细胞进行了蛋白质组学分析,揭示了显著的差异。结果:特别是,与健康对照组相比,MS中性粒细胞中的颗粒蛋白明显更丰富,特别是初级和次级颗粒中的蛋白质过量。此外,与健康供体细胞相比,MAVS信号通路的成员受到不同的调节。结论:最后,我们发现MS中性粒细胞不能像健康中性粒细胞那样抑制T细胞活化,特别是不能抑制T细胞上CD161的表达,这表明Th17分化受到抑制。我们认为MS中性粒细胞失调可能导致T细胞反应功能失调。
本文章由计算机程序翻译,如有差异,请以英文原文为准。

Proteomic analysis reveals dysregulation of peripheral blood neutrophils in patients with Multiple Sclerosis.

Proteomic analysis reveals dysregulation of peripheral blood neutrophils in patients with Multiple Sclerosis.

Proteomic analysis reveals dysregulation of peripheral blood neutrophils in patients with Multiple Sclerosis.

Proteomic analysis reveals dysregulation of peripheral blood neutrophils in patients with Multiple Sclerosis.

Multiple Sclerosis (MS) is a complex auto-inflammatory disease affecting the brain and spinal cord, which results in axonal de-myelination and symptoms including fatigue, pain, and difficulties with vision and mobility. The involvement of the immune system in the pathology of MS is well established, particularly the adaptive T cell response, and there has been a particular focus on the IL-17-producing subset of Th17 cells and their role in driving disease. However, the importance of innate immune cells has not been so well characterized. Here we focussed on neutrophils, which are innate immune cells and rapid responders to inflammation, and which have recently been linked to other chronic autoimmune conditions. Multiple strands of evidence in patients with MS and in mice with the experimental autoimmune encephalomyelitis MS model suggest neutrophils may play a role in driving MS inflammation. Here, we performed proteomic analysis on neutrophils from patients with MS and healthy donors, revealing striking differences. In particular, granule proteins were significantly more abundant in the MS neutrophils compared to the healthy controls, with a particular overabundance of proteins in primary and secondary granules. In addition, members of the MAVS signalling pathway were differently regulated compared to healthy donor cells. Finally, we find that MS neutrophils do not suppress T cell activation equivalently to healthy neutrophils, and in particular are unable to suppress expression of CD161 on the T cells, indicative of a suppression of Th17 differentiation. We propose that neutrophil dysregulation in MS may contribute to dysfunctional T cell responses.

求助全文
通过发布文献求助,成功后即可免费获取论文全文。 去求助
来源期刊
CiteScore
8.40
自引率
2.20%
发文量
101
审稿时长
3-8 weeks
期刊介绍: Clinical & Experimental Immunology (established in 1966) is an authoritative international journal publishing high-quality research studies in translational and clinical immunology that have the potential to transform our understanding of the immunopathology of human disease and/or change clinical practice. The journal is focused on translational and clinical immunology and is among the foremost journals in this field, attracting high-quality papers from across the world. Translation is viewed as a process of applying ideas, insights and discoveries generated through scientific studies to the treatment, prevention or diagnosis of human disease. Clinical immunology has evolved as a field to encompass the application of state-of-the-art technologies such as next-generation sequencing, metagenomics and high-dimensional phenotyping to understand mechanisms that govern the outcomes of clinical trials.
×
引用
GB/T 7714-2015
复制
MLA
复制
APA
复制
导出至
BibTeX EndNote RefMan NoteFirst NoteExpress
×
提示
您的信息不完整,为了账户安全,请先补充。
现在去补充
×
提示
您因"违规操作"
具体请查看互助需知
我知道了
×
提示
确定
请完成安全验证×
copy
已复制链接
快去分享给好友吧!
我知道了
右上角分享
点击右上角分享
0
联系我们:info@booksci.cn Book学术提供免费学术资源搜索服务,方便国内外学者检索中英文文献。致力于提供最便捷和优质的服务体验。 Copyright © 2023 布克学术 All rights reserved.
京ICP备2023020795号-1
ghs 京公网安备 11010802042870号
Book学术文献互助
Book学术文献互助群
群 号:604180095
Book学术官方微信