circ-ZEB1通过调节miR-491-5p/EIF5A轴增强NSCLC转移和增殖。

IF 2.7 4区 医学 Q3 CELL BIOLOGY
Analytical Cellular Pathology Pub Date : 2025-01-04 eCollection Date: 2025-01-01 DOI:10.1155/ancp/5595692
Qi Wang, Shengying Ling, Jia Lv, Lina Wu
{"title":"circ-ZEB1通过调节miR-491-5p/EIF5A轴增强NSCLC转移和增殖。","authors":"Qi Wang, Shengying Ling, Jia Lv, Lina Wu","doi":"10.1155/ancp/5595692","DOIUrl":null,"url":null,"abstract":"<p><p><b>Background:</b> Circular RNAs (circRNAs), covalently closed single-stranded RNAs, have been implicated in cancer progression. A previous investigation revealed that circ-ZEB1 is expressed abnormally in liver cancer. However, the roles of circ-ZEB1 in non-small cell lung cancer (NSCLC) are unknown. <b>Methods:</b> In this study, we used fluorescence in situ hybridization (FISH) and RT-qPCR to study circ-ZEB1 expression in NSCLC cells and tissues. A luciferase reporter assay was performed to validate downstream targets of circ-ZEB1. Transwell migration, 5-ethynyl-20-deoxyuridine (EdU), and cell counting kit-8 (CCK8) assays were performed to assess proliferation and migration. In vivo metastasis and tumorigenesis assays were also performed to investigate circ-ZEB1 functions during NSCLC. <b>Results:</b> Our results showed that circ-ZEB1 expression was increased in NSCLC tissues and cells. circ-ZEB1 downregulation suppressed NSCLC cell proliferation as well as migration in vitro and in vivo. Luciferase data confirmed EIF5A and miR-491-5p as downstream targets of circ-ZEB1. EIF5A overexpression and miR-491-5p suppression reversed NSCLC cell migration post circ-ZEB1 silencing. <b>Conclusion:</b> Our collective findings advised that circ-ZEB1 takes part in the malignant progression through regulating the miR-491-5p/EIF5A axis, highlighting its potential as an effective NSCLC therapeutic target.</p>","PeriodicalId":49326,"journal":{"name":"Analytical Cellular Pathology","volume":"2025 ","pages":"5595692"},"PeriodicalIF":2.7000,"publicationDate":"2025-01-04","publicationTypes":"Journal Article","fieldsOfStudy":null,"isOpenAccess":false,"openAccessPdf":"https://www.ncbi.nlm.nih.gov/pmc/articles/PMC11724732/pdf/","citationCount":"0","resultStr":"{\"title\":\"circ-ZEB1 Enhances NSCLC Metastasis and Proliferation by Modulating the miR-491-5p/EIF5A Axis.\",\"authors\":\"Qi Wang, Shengying Ling, Jia Lv, Lina Wu\",\"doi\":\"10.1155/ancp/5595692\",\"DOIUrl\":null,\"url\":null,\"abstract\":\"<p><p><b>Background:</b> Circular RNAs (circRNAs), covalently closed single-stranded RNAs, have been implicated in cancer progression. A previous investigation revealed that circ-ZEB1 is expressed abnormally in liver cancer. However, the roles of circ-ZEB1 in non-small cell lung cancer (NSCLC) are unknown. <b>Methods:</b> In this study, we used fluorescence in situ hybridization (FISH) and RT-qPCR to study circ-ZEB1 expression in NSCLC cells and tissues. A luciferase reporter assay was performed to validate downstream targets of circ-ZEB1. Transwell migration, 5-ethynyl-20-deoxyuridine (EdU), and cell counting kit-8 (CCK8) assays were performed to assess proliferation and migration. In vivo metastasis and tumorigenesis assays were also performed to investigate circ-ZEB1 functions during NSCLC. <b>Results:</b> Our results showed that circ-ZEB1 expression was increased in NSCLC tissues and cells. circ-ZEB1 downregulation suppressed NSCLC cell proliferation as well as migration in vitro and in vivo. Luciferase data confirmed EIF5A and miR-491-5p as downstream targets of circ-ZEB1. EIF5A overexpression and miR-491-5p suppression reversed NSCLC cell migration post circ-ZEB1 silencing. <b>Conclusion:</b> Our collective findings advised that circ-ZEB1 takes part in the malignant progression through regulating the miR-491-5p/EIF5A axis, highlighting its potential as an effective NSCLC therapeutic target.</p>\",\"PeriodicalId\":49326,\"journal\":{\"name\":\"Analytical Cellular Pathology\",\"volume\":\"2025 \",\"pages\":\"5595692\"},\"PeriodicalIF\":2.7000,\"publicationDate\":\"2025-01-04\",\"publicationTypes\":\"Journal Article\",\"fieldsOfStudy\":null,\"isOpenAccess\":false,\"openAccessPdf\":\"https://www.ncbi.nlm.nih.gov/pmc/articles/PMC11724732/pdf/\",\"citationCount\":\"0\",\"resultStr\":null,\"platform\":\"Semanticscholar\",\"paperid\":null,\"PeriodicalName\":\"Analytical Cellular Pathology\",\"FirstCategoryId\":\"3\",\"ListUrlMain\":\"https://doi.org/10.1155/ancp/5595692\",\"RegionNum\":4,\"RegionCategory\":\"医学\",\"ArticlePicture\":[],\"TitleCN\":null,\"AbstractTextCN\":null,\"PMCID\":null,\"EPubDate\":\"2025/1/1 0:00:00\",\"PubModel\":\"eCollection\",\"JCR\":\"Q3\",\"JCRName\":\"CELL BIOLOGY\",\"Score\":null,\"Total\":0}","platform":"Semanticscholar","paperid":null,"PeriodicalName":"Analytical Cellular Pathology","FirstCategoryId":"3","ListUrlMain":"https://doi.org/10.1155/ancp/5595692","RegionNum":4,"RegionCategory":"医学","ArticlePicture":[],"TitleCN":null,"AbstractTextCN":null,"PMCID":null,"EPubDate":"2025/1/1 0:00:00","PubModel":"eCollection","JCR":"Q3","JCRName":"CELL BIOLOGY","Score":null,"Total":0}
引用次数: 0

摘要

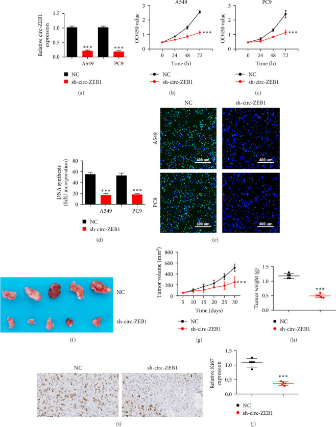
背景:环状rna (circRNAs),共价封闭单链rna,与癌症进展有关。先前的研究发现circ-ZEB1在肝癌中表达异常。然而,circ-ZEB1在非小细胞肺癌(NSCLC)中的作用尚不清楚。方法:本研究采用荧光原位杂交技术(FISH)和RT-qPCR技术研究circ-ZEB1在非小细胞肺癌细胞和组织中的表达。荧光素酶报告基因实验验证circ-ZEB1的下游靶标。通过Transwell迁移、5-乙基-20-脱氧尿苷(EdU)和细胞计数试剂盒-8 (CCK8)检测来评估增殖和迁移。研究人员还通过体内转移和肿瘤发生试验来研究circ-ZEB1在非小细胞肺癌中的功能。结果:我们的研究结果显示circ-ZEB1在非小细胞肺癌组织和细胞中的表达升高。circ-ZEB1下调可抑制非小细胞肺癌细胞的增殖和体内外迁移。荧光素酶数据证实EIF5A和miR-491-5p是circ-ZEB1的下游靶点。EIF5A过表达和miR-491-5p抑制逆转了circ-ZEB1沉默后NSCLC细胞的迁移。结论:我们的集体研究结果表明,circ-ZEB1通过调节miR-491-5p/EIF5A轴参与恶性进展,突出了其作为有效的NSCLC治疗靶点的潜力。
本文章由计算机程序翻译,如有差异,请以英文原文为准。

circ-ZEB1 Enhances NSCLC Metastasis and Proliferation by Modulating the miR-491-5p/EIF5A Axis.

circ-ZEB1 Enhances NSCLC Metastasis and Proliferation by Modulating the miR-491-5p/EIF5A Axis.

circ-ZEB1 Enhances NSCLC Metastasis and Proliferation by Modulating the miR-491-5p/EIF5A Axis.

circ-ZEB1 Enhances NSCLC Metastasis and Proliferation by Modulating the miR-491-5p/EIF5A Axis.

Background: Circular RNAs (circRNAs), covalently closed single-stranded RNAs, have been implicated in cancer progression. A previous investigation revealed that circ-ZEB1 is expressed abnormally in liver cancer. However, the roles of circ-ZEB1 in non-small cell lung cancer (NSCLC) are unknown. Methods: In this study, we used fluorescence in situ hybridization (FISH) and RT-qPCR to study circ-ZEB1 expression in NSCLC cells and tissues. A luciferase reporter assay was performed to validate downstream targets of circ-ZEB1. Transwell migration, 5-ethynyl-20-deoxyuridine (EdU), and cell counting kit-8 (CCK8) assays were performed to assess proliferation and migration. In vivo metastasis and tumorigenesis assays were also performed to investigate circ-ZEB1 functions during NSCLC. Results: Our results showed that circ-ZEB1 expression was increased in NSCLC tissues and cells. circ-ZEB1 downregulation suppressed NSCLC cell proliferation as well as migration in vitro and in vivo. Luciferase data confirmed EIF5A and miR-491-5p as downstream targets of circ-ZEB1. EIF5A overexpression and miR-491-5p suppression reversed NSCLC cell migration post circ-ZEB1 silencing. Conclusion: Our collective findings advised that circ-ZEB1 takes part in the malignant progression through regulating the miR-491-5p/EIF5A axis, highlighting its potential as an effective NSCLC therapeutic target.

求助全文
通过发布文献求助,成功后即可免费获取论文全文。 去求助
来源期刊
Analytical Cellular Pathology
Analytical Cellular Pathology ONCOLOGY-CELL BIOLOGY
CiteScore
4.90
自引率
3.10%
发文量
70
审稿时长
16 weeks
期刊介绍: Analytical Cellular Pathology is a peer-reviewed, Open Access journal that provides a forum for scientists, medical practitioners and pathologists working in the area of cellular pathology. The journal publishes original research articles, review articles, and clinical studies related to cytology, carcinogenesis, cell receptors, biomarkers, diagnostic pathology, immunopathology, and hematology.
×
引用
GB/T 7714-2015
复制
MLA
复制
APA
复制
导出至
BibTeX EndNote RefMan NoteFirst NoteExpress
×
提示
您的信息不完整,为了账户安全,请先补充。
现在去补充
×
提示
您因"违规操作"
具体请查看互助需知
我知道了
×
提示
确定
请完成安全验证×
copy
已复制链接
快去分享给好友吧!
我知道了
右上角分享
点击右上角分享
0
联系我们:info@booksci.cn Book学术提供免费学术资源搜索服务,方便国内外学者检索中英文文献。致力于提供最便捷和优质的服务体验。 Copyright © 2023 布克学术 All rights reserved.
京ICP备2023020795号-1
ghs 京公网安备 11010802042870号
Book学术文献互助
Book学术文献互助群
群 号:604180095
Book学术官方微信