先进的全转录组测序和人工智能/机器学习(AI/ML)在吡喹莫德诱导的人角化细胞银屑病样炎症中的应用。

IF 2.5 Q2 MEDICINE, GENERAL & INTERNAL
BioMedicine-Taiwan Pub Date : 2024-12-01 eCollection Date: 2024-01-01 DOI:10.37796/2211-8039.1468
Lii-Tzu Wu, Shih-Chang Tsai, Tsung-Jung Ho, Hao-Ping Chen, Yu-Jen Chiu, Yan-Ru Peng, Ting-Yuan Liu, Yu-Ning Juan, Jai-Sing Yang, Fuu-Jen Tsai
{"title":"先进的全转录组测序和人工智能/机器学习(AI/ML)在吡喹莫德诱导的人角化细胞银屑病样炎症中的应用。","authors":"Lii-Tzu Wu, Shih-Chang Tsai, Tsung-Jung Ho, Hao-Ping Chen, Yu-Jen Chiu, Yan-Ru Peng, Ting-Yuan Liu, Yu-Ning Juan, Jai-Sing Yang, Fuu-Jen Tsai","doi":"10.37796/2211-8039.1468","DOIUrl":null,"url":null,"abstract":"<p><strong>Introduction: </strong>Although the HaCaT keratinocyte model has been used in previous research to study the effects of antipsoriatic agents, there is still a lack of comprehensive understanding of the mechanism of imiquimod (IMQ)-induced proliferation and signal transduction in psoriasis-like keratinocytes.</p><p><strong>Objectives: </strong>This study aimed to investigate the molecular mechanisms and pathways associated with psoriasis-like inflammation caused by IMQ in human keratinocytes.</p><p><strong>Materials and methods: </strong>HaCaT cells were exposed to different concentrations of IMQ to induce inflammation similar to that observed in psoriasis. Cell viability was evaluated using the MTT assay and cell morphology was examined using phase-contrast microscopy. Gene expression profiles were analyzed through whole transcriptome sequencing, followed by bio-informatics network analysis using IPA software. The GSEA was conducted with the aim of identifying enriched pathways. The expression of key cytokines IL-6 and TNF-α was confirmed by QPCR. Artificial intelligence/machine learning (AI/ML) algorithms were used to predict potential diseases and phenotypes associated with the observed gene profiles.</p><p><strong>Results: </strong>IMQ treatment demonstrated a substantial positive impact on cell survival without any detectable alterations in the morphology of HaCaT cells. A comprehensive analysis of the entire set of transcribed genes identified 513 genes that exhibited differential expression. Bioinformatics analysis revealed key pathways associated with immune response, cellular proliferation, and cytokine signaling. GSEA identified significant enrichment in the IFN-γ response and JAK-STAT signaling pathways. QPCR analysis confirmed the increased mRNA expression levels of IL-6 and TNF-α in cells treated with IMQ. AI/ML algorithms have identified potential correlations with diseases, such as multiple sclerosis, lympho-proliferative malignancy, and autoimmune disorders.</p><p><strong>Conclusion: </strong>Our results highlight the importance of specific genes and pathways, particularly those associated with IFN-γ pathway and IL-6/JAK-STAT signaling. AI/ML predictions indicate potential associations with various diseases and provide valuable insights for the development of novel therapeutic approaches for psoriasis and related disorders.</p>","PeriodicalId":51650,"journal":{"name":"BioMedicine-Taiwan","volume":"14 4","pages":"36-50"},"PeriodicalIF":2.5000,"publicationDate":"2024-12-01","publicationTypes":"Journal Article","fieldsOfStudy":null,"isOpenAccess":false,"openAccessPdf":"https://www.ncbi.nlm.nih.gov/pmc/articles/PMC11703395/pdf/","citationCount":"0","resultStr":"{\"title\":\"Advanced whole transcriptome sequencing and artificial intelligence/machine learning (AI/ML) in imiquimod-induced psoriasis-like inflammation of human keratinocytes.\",\"authors\":\"Lii-Tzu Wu, Shih-Chang Tsai, Tsung-Jung Ho, Hao-Ping Chen, Yu-Jen Chiu, Yan-Ru Peng, Ting-Yuan Liu, Yu-Ning Juan, Jai-Sing Yang, Fuu-Jen Tsai\",\"doi\":\"10.37796/2211-8039.1468\",\"DOIUrl\":null,\"url\":null,\"abstract\":\"<p><strong>Introduction: </strong>Although the HaCaT keratinocyte model has been used in previous research to study the effects of antipsoriatic agents, there is still a lack of comprehensive understanding of the mechanism of imiquimod (IMQ)-induced proliferation and signal transduction in psoriasis-like keratinocytes.</p><p><strong>Objectives: </strong>This study aimed to investigate the molecular mechanisms and pathways associated with psoriasis-like inflammation caused by IMQ in human keratinocytes.</p><p><strong>Materials and methods: </strong>HaCaT cells were exposed to different concentrations of IMQ to induce inflammation similar to that observed in psoriasis. Cell viability was evaluated using the MTT assay and cell morphology was examined using phase-contrast microscopy. Gene expression profiles were analyzed through whole transcriptome sequencing, followed by bio-informatics network analysis using IPA software. The GSEA was conducted with the aim of identifying enriched pathways. The expression of key cytokines IL-6 and TNF-α was confirmed by QPCR. Artificial intelligence/machine learning (AI/ML) algorithms were used to predict potential diseases and phenotypes associated with the observed gene profiles.</p><p><strong>Results: </strong>IMQ treatment demonstrated a substantial positive impact on cell survival without any detectable alterations in the morphology of HaCaT cells. A comprehensive analysis of the entire set of transcribed genes identified 513 genes that exhibited differential expression. Bioinformatics analysis revealed key pathways associated with immune response, cellular proliferation, and cytokine signaling. GSEA identified significant enrichment in the IFN-γ response and JAK-STAT signaling pathways. QPCR analysis confirmed the increased mRNA expression levels of IL-6 and TNF-α in cells treated with IMQ. AI/ML algorithms have identified potential correlations with diseases, such as multiple sclerosis, lympho-proliferative malignancy, and autoimmune disorders.</p><p><strong>Conclusion: </strong>Our results highlight the importance of specific genes and pathways, particularly those associated with IFN-γ pathway and IL-6/JAK-STAT signaling. AI/ML predictions indicate potential associations with various diseases and provide valuable insights for the development of novel therapeutic approaches for psoriasis and related disorders.</p>\",\"PeriodicalId\":51650,\"journal\":{\"name\":\"BioMedicine-Taiwan\",\"volume\":\"14 4\",\"pages\":\"36-50\"},\"PeriodicalIF\":2.5000,\"publicationDate\":\"2024-12-01\",\"publicationTypes\":\"Journal Article\",\"fieldsOfStudy\":null,\"isOpenAccess\":false,\"openAccessPdf\":\"https://www.ncbi.nlm.nih.gov/pmc/articles/PMC11703395/pdf/\",\"citationCount\":\"0\",\"resultStr\":null,\"platform\":\"Semanticscholar\",\"paperid\":null,\"PeriodicalName\":\"BioMedicine-Taiwan\",\"FirstCategoryId\":\"1085\",\"ListUrlMain\":\"https://doi.org/10.37796/2211-8039.1468\",\"RegionNum\":0,\"RegionCategory\":null,\"ArticlePicture\":[],\"TitleCN\":null,\"AbstractTextCN\":null,\"PMCID\":null,\"EPubDate\":\"2024/1/1 0:00:00\",\"PubModel\":\"eCollection\",\"JCR\":\"Q2\",\"JCRName\":\"MEDICINE, GENERAL & INTERNAL\",\"Score\":null,\"Total\":0}","platform":"Semanticscholar","paperid":null,"PeriodicalName":"BioMedicine-Taiwan","FirstCategoryId":"1085","ListUrlMain":"https://doi.org/10.37796/2211-8039.1468","RegionNum":0,"RegionCategory":null,"ArticlePicture":[],"TitleCN":null,"AbstractTextCN":null,"PMCID":null,"EPubDate":"2024/1/1 0:00:00","PubModel":"eCollection","JCR":"Q2","JCRName":"MEDICINE, GENERAL & INTERNAL","Score":null,"Total":0}
引用次数: 0

摘要

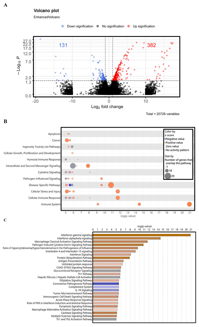
虽然HaCaT角化细胞模型在以往的研究中已被用于研究抗银屑病药物的作用,但对咪喹莫特(IMQ)诱导银屑病样角化细胞增殖和信号转导的机制仍缺乏全面的了解。目的:本研究旨在探讨IMQ在人角质形成细胞中引起银屑病样炎症的分子机制和相关途径。材料和方法:将HaCaT细胞暴露于不同浓度的IMQ中,诱导与牛皮癣相似的炎症反应。使用MTT法评估细胞活力,使用相衬显微镜检查细胞形态。通过全转录组测序分析基因表达谱,利用IPA软件进行生物信息学网络分析。GSEA的目的是确定富集的通路。QPCR检测关键细胞因子IL-6、TNF-α的表达。人工智能/机器学习(AI/ML)算法用于预测与观察到的基因谱相关的潜在疾病和表型。结果:IMQ治疗对HaCaT细胞存活有显著的积极影响,没有任何可检测到的形态学改变。对整个转录基因集的综合分析鉴定出513个表现出差异表达的基因。生物信息学分析揭示了与免疫应答、细胞增殖和细胞因子信号传导相关的关键途径。GSEA发现IFN-γ反应和JAK-STAT信号通路显著富集。QPCR分析证实,IMQ处理的细胞中IL-6和TNF-α mRNA表达水平升高。AI/ML算法已经确定了与疾病的潜在关联,如多发性硬化症、淋巴增生性恶性肿瘤和自身免疫性疾病。结论:我们的研究结果强调了特定基因和途径的重要性,特别是那些与IFN-γ途径和IL-6/JAK-STAT信号通路相关的基因和途径。AI/ML预测表明了与各种疾病的潜在关联,并为银屑病和相关疾病的新治疗方法的开发提供了有价值的见解。
本文章由计算机程序翻译,如有差异,请以英文原文为准。

Advanced whole transcriptome sequencing and artificial intelligence/machine learning (AI/ML) in imiquimod-induced psoriasis-like inflammation of human keratinocytes.

Advanced whole transcriptome sequencing and artificial intelligence/machine learning (AI/ML) in imiquimod-induced psoriasis-like inflammation of human keratinocytes.

Advanced whole transcriptome sequencing and artificial intelligence/machine learning (AI/ML) in imiquimod-induced psoriasis-like inflammation of human keratinocytes.

Advanced whole transcriptome sequencing and artificial intelligence/machine learning (AI/ML) in imiquimod-induced psoriasis-like inflammation of human keratinocytes.

Introduction: Although the HaCaT keratinocyte model has been used in previous research to study the effects of antipsoriatic agents, there is still a lack of comprehensive understanding of the mechanism of imiquimod (IMQ)-induced proliferation and signal transduction in psoriasis-like keratinocytes.

Objectives: This study aimed to investigate the molecular mechanisms and pathways associated with psoriasis-like inflammation caused by IMQ in human keratinocytes.

Materials and methods: HaCaT cells were exposed to different concentrations of IMQ to induce inflammation similar to that observed in psoriasis. Cell viability was evaluated using the MTT assay and cell morphology was examined using phase-contrast microscopy. Gene expression profiles were analyzed through whole transcriptome sequencing, followed by bio-informatics network analysis using IPA software. The GSEA was conducted with the aim of identifying enriched pathways. The expression of key cytokines IL-6 and TNF-α was confirmed by QPCR. Artificial intelligence/machine learning (AI/ML) algorithms were used to predict potential diseases and phenotypes associated with the observed gene profiles.

Results: IMQ treatment demonstrated a substantial positive impact on cell survival without any detectable alterations in the morphology of HaCaT cells. A comprehensive analysis of the entire set of transcribed genes identified 513 genes that exhibited differential expression. Bioinformatics analysis revealed key pathways associated with immune response, cellular proliferation, and cytokine signaling. GSEA identified significant enrichment in the IFN-γ response and JAK-STAT signaling pathways. QPCR analysis confirmed the increased mRNA expression levels of IL-6 and TNF-α in cells treated with IMQ. AI/ML algorithms have identified potential correlations with diseases, such as multiple sclerosis, lympho-proliferative malignancy, and autoimmune disorders.

Conclusion: Our results highlight the importance of specific genes and pathways, particularly those associated with IFN-γ pathway and IL-6/JAK-STAT signaling. AI/ML predictions indicate potential associations with various diseases and provide valuable insights for the development of novel therapeutic approaches for psoriasis and related disorders.

求助全文
通过发布文献求助,成功后即可免费获取论文全文。 去求助
来源期刊
BioMedicine-Taiwan
BioMedicine-Taiwan MEDICINE, GENERAL & INTERNAL-
CiteScore
2.80
自引率
5.90%
发文量
21
审稿时长
24 weeks
×
引用
GB/T 7714-2015
复制
MLA
复制
APA
复制
导出至
BibTeX EndNote RefMan NoteFirst NoteExpress
×
提示
您的信息不完整,为了账户安全,请先补充。
现在去补充
×
提示
您因"违规操作"
具体请查看互助需知
我知道了
×
提示
确定
请完成安全验证×
copy
已复制链接
快去分享给好友吧!
我知道了
右上角分享
点击右上角分享
0
联系我们:info@booksci.cn Book学术提供免费学术资源搜索服务,方便国内外学者检索中英文文献。致力于提供最便捷和优质的服务体验。 Copyright © 2023 布克学术 All rights reserved.
京ICP备2023020795号-1
ghs 京公网安备 11010802042870号
Book学术文献互助
Book学术文献互助群
群 号:604180095
Book学术官方微信