5-甲氧基色氨酸在小鼠单侧输尿管梗阻模型中对toll样受体2介导的肾组织炎症和纤维化具有保护作用。

IF 3 3区 医学 Q2 IMMUNOLOGY
Journal of Innate Immunity Pub Date : 2025-01-01 Epub Date: 2025-01-07 DOI:10.1159/000543275
Jing-Yiing Wu, Guan-Lin Lee, Yu-Fan Chueh, Cheng-Chin Kuo, Yu-Juei Hsu, Kenneth K Wu
{"title":"5-甲氧基色氨酸在小鼠单侧输尿管梗阻模型中对toll样受体2介导的肾组织炎症和纤维化具有保护作用。","authors":"Jing-Yiing Wu, Guan-Lin Lee, Yu-Fan Chueh, Cheng-Chin Kuo, Yu-Juei Hsu, Kenneth K Wu","doi":"10.1159/000543275","DOIUrl":null,"url":null,"abstract":"<p><strong>Introduction: </strong>5-Methoxytryptophan (5-MTP) is a cellular metabolite with anti-inflammatory properties. Several recent reports indicate that 5-MTP protects against post-injury tissue fibrosis. It was unclear how 5-MTP controls tissue fibrosis. We postulated that 5-MTP attenuates renal interstitial fibrosis by blocking toll-like receptor 2 (TLR2) and transforming growth factor β (TGFβ) signaling pathways.</p><p><strong>Methods: </strong>In vivo experiments were carried out in a well-established unilateral ureteral obstruction (UUO) model in wild-type (WT) and tlr2-/- mice. The effect of 5-MTP on renal fibrosis was evaluated by pretreatment of WT UUO mice with intraperitoneal administration of 5-MTP. To determine whether 5-MTP attenuates fibrosis by inhibiting TLR2 and TGFβ signaling pathways, we evaluated the effect of 5-MTP on TLR2-induced fibroblast phenotypic switch in NRK-49F fibroblasts and TLR2 and TGFβ signaling pathways in human proximal tubular epithelial cells (HPTECs) and RAW264.7 macrophages stimulated with Pam3CSK4 (Pam3) or TGFβ1.</p><p><strong>Results: </strong>UUO-induced renal fibrosis was abrogated in tlr2-/- mice consistent with a crucial role of TLR2 in UUO-induced renal fibrosis. UUO-induced macrophage infiltration and pro-fibrotic cytokine production in renal tissues were suppressed by tlr2 knockout. 5-MTP administration attenuated renal tissue fibrosis accompanied by reduction of macrophage infiltration and IL-6 and TGFβ levels. 5-MTP inhibits TLR2 upregulation and blocks TLR2-MyD88-TRAF6 signaling pathway in macrophages. Furthermore, 5-MTP blocked Pam3- and TGFβ1-induced phenotypic switch of NRK-49F to myofibroblasts and inhibited Pam3- and TGFβ1-induced signaling pathways in HPTECs and RAW264.7 cells.</p><p><strong>Conclusion: </strong>5-MTP is effective in protecting against UUO-induced renal interstitial fibrosis by blocking TLR2 and TGFβ signaling pathways.</p><p><strong>Introduction: </strong>5-Methoxytryptophan (5-MTP) is a cellular metabolite with anti-inflammatory properties. Several recent reports indicate that 5-MTP protects against post-injury tissue fibrosis. It was unclear how 5-MTP controls tissue fibrosis. We postulated that 5-MTP attenuates renal interstitial fibrosis by blocking toll-like receptor 2 (TLR2) and transforming growth factor β (TGFβ) signaling pathways.</p><p><strong>Methods: </strong>In vivo experiments were carried out in a well-established unilateral ureteral obstruction (UUO) model in wild-type (WT) and tlr2-/- mice. The effect of 5-MTP on renal fibrosis was evaluated by pretreatment of WT UUO mice with intraperitoneal administration of 5-MTP. To determine whether 5-MTP attenuates fibrosis by inhibiting TLR2 and TGFβ signaling pathways, we evaluated the effect of 5-MTP on TLR2-induced fibroblast phenotypic switch in NRK-49F fibroblasts and TLR2 and TGFβ signaling pathways in human proximal tubular epithelial cells (HPTECs) and RAW264.7 macrophages stimulated with Pam3CSK4 (Pam3) or TGFβ1.</p><p><strong>Results: </strong>UUO-induced renal fibrosis was abrogated in tlr2-/- mice consistent with a crucial role of TLR2 in UUO-induced renal fibrosis. UUO-induced macrophage infiltration and pro-fibrotic cytokine production in renal tissues were suppressed by tlr2 knockout. 5-MTP administration attenuated renal tissue fibrosis accompanied by reduction of macrophage infiltration and IL-6 and TGFβ levels. 5-MTP inhibits TLR2 upregulation and blocks TLR2-MyD88-TRAF6 signaling pathway in macrophages. Furthermore, 5-MTP blocked Pam3- and TGFβ1-induced phenotypic switch of NRK-49F to myofibroblasts and inhibited Pam3- and TGFβ1-induced signaling pathways in HPTECs and RAW264.7 cells.</p><p><strong>Conclusion: </strong>5-MTP is effective in protecting against UUO-induced renal interstitial fibrosis by blocking TLR2 and TGFβ signaling pathways.</p>","PeriodicalId":16113,"journal":{"name":"Journal of Innate Immunity","volume":" ","pages":"78-94"},"PeriodicalIF":3.0000,"publicationDate":"2025-01-01","publicationTypes":"Journal Article","fieldsOfStudy":null,"isOpenAccess":false,"openAccessPdf":"https://www.ncbi.nlm.nih.gov/pmc/articles/PMC11801855/pdf/","citationCount":"0","resultStr":"{\"title\":\"5-Methoxytryptophan Protects against Toll-Like Receptor 2-Mediated Renal Tissue Inflammation and Fibrosis in a Murine Unilateral Ureteral Obstruction Model.\",\"authors\":\"Jing-Yiing Wu, Guan-Lin Lee, Yu-Fan Chueh, Cheng-Chin Kuo, Yu-Juei Hsu, Kenneth K Wu\",\"doi\":\"10.1159/000543275\",\"DOIUrl\":null,\"url\":null,\"abstract\":\"<p><strong>Introduction: </strong>5-Methoxytryptophan (5-MTP) is a cellular metabolite with anti-inflammatory properties. Several recent reports indicate that 5-MTP protects against post-injury tissue fibrosis. It was unclear how 5-MTP controls tissue fibrosis. We postulated that 5-MTP attenuates renal interstitial fibrosis by blocking toll-like receptor 2 (TLR2) and transforming growth factor β (TGFβ) signaling pathways.</p><p><strong>Methods: </strong>In vivo experiments were carried out in a well-established unilateral ureteral obstruction (UUO) model in wild-type (WT) and tlr2-/- mice. The effect of 5-MTP on renal fibrosis was evaluated by pretreatment of WT UUO mice with intraperitoneal administration of 5-MTP. To determine whether 5-MTP attenuates fibrosis by inhibiting TLR2 and TGFβ signaling pathways, we evaluated the effect of 5-MTP on TLR2-induced fibroblast phenotypic switch in NRK-49F fibroblasts and TLR2 and TGFβ signaling pathways in human proximal tubular epithelial cells (HPTECs) and RAW264.7 macrophages stimulated with Pam3CSK4 (Pam3) or TGFβ1.</p><p><strong>Results: </strong>UUO-induced renal fibrosis was abrogated in tlr2-/- mice consistent with a crucial role of TLR2 in UUO-induced renal fibrosis. UUO-induced macrophage infiltration and pro-fibrotic cytokine production in renal tissues were suppressed by tlr2 knockout. 5-MTP administration attenuated renal tissue fibrosis accompanied by reduction of macrophage infiltration and IL-6 and TGFβ levels. 5-MTP inhibits TLR2 upregulation and blocks TLR2-MyD88-TRAF6 signaling pathway in macrophages. Furthermore, 5-MTP blocked Pam3- and TGFβ1-induced phenotypic switch of NRK-49F to myofibroblasts and inhibited Pam3- and TGFβ1-induced signaling pathways in HPTECs and RAW264.7 cells.</p><p><strong>Conclusion: </strong>5-MTP is effective in protecting against UUO-induced renal interstitial fibrosis by blocking TLR2 and TGFβ signaling pathways.</p><p><strong>Introduction: </strong>5-Methoxytryptophan (5-MTP) is a cellular metabolite with anti-inflammatory properties. Several recent reports indicate that 5-MTP protects against post-injury tissue fibrosis. It was unclear how 5-MTP controls tissue fibrosis. We postulated that 5-MTP attenuates renal interstitial fibrosis by blocking toll-like receptor 2 (TLR2) and transforming growth factor β (TGFβ) signaling pathways.</p><p><strong>Methods: </strong>In vivo experiments were carried out in a well-established unilateral ureteral obstruction (UUO) model in wild-type (WT) and tlr2-/- mice. The effect of 5-MTP on renal fibrosis was evaluated by pretreatment of WT UUO mice with intraperitoneal administration of 5-MTP. To determine whether 5-MTP attenuates fibrosis by inhibiting TLR2 and TGFβ signaling pathways, we evaluated the effect of 5-MTP on TLR2-induced fibroblast phenotypic switch in NRK-49F fibroblasts and TLR2 and TGFβ signaling pathways in human proximal tubular epithelial cells (HPTECs) and RAW264.7 macrophages stimulated with Pam3CSK4 (Pam3) or TGFβ1.</p><p><strong>Results: </strong>UUO-induced renal fibrosis was abrogated in tlr2-/- mice consistent with a crucial role of TLR2 in UUO-induced renal fibrosis. UUO-induced macrophage infiltration and pro-fibrotic cytokine production in renal tissues were suppressed by tlr2 knockout. 5-MTP administration attenuated renal tissue fibrosis accompanied by reduction of macrophage infiltration and IL-6 and TGFβ levels. 5-MTP inhibits TLR2 upregulation and blocks TLR2-MyD88-TRAF6 signaling pathway in macrophages. Furthermore, 5-MTP blocked Pam3- and TGFβ1-induced phenotypic switch of NRK-49F to myofibroblasts and inhibited Pam3- and TGFβ1-induced signaling pathways in HPTECs and RAW264.7 cells.</p><p><strong>Conclusion: </strong>5-MTP is effective in protecting against UUO-induced renal interstitial fibrosis by blocking TLR2 and TGFβ signaling pathways.</p>\",\"PeriodicalId\":16113,\"journal\":{\"name\":\"Journal of Innate Immunity\",\"volume\":\" \",\"pages\":\"78-94\"},\"PeriodicalIF\":3.0000,\"publicationDate\":\"2025-01-01\",\"publicationTypes\":\"Journal Article\",\"fieldsOfStudy\":null,\"isOpenAccess\":false,\"openAccessPdf\":\"https://www.ncbi.nlm.nih.gov/pmc/articles/PMC11801855/pdf/\",\"citationCount\":\"0\",\"resultStr\":null,\"platform\":\"Semanticscholar\",\"paperid\":null,\"PeriodicalName\":\"Journal of Innate Immunity\",\"FirstCategoryId\":\"3\",\"ListUrlMain\":\"https://doi.org/10.1159/000543275\",\"RegionNum\":3,\"RegionCategory\":\"医学\",\"ArticlePicture\":[],\"TitleCN\":null,\"AbstractTextCN\":null,\"PMCID\":null,\"EPubDate\":\"2025/1/7 0:00:00\",\"PubModel\":\"Epub\",\"JCR\":\"Q2\",\"JCRName\":\"IMMUNOLOGY\",\"Score\":null,\"Total\":0}","platform":"Semanticscholar","paperid":null,"PeriodicalName":"Journal of Innate Immunity","FirstCategoryId":"3","ListUrlMain":"https://doi.org/10.1159/000543275","RegionNum":3,"RegionCategory":"医学","ArticlePicture":[],"TitleCN":null,"AbstractTextCN":null,"PMCID":null,"EPubDate":"2025/1/7 0:00:00","PubModel":"Epub","JCR":"Q2","JCRName":"IMMUNOLOGY","Score":null,"Total":0}
引用次数: 0

摘要

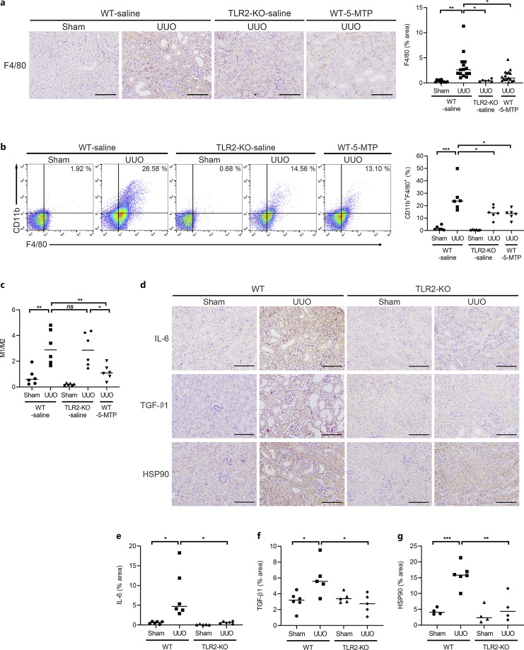
5-甲氧基色氨酸(5-MTP)是一种抗炎代谢物。最近的一些报告表明,5-MTP可以防止损伤后组织纤维化。目前尚不清楚5-MTP如何控制组织纤维化。我们假设5-MTP通过阻断toll样受体2 (TLR2)和转化生长因子β (TGFβ)信号通路来减轻肾间质纤维化。方法:采用腹腔注射5-MTP预处理野生型UUO小鼠,观察5-MTP对肾纤维化的影响。为了确定5-MTP是否通过抑制TLR2和tgf - β信号通路来减轻纤维化,我们评估了5-MTP对TLR2诱导的NRK-49F成纤维细胞表型转换以及Pam3CSK4 (Pam3)或tgf - β1刺激的人近端小管上皮细胞(HPTEC)和RAW264.7巨噬细胞TLR2和tgf - β信号通路的影响。结果:uuo诱导的肾纤维化在tlr2-/-小鼠中被消除,这与tlr2在uuo诱导的肾纤维化中的关键作用一致。敲除tlr2可抑制uuo诱导的肾组织巨噬细胞浸润和促纤维化细胞因子的产生。5-MTP减轻肾组织纤维化,同时减少巨噬细胞浸润和IL-6和tgf - β水平。5-MTP抑制巨噬细胞TLR2上调,阻断TLR2- myd88 - traf6信号通路。此外,5-MTP阻断Pam3-和tgf - β1诱导的NRK-49F向肌成纤维细胞的表型转换,抑制hptec和RAW264.7细胞中Pam3-和tgf - β1诱导的信号通路。结论:5-MTP通过阻断TLR2和TGFβ信号通路,对uuo诱导的肾间质纤维化具有保护作用。
本文章由计算机程序翻译,如有差异,请以英文原文为准。

5-Methoxytryptophan Protects against Toll-Like Receptor 2-Mediated Renal Tissue Inflammation and Fibrosis in a Murine Unilateral Ureteral Obstruction Model.

5-Methoxytryptophan Protects against Toll-Like Receptor 2-Mediated Renal Tissue Inflammation and Fibrosis in a Murine Unilateral Ureteral Obstruction Model.

5-Methoxytryptophan Protects against Toll-Like Receptor 2-Mediated Renal Tissue Inflammation and Fibrosis in a Murine Unilateral Ureteral Obstruction Model.

5-Methoxytryptophan Protects against Toll-Like Receptor 2-Mediated Renal Tissue Inflammation and Fibrosis in a Murine Unilateral Ureteral Obstruction Model.

Introduction: 5-Methoxytryptophan (5-MTP) is a cellular metabolite with anti-inflammatory properties. Several recent reports indicate that 5-MTP protects against post-injury tissue fibrosis. It was unclear how 5-MTP controls tissue fibrosis. We postulated that 5-MTP attenuates renal interstitial fibrosis by blocking toll-like receptor 2 (TLR2) and transforming growth factor β (TGFβ) signaling pathways.

Methods: In vivo experiments were carried out in a well-established unilateral ureteral obstruction (UUO) model in wild-type (WT) and tlr2-/- mice. The effect of 5-MTP on renal fibrosis was evaluated by pretreatment of WT UUO mice with intraperitoneal administration of 5-MTP. To determine whether 5-MTP attenuates fibrosis by inhibiting TLR2 and TGFβ signaling pathways, we evaluated the effect of 5-MTP on TLR2-induced fibroblast phenotypic switch in NRK-49F fibroblasts and TLR2 and TGFβ signaling pathways in human proximal tubular epithelial cells (HPTECs) and RAW264.7 macrophages stimulated with Pam3CSK4 (Pam3) or TGFβ1.

Results: UUO-induced renal fibrosis was abrogated in tlr2-/- mice consistent with a crucial role of TLR2 in UUO-induced renal fibrosis. UUO-induced macrophage infiltration and pro-fibrotic cytokine production in renal tissues were suppressed by tlr2 knockout. 5-MTP administration attenuated renal tissue fibrosis accompanied by reduction of macrophage infiltration and IL-6 and TGFβ levels. 5-MTP inhibits TLR2 upregulation and blocks TLR2-MyD88-TRAF6 signaling pathway in macrophages. Furthermore, 5-MTP blocked Pam3- and TGFβ1-induced phenotypic switch of NRK-49F to myofibroblasts and inhibited Pam3- and TGFβ1-induced signaling pathways in HPTECs and RAW264.7 cells.

Conclusion: 5-MTP is effective in protecting against UUO-induced renal interstitial fibrosis by blocking TLR2 and TGFβ signaling pathways.

Introduction: 5-Methoxytryptophan (5-MTP) is a cellular metabolite with anti-inflammatory properties. Several recent reports indicate that 5-MTP protects against post-injury tissue fibrosis. It was unclear how 5-MTP controls tissue fibrosis. We postulated that 5-MTP attenuates renal interstitial fibrosis by blocking toll-like receptor 2 (TLR2) and transforming growth factor β (TGFβ) signaling pathways.

Methods: In vivo experiments were carried out in a well-established unilateral ureteral obstruction (UUO) model in wild-type (WT) and tlr2-/- mice. The effect of 5-MTP on renal fibrosis was evaluated by pretreatment of WT UUO mice with intraperitoneal administration of 5-MTP. To determine whether 5-MTP attenuates fibrosis by inhibiting TLR2 and TGFβ signaling pathways, we evaluated the effect of 5-MTP on TLR2-induced fibroblast phenotypic switch in NRK-49F fibroblasts and TLR2 and TGFβ signaling pathways in human proximal tubular epithelial cells (HPTECs) and RAW264.7 macrophages stimulated with Pam3CSK4 (Pam3) or TGFβ1.

Results: UUO-induced renal fibrosis was abrogated in tlr2-/- mice consistent with a crucial role of TLR2 in UUO-induced renal fibrosis. UUO-induced macrophage infiltration and pro-fibrotic cytokine production in renal tissues were suppressed by tlr2 knockout. 5-MTP administration attenuated renal tissue fibrosis accompanied by reduction of macrophage infiltration and IL-6 and TGFβ levels. 5-MTP inhibits TLR2 upregulation and blocks TLR2-MyD88-TRAF6 signaling pathway in macrophages. Furthermore, 5-MTP blocked Pam3- and TGFβ1-induced phenotypic switch of NRK-49F to myofibroblasts and inhibited Pam3- and TGFβ1-induced signaling pathways in HPTECs and RAW264.7 cells.

Conclusion: 5-MTP is effective in protecting against UUO-induced renal interstitial fibrosis by blocking TLR2 and TGFβ signaling pathways.

求助全文
通过发布文献求助,成功后即可免费获取论文全文。 去求助
来源期刊
Journal of Innate Immunity
Journal of Innate Immunity 医学-免疫学
CiteScore
10.50
自引率
1.90%
发文量
35
审稿时长
7.5 months
期刊介绍: The ''Journal of Innate Immunity'' is a bimonthly journal covering all aspects within the area of innate immunity, including evolution of the immune system, molecular biology of cells involved in innate immunity, pattern recognition and signals of ‘danger’, microbial corruption, host response and inflammation, mucosal immunity, complement and coagulation, sepsis and septic shock, molecular genomics, and development of immunotherapies. The journal publishes original research articles, short communications, reviews, commentaries and letters to the editors. In addition to regular papers, some issues feature a special section with a thematic focus.
×
引用
GB/T 7714-2015
复制
MLA
复制
APA
复制
导出至
BibTeX EndNote RefMan NoteFirst NoteExpress
×
提示
您的信息不完整,为了账户安全,请先补充。
现在去补充
×
提示
您因"违规操作"
具体请查看互助需知
我知道了
×
提示
确定
请完成安全验证×
copy
已复制链接
快去分享给好友吧!
我知道了
右上角分享
点击右上角分享
0
联系我们:info@booksci.cn Book学术提供免费学术资源搜索服务,方便国内外学者检索中英文文献。致力于提供最便捷和优质的服务体验。 Copyright © 2023 布克学术 All rights reserved.
京ICP备2023020795号-1
ghs 京公网安备 11010802042870号
Book学术文献互助
Book学术文献互助群
群 号:604180095
Book学术官方微信