荷兰Adiana®宫腔镜输卵管闭塞术的程序和临床结果。

IF 1.4 Q3 OBSTETRICS & GYNECOLOGY
D M van Gastel, L W Maassen, M A J M Van Erp, A L W M Coolen, A L Thurkow, C A M Koks, S Veersema, M Y Bongers
{"title":"荷兰Adiana®宫腔镜输卵管闭塞术的程序和临床结果。","authors":"D M van Gastel, L W Maassen, M A J M Van Erp, A L W M Coolen, A L Thurkow, C A M Koks, S Veersema, M Y Bongers","doi":"10.52054/FVVO.16.4.050","DOIUrl":null,"url":null,"abstract":"<p><strong>Background: </strong>The Adiana® Permanent Contraception System was a hysteroscopic tubal occlusion device but was withdrawn from the market in 2012.</p><p><strong>Objective: </strong>To evaluate the safety, feasibility and efficacy of the Adiana hysteroscopic tubal occlusion.</p><p><strong>Materials and methods: </strong>A prospective observational multicentre cohort study of 300 women undergoing hysteroscopic sterilisation using the Adiana® was conducted in the Netherlands between 2009 and 2012. All procedures were performed using the same study protocol. Three months after bilateral placement a hysterosalpingography (HSG) was performed to confirm tubal occlusion. In 2018-2020 follow-up questionnaires were sent to all women.</p><p><strong>Main outcome measures: </strong>The primary outcome was the success rate of the Adiana tubal occlusion technique. Successful tubal occlusion was defined as an uneventful procedure with occluded fallopian tubes according to the HSG after 3 months. Secondary outcomes were the success rate of the device placement, the number of complications during placement and the pregnancy rate.</p><p><strong>Results: </strong>Bilateral placement of Adiana devices was achieved in 93.5% of cases. Bilateral confirmed occlusion by HSG was accomplished in 87.9% of cases with successful Adiana placement. This was 77.1% in the intention-to-treat group. Complications and side effects were reported in 4.4% of women. The pregnancy rate was 3.6% in women with proven bilateral tubal occlusion.</p><p><strong>Conclusion: </strong>Hysteroscopic tubal occlusion using the Adiana technology is associated with a pregnancy rate of 3.6%. Although this technology was removed from the commercial market, this evaluation of the Adiana technology could provide useful information for the development of potential new, more effective hysteroscopic tubal occlusion devices.</p><p><strong>What’s new?: </strong>Hysteroscopic tubal occlusion techniques are no longer available on the market. This evaluation of Adiana could provide useful information for the development of potential new hysteroscopic tubal occlusion devices.</p>","PeriodicalId":46400,"journal":{"name":"Facts Views and Vision in ObGyn","volume":"16 4","pages":"441-447"},"PeriodicalIF":1.4000,"publicationDate":"2024-12-01","publicationTypes":"Journal Article","fieldsOfStudy":null,"isOpenAccess":false,"openAccessPdf":"https://www.ncbi.nlm.nih.gov/pmc/articles/PMC11819784/pdf/","citationCount":"0","resultStr":"{\"title\":\"Procedural and clinical outcomes of Adiana® hysteroscopic tubal occlusion in the Netherlands.\",\"authors\":\"D M van Gastel, L W Maassen, M A J M Van Erp, A L W M Coolen, A L Thurkow, C A M Koks, S Veersema, M Y Bongers\",\"doi\":\"10.52054/FVVO.16.4.050\",\"DOIUrl\":null,\"url\":null,\"abstract\":\"<p><strong>Background: </strong>The Adiana® Permanent Contraception System was a hysteroscopic tubal occlusion device but was withdrawn from the market in 2012.</p><p><strong>Objective: </strong>To evaluate the safety, feasibility and efficacy of the Adiana hysteroscopic tubal occlusion.</p><p><strong>Materials and methods: </strong>A prospective observational multicentre cohort study of 300 women undergoing hysteroscopic sterilisation using the Adiana® was conducted in the Netherlands between 2009 and 2012. All procedures were performed using the same study protocol. Three months after bilateral placement a hysterosalpingography (HSG) was performed to confirm tubal occlusion. In 2018-2020 follow-up questionnaires were sent to all women.</p><p><strong>Main outcome measures: </strong>The primary outcome was the success rate of the Adiana tubal occlusion technique. Successful tubal occlusion was defined as an uneventful procedure with occluded fallopian tubes according to the HSG after 3 months. Secondary outcomes were the success rate of the device placement, the number of complications during placement and the pregnancy rate.</p><p><strong>Results: </strong>Bilateral placement of Adiana devices was achieved in 93.5% of cases. Bilateral confirmed occlusion by HSG was accomplished in 87.9% of cases with successful Adiana placement. This was 77.1% in the intention-to-treat group. Complications and side effects were reported in 4.4% of women. The pregnancy rate was 3.6% in women with proven bilateral tubal occlusion.</p><p><strong>Conclusion: </strong>Hysteroscopic tubal occlusion using the Adiana technology is associated with a pregnancy rate of 3.6%. Although this technology was removed from the commercial market, this evaluation of the Adiana technology could provide useful information for the development of potential new, more effective hysteroscopic tubal occlusion devices.</p><p><strong>What’s new?: </strong>Hysteroscopic tubal occlusion techniques are no longer available on the market. This evaluation of Adiana could provide useful information for the development of potential new hysteroscopic tubal occlusion devices.</p>\",\"PeriodicalId\":46400,\"journal\":{\"name\":\"Facts Views and Vision in ObGyn\",\"volume\":\"16 4\",\"pages\":\"441-447\"},\"PeriodicalIF\":1.4000,\"publicationDate\":\"2024-12-01\",\"publicationTypes\":\"Journal Article\",\"fieldsOfStudy\":null,\"isOpenAccess\":false,\"openAccessPdf\":\"https://www.ncbi.nlm.nih.gov/pmc/articles/PMC11819784/pdf/\",\"citationCount\":\"0\",\"resultStr\":null,\"platform\":\"Semanticscholar\",\"paperid\":null,\"PeriodicalName\":\"Facts Views and Vision in ObGyn\",\"FirstCategoryId\":\"1085\",\"ListUrlMain\":\"https://doi.org/10.52054/FVVO.16.4.050\",\"RegionNum\":0,\"RegionCategory\":null,\"ArticlePicture\":[],\"TitleCN\":null,\"AbstractTextCN\":null,\"PMCID\":null,\"EPubDate\":\"\",\"PubModel\":\"\",\"JCR\":\"Q3\",\"JCRName\":\"OBSTETRICS & GYNECOLOGY\",\"Score\":null,\"Total\":0}","platform":"Semanticscholar","paperid":null,"PeriodicalName":"Facts Views and Vision in ObGyn","FirstCategoryId":"1085","ListUrlMain":"https://doi.org/10.52054/FVVO.16.4.050","RegionNum":0,"RegionCategory":null,"ArticlePicture":[],"TitleCN":null,"AbstractTextCN":null,"PMCID":null,"EPubDate":"","PubModel":"","JCR":"Q3","JCRName":"OBSTETRICS & GYNECOLOGY","Score":null,"Total":0}
引用次数: 0

摘要

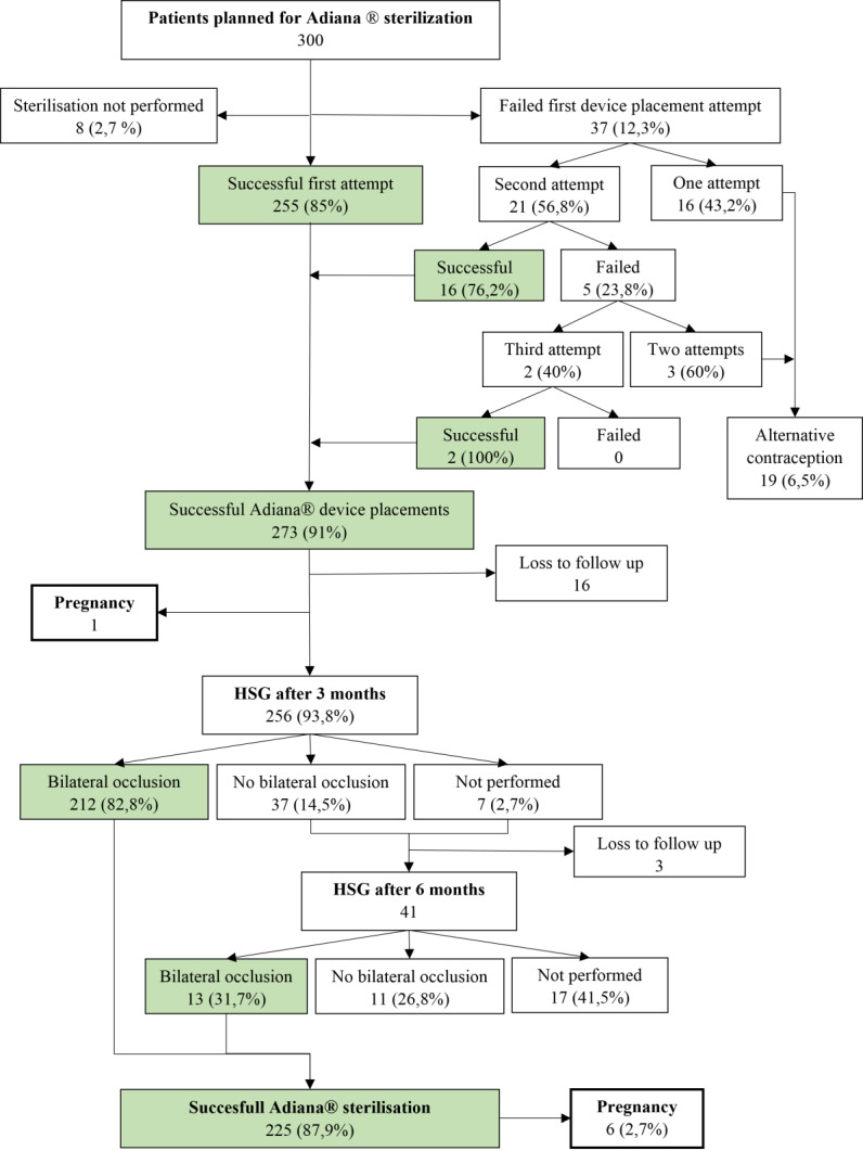
背景:Adiana®永久避孕系统是一种宫腔镜输卵管阻塞装置,但于2012年退出市场。目的:评价Adiana宫腔镜下输卵管闭塞术的安全性、可行性和有效性。材料和方法:2009年至2012年,在荷兰对300名使用Adiana®进行宫腔镜绝育的妇女进行了一项前瞻性观察多中心队列研究。所有程序均采用相同的研究方案。双侧放置3个月后进行子宫输卵管造影(HSG)以确认输卵管阻塞。在2018-2020年期间,向所有女性发送了随访问卷。主要观察指标:主要观察Adiana输卵管封堵术的成功率。成功的输卵管闭塞被定义为3个月后输卵管造影显示输卵管闭塞的平稳手术。次要观察结果为器械放置成功率、放置过程中并发症发生次数及妊娠率。结果:双侧放置Adiana器械的成功率为93.5%。双侧经HSG确认的闭塞在成功放置Adiana的病例中占87.9%。意向治疗组为77.1%。4.4%的女性报告了并发症和副作用。证实双侧输卵管闭塞的妇女妊娠率为3.6%。结论:采用Adiana技术的宫腔镜输卵管封堵术可使妊娠率提高3.6%。虽然这项技术已经从商业市场上移除,但对Adiana技术的评估可以为开发潜在的新的、更有效的宫腔镜输卵管闭塞装置提供有用的信息。有什么新鲜事吗?宫腔镜输卵管阻塞技术在市场上已不再可用。对Adiana的评价可以为潜在的新型宫腔镜输卵管阻塞装置的开发提供有用的信息。
本文章由计算机程序翻译,如有差异,请以英文原文为准。

Procedural and clinical outcomes of Adiana® hysteroscopic tubal occlusion in the Netherlands.

Procedural and clinical outcomes of Adiana® hysteroscopic tubal occlusion in the Netherlands.

Background: The Adiana® Permanent Contraception System was a hysteroscopic tubal occlusion device but was withdrawn from the market in 2012.

Objective: To evaluate the safety, feasibility and efficacy of the Adiana hysteroscopic tubal occlusion.

Materials and methods: A prospective observational multicentre cohort study of 300 women undergoing hysteroscopic sterilisation using the Adiana® was conducted in the Netherlands between 2009 and 2012. All procedures were performed using the same study protocol. Three months after bilateral placement a hysterosalpingography (HSG) was performed to confirm tubal occlusion. In 2018-2020 follow-up questionnaires were sent to all women.

Main outcome measures: The primary outcome was the success rate of the Adiana tubal occlusion technique. Successful tubal occlusion was defined as an uneventful procedure with occluded fallopian tubes according to the HSG after 3 months. Secondary outcomes were the success rate of the device placement, the number of complications during placement and the pregnancy rate.

Results: Bilateral placement of Adiana devices was achieved in 93.5% of cases. Bilateral confirmed occlusion by HSG was accomplished in 87.9% of cases with successful Adiana placement. This was 77.1% in the intention-to-treat group. Complications and side effects were reported in 4.4% of women. The pregnancy rate was 3.6% in women with proven bilateral tubal occlusion.

Conclusion: Hysteroscopic tubal occlusion using the Adiana technology is associated with a pregnancy rate of 3.6%. Although this technology was removed from the commercial market, this evaluation of the Adiana technology could provide useful information for the development of potential new, more effective hysteroscopic tubal occlusion devices.

What’s new?: Hysteroscopic tubal occlusion techniques are no longer available on the market. This evaluation of Adiana could provide useful information for the development of potential new hysteroscopic tubal occlusion devices.

求助全文
通过发布文献求助,成功后即可免费获取论文全文。 去求助
来源期刊
Facts Views and Vision in ObGyn
Facts Views and Vision in ObGyn OBSTETRICS & GYNECOLOGY-
自引率
15.00%
发文量
59
×
引用
GB/T 7714-2015
复制
MLA
复制
APA
复制
导出至
BibTeX EndNote RefMan NoteFirst NoteExpress
×
提示
您的信息不完整,为了账户安全,请先补充。
现在去补充
×
提示
您因"违规操作"
具体请查看互助需知
我知道了
×
提示
确定
请完成安全验证×
copy
已复制链接
快去分享给好友吧!
我知道了
右上角分享
点击右上角分享
0
联系我们:info@booksci.cn Book学术提供免费学术资源搜索服务,方便国内外学者检索中英文文献。致力于提供最便捷和优质的服务体验。 Copyright © 2023 布克学术 All rights reserved.
京ICP备2023020795号-1
ghs 京公网安备 11010802042870号
Book学术文献互助
Book学术文献互助群
群 号:604180095
Book学术官方微信