糖皮质激素依赖性视网膜变性和视力障碍小鼠易受产前应激诱导的行为异常。

IF 4.8 4区 医学 Q3 CELL BIOLOGY
Min-Ok Ryu, Ji-Youl Jung, Han Na Suh, Chung-Young Lee, Myung-Chul Kim, Ji Young Oh, Woo-Jin Song, Changhwan Ahn, Yeseul Yang, Gee Euhn Choi
{"title":"糖皮质激素依赖性视网膜变性和视力障碍小鼠易受产前应激诱导的行为异常。","authors":"Min-Ok Ryu, Ji-Youl Jung, Han Na Suh, Chung-Young Lee, Myung-Chul Kim, Ji Young Oh, Woo-Jin Song, Changhwan Ahn, Yeseul Yang, Gee Euhn Choi","doi":"10.1007/s10571-024-01525-x","DOIUrl":null,"url":null,"abstract":"<p><p>Chronic exposure to prenatal stress can impair neurogenesis and lead to irreversible cognitive and neuropsychiatric abnormalities in offspring. The retina is part of the nervous system; however, the impacts of prenatal stress on retinal neurogenesis and visual function remain unclear. This study examined how elevated prenatal glucocorticoid levels differentially affect retinal development in the offspring of pregnant mice exposed to chronic unpredictable mild stress (CUMS). Offspring were classified into control, stress-resilient, and stress-susceptible groups based on behavioral tests assessing spatial memory and depression-like behaviors. The stress-susceptible group exhibited significantly altered synaptogenesis, reduced ganglion cell development, decreased retinal thickness, and visiual impairment. These mice also showed a pervasive transformation of retinal astrocytes into a proinflammatory A1-like reactive state, evidenced by increased GFAP and decreased STAT3 expression levels. This astrocyte phenotype shift coincided with disruptions in neurogenesis and synaptic formation. Furthermore, prenatal exposure to exogenous corticosterone confirmed that the effects of prenatal stress are mediated by glucocorticoid-induced retinal neurodegeneration. Our findings suggest that elevated prenatal glucocorticoid levels trigger a series of neurodevelopmental disturbances leading to retinal neurodegeneration and vision impairment. This research highlights the impact of prenatal stress on retinal development and visual health, suggesting new avenues for understanding and potentially mitigating the negative effects of early-life stress on neurodevelopment.</p>","PeriodicalId":9742,"journal":{"name":"Cellular and Molecular Neurobiology","volume":"45 1","pages":"7"},"PeriodicalIF":4.8000,"publicationDate":"2024-12-23","publicationTypes":"Journal Article","fieldsOfStudy":null,"isOpenAccess":false,"openAccessPdf":"https://www.ncbi.nlm.nih.gov/pmc/articles/PMC11666777/pdf/","citationCount":"0","resultStr":"{\"title\":\"Glucocorticoid-Dependent Retinal Degeneration and Vision Impairment in Mice Susceptible to Prenatal Stress-Induced Behavioral Abnormalities.\",\"authors\":\"Min-Ok Ryu, Ji-Youl Jung, Han Na Suh, Chung-Young Lee, Myung-Chul Kim, Ji Young Oh, Woo-Jin Song, Changhwan Ahn, Yeseul Yang, Gee Euhn Choi\",\"doi\":\"10.1007/s10571-024-01525-x\",\"DOIUrl\":null,\"url\":null,\"abstract\":\"<p><p>Chronic exposure to prenatal stress can impair neurogenesis and lead to irreversible cognitive and neuropsychiatric abnormalities in offspring. The retina is part of the nervous system; however, the impacts of prenatal stress on retinal neurogenesis and visual function remain unclear. This study examined how elevated prenatal glucocorticoid levels differentially affect retinal development in the offspring of pregnant mice exposed to chronic unpredictable mild stress (CUMS). Offspring were classified into control, stress-resilient, and stress-susceptible groups based on behavioral tests assessing spatial memory and depression-like behaviors. The stress-susceptible group exhibited significantly altered synaptogenesis, reduced ganglion cell development, decreased retinal thickness, and visiual impairment. These mice also showed a pervasive transformation of retinal astrocytes into a proinflammatory A1-like reactive state, evidenced by increased GFAP and decreased STAT3 expression levels. This astrocyte phenotype shift coincided with disruptions in neurogenesis and synaptic formation. Furthermore, prenatal exposure to exogenous corticosterone confirmed that the effects of prenatal stress are mediated by glucocorticoid-induced retinal neurodegeneration. Our findings suggest that elevated prenatal glucocorticoid levels trigger a series of neurodevelopmental disturbances leading to retinal neurodegeneration and vision impairment. This research highlights the impact of prenatal stress on retinal development and visual health, suggesting new avenues for understanding and potentially mitigating the negative effects of early-life stress on neurodevelopment.</p>\",\"PeriodicalId\":9742,\"journal\":{\"name\":\"Cellular and Molecular Neurobiology\",\"volume\":\"45 1\",\"pages\":\"7\"},\"PeriodicalIF\":4.8000,\"publicationDate\":\"2024-12-23\",\"publicationTypes\":\"Journal Article\",\"fieldsOfStudy\":null,\"isOpenAccess\":false,\"openAccessPdf\":\"https://www.ncbi.nlm.nih.gov/pmc/articles/PMC11666777/pdf/\",\"citationCount\":\"0\",\"resultStr\":null,\"platform\":\"Semanticscholar\",\"paperid\":null,\"PeriodicalName\":\"Cellular and Molecular Neurobiology\",\"FirstCategoryId\":\"3\",\"ListUrlMain\":\"https://doi.org/10.1007/s10571-024-01525-x\",\"RegionNum\":4,\"RegionCategory\":\"医学\",\"ArticlePicture\":[],\"TitleCN\":null,\"AbstractTextCN\":null,\"PMCID\":null,\"EPubDate\":\"\",\"PubModel\":\"\",\"JCR\":\"Q3\",\"JCRName\":\"CELL BIOLOGY\",\"Score\":null,\"Total\":0}","platform":"Semanticscholar","paperid":null,"PeriodicalName":"Cellular and Molecular Neurobiology","FirstCategoryId":"3","ListUrlMain":"https://doi.org/10.1007/s10571-024-01525-x","RegionNum":4,"RegionCategory":"医学","ArticlePicture":[],"TitleCN":null,"AbstractTextCN":null,"PMCID":null,"EPubDate":"","PubModel":"","JCR":"Q3","JCRName":"CELL BIOLOGY","Score":null,"Total":0}
引用次数: 0

摘要

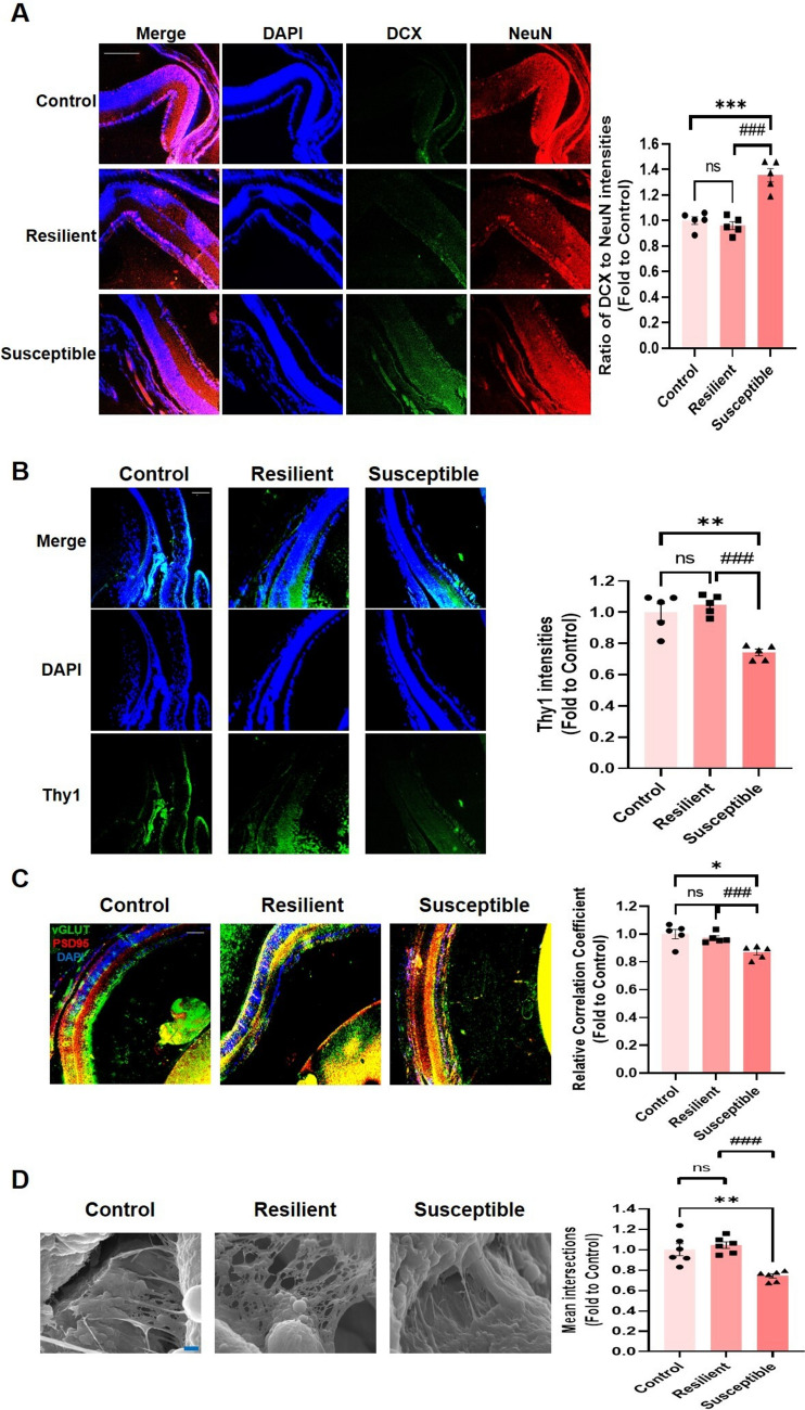
长期暴露于产前压力会损害神经发生,导致后代不可逆转的认知和神经精神异常。视网膜是神经系统的一部分;然而,产前应激对视网膜神经发生和视觉功能的影响尚不清楚。本研究探讨了妊娠小鼠暴露于慢性不可预测的轻度应激(CUMS)时,产前糖皮质激素水平升高如何对其后代的视网膜发育产生差异影响。根据评估空间记忆和抑郁样行为的行为测试,将后代分为控制组、压力弹性组和压力易感组。应激易感组表现出突触发生明显改变,神经节细胞发育减少,视网膜厚度减少和视力障碍。这些小鼠还显示视网膜星形胶质细胞普遍转化为促炎性a1样反应状态,GFAP升高,STAT3表达水平降低。这种星形胶质细胞表型的转变与神经发生和突触形成的中断相一致。此外,产前暴露于外源性皮质酮证实了产前应激的影响是由糖皮质激素诱导的视网膜神经变性介导的。我们的研究结果表明,产前糖皮质激素水平升高会引发一系列神经发育障碍,导致视网膜神经变性和视力障碍。这项研究强调了产前压力对视网膜发育和视觉健康的影响,为理解和潜在地减轻早期生活压力对神经发育的负面影响提供了新的途径。
本文章由计算机程序翻译,如有差异,请以英文原文为准。

Glucocorticoid-Dependent Retinal Degeneration and Vision Impairment in Mice Susceptible to Prenatal Stress-Induced Behavioral Abnormalities.

Glucocorticoid-Dependent Retinal Degeneration and Vision Impairment in Mice Susceptible to Prenatal Stress-Induced Behavioral Abnormalities.

Glucocorticoid-Dependent Retinal Degeneration and Vision Impairment in Mice Susceptible to Prenatal Stress-Induced Behavioral Abnormalities.

Glucocorticoid-Dependent Retinal Degeneration and Vision Impairment in Mice Susceptible to Prenatal Stress-Induced Behavioral Abnormalities.

Chronic exposure to prenatal stress can impair neurogenesis and lead to irreversible cognitive and neuropsychiatric abnormalities in offspring. The retina is part of the nervous system; however, the impacts of prenatal stress on retinal neurogenesis and visual function remain unclear. This study examined how elevated prenatal glucocorticoid levels differentially affect retinal development in the offspring of pregnant mice exposed to chronic unpredictable mild stress (CUMS). Offspring were classified into control, stress-resilient, and stress-susceptible groups based on behavioral tests assessing spatial memory and depression-like behaviors. The stress-susceptible group exhibited significantly altered synaptogenesis, reduced ganglion cell development, decreased retinal thickness, and visiual impairment. These mice also showed a pervasive transformation of retinal astrocytes into a proinflammatory A1-like reactive state, evidenced by increased GFAP and decreased STAT3 expression levels. This astrocyte phenotype shift coincided with disruptions in neurogenesis and synaptic formation. Furthermore, prenatal exposure to exogenous corticosterone confirmed that the effects of prenatal stress are mediated by glucocorticoid-induced retinal neurodegeneration. Our findings suggest that elevated prenatal glucocorticoid levels trigger a series of neurodevelopmental disturbances leading to retinal neurodegeneration and vision impairment. This research highlights the impact of prenatal stress on retinal development and visual health, suggesting new avenues for understanding and potentially mitigating the negative effects of early-life stress on neurodevelopment.

求助全文
通过发布文献求助,成功后即可免费获取论文全文。 去求助
来源期刊
CiteScore
7.70
自引率
0.00%
发文量
137
审稿时长
4-8 weeks
期刊介绍: Cellular and Molecular Neurobiology publishes original research concerned with the analysis of neuronal and brain function at the cellular and subcellular levels. The journal offers timely, peer-reviewed articles that describe anatomic, genetic, physiologic, pharmacologic, and biochemical approaches to the study of neuronal function and the analysis of elementary mechanisms. Studies are presented on isolated mammalian tissues and intact animals, with investigations aimed at the molecular mechanisms or neuronal responses at the level of single cells. Cellular and Molecular Neurobiology also presents studies of the effects of neurons on other organ systems, such as analysis of the electrical or biochemical response to neurotransmitters or neurohormones on smooth muscle or gland cells.
×
引用
GB/T 7714-2015
复制
MLA
复制
APA
复制
导出至
BibTeX EndNote RefMan NoteFirst NoteExpress
×
提示
您的信息不完整,为了账户安全,请先补充。
现在去补充
×
提示
您因"违规操作"
具体请查看互助需知
我知道了
×
提示
确定
请完成安全验证×
copy
已复制链接
快去分享给好友吧!
我知道了
右上角分享
点击右上角分享
0
联系我们:info@booksci.cn Book学术提供免费学术资源搜索服务,方便国内外学者检索中英文文献。致力于提供最便捷和优质的服务体验。 Copyright © 2023 布克学术 All rights reserved.
京ICP备2023020795号-1
ghs 京公网安备 11010802042870号
Book学术文献互助
Book学术文献互助群
群 号:604180095
Book学术官方微信