表达阿尔茨海默病相关风险因子 TREM2 R47H 变体的雌雄小鼠缺乏性荷尔蒙会以性别和基因型依赖的方式影响肌肉骨骼系统。

IF 2.4 Q2 ENDOCRINOLOGY & METABOLISM
JBMR Plus Pub Date : 2024-11-13 eCollection Date: 2025-01-01 DOI:10.1093/jbmrpl/ziae144
Roquelina Pianeta, Padmini Deosthale, Natasha Sanz, Rachel Kohler, Chiebuka Okpara, Matthew Arnett, Iqra Asad, Amber Rogers, Madison Gerbig, Alyson Essex, Ziyue Liu, Joseph M Wallace, Lilian I Plotkin
{"title":"表达阿尔茨海默病相关风险因子 TREM2 R47H 变体的雌雄小鼠缺乏性荷尔蒙会以性别和基因型依赖的方式影响肌肉骨骼系统。","authors":"Roquelina Pianeta, Padmini Deosthale, Natasha Sanz, Rachel Kohler, Chiebuka Okpara, Matthew Arnett, Iqra Asad, Amber Rogers, Madison Gerbig, Alyson Essex, Ziyue Liu, Joseph M Wallace, Lilian I Plotkin","doi":"10.1093/jbmrpl/ziae144","DOIUrl":null,"url":null,"abstract":"<p><p>The R47H variant of the triggering receptor expressed on myeloid cells 2 (TREM2) is a risk factor for Alzheimer's disease in humans and leads to lower bone mass accrual in female but not male 12-mo-old mice. To determine whether, as with aging, gonadectomy results in sex-specific musculoskeletal effects, gonad removal or SHAM surgery was performed in 4-mo-old TREM2<sup>R47H/+</sup> mice and WT male and female littermates (<i>n</i> = 10-12/group), with sexes analyzed separately. Body weight was lower in males, but higher in females after gonadectomy, independently of their genotype. Gonadectomy also leads to decreased BMD in males at all sites and in the whole body (total) and spine in female mice for both genotypes. Total and femur BMD was lower in gonadectomized male mice 6-wk post-surgery, independently of the genotype. On the other hand, BMD was only lower in ovariectomized WT but not TREM2<sup>R47H/+</sup> mice in all sites measured at this time point. Bone formation and resorption marker levels were not affected by orchiectomy, whereas CTX was higher 3 wk after surgery and P1NP showed a tendency toward lower values at the 6-wk time point only in ovariectomized WT mice. Micro-CT analyses showed no differences resulting from gonadectomy in structural parameters in femoral cortical bone for either sex, but lower tissue mineral density in males of either genotype 6-wk post-surgery. Nevertheless, biomechanical properties were overall lower in gonadectomized males of either genotype, and only for WT ovariectomized mice. Distal femur cancellous bone structure was also affected by gonadectomy in a genotype- and sex-dependent manner, with genotype-independent changes in males, and only in WT female mice. Thus, expression of the TREM2 R47H variant minimally alters the impact of gonadectomy in the musculoskeletal system in males, whereas it partially ameliorates the consequences of ovariectomy in female mice.</p>","PeriodicalId":14611,"journal":{"name":"JBMR Plus","volume":"9 1","pages":"ziae144"},"PeriodicalIF":2.4000,"publicationDate":"2024-11-13","publicationTypes":"Journal Article","fieldsOfStudy":null,"isOpenAccess":false,"openAccessPdf":"https://www.ncbi.nlm.nih.gov/pmc/articles/PMC11646090/pdf/","citationCount":"0","resultStr":"{\"title\":\"Sex hormone deficiency in male and female mice expressing the Alzheimer's disease-associated risk-factor TREM2 R47H variant impacts the musculoskeletal system in a sex- and genotype-dependent manner.\",\"authors\":\"Roquelina Pianeta, Padmini Deosthale, Natasha Sanz, Rachel Kohler, Chiebuka Okpara, Matthew Arnett, Iqra Asad, Amber Rogers, Madison Gerbig, Alyson Essex, Ziyue Liu, Joseph M Wallace, Lilian I Plotkin\",\"doi\":\"10.1093/jbmrpl/ziae144\",\"DOIUrl\":null,\"url\":null,\"abstract\":\"<p><p>The R47H variant of the triggering receptor expressed on myeloid cells 2 (TREM2) is a risk factor for Alzheimer's disease in humans and leads to lower bone mass accrual in female but not male 12-mo-old mice. To determine whether, as with aging, gonadectomy results in sex-specific musculoskeletal effects, gonad removal or SHAM surgery was performed in 4-mo-old TREM2<sup>R47H/+</sup> mice and WT male and female littermates (<i>n</i> = 10-12/group), with sexes analyzed separately. Body weight was lower in males, but higher in females after gonadectomy, independently of their genotype. Gonadectomy also leads to decreased BMD in males at all sites and in the whole body (total) and spine in female mice for both genotypes. Total and femur BMD was lower in gonadectomized male mice 6-wk post-surgery, independently of the genotype. On the other hand, BMD was only lower in ovariectomized WT but not TREM2<sup>R47H/+</sup> mice in all sites measured at this time point. Bone formation and resorption marker levels were not affected by orchiectomy, whereas CTX was higher 3 wk after surgery and P1NP showed a tendency toward lower values at the 6-wk time point only in ovariectomized WT mice. Micro-CT analyses showed no differences resulting from gonadectomy in structural parameters in femoral cortical bone for either sex, but lower tissue mineral density in males of either genotype 6-wk post-surgery. Nevertheless, biomechanical properties were overall lower in gonadectomized males of either genotype, and only for WT ovariectomized mice. Distal femur cancellous bone structure was also affected by gonadectomy in a genotype- and sex-dependent manner, with genotype-independent changes in males, and only in WT female mice. Thus, expression of the TREM2 R47H variant minimally alters the impact of gonadectomy in the musculoskeletal system in males, whereas it partially ameliorates the consequences of ovariectomy in female mice.</p>\",\"PeriodicalId\":14611,\"journal\":{\"name\":\"JBMR Plus\",\"volume\":\"9 1\",\"pages\":\"ziae144\"},\"PeriodicalIF\":2.4000,\"publicationDate\":\"2024-11-13\",\"publicationTypes\":\"Journal Article\",\"fieldsOfStudy\":null,\"isOpenAccess\":false,\"openAccessPdf\":\"https://www.ncbi.nlm.nih.gov/pmc/articles/PMC11646090/pdf/\",\"citationCount\":\"0\",\"resultStr\":null,\"platform\":\"Semanticscholar\",\"paperid\":null,\"PeriodicalName\":\"JBMR Plus\",\"FirstCategoryId\":\"1085\",\"ListUrlMain\":\"https://doi.org/10.1093/jbmrpl/ziae144\",\"RegionNum\":0,\"RegionCategory\":null,\"ArticlePicture\":[],\"TitleCN\":null,\"AbstractTextCN\":null,\"PMCID\":null,\"EPubDate\":\"2025/1/1 0:00:00\",\"PubModel\":\"eCollection\",\"JCR\":\"Q2\",\"JCRName\":\"ENDOCRINOLOGY & METABOLISM\",\"Score\":null,\"Total\":0}","platform":"Semanticscholar","paperid":null,"PeriodicalName":"JBMR Plus","FirstCategoryId":"1085","ListUrlMain":"https://doi.org/10.1093/jbmrpl/ziae144","RegionNum":0,"RegionCategory":null,"ArticlePicture":[],"TitleCN":null,"AbstractTextCN":null,"PMCID":null,"EPubDate":"2025/1/1 0:00:00","PubModel":"eCollection","JCR":"Q2","JCRName":"ENDOCRINOLOGY & METABOLISM","Score":null,"Total":0}
引用次数: 0

摘要

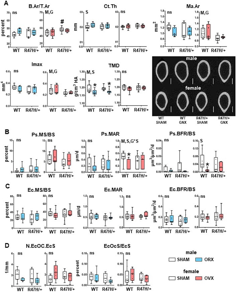
髓样细胞2 (TREM2)上表达的触发受体的R47H变体是人类阿尔茨海默病的一个危险因素,在雌性小鼠中导致骨量减少,而在雄性小鼠中则没有。为了确定性腺切除术是否会像衰老一样导致性别特异性肌肉骨骼效应,我们对4岁龄TREM2R47H/+小鼠和WT雌雄窝鼠(n = 10-12/组)进行了性腺切除术或SHAM手术,并分别对性别进行了分析。性腺切除术后,男性体重较低,但女性体重较高,与基因型无关。对于两种基因型,性腺切除术也会导致雄性小鼠所有部位的骨密度下降,以及雌性小鼠全身(总)和脊柱的骨密度下降。与基因型无关,性腺切除术后6周雄性小鼠的总骨密度和股骨骨密度均较低。另一方面,在该时间点测量的所有部位,BMD仅在卵巢切除的WT中较低,而在TREM2R47H/+小鼠中则没有。骨形成和骨吸收标志物水平不受睾丸切除术的影响,而CTX在手术后3周较高,P1NP仅在卵巢切除的WT小鼠中在6周时间点呈下降趋势。显微ct分析显示,性腺切除术后两性股骨皮质骨的结构参数没有差异,但术后6周两种基因型男性的组织矿物质密度均较低。然而,两种基因型的雄性性腺切除小鼠的生物力学特性总体上较低,并且仅对WT卵巢切除小鼠有效。性腺切除术也以基因型和性别依赖的方式影响股骨远端松质骨结构,在雄性小鼠中存在基因型无关的变化,仅在WT雌性小鼠中存在。因此,TREM2 R47H变体的表达对雄性肌肉骨骼系统中性腺切除术的影响最小,而它部分改善了雌性小鼠卵巢切除术的后果。
本文章由计算机程序翻译,如有差异,请以英文原文为准。

Sex hormone deficiency in male and female mice expressing the Alzheimer's disease-associated risk-factor TREM2 R47H variant impacts the musculoskeletal system in a sex- and genotype-dependent manner.

Sex hormone deficiency in male and female mice expressing the Alzheimer's disease-associated risk-factor TREM2 R47H variant impacts the musculoskeletal system in a sex- and genotype-dependent manner.

Sex hormone deficiency in male and female mice expressing the Alzheimer's disease-associated risk-factor TREM2 R47H variant impacts the musculoskeletal system in a sex- and genotype-dependent manner.

Sex hormone deficiency in male and female mice expressing the Alzheimer's disease-associated risk-factor TREM2 R47H variant impacts the musculoskeletal system in a sex- and genotype-dependent manner.

The R47H variant of the triggering receptor expressed on myeloid cells 2 (TREM2) is a risk factor for Alzheimer's disease in humans and leads to lower bone mass accrual in female but not male 12-mo-old mice. To determine whether, as with aging, gonadectomy results in sex-specific musculoskeletal effects, gonad removal or SHAM surgery was performed in 4-mo-old TREM2R47H/+ mice and WT male and female littermates (n = 10-12/group), with sexes analyzed separately. Body weight was lower in males, but higher in females after gonadectomy, independently of their genotype. Gonadectomy also leads to decreased BMD in males at all sites and in the whole body (total) and spine in female mice for both genotypes. Total and femur BMD was lower in gonadectomized male mice 6-wk post-surgery, independently of the genotype. On the other hand, BMD was only lower in ovariectomized WT but not TREM2R47H/+ mice in all sites measured at this time point. Bone formation and resorption marker levels were not affected by orchiectomy, whereas CTX was higher 3 wk after surgery and P1NP showed a tendency toward lower values at the 6-wk time point only in ovariectomized WT mice. Micro-CT analyses showed no differences resulting from gonadectomy in structural parameters in femoral cortical bone for either sex, but lower tissue mineral density in males of either genotype 6-wk post-surgery. Nevertheless, biomechanical properties were overall lower in gonadectomized males of either genotype, and only for WT ovariectomized mice. Distal femur cancellous bone structure was also affected by gonadectomy in a genotype- and sex-dependent manner, with genotype-independent changes in males, and only in WT female mice. Thus, expression of the TREM2 R47H variant minimally alters the impact of gonadectomy in the musculoskeletal system in males, whereas it partially ameliorates the consequences of ovariectomy in female mice.

求助全文
通过发布文献求助,成功后即可免费获取论文全文。 去求助
来源期刊
JBMR Plus
JBMR Plus Medicine-Orthopedics and Sports Medicine
CiteScore
5.80
自引率
2.60%
发文量
103
审稿时长
8 weeks
×
引用
GB/T 7714-2015
复制
MLA
复制
APA
复制
导出至
BibTeX EndNote RefMan NoteFirst NoteExpress
×
提示
您的信息不完整,为了账户安全,请先补充。
现在去补充
×
提示
您因"违规操作"
具体请查看互助需知
我知道了
×
提示
确定
请完成安全验证×
copy
已复制链接
快去分享给好友吧!
我知道了
右上角分享
点击右上角分享
0
联系我们:info@booksci.cn Book学术提供免费学术资源搜索服务,方便国内外学者检索中英文文献。致力于提供最便捷和优质的服务体验。 Copyright © 2023 布克学术 All rights reserved.
京ICP备2023020795号-1
ghs 京公网安备 11010802042870号
Book学术文献互助
Book学术文献互助群
群 号:604180095
Book学术官方微信