神经炎症是雄性镰状细胞小鼠社会压力诱导的认知缺陷发展的基础。

IF 2.7 4区 医学 Q2 MEDICINE, RESEARCH & EXPERIMENTAL
Experimental Biology and Medicine Pub Date : 2024-11-19 eCollection Date: 2024-01-01 DOI:10.3389/ebm.2024.10361
S'Dravious A DeVeaux, Sofiya Vyshnya, Katherine Propsom, Oluwabukola T Gbotosho, Asem S Singh, Robert Z Horning, Mihika Sharma, Anil G Jegga, Liang Niu, Edward A Botchwey, Hyacinth I Hyacinth
{"title":"神经炎症是雄性镰状细胞小鼠社会压力诱导的认知缺陷发展的基础。","authors":"S'Dravious A DeVeaux, Sofiya Vyshnya, Katherine Propsom, Oluwabukola T Gbotosho, Asem S Singh, Robert Z Horning, Mihika Sharma, Anil G Jegga, Liang Niu, Edward A Botchwey, Hyacinth I Hyacinth","doi":"10.3389/ebm.2024.10361","DOIUrl":null,"url":null,"abstract":"<p><p>Cognitive deficit is a debilitating complication of sickle cell disease (SCD), with a multifactorial etiopathogenesis. Here we show that neuroinflammation and dysregulation in lipidomics and transcriptomics profiles are major underlying mechanisms of social stress-induced cognitive deficit in SCD. Male Townes sickle cell (SS) mice and controls (AA) were exposed to social stress using the repeat social defeat (RSD) paradigm concurrently with or without treatment with minocycline. Mice were tested for cognitive deficit using novel object recognition and fear conditioning tests. SS mice exposed to RSD without treatment had worse performance on cognitive tests compared to SS mice exposed to RSD with treatment or to AA controls, irrespective of their RSD or treatment disposition. Additionally, compared to SS mice exposed to RSD with treatment, SS mice exposed to RSD without treatment had significantly more cellular evidence of neuroinflammation coupled with a significant shift in the differentiation of neural progenitor cells towards astrogliogenesis. Additionally, brain tissue from SS mice exposed to RSD was significantly enriched for genes associated with blood-brain barrier dysfunction, neuron excitotoxicity, inflammation, and significant dysregulation in sphingolipids important to neuronal cell processes. We demonstrate in this study that social stress induces cognitive deficit in SS mice, concurrently with neuroinflammation and lipid dysregulation.</p>","PeriodicalId":12163,"journal":{"name":"Experimental Biology and Medicine","volume":"249 ","pages":"10361"},"PeriodicalIF":2.7000,"publicationDate":"2024-11-19","publicationTypes":"Journal Article","fieldsOfStudy":null,"isOpenAccess":false,"openAccessPdf":"https://www.ncbi.nlm.nih.gov/pmc/articles/PMC11612828/pdf/","citationCount":"0","resultStr":"{\"title\":\"Neuroinflammation underlies the development of social stress induced cognitive deficit in male sickle cell mice.\",\"authors\":\"S'Dravious A DeVeaux, Sofiya Vyshnya, Katherine Propsom, Oluwabukola T Gbotosho, Asem S Singh, Robert Z Horning, Mihika Sharma, Anil G Jegga, Liang Niu, Edward A Botchwey, Hyacinth I Hyacinth\",\"doi\":\"10.3389/ebm.2024.10361\",\"DOIUrl\":null,\"url\":null,\"abstract\":\"<p><p>Cognitive deficit is a debilitating complication of sickle cell disease (SCD), with a multifactorial etiopathogenesis. Here we show that neuroinflammation and dysregulation in lipidomics and transcriptomics profiles are major underlying mechanisms of social stress-induced cognitive deficit in SCD. Male Townes sickle cell (SS) mice and controls (AA) were exposed to social stress using the repeat social defeat (RSD) paradigm concurrently with or without treatment with minocycline. Mice were tested for cognitive deficit using novel object recognition and fear conditioning tests. SS mice exposed to RSD without treatment had worse performance on cognitive tests compared to SS mice exposed to RSD with treatment or to AA controls, irrespective of their RSD or treatment disposition. Additionally, compared to SS mice exposed to RSD with treatment, SS mice exposed to RSD without treatment had significantly more cellular evidence of neuroinflammation coupled with a significant shift in the differentiation of neural progenitor cells towards astrogliogenesis. Additionally, brain tissue from SS mice exposed to RSD was significantly enriched for genes associated with blood-brain barrier dysfunction, neuron excitotoxicity, inflammation, and significant dysregulation in sphingolipids important to neuronal cell processes. We demonstrate in this study that social stress induces cognitive deficit in SS mice, concurrently with neuroinflammation and lipid dysregulation.</p>\",\"PeriodicalId\":12163,\"journal\":{\"name\":\"Experimental Biology and Medicine\",\"volume\":\"249 \",\"pages\":\"10361\"},\"PeriodicalIF\":2.7000,\"publicationDate\":\"2024-11-19\",\"publicationTypes\":\"Journal Article\",\"fieldsOfStudy\":null,\"isOpenAccess\":false,\"openAccessPdf\":\"https://www.ncbi.nlm.nih.gov/pmc/articles/PMC11612828/pdf/\",\"citationCount\":\"0\",\"resultStr\":null,\"platform\":\"Semanticscholar\",\"paperid\":null,\"PeriodicalName\":\"Experimental Biology and Medicine\",\"FirstCategoryId\":\"3\",\"ListUrlMain\":\"https://doi.org/10.3389/ebm.2024.10361\",\"RegionNum\":4,\"RegionCategory\":\"医学\",\"ArticlePicture\":[],\"TitleCN\":null,\"AbstractTextCN\":null,\"PMCID\":null,\"EPubDate\":\"2024/1/1 0:00:00\",\"PubModel\":\"eCollection\",\"JCR\":\"Q2\",\"JCRName\":\"MEDICINE, RESEARCH & EXPERIMENTAL\",\"Score\":null,\"Total\":0}","platform":"Semanticscholar","paperid":null,"PeriodicalName":"Experimental Biology and Medicine","FirstCategoryId":"3","ListUrlMain":"https://doi.org/10.3389/ebm.2024.10361","RegionNum":4,"RegionCategory":"医学","ArticlePicture":[],"TitleCN":null,"AbstractTextCN":null,"PMCID":null,"EPubDate":"2024/1/1 0:00:00","PubModel":"eCollection","JCR":"Q2","JCRName":"MEDICINE, RESEARCH & EXPERIMENTAL","Score":null,"Total":0}
引用次数: 0

摘要

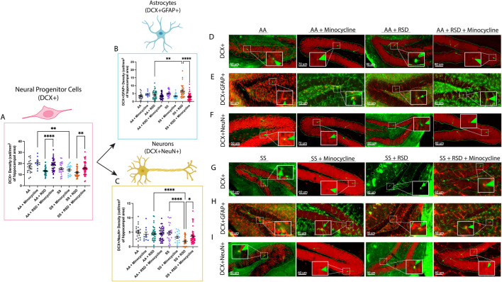
认知缺陷是镰状细胞病(SCD)的一种衰弱性并发症,具有多因素发病机制。在这里,我们发现神经炎症和脂质组学和转录组学的失调是SCD中社会压力诱导的认知缺陷的主要潜在机制。雄性Townes镰状细胞(SS)小鼠和对照组(AA)同时或不同时接受米诺环素治疗,使用重复社会失败(RSD)范式暴露于社会压力。小鼠的认知缺陷测试使用新的物体识别和恐惧条件反射测试。无论其RSD或治疗倾向如何,未接受RSD治疗的SS小鼠在认知测试中的表现比接受RSD治疗或AA对照的SS小鼠更差。此外,与接受RSD治疗的SS小鼠相比,未接受RSD治疗的SS小鼠明显有更多的神经炎症细胞证据,同时神经祖细胞向星形胶质细胞形成的分化显著转变。此外,暴露于RSD的SS小鼠脑组织中,与血脑屏障功能障碍、神经元兴奋性毒性、炎症和对神经元细胞过程重要的鞘脂显著失调相关的基因显著富集。我们在这项研究中证明,社会压力诱导SS小鼠认知缺陷,同时伴有神经炎症和脂质失调。
本文章由计算机程序翻译,如有差异,请以英文原文为准。

Neuroinflammation underlies the development of social stress induced cognitive deficit in male sickle cell mice.

Neuroinflammation underlies the development of social stress induced cognitive deficit in male sickle cell mice.

Neuroinflammation underlies the development of social stress induced cognitive deficit in male sickle cell mice.

Neuroinflammation underlies the development of social stress induced cognitive deficit in male sickle cell mice.

Cognitive deficit is a debilitating complication of sickle cell disease (SCD), with a multifactorial etiopathogenesis. Here we show that neuroinflammation and dysregulation in lipidomics and transcriptomics profiles are major underlying mechanisms of social stress-induced cognitive deficit in SCD. Male Townes sickle cell (SS) mice and controls (AA) were exposed to social stress using the repeat social defeat (RSD) paradigm concurrently with or without treatment with minocycline. Mice were tested for cognitive deficit using novel object recognition and fear conditioning tests. SS mice exposed to RSD without treatment had worse performance on cognitive tests compared to SS mice exposed to RSD with treatment or to AA controls, irrespective of their RSD or treatment disposition. Additionally, compared to SS mice exposed to RSD with treatment, SS mice exposed to RSD without treatment had significantly more cellular evidence of neuroinflammation coupled with a significant shift in the differentiation of neural progenitor cells towards astrogliogenesis. Additionally, brain tissue from SS mice exposed to RSD was significantly enriched for genes associated with blood-brain barrier dysfunction, neuron excitotoxicity, inflammation, and significant dysregulation in sphingolipids important to neuronal cell processes. We demonstrate in this study that social stress induces cognitive deficit in SS mice, concurrently with neuroinflammation and lipid dysregulation.

求助全文
通过发布文献求助,成功后即可免费获取论文全文。 去求助
来源期刊
Experimental Biology and Medicine
Experimental Biology and Medicine 医学-医学:研究与实验
CiteScore
6.00
自引率
0.00%
发文量
157
审稿时长
1 months
期刊介绍: Experimental Biology and Medicine (EBM) is a global, peer-reviewed journal dedicated to the publication of multidisciplinary and interdisciplinary research in the biomedical sciences. EBM provides both research and review articles as well as meeting symposia and brief communications. Articles in EBM represent cutting edge research at the overlapping junctions of the biological, physical and engineering sciences that impact upon the health and welfare of the world''s population. Topics covered in EBM include: Anatomy/Pathology; Biochemistry and Molecular Biology; Bioimaging; Biomedical Engineering; Bionanoscience; Cell and Developmental Biology; Endocrinology and Nutrition; Environmental Health/Biomarkers/Precision Medicine; Genomics, Proteomics, and Bioinformatics; Immunology/Microbiology/Virology; Mechanisms of Aging; Neuroscience; Pharmacology and Toxicology; Physiology; Stem Cell Biology; Structural Biology; Systems Biology and Microphysiological Systems; and Translational Research.
×
引用
GB/T 7714-2015
复制
MLA
复制
APA
复制
导出至
BibTeX EndNote RefMan NoteFirst NoteExpress
×
提示
您的信息不完整,为了账户安全,请先补充。
现在去补充
×
提示
您因"违规操作"
具体请查看互助需知
我知道了
×
提示
确定
请完成安全验证×
copy
已复制链接
快去分享给好友吧!
我知道了
右上角分享
点击右上角分享
0
联系我们:info@booksci.cn Book学术提供免费学术资源搜索服务,方便国内外学者检索中英文文献。致力于提供最便捷和优质的服务体验。 Copyright © 2023 布克学术 All rights reserved.
京ICP备2023020795号-1
ghs 京公网安备 11010802042870号
Book学术文献互助
Book学术文献互助群
群 号:604180095
Book学术官方微信