PMEPA1通过调节泛素介导的14-3-3σ降解和促进细胞周期进展来促进胃癌细胞增殖。

IF 1.9 4区 医学 Q2 BIOLOGY
Heyuan Huang, Ruizheng Sun, Yi Xu, Renchao Liu, Zihua Chen
{"title":"PMEPA1通过调节泛素介导的14-3-3σ降解和促进细胞周期进展来促进胃癌细胞增殖。","authors":"Heyuan Huang, Ruizheng Sun, Yi Xu, Renchao Liu, Zihua Chen","doi":"10.1590/1414-431X2024e13985","DOIUrl":null,"url":null,"abstract":"<p><p>Gastric cancer (GC) remains a global health challenge due to its heterogeneity and diverse regional epidemiology. Treatment for advanced GC often requires chemotherapy, whose effects are closely associated with the cell cycle. This association highlights the critical need to understand cell cycle regulators that can influence the effectiveness of chemotherapy. Bioinformatics analyses were performed on transcriptome data from a hospital cohort and on a publicly available database. Flow cytometry was used for cell cycle analysis. The interaction of PMEPA1 with 14-3-3σ was confirmed by coimmunoprecipitation and immunofluorescence staining. Western blot analysis was performed following inhibition of protein synthesis and degradation to assess 14-3-3σ protein stability, while ubiquitination was evaluated after treatment with the proteasome inhibitor MG132. High PMEPA1 expression was detected in GC tissues and was correlated with poor prognosis. In vitro overexpression of PMEPA1 promoted GC cell proliferation, while knockdown of PMEPA1 inhibited cell proliferation and induced G2/M arrest. In vivo study showed that overexpressing PMEPA1 promoted tumor growth, while knocking down PMEPA1 inhibited tumor growth, as indicated by the level of the proliferation marker Ki67. 14-3-3σ was identified as a downstream target of PMEPA1. PMEPA1 binds to 14-3-3σ and promoted its degradation by facilitating its ubiquitination. Overexpression of PMEPA1 increased its interactions with TTC3 and 14-3-3σ, increased 14-3-3σ ubiquitination, and reduced 14-3-3σ stability, and the opposite effects were observed after PMEPA1 knockdown. PMEPA1 recruited TTC3, allowing the ubiquitination of 14-3-3σ and leading to its degradation, thus promoting cell cycle progression in GC.</p>","PeriodicalId":9088,"journal":{"name":"Brazilian Journal of Medical and Biological Research","volume":"57 ","pages":"e13985"},"PeriodicalIF":1.9000,"publicationDate":"2024-11-25","publicationTypes":"Journal Article","fieldsOfStudy":null,"isOpenAccess":false,"openAccessPdf":"https://www.ncbi.nlm.nih.gov/pmc/articles/PMC11653473/pdf/","citationCount":"0","resultStr":"{\"title\":\"PMEPA1 promotes gastric cancer cell proliferation by regulating the ubiquitin-mediated degradation of 14-3-3σ and promoting cell cycle progression.\",\"authors\":\"Heyuan Huang, Ruizheng Sun, Yi Xu, Renchao Liu, Zihua Chen\",\"doi\":\"10.1590/1414-431X2024e13985\",\"DOIUrl\":null,\"url\":null,\"abstract\":\"<p><p>Gastric cancer (GC) remains a global health challenge due to its heterogeneity and diverse regional epidemiology. Treatment for advanced GC often requires chemotherapy, whose effects are closely associated with the cell cycle. This association highlights the critical need to understand cell cycle regulators that can influence the effectiveness of chemotherapy. Bioinformatics analyses were performed on transcriptome data from a hospital cohort and on a publicly available database. Flow cytometry was used for cell cycle analysis. The interaction of PMEPA1 with 14-3-3σ was confirmed by coimmunoprecipitation and immunofluorescence staining. Western blot analysis was performed following inhibition of protein synthesis and degradation to assess 14-3-3σ protein stability, while ubiquitination was evaluated after treatment with the proteasome inhibitor MG132. High PMEPA1 expression was detected in GC tissues and was correlated with poor prognosis. In vitro overexpression of PMEPA1 promoted GC cell proliferation, while knockdown of PMEPA1 inhibited cell proliferation and induced G2/M arrest. In vivo study showed that overexpressing PMEPA1 promoted tumor growth, while knocking down PMEPA1 inhibited tumor growth, as indicated by the level of the proliferation marker Ki67. 14-3-3σ was identified as a downstream target of PMEPA1. PMEPA1 binds to 14-3-3σ and promoted its degradation by facilitating its ubiquitination. Overexpression of PMEPA1 increased its interactions with TTC3 and 14-3-3σ, increased 14-3-3σ ubiquitination, and reduced 14-3-3σ stability, and the opposite effects were observed after PMEPA1 knockdown. PMEPA1 recruited TTC3, allowing the ubiquitination of 14-3-3σ and leading to its degradation, thus promoting cell cycle progression in GC.</p>\",\"PeriodicalId\":9088,\"journal\":{\"name\":\"Brazilian Journal of Medical and Biological Research\",\"volume\":\"57 \",\"pages\":\"e13985\"},\"PeriodicalIF\":1.9000,\"publicationDate\":\"2024-11-25\",\"publicationTypes\":\"Journal Article\",\"fieldsOfStudy\":null,\"isOpenAccess\":false,\"openAccessPdf\":\"https://www.ncbi.nlm.nih.gov/pmc/articles/PMC11653473/pdf/\",\"citationCount\":\"0\",\"resultStr\":null,\"platform\":\"Semanticscholar\",\"paperid\":null,\"PeriodicalName\":\"Brazilian Journal of Medical and Biological Research\",\"FirstCategoryId\":\"3\",\"ListUrlMain\":\"https://doi.org/10.1590/1414-431X2024e13985\",\"RegionNum\":4,\"RegionCategory\":\"医学\",\"ArticlePicture\":[],\"TitleCN\":null,\"AbstractTextCN\":null,\"PMCID\":null,\"EPubDate\":\"2024/1/1 0:00:00\",\"PubModel\":\"eCollection\",\"JCR\":\"Q2\",\"JCRName\":\"BIOLOGY\",\"Score\":null,\"Total\":0}","platform":"Semanticscholar","paperid":null,"PeriodicalName":"Brazilian Journal of Medical and Biological Research","FirstCategoryId":"3","ListUrlMain":"https://doi.org/10.1590/1414-431X2024e13985","RegionNum":4,"RegionCategory":"医学","ArticlePicture":[],"TitleCN":null,"AbstractTextCN":null,"PMCID":null,"EPubDate":"2024/1/1 0:00:00","PubModel":"eCollection","JCR":"Q2","JCRName":"BIOLOGY","Score":null,"Total":0}
引用次数: 0

摘要

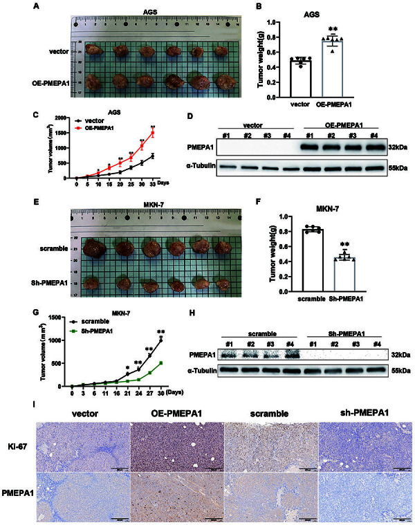
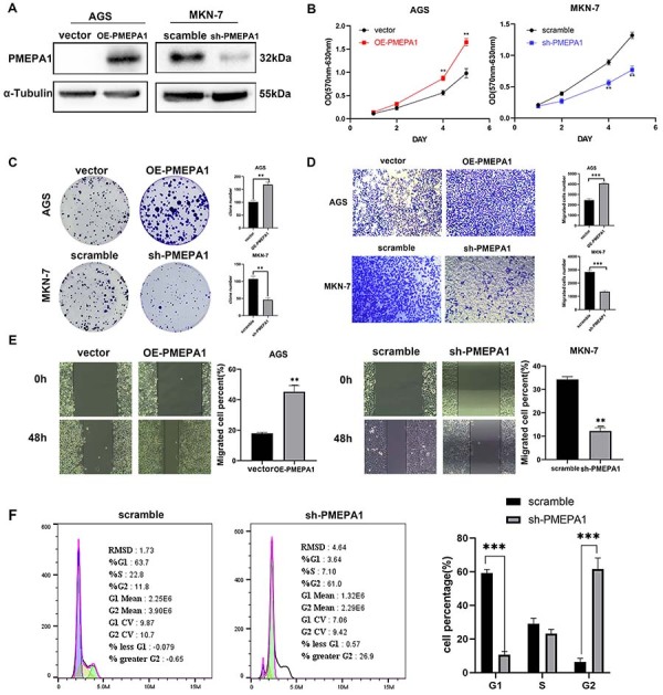
由于胃癌(GC)的异质性和不同地区的流行病学,它仍然是一项全球性的健康挑战。晚期胃癌的治疗通常需要化疗,而化疗的效果与细胞周期密切相关。这种关联凸显了了解细胞周期调节因子对化疗效果影响的迫切需要。我们对来自医院队列和公开数据库的转录组数据进行了生物信息学分析。流式细胞仪用于细胞周期分析。通过共沉淀和免疫荧光染色证实了PMEPA1与14-3-3σ的相互作用。在抑制蛋白合成和降解后进行了 Western 印迹分析,以评估 14-3-3σ 蛋白的稳定性,而在蛋白酶体抑制剂 MG132 处理后则评估了泛素化情况。在 GC 组织中检测到了 PMEPA1 的高表达,并与不良预后相关。体外过表达 PMEPA1 促进 GC 细胞增殖,而敲除 PMEPA1 则抑制细胞增殖并诱导 G2/M 停滞。体内研究表明,过表达 PMEPA1 会促进肿瘤生长,而敲除 PMEPA1 则会抑制肿瘤生长,这可以从增殖标志物 Ki67 的水平看出。14-3-3σ被确定为PMEPA1的下游靶标。PMEPA1与14-3-3σ结合,并通过促进其泛素化来促进其降解。过表达PMEPA1增加了它与TTC3和14-3-3σ的相互作用,增加了14-3-3σ的泛素化,降低了14-3-3σ的稳定性,而敲除PMEPA1后则观察到相反的效果。PMEPA1招募了TTC3,使14-3-3σ泛素化并导致其降解,从而促进了GC的细胞周期进展。
本文章由计算机程序翻译,如有差异,请以英文原文为准。

PMEPA1 promotes gastric cancer cell proliferation by regulating the ubiquitin-mediated degradation of 14-3-3σ and promoting cell cycle progression.

PMEPA1 promotes gastric cancer cell proliferation by regulating the ubiquitin-mediated degradation of 14-3-3σ and promoting cell cycle progression.

PMEPA1 promotes gastric cancer cell proliferation by regulating the ubiquitin-mediated degradation of 14-3-3σ and promoting cell cycle progression.

PMEPA1 promotes gastric cancer cell proliferation by regulating the ubiquitin-mediated degradation of 14-3-3σ and promoting cell cycle progression.

Gastric cancer (GC) remains a global health challenge due to its heterogeneity and diverse regional epidemiology. Treatment for advanced GC often requires chemotherapy, whose effects are closely associated with the cell cycle. This association highlights the critical need to understand cell cycle regulators that can influence the effectiveness of chemotherapy. Bioinformatics analyses were performed on transcriptome data from a hospital cohort and on a publicly available database. Flow cytometry was used for cell cycle analysis. The interaction of PMEPA1 with 14-3-3σ was confirmed by coimmunoprecipitation and immunofluorescence staining. Western blot analysis was performed following inhibition of protein synthesis and degradation to assess 14-3-3σ protein stability, while ubiquitination was evaluated after treatment with the proteasome inhibitor MG132. High PMEPA1 expression was detected in GC tissues and was correlated with poor prognosis. In vitro overexpression of PMEPA1 promoted GC cell proliferation, while knockdown of PMEPA1 inhibited cell proliferation and induced G2/M arrest. In vivo study showed that overexpressing PMEPA1 promoted tumor growth, while knocking down PMEPA1 inhibited tumor growth, as indicated by the level of the proliferation marker Ki67. 14-3-3σ was identified as a downstream target of PMEPA1. PMEPA1 binds to 14-3-3σ and promoted its degradation by facilitating its ubiquitination. Overexpression of PMEPA1 increased its interactions with TTC3 and 14-3-3σ, increased 14-3-3σ ubiquitination, and reduced 14-3-3σ stability, and the opposite effects were observed after PMEPA1 knockdown. PMEPA1 recruited TTC3, allowing the ubiquitination of 14-3-3σ and leading to its degradation, thus promoting cell cycle progression in GC.

求助全文
通过发布文献求助,成功后即可免费获取论文全文。 去求助
来源期刊
CiteScore
4.00
自引率
0.00%
发文量
129
审稿时长
2 months
期刊介绍: The Brazilian Journal of Medical and Biological Research, founded by Michel Jamra, is edited and published monthly by the Associação Brasileira de Divulgação Científica (ABDC), a federation of Brazilian scientific societies: - Sociedade Brasileira de Biofísica (SBBf) - Sociedade Brasileira de Farmacologia e Terapêutica Experimental (SBFTE) - Sociedade Brasileira de Fisiologia (SBFis) - Sociedade Brasileira de Imunologia (SBI) - Sociedade Brasileira de Investigação Clínica (SBIC) - Sociedade Brasileira de Neurociências e Comportamento (SBNeC).
×
引用
GB/T 7714-2015
复制
MLA
复制
APA
复制
导出至
BibTeX EndNote RefMan NoteFirst NoteExpress
×
提示
您的信息不完整,为了账户安全,请先补充。
现在去补充
×
提示
您因"违规操作"
具体请查看互助需知
我知道了
×
提示
确定
请完成安全验证×
copy
已复制链接
快去分享给好友吧!
我知道了
右上角分享
点击右上角分享
0
联系我们:info@booksci.cn Book学术提供免费学术资源搜索服务,方便国内外学者检索中英文文献。致力于提供最便捷和优质的服务体验。 Copyright © 2023 布克学术 All rights reserved.
京ICP备2023020795号-1
ghs 京公网安备 11010802042870号
Book学术文献互助
Book学术文献互助群
群 号:604180095
Book学术官方微信