ARHGEF7鸟嘌呤核苷酸交换因子家族成员β-PIX-d可激活Rac1并诱导原发性皮层神经元的神经元发生

IF 2.1 4区 医学 Q3 MEDICINE, RESEARCH & EXPERIMENTAL
Seunghyuk Kim, Heeyoung Park, Jieun Kang, Seunghyuk Choi, Ali Sadra, Sung-Oh Huh
{"title":"ARHGEF7鸟嘌呤核苷酸交换因子家族成员β-PIX-d可激活Rac1并诱导原发性皮层神经元的神经元发生","authors":"Seunghyuk Kim, Heeyoung Park, Jieun Kang, Seunghyuk Choi, Ali Sadra, Sung-Oh Huh","doi":"10.5607/en24026","DOIUrl":null,"url":null,"abstract":"<p><p>β-PIX, a Rac1/Cdc42-specific guanine nucleotide exchange factor, is known to regulate actin cytoskeleton remodeling during cell migration. In this study, we investigated the effects of β-PIX-d, an isoform of β-PIX, on neocortical development and neuritogenesis. Overexpression of β-PIX-d in the embryonic neocortex induced increased cell clusters and enhanced neurite outgrowth in cortical neurons. Following in utero electroporation of β-PIX-d expression vectors into neuronal progenitor cells at embryonic day 13.5 (E13.5), histological analysis at postnatal day 0 (P0) revealed the presence of clustered neurons and neurites outside of the marginal zone (MZ). Immunofluorescence staining with the neuronal marker TuJ1 confirmed that the clustered structures were predominantly composed of neurons. Layer-specific marker analysis further demonstrated the misplacement of layer V-VI neurons into layer I and the subarachnoid space. In primary neocortical cultures, β-PIX-d overexpression promoted neuritogenesis and increased Rac1 activity, as detected by pull-down assays. These findings suggest that β-PIX-d and Rac1 interactions play a critical role in the formation of neocortical clustering and the regulation of neuritogenesis.</p>","PeriodicalId":12263,"journal":{"name":"Experimental Neurobiology","volume":"33 5","pages":"215-224"},"PeriodicalIF":2.1000,"publicationDate":"2024-10-31","publicationTypes":"Journal Article","fieldsOfStudy":null,"isOpenAccess":false,"openAccessPdf":"https://www.ncbi.nlm.nih.gov/pmc/articles/PMC11581827/pdf/","citationCount":"0","resultStr":"{\"title\":\"β-PIX-d, a Member of the ARHGEF7 Guanine Nucleotide Exchange Factor Family, Activates Rac1 and Induces Neuritogenesis in Primary Cortical Neurons.\",\"authors\":\"Seunghyuk Kim, Heeyoung Park, Jieun Kang, Seunghyuk Choi, Ali Sadra, Sung-Oh Huh\",\"doi\":\"10.5607/en24026\",\"DOIUrl\":null,\"url\":null,\"abstract\":\"<p><p>β-PIX, a Rac1/Cdc42-specific guanine nucleotide exchange factor, is known to regulate actin cytoskeleton remodeling during cell migration. In this study, we investigated the effects of β-PIX-d, an isoform of β-PIX, on neocortical development and neuritogenesis. Overexpression of β-PIX-d in the embryonic neocortex induced increased cell clusters and enhanced neurite outgrowth in cortical neurons. Following in utero electroporation of β-PIX-d expression vectors into neuronal progenitor cells at embryonic day 13.5 (E13.5), histological analysis at postnatal day 0 (P0) revealed the presence of clustered neurons and neurites outside of the marginal zone (MZ). Immunofluorescence staining with the neuronal marker TuJ1 confirmed that the clustered structures were predominantly composed of neurons. Layer-specific marker analysis further demonstrated the misplacement of layer V-VI neurons into layer I and the subarachnoid space. In primary neocortical cultures, β-PIX-d overexpression promoted neuritogenesis and increased Rac1 activity, as detected by pull-down assays. These findings suggest that β-PIX-d and Rac1 interactions play a critical role in the formation of neocortical clustering and the regulation of neuritogenesis.</p>\",\"PeriodicalId\":12263,\"journal\":{\"name\":\"Experimental Neurobiology\",\"volume\":\"33 5\",\"pages\":\"215-224\"},\"PeriodicalIF\":2.1000,\"publicationDate\":\"2024-10-31\",\"publicationTypes\":\"Journal Article\",\"fieldsOfStudy\":null,\"isOpenAccess\":false,\"openAccessPdf\":\"https://www.ncbi.nlm.nih.gov/pmc/articles/PMC11581827/pdf/\",\"citationCount\":\"0\",\"resultStr\":null,\"platform\":\"Semanticscholar\",\"paperid\":null,\"PeriodicalName\":\"Experimental Neurobiology\",\"FirstCategoryId\":\"3\",\"ListUrlMain\":\"https://doi.org/10.5607/en24026\",\"RegionNum\":4,\"RegionCategory\":\"医学\",\"ArticlePicture\":[],\"TitleCN\":null,\"AbstractTextCN\":null,\"PMCID\":null,\"EPubDate\":\"\",\"PubModel\":\"\",\"JCR\":\"Q3\",\"JCRName\":\"MEDICINE, RESEARCH & EXPERIMENTAL\",\"Score\":null,\"Total\":0}","platform":"Semanticscholar","paperid":null,"PeriodicalName":"Experimental Neurobiology","FirstCategoryId":"3","ListUrlMain":"https://doi.org/10.5607/en24026","RegionNum":4,"RegionCategory":"医学","ArticlePicture":[],"TitleCN":null,"AbstractTextCN":null,"PMCID":null,"EPubDate":"","PubModel":"","JCR":"Q3","JCRName":"MEDICINE, RESEARCH & EXPERIMENTAL","Score":null,"Total":0}
引用次数: 0

摘要

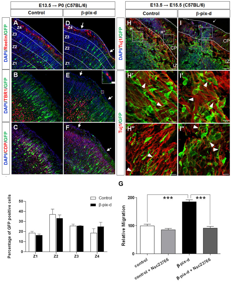
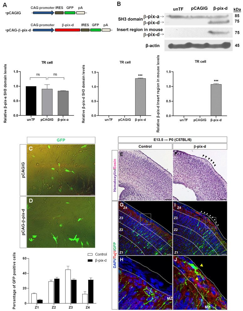
众所周知,β-PIX 是一种 Rac1/Cdc42 特异性鸟嘌呤核苷酸交换因子,可在细胞迁移过程中调节肌动蛋白细胞骨架重塑。在本研究中,我们研究了β-PIX-d(β-PIX的一种异构体)对新皮质发育和神经发生的影响。在胚胎新皮质中过表达β-PIX-d可诱导细胞簇的增加,并增强皮质神经元的神经元突起。在胚胎第13.5天(E13.5)将β-PIX-d表达载体电穿孔到神经元祖细胞后,出生后第0天(P0)的组织学分析显示,边缘区(MZ)外存在集群神经元和神经元。用神经元标记物 TuJ1 进行免疫荧光染色证实,成簇结构主要由神经元组成。层特异性标记物分析进一步证明了第 V-VI 层神经元错位到了第 I 层和蛛网膜下腔。在原代新皮质培养物中,β-PIX-d 的过表达促进了神经元的生成,并通过拉下检测增加了 Rac1 的活性。这些研究结果表明,β-PIX-d 和 Rac1 的相互作用在新皮层集群的形成和神经元发生的调控中起着关键作用。
本文章由计算机程序翻译,如有差异,请以英文原文为准。

β-PIX-d, a Member of the ARHGEF7 Guanine Nucleotide Exchange Factor Family, Activates Rac1 and Induces Neuritogenesis in Primary Cortical Neurons.

β-PIX-d, a Member of the ARHGEF7 Guanine Nucleotide Exchange Factor Family, Activates Rac1 and Induces Neuritogenesis in Primary Cortical Neurons.

β-PIX-d, a Member of the ARHGEF7 Guanine Nucleotide Exchange Factor Family, Activates Rac1 and Induces Neuritogenesis in Primary Cortical Neurons.

β-PIX-d, a Member of the ARHGEF7 Guanine Nucleotide Exchange Factor Family, Activates Rac1 and Induces Neuritogenesis in Primary Cortical Neurons.

β-PIX, a Rac1/Cdc42-specific guanine nucleotide exchange factor, is known to regulate actin cytoskeleton remodeling during cell migration. In this study, we investigated the effects of β-PIX-d, an isoform of β-PIX, on neocortical development and neuritogenesis. Overexpression of β-PIX-d in the embryonic neocortex induced increased cell clusters and enhanced neurite outgrowth in cortical neurons. Following in utero electroporation of β-PIX-d expression vectors into neuronal progenitor cells at embryonic day 13.5 (E13.5), histological analysis at postnatal day 0 (P0) revealed the presence of clustered neurons and neurites outside of the marginal zone (MZ). Immunofluorescence staining with the neuronal marker TuJ1 confirmed that the clustered structures were predominantly composed of neurons. Layer-specific marker analysis further demonstrated the misplacement of layer V-VI neurons into layer I and the subarachnoid space. In primary neocortical cultures, β-PIX-d overexpression promoted neuritogenesis and increased Rac1 activity, as detected by pull-down assays. These findings suggest that β-PIX-d and Rac1 interactions play a critical role in the formation of neocortical clustering and the regulation of neuritogenesis.

求助全文
通过发布文献求助,成功后即可免费获取论文全文。 去求助
来源期刊
Experimental Neurobiology
Experimental Neurobiology Neuroscience-Cellular and Molecular Neuroscience
CiteScore
4.30
自引率
4.20%
发文量
29
期刊介绍: Experimental Neurobiology is an international forum for interdisciplinary investigations of the nervous system. The journal aims to publish papers that present novel observations in all fields of neuroscience, encompassing cellular & molecular neuroscience, development/differentiation/plasticity, neurobiology of disease, systems/cognitive/behavioral neuroscience, drug development & industrial application, brain-machine interface, methodologies/tools, and clinical neuroscience. It should be of interest to a broad scientific audience working on the biochemical, molecular biological, cell biological, pharmacological, physiological, psychophysical, clinical, anatomical, cognitive, and biotechnological aspects of neuroscience. The journal publishes both original research articles and review articles. Experimental Neurobiology is an open access, peer-reviewed online journal. The journal is published jointly by The Korean Society for Brain and Neural Sciences & The Korean Society for Neurodegenerative Disease.
×
引用
GB/T 7714-2015
复制
MLA
复制
APA
复制
导出至
BibTeX EndNote RefMan NoteFirst NoteExpress
×
提示
您的信息不完整,为了账户安全,请先补充。
现在去补充
×
提示
您因"违规操作"
具体请查看互助需知
我知道了
×
提示
确定
请完成安全验证×
copy
已复制链接
快去分享给好友吧!
我知道了
右上角分享
点击右上角分享
0
联系我们:info@booksci.cn Book学术提供免费学术资源搜索服务,方便国内外学者检索中英文文献。致力于提供最便捷和优质的服务体验。 Copyright © 2023 布克学术 All rights reserved.
京ICP备2023020795号-1
ghs 京公网安备 11010802042870号
Book学术文献互助
Book学术文献互助群
群 号:604180095
Book学术官方微信