麦芽酚对营养不良小鼠心肌细胞病理反应的保护作用

IF 2.2 4区 医学 Q3 PHARMACOLOGY & PHARMACY
Korean Journal of Physiology & Pharmacology Pub Date : 2025-03-01 Epub Date: 2024-11-14 DOI:10.4196/kjpp.24.246
Ahyoung Lee, Hayeong Kwon, Seulmin Kim, Yoonhee Jeong, Byung Tae Choi, Changwon Kho
{"title":"麦芽酚对营养不良小鼠心肌细胞病理反应的保护作用","authors":"Ahyoung Lee, Hayeong Kwon, Seulmin Kim, Yoonhee Jeong, Byung Tae Choi, Changwon Kho","doi":"10.4196/kjpp.24.246","DOIUrl":null,"url":null,"abstract":"<p><p>Heart diseases are a significant contributor to global morbidity and mortality, and despite their diverse and complex mechanisms, treatment options remain limited. Maltol, a natural compound with antioxidant and anti-inflammatory activities, exhibits potential for addressing this need. This study evaluates the cardioprotective effects of maltol in isoproterenol (ISO)-induced cardiac stress models and Duchenne muscular dystrophy (DMD). Maltol's cardiac cytotoxicity was assessed in rodent (H9c2) and human (AC16) cells and compared with that of dapagliflozin to illustrate its cardiac safety. In ISO-induced stress models, maltol significantly reduced hypertrophic markers and inflammation while enhancing autophagy and antioxidant pathways. In the mdx mice, a DMD model, maltol treatment improved cardiac contractility and reduced pathogenic remodeling. Enhanced phosphorylation of phospholamban and trends toward higher SERCA2a expression indicated enhanced Ca<sup>2+</sup> handling, which is crucial in DMD cardiomyopathy. This study demonstrated that maltol has the potential to provide therapeutic benefits for DMD and other cardiac conditions characterized by hypertrophy and inflammation, as evidenced by its well-known antioxidant properties, low cytotoxicity, and capacity to enhance cardiac function and Ca<sup>2+</sup> handling.</p>","PeriodicalId":54746,"journal":{"name":"Korean Journal of Physiology & Pharmacology","volume":" ","pages":"235-244"},"PeriodicalIF":2.2000,"publicationDate":"2025-03-01","publicationTypes":"Journal Article","fieldsOfStudy":null,"isOpenAccess":false,"openAccessPdf":"https://www.ncbi.nlm.nih.gov/pmc/articles/PMC11842294/pdf/","citationCount":"0","resultStr":"{\"title\":\"Protective effect of maltol on pathological response of cardiomyocyte in dystrophic mice.\",\"authors\":\"Ahyoung Lee, Hayeong Kwon, Seulmin Kim, Yoonhee Jeong, Byung Tae Choi, Changwon Kho\",\"doi\":\"10.4196/kjpp.24.246\",\"DOIUrl\":null,\"url\":null,\"abstract\":\"<p><p>Heart diseases are a significant contributor to global morbidity and mortality, and despite their diverse and complex mechanisms, treatment options remain limited. Maltol, a natural compound with antioxidant and anti-inflammatory activities, exhibits potential for addressing this need. This study evaluates the cardioprotective effects of maltol in isoproterenol (ISO)-induced cardiac stress models and Duchenne muscular dystrophy (DMD). Maltol's cardiac cytotoxicity was assessed in rodent (H9c2) and human (AC16) cells and compared with that of dapagliflozin to illustrate its cardiac safety. In ISO-induced stress models, maltol significantly reduced hypertrophic markers and inflammation while enhancing autophagy and antioxidant pathways. In the mdx mice, a DMD model, maltol treatment improved cardiac contractility and reduced pathogenic remodeling. Enhanced phosphorylation of phospholamban and trends toward higher SERCA2a expression indicated enhanced Ca<sup>2+</sup> handling, which is crucial in DMD cardiomyopathy. This study demonstrated that maltol has the potential to provide therapeutic benefits for DMD and other cardiac conditions characterized by hypertrophy and inflammation, as evidenced by its well-known antioxidant properties, low cytotoxicity, and capacity to enhance cardiac function and Ca<sup>2+</sup> handling.</p>\",\"PeriodicalId\":54746,\"journal\":{\"name\":\"Korean Journal of Physiology & Pharmacology\",\"volume\":\" \",\"pages\":\"235-244\"},\"PeriodicalIF\":2.2000,\"publicationDate\":\"2025-03-01\",\"publicationTypes\":\"Journal Article\",\"fieldsOfStudy\":null,\"isOpenAccess\":false,\"openAccessPdf\":\"https://www.ncbi.nlm.nih.gov/pmc/articles/PMC11842294/pdf/\",\"citationCount\":\"0\",\"resultStr\":null,\"platform\":\"Semanticscholar\",\"paperid\":null,\"PeriodicalName\":\"Korean Journal of Physiology & Pharmacology\",\"FirstCategoryId\":\"3\",\"ListUrlMain\":\"https://doi.org/10.4196/kjpp.24.246\",\"RegionNum\":4,\"RegionCategory\":\"医学\",\"ArticlePicture\":[],\"TitleCN\":null,\"AbstractTextCN\":null,\"PMCID\":null,\"EPubDate\":\"2024/11/14 0:00:00\",\"PubModel\":\"Epub\",\"JCR\":\"Q3\",\"JCRName\":\"PHARMACOLOGY & PHARMACY\",\"Score\":null,\"Total\":0}","platform":"Semanticscholar","paperid":null,"PeriodicalName":"Korean Journal of Physiology & Pharmacology","FirstCategoryId":"3","ListUrlMain":"https://doi.org/10.4196/kjpp.24.246","RegionNum":4,"RegionCategory":"医学","ArticlePicture":[],"TitleCN":null,"AbstractTextCN":null,"PMCID":null,"EPubDate":"2024/11/14 0:00:00","PubModel":"Epub","JCR":"Q3","JCRName":"PHARMACOLOGY & PHARMACY","Score":null,"Total":0}
引用次数: 0

摘要

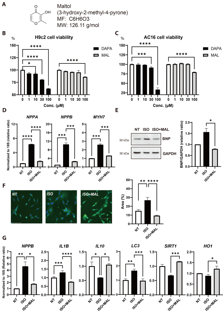
心脏病是导致全球发病率和死亡率的一个重要因素,尽管其发病机制复杂多样,但治疗方案仍然有限。麦芽酚是一种具有抗氧化和抗炎活性的天然化合物,具有满足这一需求的潜力。本研究评估了麦芽酚在异丙肾上腺素(ISO)诱导的心脏应激模型和杜氏肌营养不良症(DMD)中的心脏保护作用。在啮齿动物(H9c2)和人类(AC16)细胞中评估了麦芽酚的心脏细胞毒性,并与达帕利嗪进行了比较,以说明其对心脏的安全性。在 ISO 诱导的应激模型中,麦芽酚能显著减少肥大标志物和炎症,同时增强自噬和抗氧化途径。在 DMD 模型 mdx 小鼠中,麦芽酚治疗可改善心脏收缩力,减少致病性重塑。磷脂酰胆碱磷酸化的增强和 SERCA2a 表达的升高趋势表明 Ca2+ 处理能力增强,这在 DMD 心肌病中至关重要。这项研究表明,麦芽酚具有众所周知的抗氧化特性、低细胞毒性以及增强心脏功能和 Ca2+ 处理能力,因此麦芽酚具有治疗 DMD 和其他以肥厚和炎症为特征的心脏疾病的潜力。
本文章由计算机程序翻译,如有差异,请以英文原文为准。

Protective effect of maltol on pathological response of cardiomyocyte in dystrophic mice.

Protective effect of maltol on pathological response of cardiomyocyte in dystrophic mice.

Protective effect of maltol on pathological response of cardiomyocyte in dystrophic mice.

Protective effect of maltol on pathological response of cardiomyocyte in dystrophic mice.

Heart diseases are a significant contributor to global morbidity and mortality, and despite their diverse and complex mechanisms, treatment options remain limited. Maltol, a natural compound with antioxidant and anti-inflammatory activities, exhibits potential for addressing this need. This study evaluates the cardioprotective effects of maltol in isoproterenol (ISO)-induced cardiac stress models and Duchenne muscular dystrophy (DMD). Maltol's cardiac cytotoxicity was assessed in rodent (H9c2) and human (AC16) cells and compared with that of dapagliflozin to illustrate its cardiac safety. In ISO-induced stress models, maltol significantly reduced hypertrophic markers and inflammation while enhancing autophagy and antioxidant pathways. In the mdx mice, a DMD model, maltol treatment improved cardiac contractility and reduced pathogenic remodeling. Enhanced phosphorylation of phospholamban and trends toward higher SERCA2a expression indicated enhanced Ca2+ handling, which is crucial in DMD cardiomyopathy. This study demonstrated that maltol has the potential to provide therapeutic benefits for DMD and other cardiac conditions characterized by hypertrophy and inflammation, as evidenced by its well-known antioxidant properties, low cytotoxicity, and capacity to enhance cardiac function and Ca2+ handling.

求助全文
通过发布文献求助,成功后即可免费获取论文全文。 去求助
来源期刊
Korean Journal of Physiology & Pharmacology
Korean Journal of Physiology & Pharmacology PHARMACOLOGY & PHARMACY-PHYSIOLOGY
CiteScore
3.20
自引率
5.00%
发文量
53
审稿时长
6-12 weeks
期刊介绍: The Korean Journal of Physiology & Pharmacology (Korean J. Physiol. Pharmacol., KJPP) is the official journal of both the Korean Physiological Society (KPS) and the Korean Society of Pharmacology (KSP). The journal launched in 1997 and is published bi-monthly in English. KJPP publishes original, peer-reviewed, scientific research-based articles that report successful advances in physiology and pharmacology. KJPP welcomes the submission of all original research articles in the field of physiology and pharmacology, especially the new and innovative findings. The scope of researches includes the action mechanism, pharmacological effect, utilization, and interaction of chemicals with biological system as well as the development of new drug targets. Theoretical articles that use computational models for further understanding of the physiological or pharmacological processes are also welcomed. Investigative translational research articles on human disease with an emphasis on physiology or pharmacology are also invited. KJPP does not publish work on the actions of crude biological extracts of either unknown chemical composition (e.g. unpurified and unvalidated) or unknown concentration. Reviews are normally commissioned, but consideration will be given to unsolicited contributions. All papers accepted for publication in KJPP will appear simultaneously in the printed Journal and online.
×
引用
GB/T 7714-2015
复制
MLA
复制
APA
复制
导出至
BibTeX EndNote RefMan NoteFirst NoteExpress
×
提示
您的信息不完整,为了账户安全,请先补充。
现在去补充
×
提示
您因"违规操作"
具体请查看互助需知
我知道了
×
提示
确定
请完成安全验证×
copy
已复制链接
快去分享给好友吧!
我知道了
右上角分享
点击右上角分享
0
联系我们:info@booksci.cn Book学术提供免费学术资源搜索服务,方便国内外学者检索中英文文献。致力于提供最便捷和优质的服务体验。 Copyright © 2023 布克学术 All rights reserved.
京ICP备2023020795号-1
ghs 京公网安备 11010802042870号
Book学术文献互助
Book学术文献互助群
群 号:604180095
Book学术官方微信