右美托咪定通过靶向糖原合酶激酶3β促进心肌细胞自噬,从而调节巨噬细胞外泌体miR-29b-3p并减轻脓毒症心肌损伤。

IF 9.6 1区 医学 Q1 DERMATOLOGY
Burns & Trauma Pub Date : 2024-11-04 eCollection Date: 2024-01-01 DOI:10.1093/burnst/tkae042
Tianyi Yu, Hsinying Liu, Min Gao, Dan Liu, JiaQiang Wang, Jie Zhang, Jizhuang Wang, Peilang Yang, Xiong Zhang, Yan Liu
{"title":"右美托咪定通过靶向糖原合酶激酶3β促进心肌细胞自噬,从而调节巨噬细胞外泌体miR-29b-3p并减轻脓毒症心肌损伤。","authors":"Tianyi Yu, Hsinying Liu, Min Gao, Dan Liu, JiaQiang Wang, Jie Zhang, Jizhuang Wang, Peilang Yang, Xiong Zhang, Yan Liu","doi":"10.1093/burnst/tkae042","DOIUrl":null,"url":null,"abstract":"<p><strong>Background: </strong>Our previous research suggested that dexmedetomidine (Dex) promotes autophagy in cardiomyocytes, thus safeguarding them against apoptosis during sepsis. However, the underlying mechanisms of Dex-regulated autophagy have remained elusive. This study aimed to explore the role of exosomes and how they participate in Dex-induced cardioprotection in sepsis. The underlying microRNA (miRNA) mechanisms and possible therapeutic targets for septic myocardial injury were identified.</p><p><strong>Methods: </strong>We first collected plasma exosomes from rats with sepsis induced by caecal ligation and puncture (CLP) with or without Dex treatment, and then incubated them with H9c2 cells to observe the effect on cardiomyocytes. Subsequently, the differential expression of miRNAs in plasma exosomes from each group of rats was identified through miRNA sequencing. miR-29b-3p expression in circulating exosomes of septic or non-septic patients, as well as in lipopolysaccharide-induced macrophages after Dex treatment, was analysed by quantitative real-time polymerase chain reaction (qRT-PCR). The autophagy level of cardiomyocytes after macrophage-derived exosome treatment was assessed by an exosome tracing assay, western blotting, and an autophagic flux assay. Specific miRNA mimics and inhibitors or small interfering RNAs were used to predict and evaluate the function of candidate miRNA and its target genes by qRT-PCR, annexin V/propyl iodide staining, autophagy flux analysis, and western blotting.</p><p><strong>Results: </strong>We found that plasma-derived exosomes from Dex-treated rats promoted cardiomyocyte autophagy and exerted antiapoptotic effects. Additionally, they exhibited a high expression of miRNA, including miR-29b-3p. Conversely, a significant decrease in miR-29b-3p was observed in circulating exosomes from CLP rats, as well as in plasma exosomes from sepsis patients. Furthermore, Dex upregulated the lipopolysaccharide-induced decrease in miR-29b-3p expression in macrophage-derived exosomes. Exosomal miR-29b-3p from macrophages is thought to be transferred to cardiomyocytes, thus leading to the promotion of autophagy in cardiomyocytes. Database predictions, luciferase reporter assays, and small interfering RNA intervention confirmed that glycogen synthase kinase 3β (GSK-3β) is a target of miR-29b-3p. miR-29b-3p promotes cardiomyocyte autophagy by inhibiting GSK-3β expression and activation.</p><p><strong>Conclusions: </strong>These findings demonstrate that Dex attenuates sepsis-associated myocardial injury by modulating exosome-mediated macrophage-cardiomyocyte crosstalk and that the miR-29b-3p/GSK-3β signaling pathway represents a hopeful target for the treatment of septic myocardial injury.</p>","PeriodicalId":9553,"journal":{"name":"Burns & Trauma","volume":"12 ","pages":"tkae042"},"PeriodicalIF":9.6000,"publicationDate":"2024-11-04","publicationTypes":"Journal Article","fieldsOfStudy":null,"isOpenAccess":false,"openAccessPdf":"https://www.ncbi.nlm.nih.gov/pmc/articles/PMC11534962/pdf/","citationCount":"0","resultStr":"{\"title\":\"Dexmedetomidine regulates exosomal miR-29b-3p from macrophages and alleviates septic myocardial injury by promoting autophagy in cardiomyocytes via targeting glycogen synthase kinase 3β.\",\"authors\":\"Tianyi Yu, Hsinying Liu, Min Gao, Dan Liu, JiaQiang Wang, Jie Zhang, Jizhuang Wang, Peilang Yang, Xiong Zhang, Yan Liu\",\"doi\":\"10.1093/burnst/tkae042\",\"DOIUrl\":null,\"url\":null,\"abstract\":\"<p><strong>Background: </strong>Our previous research suggested that dexmedetomidine (Dex) promotes autophagy in cardiomyocytes, thus safeguarding them against apoptosis during sepsis. However, the underlying mechanisms of Dex-regulated autophagy have remained elusive. This study aimed to explore the role of exosomes and how they participate in Dex-induced cardioprotection in sepsis. The underlying microRNA (miRNA) mechanisms and possible therapeutic targets for septic myocardial injury were identified.</p><p><strong>Methods: </strong>We first collected plasma exosomes from rats with sepsis induced by caecal ligation and puncture (CLP) with or without Dex treatment, and then incubated them with H9c2 cells to observe the effect on cardiomyocytes. Subsequently, the differential expression of miRNAs in plasma exosomes from each group of rats was identified through miRNA sequencing. miR-29b-3p expression in circulating exosomes of septic or non-septic patients, as well as in lipopolysaccharide-induced macrophages after Dex treatment, was analysed by quantitative real-time polymerase chain reaction (qRT-PCR). The autophagy level of cardiomyocytes after macrophage-derived exosome treatment was assessed by an exosome tracing assay, western blotting, and an autophagic flux assay. Specific miRNA mimics and inhibitors or small interfering RNAs were used to predict and evaluate the function of candidate miRNA and its target genes by qRT-PCR, annexin V/propyl iodide staining, autophagy flux analysis, and western blotting.</p><p><strong>Results: </strong>We found that plasma-derived exosomes from Dex-treated rats promoted cardiomyocyte autophagy and exerted antiapoptotic effects. Additionally, they exhibited a high expression of miRNA, including miR-29b-3p. Conversely, a significant decrease in miR-29b-3p was observed in circulating exosomes from CLP rats, as well as in plasma exosomes from sepsis patients. Furthermore, Dex upregulated the lipopolysaccharide-induced decrease in miR-29b-3p expression in macrophage-derived exosomes. Exosomal miR-29b-3p from macrophages is thought to be transferred to cardiomyocytes, thus leading to the promotion of autophagy in cardiomyocytes. Database predictions, luciferase reporter assays, and small interfering RNA intervention confirmed that glycogen synthase kinase 3β (GSK-3β) is a target of miR-29b-3p. miR-29b-3p promotes cardiomyocyte autophagy by inhibiting GSK-3β expression and activation.</p><p><strong>Conclusions: </strong>These findings demonstrate that Dex attenuates sepsis-associated myocardial injury by modulating exosome-mediated macrophage-cardiomyocyte crosstalk and that the miR-29b-3p/GSK-3β signaling pathway represents a hopeful target for the treatment of septic myocardial injury.</p>\",\"PeriodicalId\":9553,\"journal\":{\"name\":\"Burns & Trauma\",\"volume\":\"12 \",\"pages\":\"tkae042\"},\"PeriodicalIF\":9.6000,\"publicationDate\":\"2024-11-04\",\"publicationTypes\":\"Journal Article\",\"fieldsOfStudy\":null,\"isOpenAccess\":false,\"openAccessPdf\":\"https://www.ncbi.nlm.nih.gov/pmc/articles/PMC11534962/pdf/\",\"citationCount\":\"0\",\"resultStr\":null,\"platform\":\"Semanticscholar\",\"paperid\":null,\"PeriodicalName\":\"Burns & Trauma\",\"FirstCategoryId\":\"3\",\"ListUrlMain\":\"https://doi.org/10.1093/burnst/tkae042\",\"RegionNum\":1,\"RegionCategory\":\"医学\",\"ArticlePicture\":[],\"TitleCN\":null,\"AbstractTextCN\":null,\"PMCID\":null,\"EPubDate\":\"2024/1/1 0:00:00\",\"PubModel\":\"eCollection\",\"JCR\":\"Q1\",\"JCRName\":\"DERMATOLOGY\",\"Score\":null,\"Total\":0}","platform":"Semanticscholar","paperid":null,"PeriodicalName":"Burns & Trauma","FirstCategoryId":"3","ListUrlMain":"https://doi.org/10.1093/burnst/tkae042","RegionNum":1,"RegionCategory":"医学","ArticlePicture":[],"TitleCN":null,"AbstractTextCN":null,"PMCID":null,"EPubDate":"2024/1/1 0:00:00","PubModel":"eCollection","JCR":"Q1","JCRName":"DERMATOLOGY","Score":null,"Total":0}
引用次数: 0

摘要

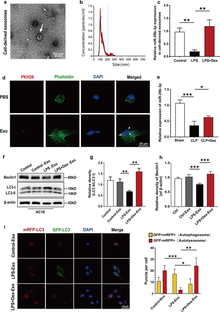
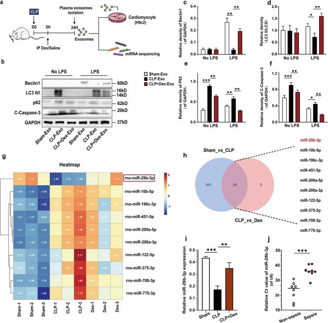
背景:我们之前的研究表明,右美托咪定(Dex)可促进心肌细胞的自噬,从而在败血症期间保护心肌细胞免受凋亡。然而,Dex调控自噬的潜在机制仍然难以捉摸。本研究旨在探索外泌体的作用及其如何参与脓毒症中由 Dex 诱导的心脏保护。方法:我们首先收集了血浆外泌体:方法:我们首先收集了通过盲肠结扎和穿刺(CLP)诱导的败血症大鼠血浆外泌体,并将其与 H9c2 细胞培养,观察其对心肌细胞的影响。通过实时定量聚合酶链反应(qRT-PCR)分析了miR-29b-3p在败血症或非败血症患者循环外泌体中的表达,以及在Dex处理后脂多糖诱导的巨噬细胞中的表达。巨噬细胞衍生的外泌体处理后,心肌细胞的自噬水平通过外泌体追踪检测法、Western 印迹法和自噬通量检测法进行了评估。通过qRT-PCR、annexin V/丙基碘染色、自噬通量分析和Western印迹,使用特定的miRNA模拟物和抑制剂或小干扰RNA来预测和评估候选miRNA及其靶基因的功能:结果:我们发现,经 Dex 处理的大鼠血浆中的外泌体可促进心肌细胞自噬并发挥抗凋亡作用。此外,外泌体还表现出高表达 miRNA,包括 miR-29b-3p。相反,在中毒性大鼠的循环外泌体和败血症患者的血浆外泌体中,miR-29b-3p 的表达量明显下降。此外,Dex还能上调脂多糖诱导的巨噬细胞外泌体中miR-29b-3p表达的下降。巨噬细胞的外泌体 miR-29b-3p 被认为会转移到心肌细胞,从而促进心肌细胞的自噬。miR-29b-3p通过抑制GSK-3β的表达和激活促进心肌细胞自噬:这些研究结果表明,Dex 可通过调节外泌体介导的巨噬细胞-心肌细胞串联来减轻脓毒症相关心肌损伤,而且 miR-29b-3p/GSK-3β 信号通路是治疗脓毒症心肌损伤的希望靶点。
本文章由计算机程序翻译,如有差异,请以英文原文为准。

Dexmedetomidine regulates exosomal miR-29b-3p from macrophages and alleviates septic myocardial injury by promoting autophagy in cardiomyocytes via targeting glycogen synthase kinase 3β.

Dexmedetomidine regulates exosomal miR-29b-3p from macrophages and alleviates septic myocardial injury by promoting autophagy in cardiomyocytes via targeting glycogen synthase kinase 3β.

Dexmedetomidine regulates exosomal miR-29b-3p from macrophages and alleviates septic myocardial injury by promoting autophagy in cardiomyocytes via targeting glycogen synthase kinase 3β.

Dexmedetomidine regulates exosomal miR-29b-3p from macrophages and alleviates septic myocardial injury by promoting autophagy in cardiomyocytes via targeting glycogen synthase kinase 3β.

Background: Our previous research suggested that dexmedetomidine (Dex) promotes autophagy in cardiomyocytes, thus safeguarding them against apoptosis during sepsis. However, the underlying mechanisms of Dex-regulated autophagy have remained elusive. This study aimed to explore the role of exosomes and how they participate in Dex-induced cardioprotection in sepsis. The underlying microRNA (miRNA) mechanisms and possible therapeutic targets for septic myocardial injury were identified.

Methods: We first collected plasma exosomes from rats with sepsis induced by caecal ligation and puncture (CLP) with or without Dex treatment, and then incubated them with H9c2 cells to observe the effect on cardiomyocytes. Subsequently, the differential expression of miRNAs in plasma exosomes from each group of rats was identified through miRNA sequencing. miR-29b-3p expression in circulating exosomes of septic or non-septic patients, as well as in lipopolysaccharide-induced macrophages after Dex treatment, was analysed by quantitative real-time polymerase chain reaction (qRT-PCR). The autophagy level of cardiomyocytes after macrophage-derived exosome treatment was assessed by an exosome tracing assay, western blotting, and an autophagic flux assay. Specific miRNA mimics and inhibitors or small interfering RNAs were used to predict and evaluate the function of candidate miRNA and its target genes by qRT-PCR, annexin V/propyl iodide staining, autophagy flux analysis, and western blotting.

Results: We found that plasma-derived exosomes from Dex-treated rats promoted cardiomyocyte autophagy and exerted antiapoptotic effects. Additionally, they exhibited a high expression of miRNA, including miR-29b-3p. Conversely, a significant decrease in miR-29b-3p was observed in circulating exosomes from CLP rats, as well as in plasma exosomes from sepsis patients. Furthermore, Dex upregulated the lipopolysaccharide-induced decrease in miR-29b-3p expression in macrophage-derived exosomes. Exosomal miR-29b-3p from macrophages is thought to be transferred to cardiomyocytes, thus leading to the promotion of autophagy in cardiomyocytes. Database predictions, luciferase reporter assays, and small interfering RNA intervention confirmed that glycogen synthase kinase 3β (GSK-3β) is a target of miR-29b-3p. miR-29b-3p promotes cardiomyocyte autophagy by inhibiting GSK-3β expression and activation.

Conclusions: These findings demonstrate that Dex attenuates sepsis-associated myocardial injury by modulating exosome-mediated macrophage-cardiomyocyte crosstalk and that the miR-29b-3p/GSK-3β signaling pathway represents a hopeful target for the treatment of septic myocardial injury.

求助全文
通过发布文献求助,成功后即可免费获取论文全文。 去求助
来源期刊
Burns & Trauma
Burns & Trauma 医学-皮肤病学
CiteScore
8.40
自引率
9.40%
发文量
186
审稿时长
6 weeks
期刊介绍: The first open access journal in the field of burns and trauma injury in the Asia-Pacific region, Burns & Trauma publishes the latest developments in basic, clinical and translational research in the field. With a special focus on prevention, clinical treatment and basic research, the journal welcomes submissions in various aspects of biomaterials, tissue engineering, stem cells, critical care, immunobiology, skin transplantation, and the prevention and regeneration of burns and trauma injuries. With an expert Editorial Board and a team of dedicated scientific editors, the journal enjoys a large readership and is supported by Southwest Hospital, which covers authors'' article processing charges.
×
引用
GB/T 7714-2015
复制
MLA
复制
APA
复制
导出至
BibTeX EndNote RefMan NoteFirst NoteExpress
×
提示
您的信息不完整,为了账户安全,请先补充。
现在去补充
×
提示
您因"违规操作"
具体请查看互助需知
我知道了
×
提示
确定
请完成安全验证×
copy
已复制链接
快去分享给好友吧!
我知道了
右上角分享
点击右上角分享
0
联系我们:info@booksci.cn Book学术提供免费学术资源搜索服务,方便国内外学者检索中英文文献。致力于提供最便捷和优质的服务体验。 Copyright © 2023 布克学术 All rights reserved.
京ICP备2023020795号-1
ghs 京公网安备 11010802042870号
Book学术文献互助
Book学术文献互助群
群 号:604180095
Book学术官方微信