旱莲草提取物通过调节肠道微生物群促进卵巢切除大鼠的骨形成

IF 2 4区 医学 Q3 CHEMISTRY, MEDICINAL
Planta medica Pub Date : 2025-03-01 Epub Date: 2024-11-05 DOI:10.1055/a-2462-4844
Qing Lin, Xinchen Ouyang, Qi Pan, Jiajia Huang, Zhifen Zhang, Yumei Yang, Haoyu Wang, Li Yang, Xiaofeng Zhu, Xiaoyun Li, Ronghua Zhang
{"title":"旱莲草提取物通过调节肠道微生物群促进卵巢切除大鼠的骨形成","authors":"Qing Lin, Xinchen Ouyang, Qi Pan, Jiajia Huang, Zhifen Zhang, Yumei Yang, Haoyu Wang, Li Yang, Xiaofeng Zhu, Xiaoyun Li, Ronghua Zhang","doi":"10.1055/a-2462-4844","DOIUrl":null,"url":null,"abstract":"<p><p>Drynariae Rhizoma has been commonly used as a preventive and therapeutic agent for bone diseases. However, its pharmacological mechanisms have not been fully elucidated. Here, we aimed to investigate the effects of Drynariae Rhizoma in a bilateral ovariectomized rat model and explore the correlation with gut microbiome. We established an ovariectomized rat model, which we treated with different doses of Drynariae Rhizoma (Drynariae Rhizoma-Low, 0.27 g/kg/day; Drynariae Rhizoma-Middle, 0.81 g/kg/day; Drynariae Rhizoma-High, 2.43 g/kg/day) through intragastric administration for 12 weeks. Results showed that Drynariae Rhizoma alleviated body weight, moderated bone microstructure, and promoted the expression of bone formation-related factors in ovariectomized rats, in which Drynariae Rhizoma-High showed the most significant effects among the three doses. Furthermore, the effects of Drynariae Rhizoma on promoting bone formation were correlated to the changes in microbial richness and the restorations of several genera, among which <i>Ruminiclostridium</i> and <i>Ruminococcaceae_UCG_007</i> were positively correlated with the bone formation-related factors, and both were enriched in the Drynariae Rhizoma-High group as biomarkers. Moreover, CMP-legionaminate biosynthesis I might be a crucial pathway of Drynariae Rhizoma to regulate gut microbiota. The content of serum short-chain fatty acids in the ovariectomized rats were regulated by Drynariae Rhizoma. Our results demonstrate that Drynariae Rhizoma promotes bone formation in ovariectomized rats, and is related to the regulation of the gut microbiota structure.</p>","PeriodicalId":20127,"journal":{"name":"Planta medica","volume":" ","pages":"127-141"},"PeriodicalIF":2.0000,"publicationDate":"2025-03-01","publicationTypes":"Journal Article","fieldsOfStudy":null,"isOpenAccess":false,"openAccessPdf":"https://www.ncbi.nlm.nih.gov/pmc/articles/PMC11928296/pdf/","citationCount":"0","resultStr":"{\"title\":\"Extracts of Drynariae Rhizoma Promote Bone Formation in OVX Rats through Modulating the Gut Microbiota.\",\"authors\":\"Qing Lin, Xinchen Ouyang, Qi Pan, Jiajia Huang, Zhifen Zhang, Yumei Yang, Haoyu Wang, Li Yang, Xiaofeng Zhu, Xiaoyun Li, Ronghua Zhang\",\"doi\":\"10.1055/a-2462-4844\",\"DOIUrl\":null,\"url\":null,\"abstract\":\"<p><p>Drynariae Rhizoma has been commonly used as a preventive and therapeutic agent for bone diseases. However, its pharmacological mechanisms have not been fully elucidated. Here, we aimed to investigate the effects of Drynariae Rhizoma in a bilateral ovariectomized rat model and explore the correlation with gut microbiome. We established an ovariectomized rat model, which we treated with different doses of Drynariae Rhizoma (Drynariae Rhizoma-Low, 0.27 g/kg/day; Drynariae Rhizoma-Middle, 0.81 g/kg/day; Drynariae Rhizoma-High, 2.43 g/kg/day) through intragastric administration for 12 weeks. Results showed that Drynariae Rhizoma alleviated body weight, moderated bone microstructure, and promoted the expression of bone formation-related factors in ovariectomized rats, in which Drynariae Rhizoma-High showed the most significant effects among the three doses. Furthermore, the effects of Drynariae Rhizoma on promoting bone formation were correlated to the changes in microbial richness and the restorations of several genera, among which <i>Ruminiclostridium</i> and <i>Ruminococcaceae_UCG_007</i> were positively correlated with the bone formation-related factors, and both were enriched in the Drynariae Rhizoma-High group as biomarkers. Moreover, CMP-legionaminate biosynthesis I might be a crucial pathway of Drynariae Rhizoma to regulate gut microbiota. The content of serum short-chain fatty acids in the ovariectomized rats were regulated by Drynariae Rhizoma. Our results demonstrate that Drynariae Rhizoma promotes bone formation in ovariectomized rats, and is related to the regulation of the gut microbiota structure.</p>\",\"PeriodicalId\":20127,\"journal\":{\"name\":\"Planta medica\",\"volume\":\" \",\"pages\":\"127-141\"},\"PeriodicalIF\":2.0000,\"publicationDate\":\"2025-03-01\",\"publicationTypes\":\"Journal Article\",\"fieldsOfStudy\":null,\"isOpenAccess\":false,\"openAccessPdf\":\"https://www.ncbi.nlm.nih.gov/pmc/articles/PMC11928296/pdf/\",\"citationCount\":\"0\",\"resultStr\":null,\"platform\":\"Semanticscholar\",\"paperid\":null,\"PeriodicalName\":\"Planta medica\",\"FirstCategoryId\":\"3\",\"ListUrlMain\":\"https://doi.org/10.1055/a-2462-4844\",\"RegionNum\":4,\"RegionCategory\":\"医学\",\"ArticlePicture\":[],\"TitleCN\":null,\"AbstractTextCN\":null,\"PMCID\":null,\"EPubDate\":\"2024/11/5 0:00:00\",\"PubModel\":\"Epub\",\"JCR\":\"Q3\",\"JCRName\":\"CHEMISTRY, MEDICINAL\",\"Score\":null,\"Total\":0}","platform":"Semanticscholar","paperid":null,"PeriodicalName":"Planta medica","FirstCategoryId":"3","ListUrlMain":"https://doi.org/10.1055/a-2462-4844","RegionNum":4,"RegionCategory":"医学","ArticlePicture":[],"TitleCN":null,"AbstractTextCN":null,"PMCID":null,"EPubDate":"2024/11/5 0:00:00","PubModel":"Epub","JCR":"Q3","JCRName":"CHEMISTRY, MEDICINAL","Score":null,"Total":0}
引用次数: 0

摘要

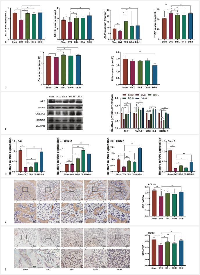
Drynariae Rhizoma(DR)通常被用作骨病的预防和治疗药物。然而,其药理机制尚未完全阐明。在此,我们旨在研究 DR 在双侧卵巢切除(OVX)大鼠模型中的作用,并探讨其与肠道微生物组的相关性。我们建立了卵巢切除大鼠模型,并通过胃内给药的方式用不同剂量的 DR(DR-L,0.27 克/千克/天;DR-M,0.81 克/千克/天;DR-H,2.43 克/千克/天)治疗了 12 周。结果表明,DR可减轻OVX大鼠的体重,缓和骨微结构,促进骨形成相关因子的表达,其中DR-H在三种剂量中效果最显著。此外,DR 对骨形成的促进作用还与微生物丰富度的变化和多个菌属的恢复有关,其中瘤胃球菌和瘤胃球菌_UCG_007 与骨形成相关因子呈正相关,且这两个菌属在 DR-H 组中作为生物标志物富集。此外,CMP-配糖体生物合成I可能是DR调节肠道微生物群的重要途径,OVX大鼠血清短链脂肪酸的含量也受DR调节。我们的研究结果表明,DR能促进卵巢切除大鼠的骨形成,这与肠道微生物群结构的调节有关。
本文章由计算机程序翻译,如有差异,请以英文原文为准。

Extracts of Drynariae Rhizoma Promote Bone Formation in OVX Rats through Modulating the Gut Microbiota.

Extracts of Drynariae Rhizoma Promote Bone Formation in OVX Rats through Modulating the Gut Microbiota.

Extracts of Drynariae Rhizoma Promote Bone Formation in OVX Rats through Modulating the Gut Microbiota.

Extracts of Drynariae Rhizoma Promote Bone Formation in OVX Rats through Modulating the Gut Microbiota.

Drynariae Rhizoma has been commonly used as a preventive and therapeutic agent for bone diseases. However, its pharmacological mechanisms have not been fully elucidated. Here, we aimed to investigate the effects of Drynariae Rhizoma in a bilateral ovariectomized rat model and explore the correlation with gut microbiome. We established an ovariectomized rat model, which we treated with different doses of Drynariae Rhizoma (Drynariae Rhizoma-Low, 0.27 g/kg/day; Drynariae Rhizoma-Middle, 0.81 g/kg/day; Drynariae Rhizoma-High, 2.43 g/kg/day) through intragastric administration for 12 weeks. Results showed that Drynariae Rhizoma alleviated body weight, moderated bone microstructure, and promoted the expression of bone formation-related factors in ovariectomized rats, in which Drynariae Rhizoma-High showed the most significant effects among the three doses. Furthermore, the effects of Drynariae Rhizoma on promoting bone formation were correlated to the changes in microbial richness and the restorations of several genera, among which Ruminiclostridium and Ruminococcaceae_UCG_007 were positively correlated with the bone formation-related factors, and both were enriched in the Drynariae Rhizoma-High group as biomarkers. Moreover, CMP-legionaminate biosynthesis I might be a crucial pathway of Drynariae Rhizoma to regulate gut microbiota. The content of serum short-chain fatty acids in the ovariectomized rats were regulated by Drynariae Rhizoma. Our results demonstrate that Drynariae Rhizoma promotes bone formation in ovariectomized rats, and is related to the regulation of the gut microbiota structure.

求助全文
通过发布文献求助,成功后即可免费获取论文全文。 去求助
来源期刊
Planta medica
Planta medica 医学-药学
CiteScore
5.10
自引率
3.70%
发文量
101
审稿时长
1.8 months
期刊介绍: Planta Medica is one of the leading international journals in the field of natural products – including marine organisms, fungi as well as micro-organisms – and medicinal plants. Planta Medica accepts original research papers, reviews, minireviews and perspectives from researchers worldwide. The journal publishes 18 issues per year. The following areas of medicinal plants and natural product research are covered: -Biological and Pharmacological Activities -Natural Product Chemistry & Analytical Studies -Pharmacokinetic Investigations -Formulation and Delivery Systems of Natural Products. The journal explicitly encourages the submission of chemically characterized extracts.
×
引用
GB/T 7714-2015
复制
MLA
复制
APA
复制
导出至
BibTeX EndNote RefMan NoteFirst NoteExpress
×
提示
您的信息不完整,为了账户安全,请先补充。
现在去补充
×
提示
您因"违规操作"
具体请查看互助需知
我知道了
×
提示
确定
请完成安全验证×
copy
已复制链接
快去分享给好友吧!
我知道了
右上角分享
点击右上角分享
0
联系我们:info@booksci.cn Book学术提供免费学术资源搜索服务,方便国内外学者检索中英文文献。致力于提供最便捷和优质的服务体验。 Copyright © 2023 布克学术 All rights reserved.
京ICP备2023020795号-1
ghs 京公网安备 11010802042870号
Book学术文献互助
Book学术文献互助群
群 号:604180095
Book学术官方微信