外泌体 circPTPRK 促进肝细胞癌射频消融术后的血管生成。

IF 2.7 4区 医学 Q2 MEDICINE, RESEARCH & EXPERIMENTAL
Experimental Biology and Medicine Pub Date : 2024-10-14 eCollection Date: 2024-01-01 DOI:10.3389/ebm.2024.10084
Yufeng Zhu, Qianru He, Ming Qi
{"title":"外泌体 circPTPRK 促进肝细胞癌射频消融术后的血管生成。","authors":"Yufeng Zhu, Qianru He, Ming Qi","doi":"10.3389/ebm.2024.10084","DOIUrl":null,"url":null,"abstract":"<p><p>Radiofrequency ablation (RFA) is an effective treatment for hepatocellular carcinoma (HCC), but the recurrence rate remains high due to angiogenesis in residual cancer cells. We used thermal stimulation to simulate the post-RFA microenvironment. The expression profile of circRNAs between normal control HCC cell-derived exosomes and exosomes after heat stimulation were analyzed by RNA sequencing. Quantitative real-time PCR was applied to evaluate the expression of circPTPRK in exosomes and human umbilical vein endothelial cells (HUVECs). Then, the functions of heat-stimulated HCC cell-derived exosomes and exosomal circPTPRK on HUVECs were unveiled. Transcriptome sequencing was utilized to determine targeted genes of circPTPRK. Heat-stimulated HCC cell-derived exosomes augmented cell proliferation, migration, and angiogenesis of HUVECs. In total, 229 differentially expressed circRNAs were obtained, including 211 upregulated circRNAs and 18 downregulated circRNAs in heat-stimulated HCC cell-derived exosomes. The expression of circPTPRK was remarkably increased in heat-stimulated HCC cell-derived exosomes and the HUVECs incubated with them. Heat-stimulated HCC cell-derived exosomes with circPTPRK knockdown significantly inhibited cell proliferation, migration, and angiogenesis of HUVECs. Mechanistic studies indicated that PLA2G4E is a downstream target of circPTPRK, and PLA2G4E overexpression reversed the inhibitory effect of circPTPRK knockdown on HUVEC angiogenesis. Our results indicated that exosomal circPTPRK activated HUVEC angiogenesis by upregulating PLA2G4E expression.</p>","PeriodicalId":12163,"journal":{"name":"Experimental Biology and Medicine","volume":"249 ","pages":"10084"},"PeriodicalIF":2.7000,"publicationDate":"2024-10-14","publicationTypes":"Journal Article","fieldsOfStudy":null,"isOpenAccess":false,"openAccessPdf":"https://www.ncbi.nlm.nih.gov/pmc/articles/PMC11514274/pdf/","citationCount":"0","resultStr":"{\"title\":\"Exosomal circPTPRK promotes angiogenesis after radiofrequency ablation in hepatocellular carcinoma.\",\"authors\":\"Yufeng Zhu, Qianru He, Ming Qi\",\"doi\":\"10.3389/ebm.2024.10084\",\"DOIUrl\":null,\"url\":null,\"abstract\":\"<p><p>Radiofrequency ablation (RFA) is an effective treatment for hepatocellular carcinoma (HCC), but the recurrence rate remains high due to angiogenesis in residual cancer cells. We used thermal stimulation to simulate the post-RFA microenvironment. The expression profile of circRNAs between normal control HCC cell-derived exosomes and exosomes after heat stimulation were analyzed by RNA sequencing. Quantitative real-time PCR was applied to evaluate the expression of circPTPRK in exosomes and human umbilical vein endothelial cells (HUVECs). Then, the functions of heat-stimulated HCC cell-derived exosomes and exosomal circPTPRK on HUVECs were unveiled. Transcriptome sequencing was utilized to determine targeted genes of circPTPRK. Heat-stimulated HCC cell-derived exosomes augmented cell proliferation, migration, and angiogenesis of HUVECs. In total, 229 differentially expressed circRNAs were obtained, including 211 upregulated circRNAs and 18 downregulated circRNAs in heat-stimulated HCC cell-derived exosomes. The expression of circPTPRK was remarkably increased in heat-stimulated HCC cell-derived exosomes and the HUVECs incubated with them. Heat-stimulated HCC cell-derived exosomes with circPTPRK knockdown significantly inhibited cell proliferation, migration, and angiogenesis of HUVECs. Mechanistic studies indicated that PLA2G4E is a downstream target of circPTPRK, and PLA2G4E overexpression reversed the inhibitory effect of circPTPRK knockdown on HUVEC angiogenesis. Our results indicated that exosomal circPTPRK activated HUVEC angiogenesis by upregulating PLA2G4E expression.</p>\",\"PeriodicalId\":12163,\"journal\":{\"name\":\"Experimental Biology and Medicine\",\"volume\":\"249 \",\"pages\":\"10084\"},\"PeriodicalIF\":2.7000,\"publicationDate\":\"2024-10-14\",\"publicationTypes\":\"Journal Article\",\"fieldsOfStudy\":null,\"isOpenAccess\":false,\"openAccessPdf\":\"https://www.ncbi.nlm.nih.gov/pmc/articles/PMC11514274/pdf/\",\"citationCount\":\"0\",\"resultStr\":null,\"platform\":\"Semanticscholar\",\"paperid\":null,\"PeriodicalName\":\"Experimental Biology and Medicine\",\"FirstCategoryId\":\"3\",\"ListUrlMain\":\"https://doi.org/10.3389/ebm.2024.10084\",\"RegionNum\":4,\"RegionCategory\":\"医学\",\"ArticlePicture\":[],\"TitleCN\":null,\"AbstractTextCN\":null,\"PMCID\":null,\"EPubDate\":\"2024/1/1 0:00:00\",\"PubModel\":\"eCollection\",\"JCR\":\"Q2\",\"JCRName\":\"MEDICINE, RESEARCH & EXPERIMENTAL\",\"Score\":null,\"Total\":0}","platform":"Semanticscholar","paperid":null,"PeriodicalName":"Experimental Biology and Medicine","FirstCategoryId":"3","ListUrlMain":"https://doi.org/10.3389/ebm.2024.10084","RegionNum":4,"RegionCategory":"医学","ArticlePicture":[],"TitleCN":null,"AbstractTextCN":null,"PMCID":null,"EPubDate":"2024/1/1 0:00:00","PubModel":"eCollection","JCR":"Q2","JCRName":"MEDICINE, RESEARCH & EXPERIMENTAL","Score":null,"Total":0}
引用次数: 0

摘要

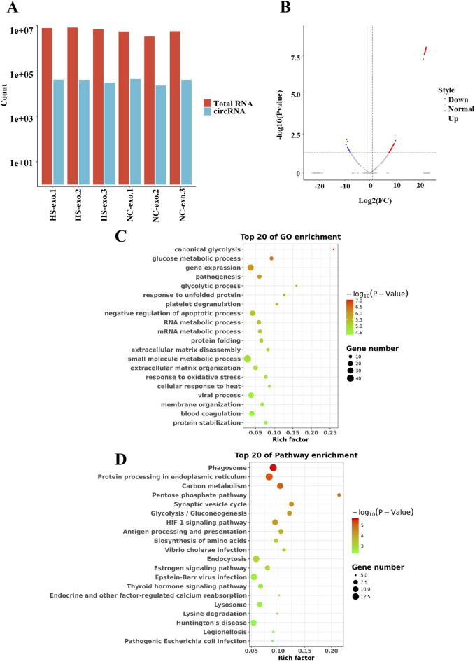
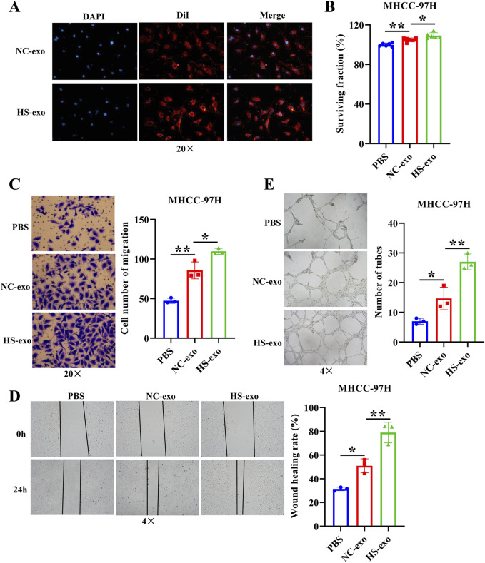
射频消融(RFA)是治疗肝细胞癌(HCC)的有效方法,但由于残留癌细胞的血管生成,复发率仍然很高。我们利用热刺激模拟 RFA 后的微环境。通过 RNA 测序分析了正常对照组 HCC 细胞衍生外泌体与热刺激后外泌体之间的 circRNAs 表达谱。应用实时定量 PCR 技术评估了外泌体和人脐静脉内皮细胞(HUVECs)中 circPTPRK 的表达。然后,揭示了热刺激 HCC 细胞衍生的外泌体和外泌体 circPTPRK 对 HUVECs 的功能。利用转录组测序确定了circPTPRK的靶基因。热刺激HCC细胞衍生的外泌体增强了HUVECs的细胞增殖、迁移和血管生成。共获得229个差异表达的circRNA,包括211个上调的circRNA和18个下调的circRNA。在热刺激的 HCC 细胞衍生的外泌体及其培养的 HUVEC 中,circPTPRK 的表达显著增加。敲除circPTPRK的热刺激HCC细胞衍生外泌体能显著抑制HUVECs的细胞增殖、迁移和血管生成。机理研究表明,PLA2G4E是circPTPRK的下游靶点,PLA2G4E的过表达逆转了circPTPRK敲除对HUVEC血管生成的抑制作用。我们的研究结果表明,外泌体circPTPRK通过上调PLA2G4E的表达激活了HUVEC血管生成。
本文章由计算机程序翻译,如有差异,请以英文原文为准。

Exosomal circPTPRK promotes angiogenesis after radiofrequency ablation in hepatocellular carcinoma.

Exosomal circPTPRK promotes angiogenesis after radiofrequency ablation in hepatocellular carcinoma.

Exosomal circPTPRK promotes angiogenesis after radiofrequency ablation in hepatocellular carcinoma.

Exosomal circPTPRK promotes angiogenesis after radiofrequency ablation in hepatocellular carcinoma.

Radiofrequency ablation (RFA) is an effective treatment for hepatocellular carcinoma (HCC), but the recurrence rate remains high due to angiogenesis in residual cancer cells. We used thermal stimulation to simulate the post-RFA microenvironment. The expression profile of circRNAs between normal control HCC cell-derived exosomes and exosomes after heat stimulation were analyzed by RNA sequencing. Quantitative real-time PCR was applied to evaluate the expression of circPTPRK in exosomes and human umbilical vein endothelial cells (HUVECs). Then, the functions of heat-stimulated HCC cell-derived exosomes and exosomal circPTPRK on HUVECs were unveiled. Transcriptome sequencing was utilized to determine targeted genes of circPTPRK. Heat-stimulated HCC cell-derived exosomes augmented cell proliferation, migration, and angiogenesis of HUVECs. In total, 229 differentially expressed circRNAs were obtained, including 211 upregulated circRNAs and 18 downregulated circRNAs in heat-stimulated HCC cell-derived exosomes. The expression of circPTPRK was remarkably increased in heat-stimulated HCC cell-derived exosomes and the HUVECs incubated with them. Heat-stimulated HCC cell-derived exosomes with circPTPRK knockdown significantly inhibited cell proliferation, migration, and angiogenesis of HUVECs. Mechanistic studies indicated that PLA2G4E is a downstream target of circPTPRK, and PLA2G4E overexpression reversed the inhibitory effect of circPTPRK knockdown on HUVEC angiogenesis. Our results indicated that exosomal circPTPRK activated HUVEC angiogenesis by upregulating PLA2G4E expression.

求助全文
通过发布文献求助,成功后即可免费获取论文全文。 去求助
来源期刊
Experimental Biology and Medicine
Experimental Biology and Medicine 医学-医学:研究与实验
CiteScore
6.00
自引率
0.00%
发文量
157
审稿时长
1 months
期刊介绍: Experimental Biology and Medicine (EBM) is a global, peer-reviewed journal dedicated to the publication of multidisciplinary and interdisciplinary research in the biomedical sciences. EBM provides both research and review articles as well as meeting symposia and brief communications. Articles in EBM represent cutting edge research at the overlapping junctions of the biological, physical and engineering sciences that impact upon the health and welfare of the world''s population. Topics covered in EBM include: Anatomy/Pathology; Biochemistry and Molecular Biology; Bioimaging; Biomedical Engineering; Bionanoscience; Cell and Developmental Biology; Endocrinology and Nutrition; Environmental Health/Biomarkers/Precision Medicine; Genomics, Proteomics, and Bioinformatics; Immunology/Microbiology/Virology; Mechanisms of Aging; Neuroscience; Pharmacology and Toxicology; Physiology; Stem Cell Biology; Structural Biology; Systems Biology and Microphysiological Systems; and Translational Research.
×
引用
GB/T 7714-2015
复制
MLA
复制
APA
复制
导出至
BibTeX EndNote RefMan NoteFirst NoteExpress
×
提示
您的信息不完整,为了账户安全,请先补充。
现在去补充
×
提示
您因"违规操作"
具体请查看互助需知
我知道了
×
提示
确定
请完成安全验证×
copy
已复制链接
快去分享给好友吧!
我知道了
右上角分享
点击右上角分享
0
联系我们:info@booksci.cn Book学术提供免费学术资源搜索服务,方便国内外学者检索中英文文献。致力于提供最便捷和优质的服务体验。 Copyright © 2023 布克学术 All rights reserved.
京ICP备2023020795号-1
ghs 京公网安备 11010802042870号
Book学术文献互助
Book学术文献互助群
群 号:604180095
Book学术官方微信