硒通过减轻内质网应激和肾小管上皮细胞凋亡参与肾结石的形成。

IF 7.4 2区 生物学 Q1 BIOCHEMISTRY & MOLECULAR BIOLOGY
Redox Report Pub Date : 2024-12-01 Epub Date: 2024-10-16 DOI:10.1080/13510002.2024.2416825
Xiaozhe Su, Hongbo Chen, Heng Xiang, Hu Ke, Caitao Dong, Qianlin Song, Jiawei Zhou, Qinhong Jiang, Yunhan Wang, Liang Chen, Sixing Yang
{"title":"硒通过减轻内质网应激和肾小管上皮细胞凋亡参与肾结石的形成。","authors":"Xiaozhe Su, Hongbo Chen, Heng Xiang, Hu Ke, Caitao Dong, Qianlin Song, Jiawei Zhou, Qinhong Jiang, Yunhan Wang, Liang Chen, Sixing Yang","doi":"10.1080/13510002.2024.2416825","DOIUrl":null,"url":null,"abstract":"<p><p><b>Objectives:</b> To investigate the role of selenium and selenium-containing proteins in the etiology and pathogenesis of kidney stones.<b>Methods:</b> The HK-2 cell line was subjected to supersaturation oxalate treatment to establish an in vitro model of calcium oxalate kidney stones, while SD rats were administered with ethylene glycol to establish an in vivo model of calcium oxalate kidney stones. qPCR analysis was employed to investigate the alterations in selenoproteins within the models, and subsequently, genes exhibiting significant changes were identified. Subsequently, based on the functions of these genes, their regulatory effects on endoplasmic reticulum stress (ERS) and apoptosis during the disease progression were examined both in HK-2 cells and rat kidneys. Finally, Selenomethionine (SeMet) supplementation was introduced to explore its therapeutic potential for kidney stone management.<b>Results:</b> The involvement of Selenoprotein K in the pathogenesis of calcium oxalate kidney stone disease has been confirmed, exhibiting significant alterations. Manipulation of its expression levels through overexpression and knockdown techniques resulted in a corresponding reduction or increase in oxidative stress, ERS, and apoptosis within renal tubular epithelial cells. SelK regulates ERS and apoptosis by controlling the IRE1-ASK1-JNK pathway. In addition, SeMet treatment, which contains selenium, effectively reduced the levels of oxidative stress, ERS, and apoptosis in vivo and in vitro models, thereby alleviating tubular epithelial cell damage and reducing the formation of kidney stones in experimental rats.<b>Discussion:</b> Selenium is involved in the occurrence and development of kidney stones by regulating oxidative damage to renal tubular epithelial cells. The results suggest that dietary selenium supplementation in daily life may be of great significance for the prevention and treatment of kidney stones.</p>","PeriodicalId":21096,"journal":{"name":"Redox Report","volume":"29 1","pages":"2416825"},"PeriodicalIF":7.4000,"publicationDate":"2024-12-01","publicationTypes":"Journal Article","fieldsOfStudy":null,"isOpenAccess":false,"openAccessPdf":"https://www.ncbi.nlm.nih.gov/pmc/articles/PMC11485895/pdf/","citationCount":"0","resultStr":"{\"title\":\"Selenium participates in the formation of kidney stones by alleviating endoplasmic reticulum stress and apoptosis of renal tubular epithelial cells.\",\"authors\":\"Xiaozhe Su, Hongbo Chen, Heng Xiang, Hu Ke, Caitao Dong, Qianlin Song, Jiawei Zhou, Qinhong Jiang, Yunhan Wang, Liang Chen, Sixing Yang\",\"doi\":\"10.1080/13510002.2024.2416825\",\"DOIUrl\":null,\"url\":null,\"abstract\":\"<p><p><b>Objectives:</b> To investigate the role of selenium and selenium-containing proteins in the etiology and pathogenesis of kidney stones.<b>Methods:</b> The HK-2 cell line was subjected to supersaturation oxalate treatment to establish an in vitro model of calcium oxalate kidney stones, while SD rats were administered with ethylene glycol to establish an in vivo model of calcium oxalate kidney stones. qPCR analysis was employed to investigate the alterations in selenoproteins within the models, and subsequently, genes exhibiting significant changes were identified. Subsequently, based on the functions of these genes, their regulatory effects on endoplasmic reticulum stress (ERS) and apoptosis during the disease progression were examined both in HK-2 cells and rat kidneys. Finally, Selenomethionine (SeMet) supplementation was introduced to explore its therapeutic potential for kidney stone management.<b>Results:</b> The involvement of Selenoprotein K in the pathogenesis of calcium oxalate kidney stone disease has been confirmed, exhibiting significant alterations. Manipulation of its expression levels through overexpression and knockdown techniques resulted in a corresponding reduction or increase in oxidative stress, ERS, and apoptosis within renal tubular epithelial cells. SelK regulates ERS and apoptosis by controlling the IRE1-ASK1-JNK pathway. In addition, SeMet treatment, which contains selenium, effectively reduced the levels of oxidative stress, ERS, and apoptosis in vivo and in vitro models, thereby alleviating tubular epithelial cell damage and reducing the formation of kidney stones in experimental rats.<b>Discussion:</b> Selenium is involved in the occurrence and development of kidney stones by regulating oxidative damage to renal tubular epithelial cells. The results suggest that dietary selenium supplementation in daily life may be of great significance for the prevention and treatment of kidney stones.</p>\",\"PeriodicalId\":21096,\"journal\":{\"name\":\"Redox Report\",\"volume\":\"29 1\",\"pages\":\"2416825\"},\"PeriodicalIF\":7.4000,\"publicationDate\":\"2024-12-01\",\"publicationTypes\":\"Journal Article\",\"fieldsOfStudy\":null,\"isOpenAccess\":false,\"openAccessPdf\":\"https://www.ncbi.nlm.nih.gov/pmc/articles/PMC11485895/pdf/\",\"citationCount\":\"0\",\"resultStr\":null,\"platform\":\"Semanticscholar\",\"paperid\":null,\"PeriodicalName\":\"Redox Report\",\"FirstCategoryId\":\"99\",\"ListUrlMain\":\"https://doi.org/10.1080/13510002.2024.2416825\",\"RegionNum\":2,\"RegionCategory\":\"生物学\",\"ArticlePicture\":[],\"TitleCN\":null,\"AbstractTextCN\":null,\"PMCID\":null,\"EPubDate\":\"2024/10/16 0:00:00\",\"PubModel\":\"Epub\",\"JCR\":\"Q1\",\"JCRName\":\"BIOCHEMISTRY & MOLECULAR BIOLOGY\",\"Score\":null,\"Total\":0}","platform":"Semanticscholar","paperid":null,"PeriodicalName":"Redox Report","FirstCategoryId":"99","ListUrlMain":"https://doi.org/10.1080/13510002.2024.2416825","RegionNum":2,"RegionCategory":"生物学","ArticlePicture":[],"TitleCN":null,"AbstractTextCN":null,"PMCID":null,"EPubDate":"2024/10/16 0:00:00","PubModel":"Epub","JCR":"Q1","JCRName":"BIOCHEMISTRY & MOLECULAR BIOLOGY","Score":null,"Total":0}
引用次数: 0

摘要

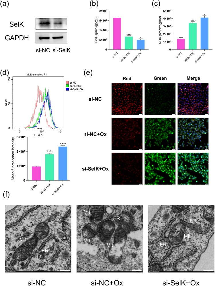
目的:研究硒和含硒蛋白在肾结石的病因和发病机制中的作用:研究硒和含硒蛋白在肾结石病因和发病机制中的作用:方法:用过饱和草酸盐处理HK-2细胞系,建立草酸钙肾结石的体外模型;用乙二醇处理SD大鼠,建立草酸钙肾结石的体内模型。随后,根据这些基因的功能,研究了它们在 HK-2 细胞和大鼠肾脏中对疾病进展过程中内质网应激(ERS)和细胞凋亡的调控作用。最后,研究人员引入了硒蛋氨酸(SeMet)补充剂,以探索其对肾结石治疗的潜力:结果:硒蛋白 K 参与草酸钙肾结石病的发病机制已得到证实,并表现出显著的变化。通过过表达和基因敲除技术操纵硒蛋白 K 的表达水平,可相应减少或增加肾小管上皮细胞内的氧化应激、ERS 和细胞凋亡。SelK 通过控制 IRE1-ASK1-JNK 通路来调节 ERS 和细胞凋亡。此外,含硒的SeMet处理可有效降低体内和体外模型中的氧化应激、ERS和细胞凋亡水平,从而减轻肾小管上皮细胞损伤,减少实验鼠肾结石的形成:讨论:硒通过调节肾小管上皮细胞的氧化损伤参与肾结石的发生和发展。结果表明,日常生活中膳食补硒对预防和治疗肾结石具有重要意义。
本文章由计算机程序翻译,如有差异,请以英文原文为准。

Selenium participates in the formation of kidney stones by alleviating endoplasmic reticulum stress and apoptosis of renal tubular epithelial cells.

Selenium participates in the formation of kidney stones by alleviating endoplasmic reticulum stress and apoptosis of renal tubular epithelial cells.

Selenium participates in the formation of kidney stones by alleviating endoplasmic reticulum stress and apoptosis of renal tubular epithelial cells.

Selenium participates in the formation of kidney stones by alleviating endoplasmic reticulum stress and apoptosis of renal tubular epithelial cells.

Objectives: To investigate the role of selenium and selenium-containing proteins in the etiology and pathogenesis of kidney stones.Methods: The HK-2 cell line was subjected to supersaturation oxalate treatment to establish an in vitro model of calcium oxalate kidney stones, while SD rats were administered with ethylene glycol to establish an in vivo model of calcium oxalate kidney stones. qPCR analysis was employed to investigate the alterations in selenoproteins within the models, and subsequently, genes exhibiting significant changes were identified. Subsequently, based on the functions of these genes, their regulatory effects on endoplasmic reticulum stress (ERS) and apoptosis during the disease progression were examined both in HK-2 cells and rat kidneys. Finally, Selenomethionine (SeMet) supplementation was introduced to explore its therapeutic potential for kidney stone management.Results: The involvement of Selenoprotein K in the pathogenesis of calcium oxalate kidney stone disease has been confirmed, exhibiting significant alterations. Manipulation of its expression levels through overexpression and knockdown techniques resulted in a corresponding reduction or increase in oxidative stress, ERS, and apoptosis within renal tubular epithelial cells. SelK regulates ERS and apoptosis by controlling the IRE1-ASK1-JNK pathway. In addition, SeMet treatment, which contains selenium, effectively reduced the levels of oxidative stress, ERS, and apoptosis in vivo and in vitro models, thereby alleviating tubular epithelial cell damage and reducing the formation of kidney stones in experimental rats.Discussion: Selenium is involved in the occurrence and development of kidney stones by regulating oxidative damage to renal tubular epithelial cells. The results suggest that dietary selenium supplementation in daily life may be of great significance for the prevention and treatment of kidney stones.

求助全文
通过发布文献求助,成功后即可免费获取论文全文。 去求助
来源期刊
Redox Report
Redox Report 生物-生化与分子生物学
CiteScore
6.10
自引率
0.00%
发文量
28
审稿时长
>12 weeks
期刊介绍: Redox Report is a multidisciplinary peer-reviewed open access journal focusing on the role of free radicals, oxidative stress, activated oxygen, perioxidative and redox processes, primarily in the human environment and human pathology. Relevant papers on the animal and plant environment, biology and pathology will also be included. While emphasis is placed upon methodological and intellectual advances underpinned by new data, the journal offers scope for review, hypotheses, critiques and other forms of discussion.
×
引用
GB/T 7714-2015
复制
MLA
复制
APA
复制
导出至
BibTeX EndNote RefMan NoteFirst NoteExpress
×
提示
您的信息不完整,为了账户安全,请先补充。
现在去补充
×
提示
您因"违规操作"
具体请查看互助需知
我知道了
×
提示
确定
请完成安全验证×
copy
已复制链接
快去分享给好友吧!
我知道了
右上角分享
点击右上角分享
0
联系我们:info@booksci.cn Book学术提供免费学术资源搜索服务,方便国内外学者检索中英文文献。致力于提供最便捷和优质的服务体验。 Copyright © 2023 布克学术 All rights reserved.
京ICP备2023020795号-1
ghs 京公网安备 11010802042870号
Book学术文献互助
Book学术文献互助群
群 号:604180095
Book学术官方微信