极光B/AIR-2调节姐妹中心粒的分辨和CENP-A/HCP-3的组织,以防止分生附着。

IF 5.9 2区 生物学 Q2 CELL BIOLOGY
Yue Wang, Charmaine Yan Yu Wong, Karen Wing Yee Yuen
{"title":"极光B/AIR-2调节姐妹中心粒的分辨和CENP-A/HCP-3的组织,以防止分生附着。","authors":"Yue Wang, Charmaine Yan Yu Wong, Karen Wing Yee Yuen","doi":"10.1093/jmcb/mjae045","DOIUrl":null,"url":null,"abstract":"<p><p>During cell division, the accurate capture of sister kinetochores that are built on the centromeres of chromosomes by microtubules emanating from opposite spindle poles governs faithful chromosome segregation. To ensure sister chromatids separate correctly, sister centromeres undergo resolution to achieve bipolar orientation prior to microtubule attachments. Failure of centromere resolution increases the frequency of merotelic attachments, with microtubules from opposite poles attaching to the same sister kinetochore, causing lagging chromosome, aneuploidy, and even cancer progression. The Aurora B-mediated tension-sensing machinery to correct erroneous kinetochore-microtubule attachments has been well studied. However, preventative mechanisms to avoid merotelic attachments that occur in the earlier mitotic stage are poorly understood. In this study, we found that inactivation of mitotic kinase Aurora B/AIR-2 increases merotelic attachments in Caenorhabditis elegans. On one hand, Aurora B/AIR-2-deficient cells exhibit a delay in the occurrence of centromere resolution and a disruption in targeting condensin II components to chromatin. On the other hand, loss of Aurora B/AIR-2 results in an increased localization of centromeric proteins CENP-A/HCP-3 and M18BP1/KNL-2 as well as the kinetochore protein MIS-12 on chromatin, which may generate ectopic kinetochores causing erroneous attachments. To conclude, this study elucidated that Aurora B/AIR-2 regulates sister centromere resolution and CENP-A/HCP-3 deposition to actively prevent merotely and chromosome instability in cells.</p>","PeriodicalId":16433,"journal":{"name":"Journal of Molecular Cell Biology","volume":" ","pages":""},"PeriodicalIF":5.9000,"publicationDate":"2025-05-02","publicationTypes":"Journal Article","fieldsOfStudy":null,"isOpenAccess":false,"openAccessPdf":"https://www.ncbi.nlm.nih.gov/pmc/articles/PMC12080226/pdf/","citationCount":"0","resultStr":"{\"title\":\"Aurora B/AIR-2 regulates sister centromere resolution and CENP-A/HCP-3 organization to prevent merotelic attachments.\",\"authors\":\"Yue Wang, Charmaine Yan Yu Wong, Karen Wing Yee Yuen\",\"doi\":\"10.1093/jmcb/mjae045\",\"DOIUrl\":null,\"url\":null,\"abstract\":\"<p><p>During cell division, the accurate capture of sister kinetochores that are built on the centromeres of chromosomes by microtubules emanating from opposite spindle poles governs faithful chromosome segregation. To ensure sister chromatids separate correctly, sister centromeres undergo resolution to achieve bipolar orientation prior to microtubule attachments. Failure of centromere resolution increases the frequency of merotelic attachments, with microtubules from opposite poles attaching to the same sister kinetochore, causing lagging chromosome, aneuploidy, and even cancer progression. The Aurora B-mediated tension-sensing machinery to correct erroneous kinetochore-microtubule attachments has been well studied. However, preventative mechanisms to avoid merotelic attachments that occur in the earlier mitotic stage are poorly understood. In this study, we found that inactivation of mitotic kinase Aurora B/AIR-2 increases merotelic attachments in Caenorhabditis elegans. On one hand, Aurora B/AIR-2-deficient cells exhibit a delay in the occurrence of centromere resolution and a disruption in targeting condensin II components to chromatin. On the other hand, loss of Aurora B/AIR-2 results in an increased localization of centromeric proteins CENP-A/HCP-3 and M18BP1/KNL-2 as well as the kinetochore protein MIS-12 on chromatin, which may generate ectopic kinetochores causing erroneous attachments. To conclude, this study elucidated that Aurora B/AIR-2 regulates sister centromere resolution and CENP-A/HCP-3 deposition to actively prevent merotely and chromosome instability in cells.</p>\",\"PeriodicalId\":16433,\"journal\":{\"name\":\"Journal of Molecular Cell Biology\",\"volume\":\" \",\"pages\":\"\"},\"PeriodicalIF\":5.9000,\"publicationDate\":\"2025-05-02\",\"publicationTypes\":\"Journal Article\",\"fieldsOfStudy\":null,\"isOpenAccess\":false,\"openAccessPdf\":\"https://www.ncbi.nlm.nih.gov/pmc/articles/PMC12080226/pdf/\",\"citationCount\":\"0\",\"resultStr\":null,\"platform\":\"Semanticscholar\",\"paperid\":null,\"PeriodicalName\":\"Journal of Molecular Cell Biology\",\"FirstCategoryId\":\"99\",\"ListUrlMain\":\"https://doi.org/10.1093/jmcb/mjae045\",\"RegionNum\":2,\"RegionCategory\":\"生物学\",\"ArticlePicture\":[],\"TitleCN\":null,\"AbstractTextCN\":null,\"PMCID\":null,\"EPubDate\":\"\",\"PubModel\":\"\",\"JCR\":\"Q2\",\"JCRName\":\"CELL BIOLOGY\",\"Score\":null,\"Total\":0}","platform":"Semanticscholar","paperid":null,"PeriodicalName":"Journal of Molecular Cell Biology","FirstCategoryId":"99","ListUrlMain":"https://doi.org/10.1093/jmcb/mjae045","RegionNum":2,"RegionCategory":"生物学","ArticlePicture":[],"TitleCN":null,"AbstractTextCN":null,"PMCID":null,"EPubDate":"","PubModel":"","JCR":"Q2","JCRName":"CELL BIOLOGY","Score":null,"Total":0}
引用次数: 0

摘要

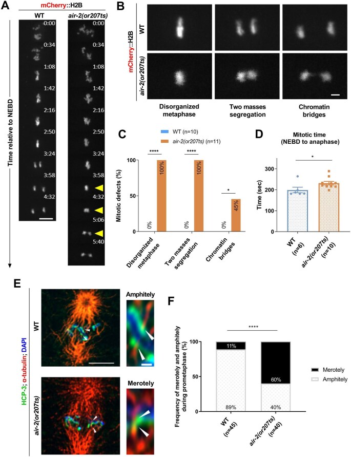
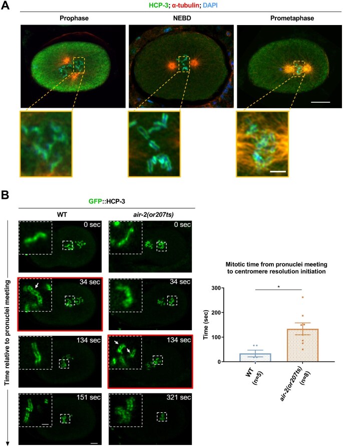
在细胞分裂过程中,来自纺锤体两极的微管准确捕捉染色体中心粒上的姊妹着丝点,是染色体忠实分离的关键。为确保姐妹染色单体正确分离,姐妹染色单体的中心粒在微管附着前要进行解析,以实现双极定向。如果中心粒解析失败,就会增加合并附着的频率,使来自两极的微管附着到同一个姐妹动核上,从而导致染色体滞后、非整倍体甚至癌症进展。人们已经对极光 B 介导的张力感应机制进行了深入研究,以纠正错误的动子核心-微管连接。然而,人们对避免有丝分裂早期阶段发生的有丝分裂附着的预防机制还知之甚少。在这项研究中,我们发现有丝分裂激酶极光 B/AIR-2 失活会增加秀丽隐杆线虫的有丝分裂附着。一方面,Aurora B/AIR-2缺失的细胞表现出中心粒解析的延迟,以及凝集素II成分靶向染色质的中断。另一方面,Aurora B/AIR-2缺失会导致中心粒蛋白CENP-A/HCP-3和M18BP1/KNL-2以及动点核蛋白MIS-12在染色质上的定位增加,从而可能产生异位动点核,造成错误的连接。总之,本研究阐明了极光B/AIR-2可调控姐妹中心粒解析和CENP-A/HCP-3沉积,从而积极防止细胞的分生和染色体不稳定。
本文章由计算机程序翻译,如有差异,请以英文原文为准。

Aurora B/AIR-2 regulates sister centromere resolution and CENP-A/HCP-3 organization to prevent merotelic attachments.

Aurora B/AIR-2 regulates sister centromere resolution and CENP-A/HCP-3 organization to prevent merotelic attachments.

Aurora B/AIR-2 regulates sister centromere resolution and CENP-A/HCP-3 organization to prevent merotelic attachments.

Aurora B/AIR-2 regulates sister centromere resolution and CENP-A/HCP-3 organization to prevent merotelic attachments.

During cell division, the accurate capture of sister kinetochores that are built on the centromeres of chromosomes by microtubules emanating from opposite spindle poles governs faithful chromosome segregation. To ensure sister chromatids separate correctly, sister centromeres undergo resolution to achieve bipolar orientation prior to microtubule attachments. Failure of centromere resolution increases the frequency of merotelic attachments, with microtubules from opposite poles attaching to the same sister kinetochore, causing lagging chromosome, aneuploidy, and even cancer progression. The Aurora B-mediated tension-sensing machinery to correct erroneous kinetochore-microtubule attachments has been well studied. However, preventative mechanisms to avoid merotelic attachments that occur in the earlier mitotic stage are poorly understood. In this study, we found that inactivation of mitotic kinase Aurora B/AIR-2 increases merotelic attachments in Caenorhabditis elegans. On one hand, Aurora B/AIR-2-deficient cells exhibit a delay in the occurrence of centromere resolution and a disruption in targeting condensin II components to chromatin. On the other hand, loss of Aurora B/AIR-2 results in an increased localization of centromeric proteins CENP-A/HCP-3 and M18BP1/KNL-2 as well as the kinetochore protein MIS-12 on chromatin, which may generate ectopic kinetochores causing erroneous attachments. To conclude, this study elucidated that Aurora B/AIR-2 regulates sister centromere resolution and CENP-A/HCP-3 deposition to actively prevent merotely and chromosome instability in cells.

求助全文
通过发布文献求助,成功后即可免费获取论文全文。 去求助
来源期刊
CiteScore
9.60
自引率
1.80%
发文量
1383
期刊介绍: The Journal of Molecular Cell Biology ( JMCB ) is a full open access, peer-reviewed online journal interested in inter-disciplinary studies at the cross-sections between molecular and cell biology as well as other disciplines of life sciences. The broad scope of JMCB reflects the merging of these life science disciplines such as stem cell research, signaling, genetics, epigenetics, genomics, development, immunology, cancer biology, molecular pathogenesis, neuroscience, and systems biology. The journal will publish primary research papers with findings of unusual significance and broad scientific interest. Review articles, letters and commentary on timely issues are also welcome. JMCB features an outstanding Editorial Board, which will serve as scientific advisors to the journal and provide strategic guidance for the development of the journal. By selecting only the best papers for publication, JMCB will provide a first rate publishing forum for scientists all over the world.
×
引用
GB/T 7714-2015
复制
MLA
复制
APA
复制
导出至
BibTeX EndNote RefMan NoteFirst NoteExpress
×
提示
您的信息不完整,为了账户安全,请先补充。
现在去补充
×
提示
您因"违规操作"
具体请查看互助需知
我知道了
×
提示
确定
请完成安全验证×
copy
已复制链接
快去分享给好友吧!
我知道了
右上角分享
点击右上角分享
0
联系我们:info@booksci.cn Book学术提供免费学术资源搜索服务,方便国内外学者检索中英文文献。致力于提供最便捷和优质的服务体验。 Copyright © 2023 布克学术 All rights reserved.
京ICP备2023020795号-1
ghs 京公网安备 11010802042870号
Book学术文献互助
Book学术文献互助群
群 号:604180095
Book学术官方微信