了解职业压力对消防员睡眠质量的影响:抑郁和职业倦怠的调节作用。

IF 2.4 3区 医学 Q2 PUBLIC, ENVIRONMENTAL & OCCUPATIONAL HEALTH
Amir Hossein Khoshakhlagh, Saleh Al Sulaie, Rosanna Cousins, Saeid Yazdanirad, Fereydoon Laal
{"title":"了解职业压力对消防员睡眠质量的影响:抑郁和职业倦怠的调节作用。","authors":"Amir Hossein Khoshakhlagh, Saleh Al Sulaie, Rosanna Cousins, Saeid Yazdanirad, Fereydoon Laal","doi":"10.1007/s00420-024-02104-9","DOIUrl":null,"url":null,"abstract":"<p><strong>Objectives: </strong>Sleep quality of firefighters can be negatively affected by occupational stressors. A cross-sectional investigation was conducted to understand how work-related stress, post-traumatic stress, burnout and depression collectively contribute to sleep quality.</p><p><strong>Methods: </strong>Professional firefighters in Northern Iran completed a survey comprised of demographic information, the Pittsburgh Sleep Quality Index, HSE's Stress Indicator Tool, the Posttraumatic Stress Disorder Checklist, Maslach's Burnout Inventory, and the Beck Depression Inventory during a work rest break. Data were analysed using structural equation modelling.</p><p><strong>Results: </strong>Mean age of the 2339 firefighters who completed the survey was 32.30 (5.74) years. Most experienced poor sleep quality, scoring above the established cut-off of 5. Levels of work-related stress, post-traumatic stress, burnout and depression were high. Fit indices of the final theoretical model were all adequate: the obtained and adjusted goodness-of-fit indices were 0.925 and 0.917 respectively. Comparative, and incremental fit indices were 0.946 and 0.948 respectively. Root mean squared error of approximation was 0.061. Post-traumatic stress was directly and indirectly related to sleep quality through eight paths, modulated by burnout variables and depression. Work-related stress was negatively related to sleep quality through four paths modulated, by burnout variables and depression.</p><p><strong>Conclusions: </strong>The findings illustrate the complex relationships of work-related stress and post-traumatic stress and sleep quality. High levels of poor sleep quality in this occupation emphasise the need to develop targeted and sustainable interventions to manage occupational stressors, burnout and depression to improve sleep quality in firefighters.</p>","PeriodicalId":13761,"journal":{"name":"International Archives of Occupational and Environmental Health","volume":" ","pages":"1007-1016"},"PeriodicalIF":2.4000,"publicationDate":"2024-11-01","publicationTypes":"Journal Article","fieldsOfStudy":null,"isOpenAccess":false,"openAccessPdf":"https://www.ncbi.nlm.nih.gov/pmc/articles/PMC11561029/pdf/","citationCount":"0","resultStr":"{\"title\":\"Understanding the effect of occupational stress on sleep quality in firefighters: the modulating role of depression and burnout.\",\"authors\":\"Amir Hossein Khoshakhlagh, Saleh Al Sulaie, Rosanna Cousins, Saeid Yazdanirad, Fereydoon Laal\",\"doi\":\"10.1007/s00420-024-02104-9\",\"DOIUrl\":null,\"url\":null,\"abstract\":\"<p><strong>Objectives: </strong>Sleep quality of firefighters can be negatively affected by occupational stressors. A cross-sectional investigation was conducted to understand how work-related stress, post-traumatic stress, burnout and depression collectively contribute to sleep quality.</p><p><strong>Methods: </strong>Professional firefighters in Northern Iran completed a survey comprised of demographic information, the Pittsburgh Sleep Quality Index, HSE's Stress Indicator Tool, the Posttraumatic Stress Disorder Checklist, Maslach's Burnout Inventory, and the Beck Depression Inventory during a work rest break. Data were analysed using structural equation modelling.</p><p><strong>Results: </strong>Mean age of the 2339 firefighters who completed the survey was 32.30 (5.74) years. Most experienced poor sleep quality, scoring above the established cut-off of 5. Levels of work-related stress, post-traumatic stress, burnout and depression were high. Fit indices of the final theoretical model were all adequate: the obtained and adjusted goodness-of-fit indices were 0.925 and 0.917 respectively. Comparative, and incremental fit indices were 0.946 and 0.948 respectively. Root mean squared error of approximation was 0.061. Post-traumatic stress was directly and indirectly related to sleep quality through eight paths, modulated by burnout variables and depression. Work-related stress was negatively related to sleep quality through four paths modulated, by burnout variables and depression.</p><p><strong>Conclusions: </strong>The findings illustrate the complex relationships of work-related stress and post-traumatic stress and sleep quality. High levels of poor sleep quality in this occupation emphasise the need to develop targeted and sustainable interventions to manage occupational stressors, burnout and depression to improve sleep quality in firefighters.</p>\",\"PeriodicalId\":13761,\"journal\":{\"name\":\"International Archives of Occupational and Environmental Health\",\"volume\":\" \",\"pages\":\"1007-1016\"},\"PeriodicalIF\":2.4000,\"publicationDate\":\"2024-11-01\",\"publicationTypes\":\"Journal Article\",\"fieldsOfStudy\":null,\"isOpenAccess\":false,\"openAccessPdf\":\"https://www.ncbi.nlm.nih.gov/pmc/articles/PMC11561029/pdf/\",\"citationCount\":\"0\",\"resultStr\":null,\"platform\":\"Semanticscholar\",\"paperid\":null,\"PeriodicalName\":\"International Archives of Occupational and Environmental Health\",\"FirstCategoryId\":\"3\",\"ListUrlMain\":\"https://doi.org/10.1007/s00420-024-02104-9\",\"RegionNum\":3,\"RegionCategory\":\"医学\",\"ArticlePicture\":[],\"TitleCN\":null,\"AbstractTextCN\":null,\"PMCID\":null,\"EPubDate\":\"2024/10/22 0:00:00\",\"PubModel\":\"Epub\",\"JCR\":\"Q2\",\"JCRName\":\"PUBLIC, ENVIRONMENTAL & OCCUPATIONAL HEALTH\",\"Score\":null,\"Total\":0}","platform":"Semanticscholar","paperid":null,"PeriodicalName":"International Archives of Occupational and Environmental Health","FirstCategoryId":"3","ListUrlMain":"https://doi.org/10.1007/s00420-024-02104-9","RegionNum":3,"RegionCategory":"医学","ArticlePicture":[],"TitleCN":null,"AbstractTextCN":null,"PMCID":null,"EPubDate":"2024/10/22 0:00:00","PubModel":"Epub","JCR":"Q2","JCRName":"PUBLIC, ENVIRONMENTAL & OCCUPATIONAL HEALTH","Score":null,"Total":0}
引用次数: 0

摘要

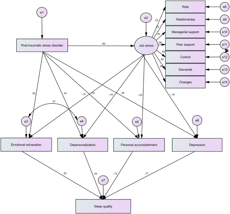
目的:消防员的睡眠质量可能会受到职业压力的负面影响。为了了解与工作相关的压力、创伤后压力、职业倦怠和抑郁如何共同影响睡眠质量,我们进行了一项横断面调查:方法:伊朗北部的职业消防员在工作休息期间完成了一项调查,内容包括人口统计学信息、匹兹堡睡眠质量指数、HSE 压力指标工具、创伤后应激障碍检查表、马斯拉奇职业倦怠量表和贝克抑郁量表。数据采用结构方程模型进行分析:完成调查的 2339 名消防员的平均年龄为 32.30(5.74)岁。大多数消防员的睡眠质量较差,得分高于既定的 5 分界线。工作压力、创伤后压力、职业倦怠和抑郁水平较高。最终理论模型的拟合指数都很合适:获得的拟合指数和调整后的拟合指数分别为 0.925 和 0.917。比较拟合指数和增量拟合指数分别为 0.946 和 0.948。近似的均方根误差为 0.061。创伤后压力通过八条路径与睡眠质量直接或间接相关,并受到倦怠变量和抑郁的调节。工作相关压力通过四条路径与睡眠质量负相关,并受到职业倦怠变量和抑郁的调节:研究结果表明,工作相关压力和创伤后压力与睡眠质量之间存在复杂的关系。该职业中睡眠质量较差的比例较高,这强调了有必要制定有针对性和可持续的干预措施,以管理职业压力、职业倦怠和抑郁,从而改善消防员的睡眠质量。
本文章由计算机程序翻译,如有差异,请以英文原文为准。

Understanding the effect of occupational stress on sleep quality in firefighters: the modulating role of depression and burnout.

Understanding the effect of occupational stress on sleep quality in firefighters: the modulating role of depression and burnout.

Understanding the effect of occupational stress on sleep quality in firefighters: the modulating role of depression and burnout.

Objectives: Sleep quality of firefighters can be negatively affected by occupational stressors. A cross-sectional investigation was conducted to understand how work-related stress, post-traumatic stress, burnout and depression collectively contribute to sleep quality.

Methods: Professional firefighters in Northern Iran completed a survey comprised of demographic information, the Pittsburgh Sleep Quality Index, HSE's Stress Indicator Tool, the Posttraumatic Stress Disorder Checklist, Maslach's Burnout Inventory, and the Beck Depression Inventory during a work rest break. Data were analysed using structural equation modelling.

Results: Mean age of the 2339 firefighters who completed the survey was 32.30 (5.74) years. Most experienced poor sleep quality, scoring above the established cut-off of 5. Levels of work-related stress, post-traumatic stress, burnout and depression were high. Fit indices of the final theoretical model were all adequate: the obtained and adjusted goodness-of-fit indices were 0.925 and 0.917 respectively. Comparative, and incremental fit indices were 0.946 and 0.948 respectively. Root mean squared error of approximation was 0.061. Post-traumatic stress was directly and indirectly related to sleep quality through eight paths, modulated by burnout variables and depression. Work-related stress was negatively related to sleep quality through four paths modulated, by burnout variables and depression.

Conclusions: The findings illustrate the complex relationships of work-related stress and post-traumatic stress and sleep quality. High levels of poor sleep quality in this occupation emphasise the need to develop targeted and sustainable interventions to manage occupational stressors, burnout and depression to improve sleep quality in firefighters.

求助全文
通过发布文献求助,成功后即可免费获取论文全文。 去求助
来源期刊
International Archives of Occupational and Environmental Health
International Archives of Occupational and Environmental Health 医学-公共卫生、环境卫生与职业卫生
CiteScore
5.60
自引率
6.70%
发文量
127
审稿时长
3 months
期刊介绍: International Archives of Occupational and Environmental Health publishes Editorials, Review Articles, Original Articles, and Letters to the Editor. It welcomes any manuscripts dealing with occupational or ambient environmental problems, with a special interest in research at the interface of occupational health and clinical medicine. The scope ranges from Biological Monitoring to Dermatology, from Fibers and Dust to Human Toxicology, from Nanomaterials and Ultra-fine Dust to Night- and Shift Work, from Psycho-mental Distress and Burnout to Vibrations. A complete list of topics can be found on the right-hand side under For authors and editors. In addition, all papers should be based on present-day standards and relate to: -Clinical and epidemiological studies on morbidity and mortality -Clinical epidemiological studies on the parameters relevant to the estimation of health risks -Human experimental studies on environmental health effects. Animal experiments are only acceptable if relevant to pathogenic aspects. -Methods for studying the topics mentioned above.
×
引用
GB/T 7714-2015
复制
MLA
复制
APA
复制
导出至
BibTeX EndNote RefMan NoteFirst NoteExpress
×
提示
您的信息不完整,为了账户安全,请先补充。
现在去补充
×
提示
您因"违规操作"
具体请查看互助需知
我知道了
×
提示
确定
请完成安全验证×
copy
已复制链接
快去分享给好友吧!
我知道了
右上角分享
点击右上角分享
0
联系我们:info@booksci.cn Book学术提供免费学术资源搜索服务,方便国内外学者检索中英文文献。致力于提供最便捷和优质的服务体验。 Copyright © 2023 布克学术 All rights reserved.
京ICP备2023020795号-1
ghs 京公网安备 11010802042870号
Book学术文献互助
Book学术文献互助群
群 号:604180095
Book学术官方微信