通过抑制 TGF-β/SMAD 通路阻断 TSP1 可改善糖尿病诱发的勃起功能障碍

IF 4.1 3区 医学 Q1 ANDROLOGY
World Journal of Mens Health Pub Date : 2025-07-01 Epub Date: 2024-08-14 DOI:10.5534/wjmh.240065
Mancheng Xia, Yiming Yuan, Dong Fang, Xiaohui Tan, Fangzhou Zhao, Xinfei Li, Pengchao Gao, Zhuo Zhou, Tiegui Nan, Zhongcheng Xin, Xuesong Li, Ruili Guan
{"title":"通过抑制 TGF-β/SMAD 通路阻断 TSP1 可改善糖尿病诱发的勃起功能障碍","authors":"Mancheng Xia, Yiming Yuan, Dong Fang, Xiaohui Tan, Fangzhou Zhao, Xinfei Li, Pengchao Gao, Zhuo Zhou, Tiegui Nan, Zhongcheng Xin, Xuesong Li, Ruili Guan","doi":"10.5534/wjmh.240065","DOIUrl":null,"url":null,"abstract":"<p><strong>Purpose: </strong>To examine the role and mechanism of thrombospondin-1 (TSP1) in the development of fibrosis in diabetes mellitus-induced erectile dysfunction (DMED).</p><p><strong>Materials and methods: </strong>DMED was induced by intraperitoneal streptozotocin injection. All rats were categorized into three groups: control group (n=8), DMED group (n=8) and DMED+Leu-Ser-Lys-Leu (LSKL) group (n=8). After eight weeks following the induction of diabetes mellitus, the DMED+LSKL group was subjected to intraperitoneal injections of LSKL twice weekly for four weeks. To measure intracavernous pressure (ICP), a 25-gauge needle connected to a PE tube containing heparin was inserted into the corpus cavernosum (CC). Additionally, a needle was inserted into the carotid artery to measure mean arterial pressure (MAP). Sirius red staining and Masson trichrome staining were utilized to assess CC fibrosis. Moreover, high glucose (HG)-induced CC smooth muscle cells (CCSMCs) and CC fibroblasts (CCFs) were treated with or without LSKL. Western blotting and immunofluorescence were utilized to assess the phosphorylation and expression of related proteins.</p><p><strong>Results: </strong>Compared with those in the control group, the ratio of the maximum ICP to the MAP markedly decreased in the DMED group, as did the ratio of smooth muscle to collagen and the ratio of collagen I to collagen III. These ratios were greater in the DMED+LSKL group than in the DMED group. TSP1 was highly expressed in the CC of DMED rats. <i>In vitro</i> experiments indicated that TSP1 expression significantly increased in the medium of CCSMCs and CCFs cultured in HG media and that the TGF-β pathway was activated in CCSMCs. Collagen IV was overexpressed in CCSMCs, indicating severe fibrosis was severe. Adding LSKL or knocking TSP1 down can prevent the activation of TGF-β signaling, as well as the overexpression of collagen IV in CCSMCs promoted by TSP1 secreted from CCSMCs itself or CCFs.</p><p><strong>Conclusions: </strong>TSP1 expression is increased in the CC of DMED rats. HG-induced TSP1 secretion via autocrine signaling from CCSMCs and/or paracrine signaling from CCFs to accelerate penile fibrosis. LSKL, an antagonist of TSP1, could improve erectile dysfunction by inhibiting the TGF-β/SMAD pathway.</p>","PeriodicalId":54261,"journal":{"name":"World Journal of Mens Health","volume":" ","pages":"580-594"},"PeriodicalIF":4.1000,"publicationDate":"2025-07-01","publicationTypes":"Journal Article","fieldsOfStudy":null,"isOpenAccess":false,"openAccessPdf":"https://www.ncbi.nlm.nih.gov/pmc/articles/PMC12257313/pdf/","citationCount":"0","resultStr":"{\"title\":\"Blocking TSP1 Ameliorates Diabetes Mellitus-Induced Erectile Dysfunction by Inhibiting the TGF-β/SMAD Pathway.\",\"authors\":\"Mancheng Xia, Yiming Yuan, Dong Fang, Xiaohui Tan, Fangzhou Zhao, Xinfei Li, Pengchao Gao, Zhuo Zhou, Tiegui Nan, Zhongcheng Xin, Xuesong Li, Ruili Guan\",\"doi\":\"10.5534/wjmh.240065\",\"DOIUrl\":null,\"url\":null,\"abstract\":\"<p><strong>Purpose: </strong>To examine the role and mechanism of thrombospondin-1 (TSP1) in the development of fibrosis in diabetes mellitus-induced erectile dysfunction (DMED).</p><p><strong>Materials and methods: </strong>DMED was induced by intraperitoneal streptozotocin injection. All rats were categorized into three groups: control group (n=8), DMED group (n=8) and DMED+Leu-Ser-Lys-Leu (LSKL) group (n=8). After eight weeks following the induction of diabetes mellitus, the DMED+LSKL group was subjected to intraperitoneal injections of LSKL twice weekly for four weeks. To measure intracavernous pressure (ICP), a 25-gauge needle connected to a PE tube containing heparin was inserted into the corpus cavernosum (CC). Additionally, a needle was inserted into the carotid artery to measure mean arterial pressure (MAP). Sirius red staining and Masson trichrome staining were utilized to assess CC fibrosis. Moreover, high glucose (HG)-induced CC smooth muscle cells (CCSMCs) and CC fibroblasts (CCFs) were treated with or without LSKL. Western blotting and immunofluorescence were utilized to assess the phosphorylation and expression of related proteins.</p><p><strong>Results: </strong>Compared with those in the control group, the ratio of the maximum ICP to the MAP markedly decreased in the DMED group, as did the ratio of smooth muscle to collagen and the ratio of collagen I to collagen III. These ratios were greater in the DMED+LSKL group than in the DMED group. TSP1 was highly expressed in the CC of DMED rats. <i>In vitro</i> experiments indicated that TSP1 expression significantly increased in the medium of CCSMCs and CCFs cultured in HG media and that the TGF-β pathway was activated in CCSMCs. Collagen IV was overexpressed in CCSMCs, indicating severe fibrosis was severe. Adding LSKL or knocking TSP1 down can prevent the activation of TGF-β signaling, as well as the overexpression of collagen IV in CCSMCs promoted by TSP1 secreted from CCSMCs itself or CCFs.</p><p><strong>Conclusions: </strong>TSP1 expression is increased in the CC of DMED rats. HG-induced TSP1 secretion via autocrine signaling from CCSMCs and/or paracrine signaling from CCFs to accelerate penile fibrosis. LSKL, an antagonist of TSP1, could improve erectile dysfunction by inhibiting the TGF-β/SMAD pathway.</p>\",\"PeriodicalId\":54261,\"journal\":{\"name\":\"World Journal of Mens Health\",\"volume\":\" \",\"pages\":\"580-594\"},\"PeriodicalIF\":4.1000,\"publicationDate\":\"2025-07-01\",\"publicationTypes\":\"Journal Article\",\"fieldsOfStudy\":null,\"isOpenAccess\":false,\"openAccessPdf\":\"https://www.ncbi.nlm.nih.gov/pmc/articles/PMC12257313/pdf/\",\"citationCount\":\"0\",\"resultStr\":null,\"platform\":\"Semanticscholar\",\"paperid\":null,\"PeriodicalName\":\"World Journal of Mens Health\",\"FirstCategoryId\":\"3\",\"ListUrlMain\":\"https://doi.org/10.5534/wjmh.240065\",\"RegionNum\":3,\"RegionCategory\":\"医学\",\"ArticlePicture\":[],\"TitleCN\":null,\"AbstractTextCN\":null,\"PMCID\":null,\"EPubDate\":\"2024/8/14 0:00:00\",\"PubModel\":\"Epub\",\"JCR\":\"Q1\",\"JCRName\":\"ANDROLOGY\",\"Score\":null,\"Total\":0}","platform":"Semanticscholar","paperid":null,"PeriodicalName":"World Journal of Mens Health","FirstCategoryId":"3","ListUrlMain":"https://doi.org/10.5534/wjmh.240065","RegionNum":3,"RegionCategory":"医学","ArticlePicture":[],"TitleCN":null,"AbstractTextCN":null,"PMCID":null,"EPubDate":"2024/8/14 0:00:00","PubModel":"Epub","JCR":"Q1","JCRName":"ANDROLOGY","Score":null,"Total":0}
引用次数: 0

摘要

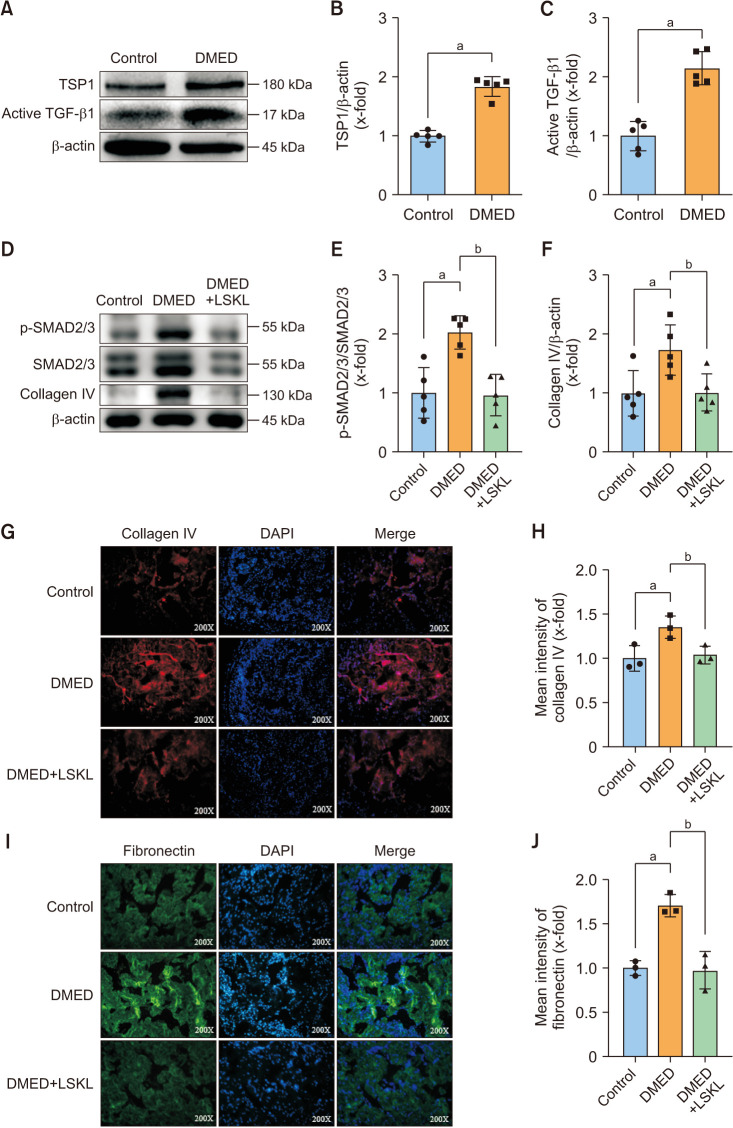
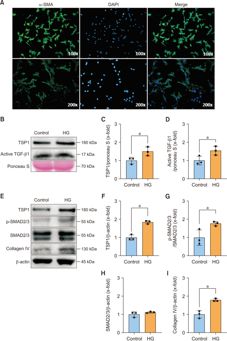
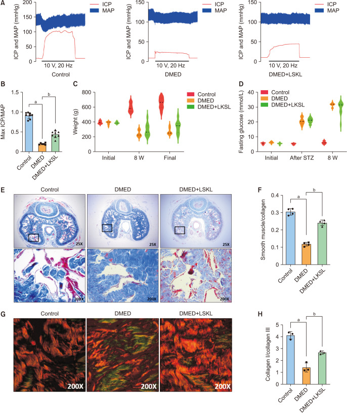
目的:研究凝血酶原-1(thrombospondin-1,TSP1)在糖尿病诱导的勃起功能障碍(DMED)纤维化发展过程中的作用和机制:腹腔注射链脲佐菌素诱导糖尿病大鼠勃起功能障碍。所有大鼠分为三组:对照组(n=8)、DMED 组(n=8)和 DMED+Leu-Serys-Leu (LSKL) 组(n=8)。糖尿病诱导八周后,DMED+LSKL组开始腹腔注射LSKL,每周两次,连续四周。为了测量海绵体内压(ICP),将一根25号针头连接到含有肝素的PE管,插入海绵体(CC)。此外,还将一根针插入颈动脉以测量平均动脉压(MAP)。天狼星红染色和马森三色染色用于评估CC纤维化。此外,用或不用LSKL处理高糖(HG)诱导的CC平滑肌细胞(CCSMCs)和CC成纤维细胞(CCFs)。用 Western 印迹法和免疫荧光法评估相关蛋白的磷酸化和表达:与对照组相比,DMED 组的最大 ICP 与 MAP 之比明显下降,平滑肌与胶原蛋白之比以及胶原蛋白 I 与胶原蛋白 III 之比也明显下降。这些比率在 DMED+LSKL 组均高于 DMED 组。TSP1在DMED大鼠的CC中高表达。体外实验表明,在HG培养基中培养的CCSMCs和CCFs的培养基中,TSP1的表达明显增加,TGF-β通路在CCSMCs中被激活。胶原蛋白IV在CCSMCs中过度表达,表明纤维化严重。加入 LSKL 或敲除 TSP1 可阻止 TGF-β 信号的激活,以及由 CCSMCs 自身或 CCFs 分泌的 TSP1 促进的胶原蛋白 IV 在 CCSMCs 中的过度表达:结论:TSP1在DMED大鼠CC中的表达增加。HG通过CCSMCs的自分泌信号和/或CCFs的旁分泌信号诱导TSP1分泌,加速阴茎纤维化。TSP1拮抗剂LSKL可通过抑制TGF-β/SMAD途径改善勃起功能障碍。
本文章由计算机程序翻译,如有差异,请以英文原文为准。

Blocking TSP1 Ameliorates Diabetes Mellitus-Induced Erectile Dysfunction by Inhibiting the TGF-β/SMAD Pathway.

Blocking TSP1 Ameliorates Diabetes Mellitus-Induced Erectile Dysfunction by Inhibiting the TGF-β/SMAD Pathway.

Blocking TSP1 Ameliorates Diabetes Mellitus-Induced Erectile Dysfunction by Inhibiting the TGF-β/SMAD Pathway.

Blocking TSP1 Ameliorates Diabetes Mellitus-Induced Erectile Dysfunction by Inhibiting the TGF-β/SMAD Pathway.

Purpose: To examine the role and mechanism of thrombospondin-1 (TSP1) in the development of fibrosis in diabetes mellitus-induced erectile dysfunction (DMED).

Materials and methods: DMED was induced by intraperitoneal streptozotocin injection. All rats were categorized into three groups: control group (n=8), DMED group (n=8) and DMED+Leu-Ser-Lys-Leu (LSKL) group (n=8). After eight weeks following the induction of diabetes mellitus, the DMED+LSKL group was subjected to intraperitoneal injections of LSKL twice weekly for four weeks. To measure intracavernous pressure (ICP), a 25-gauge needle connected to a PE tube containing heparin was inserted into the corpus cavernosum (CC). Additionally, a needle was inserted into the carotid artery to measure mean arterial pressure (MAP). Sirius red staining and Masson trichrome staining were utilized to assess CC fibrosis. Moreover, high glucose (HG)-induced CC smooth muscle cells (CCSMCs) and CC fibroblasts (CCFs) were treated with or without LSKL. Western blotting and immunofluorescence were utilized to assess the phosphorylation and expression of related proteins.

Results: Compared with those in the control group, the ratio of the maximum ICP to the MAP markedly decreased in the DMED group, as did the ratio of smooth muscle to collagen and the ratio of collagen I to collagen III. These ratios were greater in the DMED+LSKL group than in the DMED group. TSP1 was highly expressed in the CC of DMED rats. In vitro experiments indicated that TSP1 expression significantly increased in the medium of CCSMCs and CCFs cultured in HG media and that the TGF-β pathway was activated in CCSMCs. Collagen IV was overexpressed in CCSMCs, indicating severe fibrosis was severe. Adding LSKL or knocking TSP1 down can prevent the activation of TGF-β signaling, as well as the overexpression of collagen IV in CCSMCs promoted by TSP1 secreted from CCSMCs itself or CCFs.

Conclusions: TSP1 expression is increased in the CC of DMED rats. HG-induced TSP1 secretion via autocrine signaling from CCSMCs and/or paracrine signaling from CCFs to accelerate penile fibrosis. LSKL, an antagonist of TSP1, could improve erectile dysfunction by inhibiting the TGF-β/SMAD pathway.

求助全文
通过发布文献求助,成功后即可免费获取论文全文。 去求助
来源期刊
World Journal of Mens Health
World Journal of Mens Health Medicine-Psychiatry and Mental Health
CiteScore
7.60
自引率
2.10%
发文量
92
审稿时长
6 weeks
×
引用
GB/T 7714-2015
复制
MLA
复制
APA
复制
导出至
BibTeX EndNote RefMan NoteFirst NoteExpress
×
提示
您的信息不完整,为了账户安全,请先补充。
现在去补充
×
提示
您因"违规操作"
具体请查看互助需知
我知道了
×
提示
确定
请完成安全验证×
copy
已复制链接
快去分享给好友吧!
我知道了
右上角分享
点击右上角分享
0
联系我们:info@booksci.cn Book学术提供免费学术资源搜索服务,方便国内外学者检索中英文文献。致力于提供最便捷和优质的服务体验。 Copyright © 2023 布克学术 All rights reserved.
京ICP备2023020795号-1
ghs 京公网安备 11010802042870号
Book学术文献互助
Book学术文献互助群
群 号:604180095
Book学术官方微信