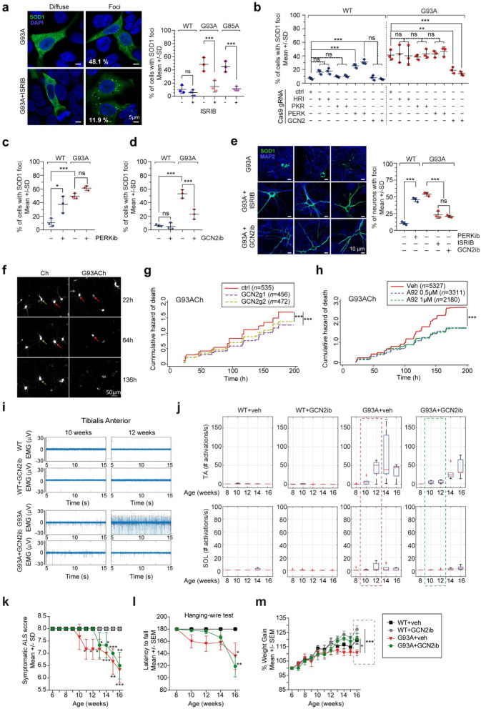
在肌萎缩性脊髓侧索硬化症小鼠模型中,抑制 GCN2 可减少突变 SOD1 的聚集和毒性,并延缓疾病进展。

IF 15.2 1区 医学 Q1 NEUROSCIENCES
Didio Alberto Ortiz, Nuria Peregrín, Miguel Valencia, Rodrigo Vinueza-Gavilanes, Elisa Marín-Ordovas, Roberto Ferrero, María Jesús Nicolás, Gloria González-Aseguinolaza, Montserrat Arrasate, Tomás Aragón
{"title":"在肌萎缩性脊髓侧索硬化症小鼠模型中,抑制 GCN2 可减少突变 SOD1 的聚集和毒性,并延缓疾病进展。","authors":"Didio Alberto Ortiz, Nuria Peregrín, Miguel Valencia, Rodrigo Vinueza-Gavilanes, Elisa Marín-Ordovas, Roberto Ferrero, María Jesús Nicolás, Gloria González-Aseguinolaza, Montserrat Arrasate, Tomás Aragón","doi":"10.1186/s40035-024-00441-w","DOIUrl":null,"url":null,"abstract":"","PeriodicalId":23269,"journal":{"name":"Translational Neurodegeneration","volume":"13 1","pages":"49"},"PeriodicalIF":15.2000,"publicationDate":"2024-09-20","publicationTypes":"Journal Article","fieldsOfStudy":null,"isOpenAccess":false,"openAccessPdf":"https://www.ncbi.nlm.nih.gov/pmc/articles/PMC11414287/pdf/","citationCount":"0","resultStr":"{\"title\":\"GCN2 inhibition reduces mutant SOD1 clustering and toxicity and delays disease progression in an amyotrophic lateral sclerosis mouse model.\",\"authors\":\"Didio Alberto Ortiz, Nuria Peregrín, Miguel Valencia, Rodrigo Vinueza-Gavilanes, Elisa Marín-Ordovas, Roberto Ferrero, María Jesús Nicolás, Gloria González-Aseguinolaza, Montserrat Arrasate, Tomás Aragón\",\"doi\":\"10.1186/s40035-024-00441-w\",\"DOIUrl\":null,\"url\":null,\"abstract\":\"\",\"PeriodicalId\":23269,\"journal\":{\"name\":\"Translational Neurodegeneration\",\"volume\":\"13 1\",\"pages\":\"49\"},\"PeriodicalIF\":15.2000,\"publicationDate\":\"2024-09-20\",\"publicationTypes\":\"Journal Article\",\"fieldsOfStudy\":null,\"isOpenAccess\":false,\"openAccessPdf\":\"https://www.ncbi.nlm.nih.gov/pmc/articles/PMC11414287/pdf/\",\"citationCount\":\"0\",\"resultStr\":null,\"platform\":\"Semanticscholar\",\"paperid\":null,\"PeriodicalName\":\"Translational Neurodegeneration\",\"FirstCategoryId\":\"3\",\"ListUrlMain\":\"https://doi.org/10.1186/s40035-024-00441-w\",\"RegionNum\":1,\"RegionCategory\":\"医学\",\"ArticlePicture\":[],\"TitleCN\":null,\"AbstractTextCN\":null,\"PMCID\":null,\"EPubDate\":\"\",\"PubModel\":\"\",\"JCR\":\"Q1\",\"JCRName\":\"NEUROSCIENCES\",\"Score\":null,\"Total\":0}","platform":"Semanticscholar","paperid":null,"PeriodicalName":"Translational Neurodegeneration","FirstCategoryId":"3","ListUrlMain":"https://doi.org/10.1186/s40035-024-00441-w","RegionNum":1,"RegionCategory":"医学","ArticlePicture":[],"TitleCN":null,"AbstractTextCN":null,"PMCID":null,"EPubDate":"","PubModel":"","JCR":"Q1","JCRName":"NEUROSCIENCES","Score":null,"Total":0}
引用次数: 0

摘要

本文章由计算机程序翻译,如有差异,请以英文原文为准。

GCN2 inhibition reduces mutant SOD1 clustering and toxicity and delays disease progression in an amyotrophic lateral sclerosis mouse model.

GCN2 inhibition reduces mutant SOD1 clustering and toxicity and delays disease progression in an amyotrophic lateral sclerosis mouse model.
求助全文
通过发布文献求助,成功后即可免费获取论文全文。 去求助
来源期刊
Translational Neurodegeneration
Translational Neurodegeneration Neuroscience-Cognitive Neuroscience
CiteScore
19.50
自引率
0.80%
发文量
44
审稿时长
10 weeks
期刊介绍: Translational Neurodegeneration, an open-access, peer-reviewed journal, addresses all aspects of neurodegenerative diseases. It serves as a prominent platform for research, therapeutics, and education, fostering discussions and insights across basic, translational, and clinical research domains. Covering Parkinson's disease, Alzheimer's disease, and other neurodegenerative conditions, it welcomes contributions on epidemiology, pathogenesis, diagnosis, prevention, drug development, rehabilitation, and drug delivery. Scientists, clinicians, and physician-scientists are encouraged to share their work in this specialized journal tailored to their fields.
×
引用
GB/T 7714-2015
复制
MLA
复制
APA
复制
导出至
BibTeX EndNote RefMan NoteFirst NoteExpress
×
提示
您的信息不完整,为了账户安全,请先补充。
现在去补充
×
提示
您因"违规操作"
具体请查看互助需知
我知道了
×
提示
确定
请完成安全验证×
copy
已复制链接
快去分享给好友吧!
我知道了
右上角分享
点击右上角分享
0
联系我们:info@booksci.cn Book学术提供免费学术资源搜索服务,方便国内外学者检索中英文文献。致力于提供最便捷和优质的服务体验。 Copyright © 2023 布克学术 All rights reserved.
京ICP备2023020795号-1
ghs 京公网安备 11010802042870号
Book学术文献互助
Book学术文献互助群
群 号:604180095
Book学术官方微信