选择最适合患者肺癌组织细胞的培养基

IF 1.9 4区 生物学 Q1 ANATOMY & MORPHOLOGY
Cells Tissues Organs Pub Date : 2025-01-01 Epub Date: 2024-09-05 DOI:10.1159/000541274
Melissa Acosta-Plasencia, Yangyi He, Daniel Martínez, Juan Pablo Orozco, Antonio Carrasco, Antonio Altuna-Coy, Tianmiao Yang, Tania Díaz, Laureano Molins, Ricard Ramos, Ramón M Marrades, Alfons Navarro
{"title":"选择最适合患者肺癌组织细胞的培养基","authors":"Melissa Acosta-Plasencia, Yangyi He, Daniel Martínez, Juan Pablo Orozco, Antonio Carrasco, Antonio Altuna-Coy, Tianmiao Yang, Tania Díaz, Laureano Molins, Ricard Ramos, Ramón M Marrades, Alfons Navarro","doi":"10.1159/000541274","DOIUrl":null,"url":null,"abstract":"<p><strong>Introduction: </strong>Patient-derived organoids have emerged as a promising in vitro model for precision medicine, particularly in cancer, but also in noncancer-related diseases. However, the optimal culture medium for culturing patient-derived lung organoids has not yet been agreed upon. This study aimed to shed light on the optimal selection of a culture media for developing studies using patient-derived lung organoids.</p><p><strong>Methods: </strong>Tumor and normal paired tissue from 71 resected non-small cell lung cancer patients were processed for organoid culture. Lung cancer organoids (LCOs) were derived from tumor tissue and normal lung organoids (LNOs) from nonneoplastic lung tissue. Three different culture media were compared: permissive culture medium (PCM), limited culture medium (LCM), and minimum basal medium (MBM). We assessed their effectiveness in establishing organoid cultures, promoting organoid growth and viability, and compared their differential phenotypic characteristics.</p><p><strong>Results: </strong>While PCM was associated with the highest success rate and useful for long-term expansion, MBM was the best option to avoid normal organoid overgrowth in the organoid culture. The density, size, and viability of LNOs were reduced using LCM and severely affected with MBM. LNOs cultured in PCM tend to differentiate to bronchospheres, while alveolosphere differentiation can be observed in those cultured with LCM. The morphological phenotype of LCO was influenced by the culture media of election. Mesenchymal cell overgrowth was observed when LCM was used.</p><p><strong>Conclusion: </strong>This work highlights the importance of considering the research objectives when selecting the most suitable culture medium for growing patient-derived lung organoids.</p><p><strong>Introduction: </strong>Patient-derived organoids have emerged as a promising in vitro model for precision medicine, particularly in cancer, but also in noncancer-related diseases. However, the optimal culture medium for culturing patient-derived lung organoids has not yet been agreed upon. This study aimed to shed light on the optimal selection of a culture media for developing studies using patient-derived lung organoids.</p><p><strong>Methods: </strong>Tumor and normal paired tissue from 71 resected non-small cell lung cancer patients were processed for organoid culture. Lung cancer organoids (LCOs) were derived from tumor tissue and normal lung organoids (LNOs) from nonneoplastic lung tissue. Three different culture media were compared: permissive culture medium (PCM), limited culture medium (LCM), and minimum basal medium (MBM). We assessed their effectiveness in establishing organoid cultures, promoting organoid growth and viability, and compared their differential phenotypic characteristics.</p><p><strong>Results: </strong>While PCM was associated with the highest success rate and useful for long-term expansion, MBM was the best option to avoid normal organoid overgrowth in the organoid culture. The density, size, and viability of LNOs were reduced using LCM and severely affected with MBM. LNOs cultured in PCM tend to differentiate to bronchospheres, while alveolosphere differentiation can be observed in those cultured with LCM. The morphological phenotype of LCO was influenced by the culture media of election. Mesenchymal cell overgrowth was observed when LCM was used.</p><p><strong>Conclusion: </strong>This work highlights the importance of considering the research objectives when selecting the most suitable culture medium for growing patient-derived lung organoids.</p>","PeriodicalId":9717,"journal":{"name":"Cells Tissues Organs","volume":" ","pages":"114-127"},"PeriodicalIF":1.9000,"publicationDate":"2025-01-01","publicationTypes":"Journal Article","fieldsOfStudy":null,"isOpenAccess":false,"openAccessPdf":"https://www.ncbi.nlm.nih.gov/pmc/articles/PMC11965841/pdf/","citationCount":"0","resultStr":"{\"title\":\"Selection of the Most Suitable Culture Medium for Patient-Derived Lung Cancer Organoids.\",\"authors\":\"Melissa Acosta-Plasencia, Yangyi He, Daniel Martínez, Juan Pablo Orozco, Antonio Carrasco, Antonio Altuna-Coy, Tianmiao Yang, Tania Díaz, Laureano Molins, Ricard Ramos, Ramón M Marrades, Alfons Navarro\",\"doi\":\"10.1159/000541274\",\"DOIUrl\":null,\"url\":null,\"abstract\":\"<p><strong>Introduction: </strong>Patient-derived organoids have emerged as a promising in vitro model for precision medicine, particularly in cancer, but also in noncancer-related diseases. However, the optimal culture medium for culturing patient-derived lung organoids has not yet been agreed upon. This study aimed to shed light on the optimal selection of a culture media for developing studies using patient-derived lung organoids.</p><p><strong>Methods: </strong>Tumor and normal paired tissue from 71 resected non-small cell lung cancer patients were processed for organoid culture. Lung cancer organoids (LCOs) were derived from tumor tissue and normal lung organoids (LNOs) from nonneoplastic lung tissue. Three different culture media were compared: permissive culture medium (PCM), limited culture medium (LCM), and minimum basal medium (MBM). We assessed their effectiveness in establishing organoid cultures, promoting organoid growth and viability, and compared their differential phenotypic characteristics.</p><p><strong>Results: </strong>While PCM was associated with the highest success rate and useful for long-term expansion, MBM was the best option to avoid normal organoid overgrowth in the organoid culture. The density, size, and viability of LNOs were reduced using LCM and severely affected with MBM. LNOs cultured in PCM tend to differentiate to bronchospheres, while alveolosphere differentiation can be observed in those cultured with LCM. The morphological phenotype of LCO was influenced by the culture media of election. Mesenchymal cell overgrowth was observed when LCM was used.</p><p><strong>Conclusion: </strong>This work highlights the importance of considering the research objectives when selecting the most suitable culture medium for growing patient-derived lung organoids.</p><p><strong>Introduction: </strong>Patient-derived organoids have emerged as a promising in vitro model for precision medicine, particularly in cancer, but also in noncancer-related diseases. However, the optimal culture medium for culturing patient-derived lung organoids has not yet been agreed upon. This study aimed to shed light on the optimal selection of a culture media for developing studies using patient-derived lung organoids.</p><p><strong>Methods: </strong>Tumor and normal paired tissue from 71 resected non-small cell lung cancer patients were processed for organoid culture. Lung cancer organoids (LCOs) were derived from tumor tissue and normal lung organoids (LNOs) from nonneoplastic lung tissue. Three different culture media were compared: permissive culture medium (PCM), limited culture medium (LCM), and minimum basal medium (MBM). We assessed their effectiveness in establishing organoid cultures, promoting organoid growth and viability, and compared their differential phenotypic characteristics.</p><p><strong>Results: </strong>While PCM was associated with the highest success rate and useful for long-term expansion, MBM was the best option to avoid normal organoid overgrowth in the organoid culture. The density, size, and viability of LNOs were reduced using LCM and severely affected with MBM. LNOs cultured in PCM tend to differentiate to bronchospheres, while alveolosphere differentiation can be observed in those cultured with LCM. The morphological phenotype of LCO was influenced by the culture media of election. Mesenchymal cell overgrowth was observed when LCM was used.</p><p><strong>Conclusion: </strong>This work highlights the importance of considering the research objectives when selecting the most suitable culture medium for growing patient-derived lung organoids.</p>\",\"PeriodicalId\":9717,\"journal\":{\"name\":\"Cells Tissues Organs\",\"volume\":\" \",\"pages\":\"114-127\"},\"PeriodicalIF\":1.9000,\"publicationDate\":\"2025-01-01\",\"publicationTypes\":\"Journal Article\",\"fieldsOfStudy\":null,\"isOpenAccess\":false,\"openAccessPdf\":\"https://www.ncbi.nlm.nih.gov/pmc/articles/PMC11965841/pdf/\",\"citationCount\":\"0\",\"resultStr\":null,\"platform\":\"Semanticscholar\",\"paperid\":null,\"PeriodicalName\":\"Cells Tissues Organs\",\"FirstCategoryId\":\"99\",\"ListUrlMain\":\"https://doi.org/10.1159/000541274\",\"RegionNum\":4,\"RegionCategory\":\"生物学\",\"ArticlePicture\":[],\"TitleCN\":null,\"AbstractTextCN\":null,\"PMCID\":null,\"EPubDate\":\"2024/9/5 0:00:00\",\"PubModel\":\"Epub\",\"JCR\":\"Q1\",\"JCRName\":\"ANATOMY & MORPHOLOGY\",\"Score\":null,\"Total\":0}","platform":"Semanticscholar","paperid":null,"PeriodicalName":"Cells Tissues Organs","FirstCategoryId":"99","ListUrlMain":"https://doi.org/10.1159/000541274","RegionNum":4,"RegionCategory":"生物学","ArticlePicture":[],"TitleCN":null,"AbstractTextCN":null,"PMCID":null,"EPubDate":"2024/9/5 0:00:00","PubModel":"Epub","JCR":"Q1","JCRName":"ANATOMY & MORPHOLOGY","Score":null,"Total":0}
引用次数: 0

摘要

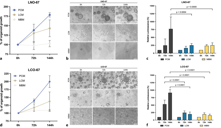
引言 患者衍生的器官组织已成为一种很有前景的体外精准医学模型,尤其是在癌症和非癌症相关疾病方面。然而,培养患者衍生肺器官组织的最佳培养基尚未达成一致。本研究旨在阐明使用患者衍生肺器官组织开展研究时培养基的最佳选择。方法 对 71 例切除的非小细胞肺癌患者的肿瘤和正常配对组织进行处理,用于类器官培养。肺癌器官组织(LCO)来自肿瘤组织,正常肺器官组织(LNO)来自非肿瘤性肺组织。比较了三种不同的培养基:允许培养基(PCM)、限制培养基(LCM)和最低限度基础培养基(MBM)。我们评估了它们在建立类器官培养、促进类器官生长和存活方面的效果,并比较了它们的不同表型特征。结果 PCM 的成功率最高,可用于长期扩增,而 MBM 则是避免类器官培养物正常过度生长的最佳选择。使用 LCM 会降低 LNOs 器官组织的密度、大小和存活率,而使用 MBM 则会严重影响其密度、大小和存活率。用 PCM 培养的 LNO 趋向于向支气管球分化,而用 LCM 培养的 LNO 则可观察到肺泡球分化。LCO 的形态表型受选举培养基的影响。使用 LCM 时可观察到间质细胞过度生长。结论 这项工作突出表明,在选择最适合的培养基用于培养患者衍生的肺器官组织时,考虑研究目标非常重要。
本文章由计算机程序翻译,如有差异,请以英文原文为准。

Selection of the Most Suitable Culture Medium for Patient-Derived Lung Cancer Organoids.

Selection of the Most Suitable Culture Medium for Patient-Derived Lung Cancer Organoids.

Selection of the Most Suitable Culture Medium for Patient-Derived Lung Cancer Organoids.

Selection of the Most Suitable Culture Medium for Patient-Derived Lung Cancer Organoids.

Introduction: Patient-derived organoids have emerged as a promising in vitro model for precision medicine, particularly in cancer, but also in noncancer-related diseases. However, the optimal culture medium for culturing patient-derived lung organoids has not yet been agreed upon. This study aimed to shed light on the optimal selection of a culture media for developing studies using patient-derived lung organoids.

Methods: Tumor and normal paired tissue from 71 resected non-small cell lung cancer patients were processed for organoid culture. Lung cancer organoids (LCOs) were derived from tumor tissue and normal lung organoids (LNOs) from nonneoplastic lung tissue. Three different culture media were compared: permissive culture medium (PCM), limited culture medium (LCM), and minimum basal medium (MBM). We assessed their effectiveness in establishing organoid cultures, promoting organoid growth and viability, and compared their differential phenotypic characteristics.

Results: While PCM was associated with the highest success rate and useful for long-term expansion, MBM was the best option to avoid normal organoid overgrowth in the organoid culture. The density, size, and viability of LNOs were reduced using LCM and severely affected with MBM. LNOs cultured in PCM tend to differentiate to bronchospheres, while alveolosphere differentiation can be observed in those cultured with LCM. The morphological phenotype of LCO was influenced by the culture media of election. Mesenchymal cell overgrowth was observed when LCM was used.

Conclusion: This work highlights the importance of considering the research objectives when selecting the most suitable culture medium for growing patient-derived lung organoids.

Introduction: Patient-derived organoids have emerged as a promising in vitro model for precision medicine, particularly in cancer, but also in noncancer-related diseases. However, the optimal culture medium for culturing patient-derived lung organoids has not yet been agreed upon. This study aimed to shed light on the optimal selection of a culture media for developing studies using patient-derived lung organoids.

Methods: Tumor and normal paired tissue from 71 resected non-small cell lung cancer patients were processed for organoid culture. Lung cancer organoids (LCOs) were derived from tumor tissue and normal lung organoids (LNOs) from nonneoplastic lung tissue. Three different culture media were compared: permissive culture medium (PCM), limited culture medium (LCM), and minimum basal medium (MBM). We assessed their effectiveness in establishing organoid cultures, promoting organoid growth and viability, and compared their differential phenotypic characteristics.

Results: While PCM was associated with the highest success rate and useful for long-term expansion, MBM was the best option to avoid normal organoid overgrowth in the organoid culture. The density, size, and viability of LNOs were reduced using LCM and severely affected with MBM. LNOs cultured in PCM tend to differentiate to bronchospheres, while alveolosphere differentiation can be observed in those cultured with LCM. The morphological phenotype of LCO was influenced by the culture media of election. Mesenchymal cell overgrowth was observed when LCM was used.

Conclusion: This work highlights the importance of considering the research objectives when selecting the most suitable culture medium for growing patient-derived lung organoids.

求助全文
通过发布文献求助,成功后即可免费获取论文全文。 去求助
来源期刊
Cells Tissues Organs
Cells Tissues Organs 生物-发育生物学
CiteScore
4.90
自引率
3.70%
发文量
45
审稿时长
6-12 weeks
期刊介绍: ''Cells Tissues Organs'' aims at bridging the gap between cell biology and developmental biology and the emerging fields of regenerative medicine (stem cell biology, tissue engineering, artificial organs, in vitro systems and transplantation biology). CTO offers a rapid and fair peer-review and exquisite reproduction quality. Special topic issues, entire issues of the journal devoted to a single research topic within the range of interests of the journal, are published at irregular intervals.
×
引用
GB/T 7714-2015
复制
MLA
复制
APA
复制
导出至
BibTeX EndNote RefMan NoteFirst NoteExpress
×
提示
您的信息不完整,为了账户安全,请先补充。
现在去补充
×
提示
您因"违规操作"
具体请查看互助需知
我知道了
×
提示
确定
请完成安全验证×
copy
已复制链接
快去分享给好友吧!
我知道了
右上角分享
点击右上角分享
0
联系我们:info@booksci.cn Book学术提供免费学术资源搜索服务,方便国内外学者检索中英文文献。致力于提供最便捷和优质的服务体验。 Copyright © 2023 布克学术 All rights reserved.
京ICP备2023020795号-1
ghs 京公网安备 11010802042870号
Book学术文献互助
Book学术文献互助群
群 号:604180095
Book学术官方微信