c-di-AMP 对渗透失衡的协调调节塑造了 B 群链球菌的 ß-内酰胺耐受性。

microLife Pub Date : 2024-06-12 eCollection Date: 2024-01-01 DOI:10.1093/femsml/uqae014
Terry Brissac, Cécile Guyonnet, Aymane Sadouni, Ariadna Hernández-Montoya, Elise Jacquemet, Rachel Legendre, Odile Sismeiro, Patrick Trieu-Cuot, Philippe Lanotte, Asmaa Tazi, Arnaud Firon
{"title":"c-di-AMP 对渗透失衡的协调调节塑造了 B 群链球菌的 ß-内酰胺耐受性。","authors":"Terry Brissac, Cécile Guyonnet, Aymane Sadouni, Ariadna Hernández-Montoya, Elise Jacquemet, Rachel Legendre, Odile Sismeiro, Patrick Trieu-Cuot, Philippe Lanotte, Asmaa Tazi, Arnaud Firon","doi":"10.1093/femsml/uqae014","DOIUrl":null,"url":null,"abstract":"<p><p><i>Streptococcus agalactiae</i> is among the few pathogens that have not developed resistance to ß-lactam antibiotics despite decades of clinical use. The molecular basis of this long-lasting susceptibility has not been investigated, and it is not known whether specific mechanisms constrain the emergence of resistance. In this study, we first report ß-lactam tolerance due to the inactivation of the c-di-AMP phosphodiesterase GdpP. Mechanistically, tolerance depends on antagonistic regulation by the repressor BusR, which is activated by c-di-AMP and negatively regulates ß-lactam susceptibility through the BusAB osmolyte transporter and the AmaP/Asp23/GlsB cell envelope stress complex. The BusR transcriptional response is synergistic with the simultaneous allosteric inhibition of potassium and osmolyte transporters by c-di-AMP, which individually contribute to low-level ß-lactam tolerance. Genome-wide transposon mutagenesis confirms the role of GdpP and highlights functional interactions between a lysozyme-like hydrolase, the KhpAB RNA chaperone and the protein S immunomodulator in the response of GBS to ß-lactam. Overall, we demonstrate that c-di-AMP acts as a turgor pressure rheostat, coordinating an integrated response at the transcriptional and post-translational levels to cell wall weakening caused by ß-lactam activity, and reveal additional mechanisms that could foster resistance.</p>","PeriodicalId":74189,"journal":{"name":"microLife","volume":"5 ","pages":"uqae014"},"PeriodicalIF":0.0000,"publicationDate":"2024-06-12","publicationTypes":"Journal Article","fieldsOfStudy":null,"isOpenAccess":false,"openAccessPdf":"https://www.ncbi.nlm.nih.gov/pmc/articles/PMC11238645/pdf/","citationCount":"0","resultStr":"{\"title\":\"Coordinated regulation of osmotic imbalance by c-di-AMP shapes ß-lactam tolerance in Group B <i>Streptococcus</i>.\",\"authors\":\"Terry Brissac, Cécile Guyonnet, Aymane Sadouni, Ariadna Hernández-Montoya, Elise Jacquemet, Rachel Legendre, Odile Sismeiro, Patrick Trieu-Cuot, Philippe Lanotte, Asmaa Tazi, Arnaud Firon\",\"doi\":\"10.1093/femsml/uqae014\",\"DOIUrl\":null,\"url\":null,\"abstract\":\"<p><p><i>Streptococcus agalactiae</i> is among the few pathogens that have not developed resistance to ß-lactam antibiotics despite decades of clinical use. The molecular basis of this long-lasting susceptibility has not been investigated, and it is not known whether specific mechanisms constrain the emergence of resistance. In this study, we first report ß-lactam tolerance due to the inactivation of the c-di-AMP phosphodiesterase GdpP. Mechanistically, tolerance depends on antagonistic regulation by the repressor BusR, which is activated by c-di-AMP and negatively regulates ß-lactam susceptibility through the BusAB osmolyte transporter and the AmaP/Asp23/GlsB cell envelope stress complex. The BusR transcriptional response is synergistic with the simultaneous allosteric inhibition of potassium and osmolyte transporters by c-di-AMP, which individually contribute to low-level ß-lactam tolerance. Genome-wide transposon mutagenesis confirms the role of GdpP and highlights functional interactions between a lysozyme-like hydrolase, the KhpAB RNA chaperone and the protein S immunomodulator in the response of GBS to ß-lactam. Overall, we demonstrate that c-di-AMP acts as a turgor pressure rheostat, coordinating an integrated response at the transcriptional and post-translational levels to cell wall weakening caused by ß-lactam activity, and reveal additional mechanisms that could foster resistance.</p>\",\"PeriodicalId\":74189,\"journal\":{\"name\":\"microLife\",\"volume\":\"5 \",\"pages\":\"uqae014\"},\"PeriodicalIF\":0.0000,\"publicationDate\":\"2024-06-12\",\"publicationTypes\":\"Journal Article\",\"fieldsOfStudy\":null,\"isOpenAccess\":false,\"openAccessPdf\":\"https://www.ncbi.nlm.nih.gov/pmc/articles/PMC11238645/pdf/\",\"citationCount\":\"0\",\"resultStr\":null,\"platform\":\"Semanticscholar\",\"paperid\":null,\"PeriodicalName\":\"microLife\",\"FirstCategoryId\":\"1085\",\"ListUrlMain\":\"https://doi.org/10.1093/femsml/uqae014\",\"RegionNum\":0,\"RegionCategory\":null,\"ArticlePicture\":[],\"TitleCN\":null,\"AbstractTextCN\":null,\"PMCID\":null,\"EPubDate\":\"2024/1/1 0:00:00\",\"PubModel\":\"eCollection\",\"JCR\":\"\",\"JCRName\":\"\",\"Score\":null,\"Total\":0}","platform":"Semanticscholar","paperid":null,"PeriodicalName":"microLife","FirstCategoryId":"1085","ListUrlMain":"https://doi.org/10.1093/femsml/uqae014","RegionNum":0,"RegionCategory":null,"ArticlePicture":[],"TitleCN":null,"AbstractTextCN":null,"PMCID":null,"EPubDate":"2024/1/1 0:00:00","PubModel":"eCollection","JCR":"","JCRName":"","Score":null,"Total":0}
引用次数: 0

摘要

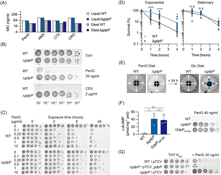
尽管ß-内酰胺类抗生素已在临床上使用了几十年,但在少数病原体中,无乳链球菌还没有对ß-内酰胺类抗生素产生耐药性。这种长期敏感性的分子基础尚未得到研究,也不知道是否有特定的机制限制了耐药性的产生。在这项研究中,我们首次报道了由于 c-di-AMP 磷酸二酯酶 GdpP 失活导致的ß-内酰胺耐药性。从机理上讲,耐受性取决于抑制因子BusR的拮抗调控,BusR被c-di-AMP激活,并通过BusAB渗透转运体和AmaP/Asp23/GlsB细胞包膜应激复合物负向调控ß-内酰胺的敏感性。BusR 的转录反应与 c-di-AMP 同时对钾和渗透溶质转运体的异位抑制具有协同作用,这两种作用都有助于低水平的 ß-内酰胺耐受性。全基因组转座诱变证实了 GdpP 的作用,并强调了溶菌酶样水解酶、KhpAB RNA 合子和蛋白 S 免疫调节剂在 GBS 对ß-内酰胺反应中的功能相互作用。总之,我们证明了c-di-AMP可作为一种抗皱压力调节器,在转录和翻译后水平上协调对ß-内酰胺活性导致的细胞壁削弱的综合反应,并揭示了可促进抗性的其他机制。
本文章由计算机程序翻译,如有差异,请以英文原文为准。

Coordinated regulation of osmotic imbalance by c-di-AMP shapes ß-lactam tolerance in Group B <i>Streptococcus</i>.

Coordinated regulation of osmotic imbalance by c-di-AMP shapes ß-lactam tolerance in Group B <i>Streptococcus</i>.

Coordinated regulation of osmotic imbalance by c-di-AMP shapes ß-lactam tolerance in Group B <i>Streptococcus</i>.

Coordinated regulation of osmotic imbalance by c-di-AMP shapes ß-lactam tolerance in Group B Streptococcus.

Streptococcus agalactiae is among the few pathogens that have not developed resistance to ß-lactam antibiotics despite decades of clinical use. The molecular basis of this long-lasting susceptibility has not been investigated, and it is not known whether specific mechanisms constrain the emergence of resistance. In this study, we first report ß-lactam tolerance due to the inactivation of the c-di-AMP phosphodiesterase GdpP. Mechanistically, tolerance depends on antagonistic regulation by the repressor BusR, which is activated by c-di-AMP and negatively regulates ß-lactam susceptibility through the BusAB osmolyte transporter and the AmaP/Asp23/GlsB cell envelope stress complex. The BusR transcriptional response is synergistic with the simultaneous allosteric inhibition of potassium and osmolyte transporters by c-di-AMP, which individually contribute to low-level ß-lactam tolerance. Genome-wide transposon mutagenesis confirms the role of GdpP and highlights functional interactions between a lysozyme-like hydrolase, the KhpAB RNA chaperone and the protein S immunomodulator in the response of GBS to ß-lactam. Overall, we demonstrate that c-di-AMP acts as a turgor pressure rheostat, coordinating an integrated response at the transcriptional and post-translational levels to cell wall weakening caused by ß-lactam activity, and reveal additional mechanisms that could foster resistance.

求助全文
通过发布文献求助,成功后即可免费获取论文全文。 去求助
来源期刊
CiteScore
5.50
自引率
0.00%
发文量
0
×
引用
GB/T 7714-2015
复制
MLA
复制
APA
复制
导出至
BibTeX EndNote RefMan NoteFirst NoteExpress
×
提示
您的信息不完整,为了账户安全,请先补充。
现在去补充
×
提示
您因"违规操作"
具体请查看互助需知
我知道了
×
提示
确定
请完成安全验证×
copy
已复制链接
快去分享给好友吧!
我知道了
右上角分享
点击右上角分享
0
联系我们:info@booksci.cn Book学术提供免费学术资源搜索服务,方便国内外学者检索中英文文献。致力于提供最便捷和优质的服务体验。 Copyright © 2023 布克学术 All rights reserved.
京ICP备2023020795号-1
ghs 京公网安备 11010802042870号
Book学术文献互助
Book学术文献互助群
群 号:604180095
Book学术官方微信