CCL2-CCR4轴促进调节性T细胞向犬胶质瘤组织的迁移

W K Panek, R G Toedebusch, B E Mclaughlin, P J Dickinson, J E Dyke, K D Woolard, M E Berens, M S Lesniak, B K Sturges, K M Vernau, C Li, J M Miska, C M Toedebusch
{"title":"CCL2-CCR4轴促进调节性T细胞向犬胶质瘤组织的迁移","authors":"W K Panek, R G Toedebusch, B E Mclaughlin, P J Dickinson, J E Dyke, K D Woolard, M E Berens, M S Lesniak, B K Sturges, K M Vernau, C Li, J M Miska, C M Toedebusch","doi":"10.21203/rs.3.rs-4474288/v1","DOIUrl":null,"url":null,"abstract":"<p><strong>Purpose: </strong>Spontaneously occurring glioma in pet dogs is increasingly recognized as a valuable translational model for human glioblastoma. Canine high grade glioma and human glioblastomas share many molecular similarities, including accumulation of immunosuppressive regulatory T cells (Tregs) that inhibit anti-tumor immune responses. Identifying in dog mechanisms responsible for Treg recruitment may afford targeting the cellular population driving immunosuppression, the results providing a rationale for translational clinical studies in human patients. Our group has previously identified C-C motif chemokine 2 (CCL2) as a glioma-derived T-reg chemoattractant acting on chemokine receptor 4 (CCR4) in a murine orthotopic model of glioma. Recently, we demonstrated a robust increase of CCL2 in the brain tissue of canine patients bearing high-grade glioma.</p><p><strong>Methods: </strong>We performed a series of in vitro experiments using canine Tregs and patient-derived canine glioma cell lines (GSC 1110, GSC 0514, J3T-Bg, G06A) to interrogate the CCL2-CCR4 signaling axis in the canine.</p><p><strong>Results: </strong>We established a flow cytometry gating strategy for identification and isolation of FOXP3<sup>+</sup> Tregs in dogs. The canine CD4 + CD25<sup>high</sup> T-cell population was highly enriched in FOXP3 and CCR4 expression, indicating they are bona fide Tregs. Canine Treg migration was enhanced by CCL2 or by glioma cell line-derived supernatant. Blockade of the CCL2-CCR4 axis significantly reduced migration of canine Tregs. CCL2 mRNA was expressed in all glioma cell lines and expression increased when exposed to Tregs but not to CD4 + helper T-cells.</p><p><strong>Conclusion: </strong>Our study validates CCL2-CCR4 as a bi-directional Treg-glioma immunosuppressive and tumor-promoting axis in canine high-grade glioma.</p>","PeriodicalId":94282,"journal":{"name":"Research square","volume":" ","pages":""},"PeriodicalIF":0.0000,"publicationDate":"2024-06-17","publicationTypes":"Journal Article","fieldsOfStudy":null,"isOpenAccess":false,"openAccessPdf":"https://www.ncbi.nlm.nih.gov/pmc/articles/PMC11213221/pdf/","citationCount":"0","resultStr":"{\"title\":\"The CCL2-CCR4 Axis Promotes Regulatory T Cell Trafficking to Canine Glioma Tissues.\",\"authors\":\"W K Panek, R G Toedebusch, B E Mclaughlin, P J Dickinson, J E Dyke, K D Woolard, M E Berens, M S Lesniak, B K Sturges, K M Vernau, C Li, J M Miska, C M Toedebusch\",\"doi\":\"10.21203/rs.3.rs-4474288/v1\",\"DOIUrl\":null,\"url\":null,\"abstract\":\"<p><strong>Purpose: </strong>Spontaneously occurring glioma in pet dogs is increasingly recognized as a valuable translational model for human glioblastoma. Canine high grade glioma and human glioblastomas share many molecular similarities, including accumulation of immunosuppressive regulatory T cells (Tregs) that inhibit anti-tumor immune responses. Identifying in dog mechanisms responsible for Treg recruitment may afford targeting the cellular population driving immunosuppression, the results providing a rationale for translational clinical studies in human patients. Our group has previously identified C-C motif chemokine 2 (CCL2) as a glioma-derived T-reg chemoattractant acting on chemokine receptor 4 (CCR4) in a murine orthotopic model of glioma. Recently, we demonstrated a robust increase of CCL2 in the brain tissue of canine patients bearing high-grade glioma.</p><p><strong>Methods: </strong>We performed a series of in vitro experiments using canine Tregs and patient-derived canine glioma cell lines (GSC 1110, GSC 0514, J3T-Bg, G06A) to interrogate the CCL2-CCR4 signaling axis in the canine.</p><p><strong>Results: </strong>We established a flow cytometry gating strategy for identification and isolation of FOXP3<sup>+</sup> Tregs in dogs. The canine CD4 + CD25<sup>high</sup> T-cell population was highly enriched in FOXP3 and CCR4 expression, indicating they are bona fide Tregs. Canine Treg migration was enhanced by CCL2 or by glioma cell line-derived supernatant. Blockade of the CCL2-CCR4 axis significantly reduced migration of canine Tregs. CCL2 mRNA was expressed in all glioma cell lines and expression increased when exposed to Tregs but not to CD4 + helper T-cells.</p><p><strong>Conclusion: </strong>Our study validates CCL2-CCR4 as a bi-directional Treg-glioma immunosuppressive and tumor-promoting axis in canine high-grade glioma.</p>\",\"PeriodicalId\":94282,\"journal\":{\"name\":\"Research square\",\"volume\":\" \",\"pages\":\"\"},\"PeriodicalIF\":0.0000,\"publicationDate\":\"2024-06-17\",\"publicationTypes\":\"Journal Article\",\"fieldsOfStudy\":null,\"isOpenAccess\":false,\"openAccessPdf\":\"https://www.ncbi.nlm.nih.gov/pmc/articles/PMC11213221/pdf/\",\"citationCount\":\"0\",\"resultStr\":null,\"platform\":\"Semanticscholar\",\"paperid\":null,\"PeriodicalName\":\"Research square\",\"FirstCategoryId\":\"1085\",\"ListUrlMain\":\"https://doi.org/10.21203/rs.3.rs-4474288/v1\",\"RegionNum\":0,\"RegionCategory\":null,\"ArticlePicture\":[],\"TitleCN\":null,\"AbstractTextCN\":null,\"PMCID\":null,\"EPubDate\":\"\",\"PubModel\":\"\",\"JCR\":\"\",\"JCRName\":\"\",\"Score\":null,\"Total\":0}","platform":"Semanticscholar","paperid":null,"PeriodicalName":"Research square","FirstCategoryId":"1085","ListUrlMain":"https://doi.org/10.21203/rs.3.rs-4474288/v1","RegionNum":0,"RegionCategory":null,"ArticlePicture":[],"TitleCN":null,"AbstractTextCN":null,"PMCID":null,"EPubDate":"","PubModel":"","JCR":"","JCRName":"","Score":null,"Total":0}
引用次数: 0

摘要

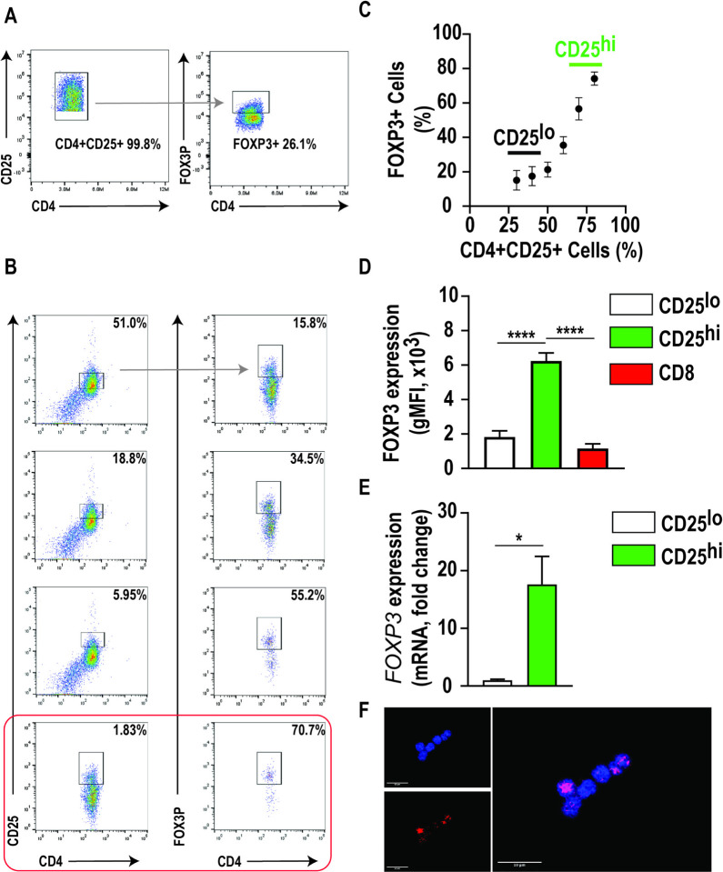
目的 宠物狗自发性胶质瘤越来越被认为是人类胶质母细胞瘤的重要转化模型。犬高级别胶质瘤和人类胶质母细胞瘤在分子上有许多相似之处,其中包括抑制抗肿瘤免疫反应的免疫抑制调节性 T 细胞(Tregs)的聚集。确定Treg招募的体内机制可能有助于瞄准驱动免疫抑制的细胞群,其结果为在人类患者中开展转化临床研究提供了理论依据。我们的研究小组以前曾在小鼠胶质瘤原位模型中发现 C-C motif 趋化因子 2(CCL2)是一种作用于趋化因子受体 4(CCR4)的胶质瘤衍生 Treg 趋化吸引因子。最近,我们在患有高级别胶质瘤的犬类患者的脑组织中发现了 CCL2 的大量增加。方法 我们使用犬 Tregs 和患者来源的犬胶质瘤细胞系(GSC 1110、GSC 0514、J3T-Bg、G06A)进行了一系列体外实验,以研究犬体内的 CCL2-CCR4 信号轴。结果 我们建立了一种流式细胞仪选通策略,用于识别和分离犬的 FOXP3 + Tregs。犬 CD4 + CD25 高 T 细胞群高度富集 FOXP3 和 CCR4 表达,表明它们是真正的 Treg。CCL2 或胶质瘤细胞系衍生上清可增强犬 Treg 的迁移。阻断CCL2-CCR4轴可显著减少犬Tregs的迁移。CCL2 mRNA 在所有胶质瘤细胞系中均有表达,当暴露于 Tregs 而非 CD4 + 辅助 T 细胞时,CCL2 mRNA 的表达会增加。结论 我们的研究验证了 CCL2-CCR4 是犬高级别胶质瘤中 Treg-胶质瘤免疫抑制和肿瘤促进双向轴。
本文章由计算机程序翻译,如有差异,请以英文原文为准。

The CCL2-CCR4 Axis Promotes Regulatory T Cell Trafficking to Canine Glioma Tissues.

The CCL2-CCR4 Axis Promotes Regulatory T Cell Trafficking to Canine Glioma Tissues.

The CCL2-CCR4 Axis Promotes Regulatory T Cell Trafficking to Canine Glioma Tissues.

The CCL2-CCR4 Axis Promotes Regulatory T Cell Trafficking to Canine Glioma Tissues.

Purpose: Spontaneously occurring glioma in pet dogs is increasingly recognized as a valuable translational model for human glioblastoma. Canine high grade glioma and human glioblastomas share many molecular similarities, including accumulation of immunosuppressive regulatory T cells (Tregs) that inhibit anti-tumor immune responses. Identifying in dog mechanisms responsible for Treg recruitment may afford targeting the cellular population driving immunosuppression, the results providing a rationale for translational clinical studies in human patients. Our group has previously identified C-C motif chemokine 2 (CCL2) as a glioma-derived T-reg chemoattractant acting on chemokine receptor 4 (CCR4) in a murine orthotopic model of glioma. Recently, we demonstrated a robust increase of CCL2 in the brain tissue of canine patients bearing high-grade glioma.

Methods: We performed a series of in vitro experiments using canine Tregs and patient-derived canine glioma cell lines (GSC 1110, GSC 0514, J3T-Bg, G06A) to interrogate the CCL2-CCR4 signaling axis in the canine.

Results: We established a flow cytometry gating strategy for identification and isolation of FOXP3+ Tregs in dogs. The canine CD4 + CD25high T-cell population was highly enriched in FOXP3 and CCR4 expression, indicating they are bona fide Tregs. Canine Treg migration was enhanced by CCL2 or by glioma cell line-derived supernatant. Blockade of the CCL2-CCR4 axis significantly reduced migration of canine Tregs. CCL2 mRNA was expressed in all glioma cell lines and expression increased when exposed to Tregs but not to CD4 + helper T-cells.

Conclusion: Our study validates CCL2-CCR4 as a bi-directional Treg-glioma immunosuppressive and tumor-promoting axis in canine high-grade glioma.

求助全文
通过发布文献求助,成功后即可免费获取论文全文。 去求助
来源期刊
自引率
0.00%
发文量
0
×
引用
GB/T 7714-2015
复制
MLA
复制
APA
复制
导出至
BibTeX EndNote RefMan NoteFirst NoteExpress
×
提示
您的信息不完整,为了账户安全,请先补充。
现在去补充
×
提示
您因"违规操作"
具体请查看互助需知
我知道了
×
提示
确定
请完成安全验证×
copy
已复制链接
快去分享给好友吧!
我知道了
右上角分享
点击右上角分享
0
联系我们:info@booksci.cn Book学术提供免费学术资源搜索服务,方便国内外学者检索中英文文献。致力于提供最便捷和优质的服务体验。 Copyright © 2023 布克学术 All rights reserved.
京ICP备2023020795号-1
ghs 京公网安备 11010802042870号
Book学术文献互助
Book学术文献互助群
群 号:604180095
Book学术官方微信