用阿扎胞苷治疗 TP53 突变 AML 和高风险 MDS 的遗传、表观遗传和免疫综合情况。

IF 3.1 3区 医学 Q2 HEMATOLOGY
Therapeutic Advances in Hematology Pub Date : 2024-06-15 eCollection Date: 2024-01-01 DOI:10.1177/20406207241257904
Amer M Zeidan, Jan Philipp Bewersdorf, Vanessa Hasle, Rory M Shallis, Ethan Thompson, Daniel Lopes de Menezes, Shelonidta Rose, Isaac Boss, Stephanie Halene, Torsten Haferlach, Brian A Fox
{"title":"用阿扎胞苷治疗 TP53 突变 AML 和高风险 MDS 的遗传、表观遗传和免疫综合情况。","authors":"Amer M Zeidan, Jan Philipp Bewersdorf, Vanessa Hasle, Rory M Shallis, Ethan Thompson, Daniel Lopes de Menezes, Shelonidta Rose, Isaac Boss, Stephanie Halene, Torsten Haferlach, Brian A Fox","doi":"10.1177/20406207241257904","DOIUrl":null,"url":null,"abstract":"<p><strong>Background: </strong><i>TP53</i> mutations are associated with an adverse prognosis in acute myeloid leukemia (AML) and higher-risk myelodysplastic syndromes (HR-MDS). However, the integrated genetic, epigenetic, and immunologic landscape of <i>TP53</i>-mutated AML/HR-MDS is not well defined.</p><p><strong>Objectives: </strong>To define the genetic, epigenetic, and immunologic landscape of <i>TP53-</i>mutant and <i>TP53</i> wild-type AML and HR-MDS patients.</p><p><strong>Design: </strong><i>Post hoc</i> analysis of <i>TP53-</i>mutant and <i>TP53</i> wild-type patients treated on the randomized FUSION trial with azacitidine ± the anti-PD-L1 antibody durvalumab.</p><p><strong>Methods: </strong>We performed extensive molecular, epigenetic, and immunologic assays on a well-annotated clinical trial dataset of 61 patients with <i>TP53-</i>mutated disease (37 AML, 24 MDS) and 144 <i>TP53</i> wild-type (89 AML, 55 MDS) patients, all of whom received azacitidine-based therapy. A 38 gene-targeted myeloid mutation analysis from screening bone marrow (BM) was performed. DNA methylation arrays, immunophenotyping and immune checkpoint expression by flow cytometry, and gene expression profiles by bulk RNA sequencing were assessed at baseline and serially during the trial.</p><p><strong>Results: </strong>Global DNA methylation from peripheral blood was independent of <i>TP53</i> mutation and allelic status. AZA therapy led to a statistically significant decrease in global DNA methylation scores independent of <i>TP53</i> mutation status. In BM from <i>TP53-</i>mutant patients, we found both a higher T-cell population and upregulation of inhibitory immune checkpoint proteins such as PD-L1 compared to <i>TP53</i> wild-type. RNA sequencing analyses revealed higher expression of the myeloid immune checkpoint gene <i>LILRB3</i> in <i>TP53-</i>mutant samples suggesting a novel therapeutic target.</p><p><strong>Conclusion: </strong>This integrated analysis of the genetic, epigenetic, and immunophenotypic landscape of <i>TP53</i> mutant AML/HR-MDS suggests that differences in the immune landscape resulting in an immunosuppressive microenvironment rather than epigenetic differences contribute to the poor prognosis of <i>TP53-</i>mutant AML/HR-MDS with mono- or multihit <i>TP53</i> mutation status.</p><p><strong>Trial registration: </strong>FUSION trial (NCT02775903).</p>","PeriodicalId":23048,"journal":{"name":"Therapeutic Advances in Hematology","volume":"15 ","pages":"20406207241257904"},"PeriodicalIF":3.1000,"publicationDate":"2024-06-15","publicationTypes":"Journal Article","fieldsOfStudy":null,"isOpenAccess":false,"openAccessPdf":"https://www.ncbi.nlm.nih.gov/pmc/articles/PMC11180421/pdf/","citationCount":"0","resultStr":"{\"title\":\"Integrated genetic, epigenetic, and immune landscape of <i>TP53</i> mutant AML and higher risk MDS treated with azacitidine.\",\"authors\":\"Amer M Zeidan, Jan Philipp Bewersdorf, Vanessa Hasle, Rory M Shallis, Ethan Thompson, Daniel Lopes de Menezes, Shelonidta Rose, Isaac Boss, Stephanie Halene, Torsten Haferlach, Brian A Fox\",\"doi\":\"10.1177/20406207241257904\",\"DOIUrl\":null,\"url\":null,\"abstract\":\"<p><strong>Background: </strong><i>TP53</i> mutations are associated with an adverse prognosis in acute myeloid leukemia (AML) and higher-risk myelodysplastic syndromes (HR-MDS). However, the integrated genetic, epigenetic, and immunologic landscape of <i>TP53</i>-mutated AML/HR-MDS is not well defined.</p><p><strong>Objectives: </strong>To define the genetic, epigenetic, and immunologic landscape of <i>TP53-</i>mutant and <i>TP53</i> wild-type AML and HR-MDS patients.</p><p><strong>Design: </strong><i>Post hoc</i> analysis of <i>TP53-</i>mutant and <i>TP53</i> wild-type patients treated on the randomized FUSION trial with azacitidine ± the anti-PD-L1 antibody durvalumab.</p><p><strong>Methods: </strong>We performed extensive molecular, epigenetic, and immunologic assays on a well-annotated clinical trial dataset of 61 patients with <i>TP53-</i>mutated disease (37 AML, 24 MDS) and 144 <i>TP53</i> wild-type (89 AML, 55 MDS) patients, all of whom received azacitidine-based therapy. A 38 gene-targeted myeloid mutation analysis from screening bone marrow (BM) was performed. DNA methylation arrays, immunophenotyping and immune checkpoint expression by flow cytometry, and gene expression profiles by bulk RNA sequencing were assessed at baseline and serially during the trial.</p><p><strong>Results: </strong>Global DNA methylation from peripheral blood was independent of <i>TP53</i> mutation and allelic status. AZA therapy led to a statistically significant decrease in global DNA methylation scores independent of <i>TP53</i> mutation status. In BM from <i>TP53-</i>mutant patients, we found both a higher T-cell population and upregulation of inhibitory immune checkpoint proteins such as PD-L1 compared to <i>TP53</i> wild-type. RNA sequencing analyses revealed higher expression of the myeloid immune checkpoint gene <i>LILRB3</i> in <i>TP53-</i>mutant samples suggesting a novel therapeutic target.</p><p><strong>Conclusion: </strong>This integrated analysis of the genetic, epigenetic, and immunophenotypic landscape of <i>TP53</i> mutant AML/HR-MDS suggests that differences in the immune landscape resulting in an immunosuppressive microenvironment rather than epigenetic differences contribute to the poor prognosis of <i>TP53-</i>mutant AML/HR-MDS with mono- or multihit <i>TP53</i> mutation status.</p><p><strong>Trial registration: </strong>FUSION trial (NCT02775903).</p>\",\"PeriodicalId\":23048,\"journal\":{\"name\":\"Therapeutic Advances in Hematology\",\"volume\":\"15 \",\"pages\":\"20406207241257904\"},\"PeriodicalIF\":3.1000,\"publicationDate\":\"2024-06-15\",\"publicationTypes\":\"Journal Article\",\"fieldsOfStudy\":null,\"isOpenAccess\":false,\"openAccessPdf\":\"https://www.ncbi.nlm.nih.gov/pmc/articles/PMC11180421/pdf/\",\"citationCount\":\"0\",\"resultStr\":null,\"platform\":\"Semanticscholar\",\"paperid\":null,\"PeriodicalName\":\"Therapeutic Advances in Hematology\",\"FirstCategoryId\":\"3\",\"ListUrlMain\":\"https://doi.org/10.1177/20406207241257904\",\"RegionNum\":3,\"RegionCategory\":\"医学\",\"ArticlePicture\":[],\"TitleCN\":null,\"AbstractTextCN\":null,\"PMCID\":null,\"EPubDate\":\"2024/1/1 0:00:00\",\"PubModel\":\"eCollection\",\"JCR\":\"Q2\",\"JCRName\":\"HEMATOLOGY\",\"Score\":null,\"Total\":0}","platform":"Semanticscholar","paperid":null,"PeriodicalName":"Therapeutic Advances in Hematology","FirstCategoryId":"3","ListUrlMain":"https://doi.org/10.1177/20406207241257904","RegionNum":3,"RegionCategory":"医学","ArticlePicture":[],"TitleCN":null,"AbstractTextCN":null,"PMCID":null,"EPubDate":"2024/1/1 0:00:00","PubModel":"eCollection","JCR":"Q2","JCRName":"HEMATOLOGY","Score":null,"Total":0}
引用次数: 0

摘要

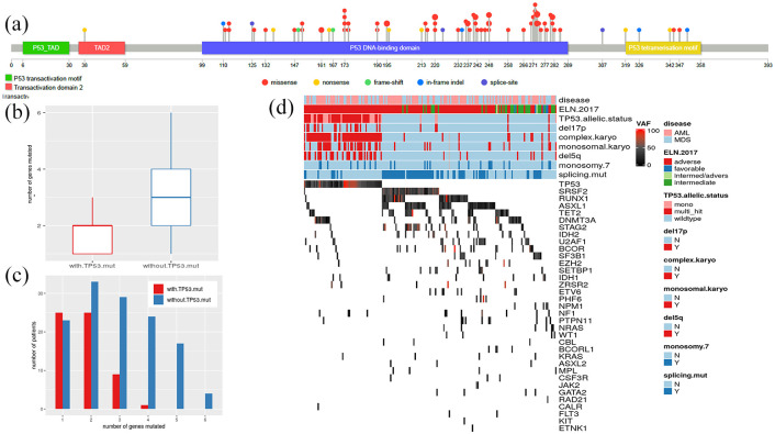
背景:TP53突变与急性髓性白血病(AML)和高危骨髓增生异常综合征(HR-MDS)的不良预后有关。然而,TP53突变AML/HR-MDS的遗传学、表观遗传学和免疫学综合情况尚未得到很好的界定:明确TP53突变型和TP53野生型AML和HR-MDS患者的遗传、表观遗传和免疫学特征:设计:对在随机FUSION试验中接受阿扎胞苷±抗PD-L1抗体durvalumab治疗的TP53突变型和TP53野生型患者进行事后分析:我们对61名TP53突变患者(37名AML患者,24名MDS患者)和144名TP53野生型患者(89名AML患者,55名MDS患者)的临床试验数据集进行了广泛的分子、表观遗传学和免疫学检测,所有患者都接受了阿扎胞苷治疗。对筛查出的骨髓(BM)进行了 38 个基因靶向髓系突变分析。DNA甲基化阵列、流式细胞术的免疫分型和免疫检查点表达以及大容量RNA测序的基因表达谱在基线和试验期间进行了连续评估:结果:外周血中的DNA甲基化与TP53突变和等位基因状态无关。AZA疗法可导致全局DNA甲基化评分出现统计学意义上的显著下降,与TP53突变状态无关。与 TP53 野生型相比,我们在 TP53 突变患者的骨髓中发现了更高的 T 细胞群和抑制性免疫检查点蛋白(如 PD-L1)的上调。RNA测序分析显示,在TP53突变样本中,髓系免疫检查点基因LILRB3的表达量更高,这表明这是一个新的治疗靶点:对TP53突变型AML/HR-MDS的遗传学、表观遗传学和免疫表型的综合分析表明,导致免疫抑制性微环境的免疫表型差异,而不是表观遗传学差异,是造成TP53突变型AML/HR-MDS单基因或多基因TP53突变状态预后不良的原因:FUSION试验(NCT02775903)。
本文章由计算机程序翻译,如有差异,请以英文原文为准。

Integrated genetic, epigenetic, and immune landscape of <i>TP53</i> mutant AML and higher risk MDS treated with azacitidine.

Integrated genetic, epigenetic, and immune landscape of <i>TP53</i> mutant AML and higher risk MDS treated with azacitidine.

Integrated genetic, epigenetic, and immune landscape of <i>TP53</i> mutant AML and higher risk MDS treated with azacitidine.

Integrated genetic, epigenetic, and immune landscape of TP53 mutant AML and higher risk MDS treated with azacitidine.

Background: TP53 mutations are associated with an adverse prognosis in acute myeloid leukemia (AML) and higher-risk myelodysplastic syndromes (HR-MDS). However, the integrated genetic, epigenetic, and immunologic landscape of TP53-mutated AML/HR-MDS is not well defined.

Objectives: To define the genetic, epigenetic, and immunologic landscape of TP53-mutant and TP53 wild-type AML and HR-MDS patients.

Design: Post hoc analysis of TP53-mutant and TP53 wild-type patients treated on the randomized FUSION trial with azacitidine ± the anti-PD-L1 antibody durvalumab.

Methods: We performed extensive molecular, epigenetic, and immunologic assays on a well-annotated clinical trial dataset of 61 patients with TP53-mutated disease (37 AML, 24 MDS) and 144 TP53 wild-type (89 AML, 55 MDS) patients, all of whom received azacitidine-based therapy. A 38 gene-targeted myeloid mutation analysis from screening bone marrow (BM) was performed. DNA methylation arrays, immunophenotyping and immune checkpoint expression by flow cytometry, and gene expression profiles by bulk RNA sequencing were assessed at baseline and serially during the trial.

Results: Global DNA methylation from peripheral blood was independent of TP53 mutation and allelic status. AZA therapy led to a statistically significant decrease in global DNA methylation scores independent of TP53 mutation status. In BM from TP53-mutant patients, we found both a higher T-cell population and upregulation of inhibitory immune checkpoint proteins such as PD-L1 compared to TP53 wild-type. RNA sequencing analyses revealed higher expression of the myeloid immune checkpoint gene LILRB3 in TP53-mutant samples suggesting a novel therapeutic target.

Conclusion: This integrated analysis of the genetic, epigenetic, and immunophenotypic landscape of TP53 mutant AML/HR-MDS suggests that differences in the immune landscape resulting in an immunosuppressive microenvironment rather than epigenetic differences contribute to the poor prognosis of TP53-mutant AML/HR-MDS with mono- or multihit TP53 mutation status.

Trial registration: FUSION trial (NCT02775903).

求助全文
通过发布文献求助,成功后即可免费获取论文全文。 去求助
来源期刊
CiteScore
4.30
自引率
0.00%
发文量
54
审稿时长
7 weeks
期刊介绍: Therapeutic Advances in Hematology delivers the highest quality peer-reviewed articles, reviews, and scholarly comment on pioneering efforts and innovative studies across all areas of hematology. The journal has a strong clinical and pharmacological focus and is aimed at clinicians and researchers in hematology, providing a forum in print and online for publishing the highest quality articles in this area.
×
引用
GB/T 7714-2015
复制
MLA
复制
APA
复制
导出至
BibTeX EndNote RefMan NoteFirst NoteExpress
×
提示
您的信息不完整,为了账户安全,请先补充。
现在去补充
×
提示
您因"违规操作"
具体请查看互助需知
我知道了
×
提示
确定
请完成安全验证×
copy
已复制链接
快去分享给好友吧!
我知道了
右上角分享
点击右上角分享
0
联系我们:info@booksci.cn Book学术提供免费学术资源搜索服务,方便国内外学者检索中英文文献。致力于提供最便捷和优质的服务体验。 Copyright © 2023 布克学术 All rights reserved.
京ICP备2023020795号-1
ghs 京公网安备 11010802042870号
Book学术文献互助
Book学术文献互助群
群 号:604180095
Book学术官方微信