缺氧诱导的 NOS1 是高胆固醇血症相关结直肠癌的治疗靶点。

IF 5.3 3区 医学 Q1 CELL BIOLOGY
Weiqing Qiu, Li Zhao, Hua Liu, Ping Xu, Changlin Qian
{"title":"缺氧诱导的 NOS1 是高胆固醇血症相关结直肠癌的治疗靶点。","authors":"Weiqing Qiu, Li Zhao, Hua Liu, Ping Xu, Changlin Qian","doi":"10.1186/s40170-024-00338-2","DOIUrl":null,"url":null,"abstract":"<p><strong>Background: </strong>It is well established that hypercholesterolemia increases the risk of atherosclerosis, especially because it reduces the availability of nitric oxide (NO). However, the relationship between hypercholesterolemia and NO in regulating colorectal cancer development and progression remains unknown.</p><p><strong>Methods: </strong>We conducted bioinformatics analysis, qRT-PCR, ChIP-qPCR assays, luciferase report assays, clonogenic survival assays, and multiple mouse models to investigate the function and mechanism of hypercholesterolemia in regulating NO signaling. Additionally, NOS inhibitors were used to evaluate the potential of therapeutic strategy in anti-tumor response.</p><p><strong>Results: </strong>Here, we show that oxidized low-density lipoprotein (oxLDL) cholesterol and its receptor LOX-1 are essential for hypercholesterolemia-induced colorectal tumorigenesis. Mechanically, the oxLDL promotes the oxidant stress-dependent induction of hypoxia signaling to transcriptionally up-regulate NO synthase (NOS) especially NOS1 expression in colorectal cancer (CRC) cells. More importantly, our results suggested that selective inhibition of NOS1 with its specific inhibitor Nω-Propyl-L-arginine is a suitable therapeutic strategy for hypercholesterolemia-related CRC with both efficacy and toxicity reduction.</p><p><strong>Conclusions: </strong>Our findings established that hypercholesterolemia induces the oxidant stress-dependent induction of hypoxia signaling to transcriptionally up-regulate NOS1 expression in CRC cells, and the clinically applicable NOS1 inhibitor Nω-Propyl-L-arginine represents an effective therapeutic strategy for hypercholesterolemia-related CRC.</p>","PeriodicalId":9418,"journal":{"name":"Cancer & Metabolism","volume":"12 1","pages":"14"},"PeriodicalIF":5.3000,"publicationDate":"2024-05-17","publicationTypes":"Journal Article","fieldsOfStudy":null,"isOpenAccess":false,"openAccessPdf":"https://www.ncbi.nlm.nih.gov/pmc/articles/PMC11100240/pdf/","citationCount":"0","resultStr":"{\"title\":\"Hypoxia-induced NOS1 as a therapeutic target in hypercholesterolemia-related colorectal cancer.\",\"authors\":\"Weiqing Qiu, Li Zhao, Hua Liu, Ping Xu, Changlin Qian\",\"doi\":\"10.1186/s40170-024-00338-2\",\"DOIUrl\":null,\"url\":null,\"abstract\":\"<p><strong>Background: </strong>It is well established that hypercholesterolemia increases the risk of atherosclerosis, especially because it reduces the availability of nitric oxide (NO). However, the relationship between hypercholesterolemia and NO in regulating colorectal cancer development and progression remains unknown.</p><p><strong>Methods: </strong>We conducted bioinformatics analysis, qRT-PCR, ChIP-qPCR assays, luciferase report assays, clonogenic survival assays, and multiple mouse models to investigate the function and mechanism of hypercholesterolemia in regulating NO signaling. Additionally, NOS inhibitors were used to evaluate the potential of therapeutic strategy in anti-tumor response.</p><p><strong>Results: </strong>Here, we show that oxidized low-density lipoprotein (oxLDL) cholesterol and its receptor LOX-1 are essential for hypercholesterolemia-induced colorectal tumorigenesis. Mechanically, the oxLDL promotes the oxidant stress-dependent induction of hypoxia signaling to transcriptionally up-regulate NO synthase (NOS) especially NOS1 expression in colorectal cancer (CRC) cells. More importantly, our results suggested that selective inhibition of NOS1 with its specific inhibitor Nω-Propyl-L-arginine is a suitable therapeutic strategy for hypercholesterolemia-related CRC with both efficacy and toxicity reduction.</p><p><strong>Conclusions: </strong>Our findings established that hypercholesterolemia induces the oxidant stress-dependent induction of hypoxia signaling to transcriptionally up-regulate NOS1 expression in CRC cells, and the clinically applicable NOS1 inhibitor Nω-Propyl-L-arginine represents an effective therapeutic strategy for hypercholesterolemia-related CRC.</p>\",\"PeriodicalId\":9418,\"journal\":{\"name\":\"Cancer & Metabolism\",\"volume\":\"12 1\",\"pages\":\"14\"},\"PeriodicalIF\":5.3000,\"publicationDate\":\"2024-05-17\",\"publicationTypes\":\"Journal Article\",\"fieldsOfStudy\":null,\"isOpenAccess\":false,\"openAccessPdf\":\"https://www.ncbi.nlm.nih.gov/pmc/articles/PMC11100240/pdf/\",\"citationCount\":\"0\",\"resultStr\":null,\"platform\":\"Semanticscholar\",\"paperid\":null,\"PeriodicalName\":\"Cancer & Metabolism\",\"FirstCategoryId\":\"3\",\"ListUrlMain\":\"https://doi.org/10.1186/s40170-024-00338-2\",\"RegionNum\":3,\"RegionCategory\":\"医学\",\"ArticlePicture\":[],\"TitleCN\":null,\"AbstractTextCN\":null,\"PMCID\":null,\"EPubDate\":\"\",\"PubModel\":\"\",\"JCR\":\"Q1\",\"JCRName\":\"CELL BIOLOGY\",\"Score\":null,\"Total\":0}","platform":"Semanticscholar","paperid":null,"PeriodicalName":"Cancer & Metabolism","FirstCategoryId":"3","ListUrlMain":"https://doi.org/10.1186/s40170-024-00338-2","RegionNum":3,"RegionCategory":"医学","ArticlePicture":[],"TitleCN":null,"AbstractTextCN":null,"PMCID":null,"EPubDate":"","PubModel":"","JCR":"Q1","JCRName":"CELL BIOLOGY","Score":null,"Total":0}
引用次数: 0

摘要

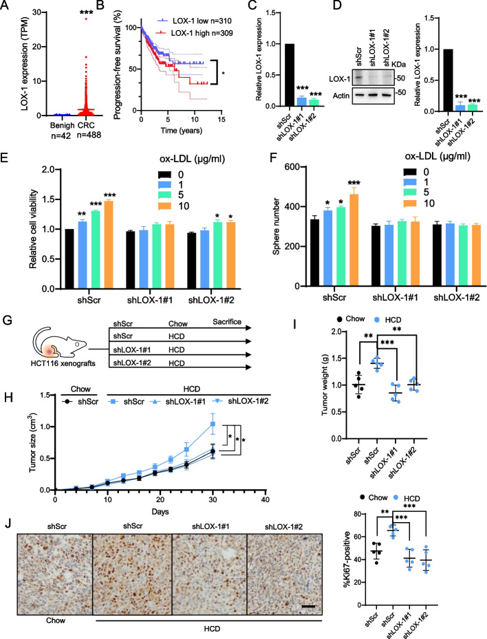
背景:众所周知,高胆固醇血症会增加动脉粥样硬化的风险,特别是因为它会减少一氧化氮(NO)的供应。然而,高胆固醇血症与一氧化氮在调控结直肠癌发生和发展中的关系仍然未知:我们通过生物信息学分析、qRT-PCR、ChIP-qPCR 检测、荧光素酶报告检测、克隆性生存检测和多种小鼠模型来研究高胆固醇血症在调节 NO 信号传导中的功能和机制。此外,还使用 NOS 抑制剂来评估治疗策略在抗肿瘤反应中的潜力:结果:我们在这里发现,氧化低密度脂蛋白胆固醇及其受体 LOX-1 对高胆固醇血症诱导的结直肠肿瘤发生至关重要。从机理上讲,氧化低密度脂蛋白促进氧化应激依赖性缺氧信号诱导,转录上调NO合成酶(NOS),尤其是NOS1在结直肠癌(CRC)细胞中的表达。更重要的是,我们的研究结果表明,用特异性抑制剂 Nω-丙基-L-精氨酸选择性抑制 NOS1 是治疗高胆固醇血症相关 CRC 的一种既有效又减毒的合适策略:我们的研究结果证实,高胆固醇血症会诱导氧化应激依赖性缺氧信号转导,从而转录上调CRC细胞中NOS1的表达,而临床适用的NOS1抑制剂Nω-丙基-L-精氨酸是治疗高胆固醇血症相关CRC的有效策略。
本文章由计算机程序翻译,如有差异,请以英文原文为准。

Hypoxia-induced NOS1 as a therapeutic target in hypercholesterolemia-related colorectal cancer.

Hypoxia-induced NOS1 as a therapeutic target in hypercholesterolemia-related colorectal cancer.

Hypoxia-induced NOS1 as a therapeutic target in hypercholesterolemia-related colorectal cancer.

Hypoxia-induced NOS1 as a therapeutic target in hypercholesterolemia-related colorectal cancer.

Background: It is well established that hypercholesterolemia increases the risk of atherosclerosis, especially because it reduces the availability of nitric oxide (NO). However, the relationship between hypercholesterolemia and NO in regulating colorectal cancer development and progression remains unknown.

Methods: We conducted bioinformatics analysis, qRT-PCR, ChIP-qPCR assays, luciferase report assays, clonogenic survival assays, and multiple mouse models to investigate the function and mechanism of hypercholesterolemia in regulating NO signaling. Additionally, NOS inhibitors were used to evaluate the potential of therapeutic strategy in anti-tumor response.

Results: Here, we show that oxidized low-density lipoprotein (oxLDL) cholesterol and its receptor LOX-1 are essential for hypercholesterolemia-induced colorectal tumorigenesis. Mechanically, the oxLDL promotes the oxidant stress-dependent induction of hypoxia signaling to transcriptionally up-regulate NO synthase (NOS) especially NOS1 expression in colorectal cancer (CRC) cells. More importantly, our results suggested that selective inhibition of NOS1 with its specific inhibitor Nω-Propyl-L-arginine is a suitable therapeutic strategy for hypercholesterolemia-related CRC with both efficacy and toxicity reduction.

Conclusions: Our findings established that hypercholesterolemia induces the oxidant stress-dependent induction of hypoxia signaling to transcriptionally up-regulate NOS1 expression in CRC cells, and the clinically applicable NOS1 inhibitor Nω-Propyl-L-arginine represents an effective therapeutic strategy for hypercholesterolemia-related CRC.

求助全文
通过发布文献求助,成功后即可免费获取论文全文。 去求助
来源期刊
自引率
1.70%
发文量
17
审稿时长
14 weeks
期刊介绍: Cancer & Metabolism welcomes studies on all aspects of the relationship between cancer and metabolism, including: -Molecular biology and genetics of cancer metabolism -Whole-body metabolism, including diabetes and obesity, in relation to cancer -Metabolomics in relation to cancer; -Metabolism-based imaging -Preclinical and clinical studies of metabolism-related cancer therapies.
×
引用
GB/T 7714-2015
复制
MLA
复制
APA
复制
导出至
BibTeX EndNote RefMan NoteFirst NoteExpress
×
提示
您的信息不完整,为了账户安全,请先补充。
现在去补充
×
提示
您因"违规操作"
具体请查看互助需知
我知道了
×
提示
确定
请完成安全验证×
copy
已复制链接
快去分享给好友吧!
我知道了
右上角分享
点击右上角分享
0
联系我们:info@booksci.cn Book学术提供免费学术资源搜索服务,方便国内外学者检索中英文文献。致力于提供最便捷和优质的服务体验。 Copyright © 2023 布克学术 All rights reserved.
京ICP备2023020795号-1
ghs 京公网安备 11010802042870号
Book学术文献互助
Book学术文献互助群
群 号:604180095
Book学术官方微信