基于全转录组测序探讨益参通络汤修复小鼠精原细胞DNA损伤的机制

IF 2.4 4区 医学 Q3 PUBLIC, ENVIRONMENTAL & OCCUPATIONAL HEALTH
Wenxi Wan, Chenming Zhang, Qi Zhang, Zhong Hua, Ninghua Li, Miaomiao Ma, Huiyuan Shen, Zulong Wang
{"title":"基于全转录组测序探讨益参通络汤修复小鼠精原细胞DNA损伤的机制","authors":"Wenxi Wan, Chenming Zhang, Qi Zhang, Zhong Hua, Ninghua Li, Miaomiao Ma, Huiyuan Shen, Zulong Wang","doi":"10.1177/15579883241246908","DOIUrl":null,"url":null,"abstract":"<p><p>The aim of this study was to investigate the potential mechanism through which Yishen Tongluo decoction (YSTL) repairs DNA damage caused by benzo(a)pyrene diol epoxide (BPDE) in mouse spermatocytes (GC-2). The GC-2 cells were divided randomly into the control group, BPDE group, and low-, medium-, and high-dose YSTL groups of YSTL decoction. A comet assay was used to detect the DNA fragment index (DFI) of cells in each group. Based on the DFI results, whole transcriptome sequencing was conducted, followed by trend analysis, gene ontology (GO) enrichment analysis, kyoto encyclopedia of genes and genomes (KEGG) enrichment analysis, and ceRNA network analysis. Compared with the control group, the BPDE group reported a significant increase in the DNA fragmentation index (DFI) (<i>p</i> < .05). Compared with the BPDE group, the low-, high- and medium-dose YSTL groups had a significantly reduced DFI (<i>p</i> < .05). Whole-transcriptome sequencing revealed seven differentially expressed circRNAs, 203 differentially expressed miRNAs, and 3,662 differentially expressed mRNAs between the control group and the BPDE group. There was a total of 12 differentially expressed circRNAs, 204 miRNAs, and 2150 mRNAs between the BPDE group and the traditional Chinese medicine group. The pathways involved include DNA repair pathway, nucleotide excision repair pathway, base excision repair pathway, etc. The ceRNA network reported that Hmga2 was the core protein involved, novel_cir_000117 and mmu-miR-466c-3p were located upstream of Hmga2, and they were regulatory factors associated with Hmga2. Finally, we conclude that YSTL decoction may repair sperm DNA damage caused by BPDE through the novel_cir_000117-mmu-miR-466c-3p-Hmga2 pathway.</p>","PeriodicalId":7429,"journal":{"name":"American Journal of Men's Health","volume":"18 3","pages":"15579883241246908"},"PeriodicalIF":2.4000,"publicationDate":"2024-05-01","publicationTypes":"Journal Article","fieldsOfStudy":null,"isOpenAccess":false,"openAccessPdf":"https://www.ncbi.nlm.nih.gov/pmc/articles/PMC11084988/pdf/","citationCount":"0","resultStr":"{\"title\":\"Exploring the Mechanisms of Yishen Tongluo Decoction on Repairing DNA Damage in Mouse Spermatogonia Cells Based on Whole Transcriptome Sequencing.\",\"authors\":\"Wenxi Wan, Chenming Zhang, Qi Zhang, Zhong Hua, Ninghua Li, Miaomiao Ma, Huiyuan Shen, Zulong Wang\",\"doi\":\"10.1177/15579883241246908\",\"DOIUrl\":null,\"url\":null,\"abstract\":\"<p><p>The aim of this study was to investigate the potential mechanism through which Yishen Tongluo decoction (YSTL) repairs DNA damage caused by benzo(a)pyrene diol epoxide (BPDE) in mouse spermatocytes (GC-2). The GC-2 cells were divided randomly into the control group, BPDE group, and low-, medium-, and high-dose YSTL groups of YSTL decoction. A comet assay was used to detect the DNA fragment index (DFI) of cells in each group. Based on the DFI results, whole transcriptome sequencing was conducted, followed by trend analysis, gene ontology (GO) enrichment analysis, kyoto encyclopedia of genes and genomes (KEGG) enrichment analysis, and ceRNA network analysis. Compared with the control group, the BPDE group reported a significant increase in the DNA fragmentation index (DFI) (<i>p</i> < .05). Compared with the BPDE group, the low-, high- and medium-dose YSTL groups had a significantly reduced DFI (<i>p</i> < .05). Whole-transcriptome sequencing revealed seven differentially expressed circRNAs, 203 differentially expressed miRNAs, and 3,662 differentially expressed mRNAs between the control group and the BPDE group. There was a total of 12 differentially expressed circRNAs, 204 miRNAs, and 2150 mRNAs between the BPDE group and the traditional Chinese medicine group. The pathways involved include DNA repair pathway, nucleotide excision repair pathway, base excision repair pathway, etc. The ceRNA network reported that Hmga2 was the core protein involved, novel_cir_000117 and mmu-miR-466c-3p were located upstream of Hmga2, and they were regulatory factors associated with Hmga2. Finally, we conclude that YSTL decoction may repair sperm DNA damage caused by BPDE through the novel_cir_000117-mmu-miR-466c-3p-Hmga2 pathway.</p>\",\"PeriodicalId\":7429,\"journal\":{\"name\":\"American Journal of Men's Health\",\"volume\":\"18 3\",\"pages\":\"15579883241246908\"},\"PeriodicalIF\":2.4000,\"publicationDate\":\"2024-05-01\",\"publicationTypes\":\"Journal Article\",\"fieldsOfStudy\":null,\"isOpenAccess\":false,\"openAccessPdf\":\"https://www.ncbi.nlm.nih.gov/pmc/articles/PMC11084988/pdf/\",\"citationCount\":\"0\",\"resultStr\":null,\"platform\":\"Semanticscholar\",\"paperid\":null,\"PeriodicalName\":\"American Journal of Men's Health\",\"FirstCategoryId\":\"3\",\"ListUrlMain\":\"https://doi.org/10.1177/15579883241246908\",\"RegionNum\":4,\"RegionCategory\":\"医学\",\"ArticlePicture\":[],\"TitleCN\":null,\"AbstractTextCN\":null,\"PMCID\":null,\"EPubDate\":\"\",\"PubModel\":\"\",\"JCR\":\"Q3\",\"JCRName\":\"PUBLIC, ENVIRONMENTAL & OCCUPATIONAL HEALTH\",\"Score\":null,\"Total\":0}","platform":"Semanticscholar","paperid":null,"PeriodicalName":"American Journal of Men's Health","FirstCategoryId":"3","ListUrlMain":"https://doi.org/10.1177/15579883241246908","RegionNum":4,"RegionCategory":"医学","ArticlePicture":[],"TitleCN":null,"AbstractTextCN":null,"PMCID":null,"EPubDate":"","PubModel":"","JCR":"Q3","JCRName":"PUBLIC, ENVIRONMENTAL & OCCUPATIONAL HEALTH","Score":null,"Total":0}
引用次数: 0

摘要

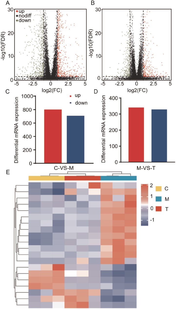
本研究的目的是探讨参芪通络汤(YSTL)修复小鼠精母细胞(GC-2)中由苯并(a)芘二醇环氧化物(BPDE)引起的DNA损伤的潜在机制。将 GC-2 细胞随机分为对照组、BPDE 组和 YSTL 水煎剂的低、中、高剂量组。采用彗星试验检测各组细胞的 DNA 片段指数(DFI)。根据 DFI 结果,进行了全转录组测序,随后进行了趋势分析、基因本体(GO)富集分析、京都基因组百科全书(KEGG)富集分析和 ceRNA 网络分析。与对照组相比,BPDE 组的 DNA 断裂指数(DFI)显著增加(p < .05)。与 BPDE 组相比,低、高和中剂量 YSTL 组的 DFI 明显降低(p < .05)。全转录组测序显示,对照组和 BPDE 组之间存在 7 个差异表达的 circRNA、203 个差异表达的 miRNA 和 3,662 个差异表达的 mRNA。BPDE 组与中药组之间共有 12 个不同表达的 circRNA、204 个不同表达的 miRNA 和 2150 个不同表达的 mRNA。涉及的通路包括DNA修复通路、核苷酸切除修复通路、碱基切除修复通路等。ceRNA网络显示,Hmga2是参与其中的核心蛋白,novel_cir_000117和mmu-miR-466c-3p位于Hmga2的上游,是与Hmga2相关的调控因子。最后,我们得出结论:YSTL煎剂可通过novel_cir_000117-mmu-miR-466c-3p-Hmga2途径修复BPDE引起的精子DNA损伤。
本文章由计算机程序翻译,如有差异,请以英文原文为准。

Exploring the Mechanisms of Yishen Tongluo Decoction on Repairing DNA Damage in Mouse Spermatogonia Cells Based on Whole Transcriptome Sequencing.

Exploring the Mechanisms of Yishen Tongluo Decoction on Repairing DNA Damage in Mouse Spermatogonia Cells Based on Whole Transcriptome Sequencing.

Exploring the Mechanisms of Yishen Tongluo Decoction on Repairing DNA Damage in Mouse Spermatogonia Cells Based on Whole Transcriptome Sequencing.

Exploring the Mechanisms of Yishen Tongluo Decoction on Repairing DNA Damage in Mouse Spermatogonia Cells Based on Whole Transcriptome Sequencing.

The aim of this study was to investigate the potential mechanism through which Yishen Tongluo decoction (YSTL) repairs DNA damage caused by benzo(a)pyrene diol epoxide (BPDE) in mouse spermatocytes (GC-2). The GC-2 cells were divided randomly into the control group, BPDE group, and low-, medium-, and high-dose YSTL groups of YSTL decoction. A comet assay was used to detect the DNA fragment index (DFI) of cells in each group. Based on the DFI results, whole transcriptome sequencing was conducted, followed by trend analysis, gene ontology (GO) enrichment analysis, kyoto encyclopedia of genes and genomes (KEGG) enrichment analysis, and ceRNA network analysis. Compared with the control group, the BPDE group reported a significant increase in the DNA fragmentation index (DFI) (p < .05). Compared with the BPDE group, the low-, high- and medium-dose YSTL groups had a significantly reduced DFI (p < .05). Whole-transcriptome sequencing revealed seven differentially expressed circRNAs, 203 differentially expressed miRNAs, and 3,662 differentially expressed mRNAs between the control group and the BPDE group. There was a total of 12 differentially expressed circRNAs, 204 miRNAs, and 2150 mRNAs between the BPDE group and the traditional Chinese medicine group. The pathways involved include DNA repair pathway, nucleotide excision repair pathway, base excision repair pathway, etc. The ceRNA network reported that Hmga2 was the core protein involved, novel_cir_000117 and mmu-miR-466c-3p were located upstream of Hmga2, and they were regulatory factors associated with Hmga2. Finally, we conclude that YSTL decoction may repair sperm DNA damage caused by BPDE through the novel_cir_000117-mmu-miR-466c-3p-Hmga2 pathway.

求助全文
通过发布文献求助,成功后即可免费获取论文全文。 去求助
来源期刊
American Journal of Men's Health
American Journal of Men's Health PUBLIC, ENVIRONMENTAL & OCCUPATIONAL HEALTH-
CiteScore
3.70
自引率
4.30%
发文量
107
审稿时长
15 weeks
期刊介绍: American Journal of Men"s Health will be a core resource for cutting-edge information regarding men"s health and illness. The Journal will publish papers from all health, behavioral and social disciplines, including but not limited to medicine, nursing, allied health, public health, health psychology/behavioral medicine, and medical sociology and anthropology.
×
引用
GB/T 7714-2015
复制
MLA
复制
APA
复制
导出至
BibTeX EndNote RefMan NoteFirst NoteExpress
×
提示
您的信息不完整,为了账户安全,请先补充。
现在去补充
×
提示
您因"违规操作"
具体请查看互助需知
我知道了
×
提示
确定
请完成安全验证×
copy
已复制链接
快去分享给好友吧!
我知道了
右上角分享
点击右上角分享
0
联系我们:info@booksci.cn Book学术提供免费学术资源搜索服务,方便国内外学者检索中英文文献。致力于提供最便捷和优质的服务体验。 Copyright © 2023 布克学术 All rights reserved.
京ICP备2023020795号-1
ghs 京公网安备 11010802042870号
Book学术文献互助
Book学术文献互助群
群 号:604180095
Book学术官方微信