Rab46:肥大细胞功能的新参与者。

Discovery immunology Pub Date : 2023-12-22 eCollection Date: 2024-01-01 DOI:10.1093/discim/kyad028
Lucia Pedicini, Jessica Smith, Sinisa Savic, Lynn McKeown
{"title":"Rab46:肥大细胞功能的新参与者。","authors":"Lucia Pedicini, Jessica Smith, Sinisa Savic, Lynn McKeown","doi":"10.1093/discim/kyad028","DOIUrl":null,"url":null,"abstract":"<p><p>Mast cells are infamous for mediating allergic and inflammatory diseases due to their capacity of rapidly releasing a wide range of inflammatory mediators stored in cytoplasmic granules. However, mast cells also have several important physiological roles that involve selective and agonist-specific release of these active mediators. While a filtering mechanism at the plasma membrane could regulate the selective release of some cargo, the plethora of stored cargo and the diversity of mast cell functions suggests the existence of granule subtypes with distinct trafficking pathways. The molecular mechanisms underlying differential trafficking and exocytosis of these granules are not known, neither is it clear how granule trafficking is coupled to the stimulus. In endothelial cells, a Rab GTPase, Rab46, responds to histamine but not thrombin signals, and this regulates the trafficking of a subpopulation of endothelial-specific granules. Here, we sought to explore, for the first time, if Rab46 plays a role in mast cell function. We demonstrate that Rab46 is highly expressed in human and murine mast cells, and Rab46 genetic deletion has an effect on mast cell degranulation that depends on both stimuli and mast cell subtype. This initial insight into the contribution of Rab46 to mast cell function and the understanding of the role of Rab46 in stimuli-dependent trafficking in other cell types necessitates further investigations of Rab46 in mast cell granular trafficking so that novel and specific therapeutic targets for treatment of the diverse pathologies mediated by mast cells can be developed.</p>","PeriodicalId":72830,"journal":{"name":"Discovery immunology","volume":"3 1","pages":"kyad028"},"PeriodicalIF":0.0000,"publicationDate":"2023-12-22","publicationTypes":"Journal Article","fieldsOfStudy":null,"isOpenAccess":false,"openAccessPdf":"https://www.ncbi.nlm.nih.gov/pmc/articles/PMC10917158/pdf/","citationCount":"0","resultStr":"{\"title\":\"Rab46: a novel player in mast cell function.\",\"authors\":\"Lucia Pedicini, Jessica Smith, Sinisa Savic, Lynn McKeown\",\"doi\":\"10.1093/discim/kyad028\",\"DOIUrl\":null,\"url\":null,\"abstract\":\"<p><p>Mast cells are infamous for mediating allergic and inflammatory diseases due to their capacity of rapidly releasing a wide range of inflammatory mediators stored in cytoplasmic granules. However, mast cells also have several important physiological roles that involve selective and agonist-specific release of these active mediators. While a filtering mechanism at the plasma membrane could regulate the selective release of some cargo, the plethora of stored cargo and the diversity of mast cell functions suggests the existence of granule subtypes with distinct trafficking pathways. The molecular mechanisms underlying differential trafficking and exocytosis of these granules are not known, neither is it clear how granule trafficking is coupled to the stimulus. In endothelial cells, a Rab GTPase, Rab46, responds to histamine but not thrombin signals, and this regulates the trafficking of a subpopulation of endothelial-specific granules. Here, we sought to explore, for the first time, if Rab46 plays a role in mast cell function. We demonstrate that Rab46 is highly expressed in human and murine mast cells, and Rab46 genetic deletion has an effect on mast cell degranulation that depends on both stimuli and mast cell subtype. This initial insight into the contribution of Rab46 to mast cell function and the understanding of the role of Rab46 in stimuli-dependent trafficking in other cell types necessitates further investigations of Rab46 in mast cell granular trafficking so that novel and specific therapeutic targets for treatment of the diverse pathologies mediated by mast cells can be developed.</p>\",\"PeriodicalId\":72830,\"journal\":{\"name\":\"Discovery immunology\",\"volume\":\"3 1\",\"pages\":\"kyad028\"},\"PeriodicalIF\":0.0000,\"publicationDate\":\"2023-12-22\",\"publicationTypes\":\"Journal Article\",\"fieldsOfStudy\":null,\"isOpenAccess\":false,\"openAccessPdf\":\"https://www.ncbi.nlm.nih.gov/pmc/articles/PMC10917158/pdf/\",\"citationCount\":\"0\",\"resultStr\":null,\"platform\":\"Semanticscholar\",\"paperid\":null,\"PeriodicalName\":\"Discovery immunology\",\"FirstCategoryId\":\"1085\",\"ListUrlMain\":\"https://doi.org/10.1093/discim/kyad028\",\"RegionNum\":0,\"RegionCategory\":null,\"ArticlePicture\":[],\"TitleCN\":null,\"AbstractTextCN\":null,\"PMCID\":null,\"EPubDate\":\"2024/1/1 0:00:00\",\"PubModel\":\"eCollection\",\"JCR\":\"\",\"JCRName\":\"\",\"Score\":null,\"Total\":0}","platform":"Semanticscholar","paperid":null,"PeriodicalName":"Discovery immunology","FirstCategoryId":"1085","ListUrlMain":"https://doi.org/10.1093/discim/kyad028","RegionNum":0,"RegionCategory":null,"ArticlePicture":[],"TitleCN":null,"AbstractTextCN":null,"PMCID":null,"EPubDate":"2024/1/1 0:00:00","PubModel":"eCollection","JCR":"","JCRName":"","Score":null,"Total":0}
引用次数: 0

摘要

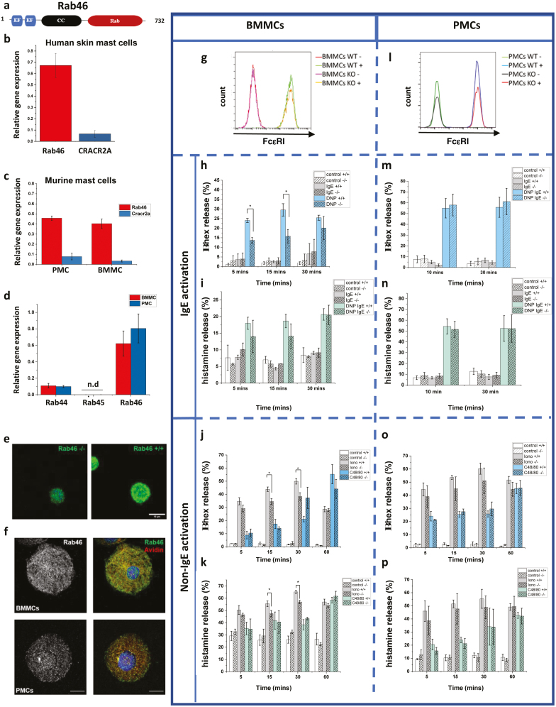
肥大细胞能迅速释放储存在细胞质颗粒中的多种炎症介质,因此在介导过敏性和炎症性疾病方面臭名昭著。然而,肥大细胞也有几种重要的生理作用,涉及选择性和特异性地释放这些活性介质。虽然质膜上的过滤机制可以调节某些货物的选择性释放,但大量储存的货物和肥大细胞功能的多样性表明,存在着具有不同转运途径的颗粒亚型。目前还不清楚这些颗粒的不同运输和外排的分子机制,也不清楚颗粒的运输是如何与刺激相联系的。在内皮细胞中,Rab GTPase(Rab46)会对组胺而非凝血酶信号做出反应,从而调节内皮细胞特异性颗粒亚群的贩运。在这里,我们试图首次探索 Rab46 是否在肥大细胞功能中发挥作用。我们证明了 Rab46 在人类和鼠类肥大细胞中的高表达,Rab46 基因缺失对肥大细胞脱颗粒的影响取决于刺激和肥大细胞亚型。我们对 Rab46 对肥大细胞功能的贡献有了初步的认识,同时也了解了 Rab46 在其他细胞类型的刺激依赖性转运中的作用,因此有必要进一步研究 Rab46 在肥大细胞颗粒转运中的作用,从而开发出新的特异性治疗靶点,用于治疗由肥大细胞介导的各种病症。
本文章由计算机程序翻译,如有差异,请以英文原文为准。

Rab46: a novel player in mast cell function.

Rab46: a novel player in mast cell function.

Mast cells are infamous for mediating allergic and inflammatory diseases due to their capacity of rapidly releasing a wide range of inflammatory mediators stored in cytoplasmic granules. However, mast cells also have several important physiological roles that involve selective and agonist-specific release of these active mediators. While a filtering mechanism at the plasma membrane could regulate the selective release of some cargo, the plethora of stored cargo and the diversity of mast cell functions suggests the existence of granule subtypes with distinct trafficking pathways. The molecular mechanisms underlying differential trafficking and exocytosis of these granules are not known, neither is it clear how granule trafficking is coupled to the stimulus. In endothelial cells, a Rab GTPase, Rab46, responds to histamine but not thrombin signals, and this regulates the trafficking of a subpopulation of endothelial-specific granules. Here, we sought to explore, for the first time, if Rab46 plays a role in mast cell function. We demonstrate that Rab46 is highly expressed in human and murine mast cells, and Rab46 genetic deletion has an effect on mast cell degranulation that depends on both stimuli and mast cell subtype. This initial insight into the contribution of Rab46 to mast cell function and the understanding of the role of Rab46 in stimuli-dependent trafficking in other cell types necessitates further investigations of Rab46 in mast cell granular trafficking so that novel and specific therapeutic targets for treatment of the diverse pathologies mediated by mast cells can be developed.

求助全文
通过发布文献求助,成功后即可免费获取论文全文。 去求助
来源期刊
自引率
0.00%
发文量
0
×
引用
GB/T 7714-2015
复制
MLA
复制
APA
复制
导出至
BibTeX EndNote RefMan NoteFirst NoteExpress
×
提示
您的信息不完整,为了账户安全,请先补充。
现在去补充
×
提示
您因"违规操作"
具体请查看互助需知
我知道了
×
提示
确定
请完成安全验证×
copy
已复制链接
快去分享给好友吧!
我知道了
右上角分享
点击右上角分享
0
联系我们:info@booksci.cn Book学术提供免费学术资源搜索服务,方便国内外学者检索中英文文献。致力于提供最便捷和优质的服务体验。 Copyright © 2023 布克学术 All rights reserved.
京ICP备2023020795号-1
ghs 京公网安备 11010802042870号
Book学术文献互助
Book学术文献互助群
群 号:604180095
Book学术官方微信