乐观情绪对农村居民认知能力的影响:为期 20 年的美国成年人研究结果。

IF 1.8 Q3 GERIATRICS & GERONTOLOGY
Gerontology and Geriatric Medicine Pub Date : 2024-03-18 eCollection Date: 2024-01-01 DOI:10.1177/23337214241239147
Kallol Kumar Bhattacharyya, Victor Molinari
{"title":"乐观情绪对农村居民认知能力的影响:为期 20 年的美国成年人研究结果。","authors":"Kallol Kumar Bhattacharyya, Victor Molinari","doi":"10.1177/23337214241239147","DOIUrl":null,"url":null,"abstract":"<p><p><b>Objectives:</b> Mid- or early-late-life cognitive function is an indicator for developing late-life dementia. However, it is still unclear whether rural/urban living contexts provide cognitive benefits across adulthood. Further, higher optimism serves as a general protective factor for many health outcomes. The present study examines associations between rurality/urbanicity, optimism, and change in mid/late-life cognitive functions over time. <b>Methods:</b> Data were from waves 1 to 3 (1995-2015) of the Midlife in the United States (MIDUS) study (<i>N</i> = 2,507). Structural equation models examine whether long-term rural living across both waves (1-2) or intermittent rural living at one wave is associated with better cognitive function over 20 years, compared to no rural living, while controlling for prior cognitive function and covariates (baseline socio-demographics, health, and functional status). Additionally, we assessed if optimism mediates the above associations. <b>Results:</b> After controlling for covariates, long-term rural living (waves 1-2) was indirectly (through less optimism) associated with significantly lower levels of cognitive executive function and episodic memory in wave 3. <b>Conclusions:</b> While long-term rural living and cognitive outcomes have no direct association for MIDUS middle-aged and older adults, mediating roles of optimism in these associations were evident. Future investigations could examine mechanisms that underlie these risk/protective factors on late-life cognition.</p>","PeriodicalId":52146,"journal":{"name":"Gerontology and Geriatric Medicine","volume":"10 ","pages":"23337214241239147"},"PeriodicalIF":1.8000,"publicationDate":"2024-03-18","publicationTypes":"Journal Article","fieldsOfStudy":null,"isOpenAccess":false,"openAccessPdf":"https://www.ncbi.nlm.nih.gov/pmc/articles/PMC10946068/pdf/","citationCount":"0","resultStr":"{\"title\":\"Impact of Optimism on Cognitive Performance of People Living in Rural Area: Findings From a 20-Year Study in US Adults.\",\"authors\":\"Kallol Kumar Bhattacharyya, Victor Molinari\",\"doi\":\"10.1177/23337214241239147\",\"DOIUrl\":null,\"url\":null,\"abstract\":\"<p><p><b>Objectives:</b> Mid- or early-late-life cognitive function is an indicator for developing late-life dementia. However, it is still unclear whether rural/urban living contexts provide cognitive benefits across adulthood. Further, higher optimism serves as a general protective factor for many health outcomes. The present study examines associations between rurality/urbanicity, optimism, and change in mid/late-life cognitive functions over time. <b>Methods:</b> Data were from waves 1 to 3 (1995-2015) of the Midlife in the United States (MIDUS) study (<i>N</i> = 2,507). Structural equation models examine whether long-term rural living across both waves (1-2) or intermittent rural living at one wave is associated with better cognitive function over 20 years, compared to no rural living, while controlling for prior cognitive function and covariates (baseline socio-demographics, health, and functional status). Additionally, we assessed if optimism mediates the above associations. <b>Results:</b> After controlling for covariates, long-term rural living (waves 1-2) was indirectly (through less optimism) associated with significantly lower levels of cognitive executive function and episodic memory in wave 3. <b>Conclusions:</b> While long-term rural living and cognitive outcomes have no direct association for MIDUS middle-aged and older adults, mediating roles of optimism in these associations were evident. Future investigations could examine mechanisms that underlie these risk/protective factors on late-life cognition.</p>\",\"PeriodicalId\":52146,\"journal\":{\"name\":\"Gerontology and Geriatric Medicine\",\"volume\":\"10 \",\"pages\":\"23337214241239147\"},\"PeriodicalIF\":1.8000,\"publicationDate\":\"2024-03-18\",\"publicationTypes\":\"Journal Article\",\"fieldsOfStudy\":null,\"isOpenAccess\":false,\"openAccessPdf\":\"https://www.ncbi.nlm.nih.gov/pmc/articles/PMC10946068/pdf/\",\"citationCount\":\"0\",\"resultStr\":null,\"platform\":\"Semanticscholar\",\"paperid\":null,\"PeriodicalName\":\"Gerontology and Geriatric Medicine\",\"FirstCategoryId\":\"1085\",\"ListUrlMain\":\"https://doi.org/10.1177/23337214241239147\",\"RegionNum\":0,\"RegionCategory\":null,\"ArticlePicture\":[],\"TitleCN\":null,\"AbstractTextCN\":null,\"PMCID\":null,\"EPubDate\":\"2024/1/1 0:00:00\",\"PubModel\":\"eCollection\",\"JCR\":\"Q3\",\"JCRName\":\"GERIATRICS & GERONTOLOGY\",\"Score\":null,\"Total\":0}","platform":"Semanticscholar","paperid":null,"PeriodicalName":"Gerontology and Geriatric Medicine","FirstCategoryId":"1085","ListUrlMain":"https://doi.org/10.1177/23337214241239147","RegionNum":0,"RegionCategory":null,"ArticlePicture":[],"TitleCN":null,"AbstractTextCN":null,"PMCID":null,"EPubDate":"2024/1/1 0:00:00","PubModel":"eCollection","JCR":"Q3","JCRName":"GERIATRICS & GERONTOLOGY","Score":null,"Total":0}
引用次数: 0

摘要

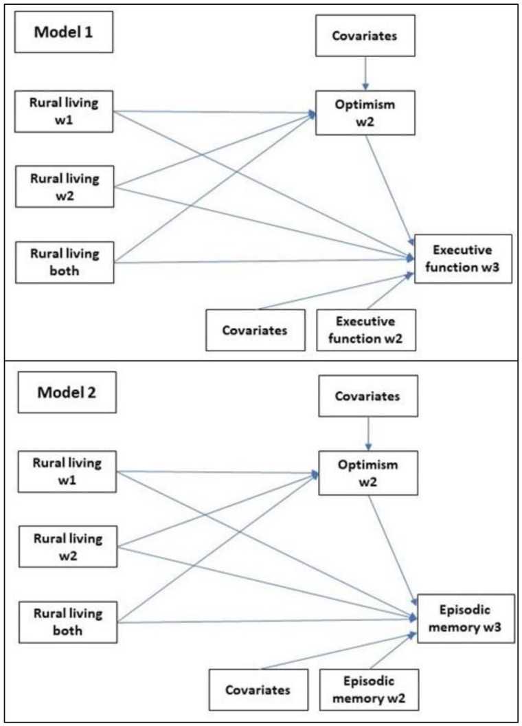
目的:中年或晚年早期的认知功能是患晚年痴呆症的一个指标。然而,目前还不清楚农村/城市生活环境是否能为整个成年期的认知功能带来益处。此外,较高的乐观度是许多健康结果的一般保护因素。本研究探讨了农村/城市化、乐观情绪与中/晚年认知功能随时间变化之间的关系。研究方法数据来自美国中年(MIDUS)研究的第 1 波至第 3 波(1995-2015 年)(N = 2,507 人)。结构方程模型考察了在两个波次(1-2)中长期生活在农村或在一个波次中间歇性生活在农村是否与 20 年内认知功能的改善有关,与没有生活在农村相比,同时控制了先前的认知功能和协变量(基线社会人口统计学、健康和功能状态)。此外,我们还评估了乐观情绪是否对上述关联起中介作用。结果在控制了协变量后,长期农村生活(第 1-2 波)与第 3 波中认知执行功能和外显记忆水平的显著降低间接相关(通过较低的乐观情绪)。结论:虽然长期农村生活与 MIDUS 中老年人的认知结果没有直接关联,但乐观情绪在这些关联中的中介作用显而易见。未来的调查可以研究这些风险/保护因素对晚年认知的影响机制。
本文章由计算机程序翻译,如有差异,请以英文原文为准。

Impact of Optimism on Cognitive Performance of People Living in Rural Area: Findings From a 20-Year Study in US Adults.

Impact of Optimism on Cognitive Performance of People Living in Rural Area: Findings From a 20-Year Study in US Adults.

Impact of Optimism on Cognitive Performance of People Living in Rural Area: Findings From a 20-Year Study in US Adults.

Impact of Optimism on Cognitive Performance of People Living in Rural Area: Findings From a 20-Year Study in US Adults.

Objectives: Mid- or early-late-life cognitive function is an indicator for developing late-life dementia. However, it is still unclear whether rural/urban living contexts provide cognitive benefits across adulthood. Further, higher optimism serves as a general protective factor for many health outcomes. The present study examines associations between rurality/urbanicity, optimism, and change in mid/late-life cognitive functions over time. Methods: Data were from waves 1 to 3 (1995-2015) of the Midlife in the United States (MIDUS) study (N = 2,507). Structural equation models examine whether long-term rural living across both waves (1-2) or intermittent rural living at one wave is associated with better cognitive function over 20 years, compared to no rural living, while controlling for prior cognitive function and covariates (baseline socio-demographics, health, and functional status). Additionally, we assessed if optimism mediates the above associations. Results: After controlling for covariates, long-term rural living (waves 1-2) was indirectly (through less optimism) associated with significantly lower levels of cognitive executive function and episodic memory in wave 3. Conclusions: While long-term rural living and cognitive outcomes have no direct association for MIDUS middle-aged and older adults, mediating roles of optimism in these associations were evident. Future investigations could examine mechanisms that underlie these risk/protective factors on late-life cognition.

求助全文
通过发布文献求助,成功后即可免费获取论文全文。 去求助
来源期刊
Gerontology and Geriatric Medicine
Gerontology and Geriatric Medicine Medicine-Geriatrics and Gerontology
CiteScore
2.90
自引率
3.70%
发文量
119
审稿时长
12 weeks
期刊介绍: Gerontology and Geriatric Medicine (GGM) is an interdisciplinary, peer-reviewed open access journal where scholars from a variety of disciplines present their work focusing on the psychological, behavioral, social, and biological aspects of aging, and public health services and research related to aging. The journal addresses a wide variety of topics related to health services research in gerontology and geriatrics. GGM seeks to be one of the world’s premier Open Access outlets for gerontological academic research. As such, GGM does not limit content due to page budgets or thematic significance. Papers will be subjected to rigorous peer review but will be selected solely on the basis of whether the research is sound and deserves publication. By virtue of not restricting papers to a narrow discipline, GGM facilitates the discovery of the connections between papers.
×
引用
GB/T 7714-2015
复制
MLA
复制
APA
复制
导出至
BibTeX EndNote RefMan NoteFirst NoteExpress
×
提示
您的信息不完整,为了账户安全,请先补充。
现在去补充
×
提示
您因"违规操作"
具体请查看互助需知
我知道了
×
提示
确定
请完成安全验证×
copy
已复制链接
快去分享给好友吧!
我知道了
右上角分享
点击右上角分享
0
联系我们:info@booksci.cn Book学术提供免费学术资源搜索服务,方便国内外学者检索中英文文献。致力于提供最便捷和优质的服务体验。 Copyright © 2023 布克学术 All rights reserved.
京ICP备2023020795号-1
ghs 京公网安备 11010802042870号
Book学术文献互助
Book学术文献互助群
群 号:604180095
Book学术官方微信