非对称翻译后修饰调节 STAT3 同源二聚体在白血病抑制因子作用下的核转位

IF 4.8 2区 医学 Q2 CELL BIOLOGY
Cellular Oncology Pub Date : 2024-06-01 Epub Date: 2023-12-27 DOI:10.1007/s13402-023-00911-9
Mickael Diallo, Constança Pimenta, Fernanda Murtinheira, Daniela Martins-Alves, Francisco R Pinto, André Abrantes da Costa, Ricardo Letra-Vilela, Vanesa Martin, Carmen Rodriguez, Mário S Rodrigues, Federico Herrera
{"title":"非对称翻译后修饰调节 STAT3 同源二聚体在白血病抑制因子作用下的核转位","authors":"Mickael Diallo, Constança Pimenta, Fernanda Murtinheira, Daniela Martins-Alves, Francisco R Pinto, André Abrantes da Costa, Ricardo Letra-Vilela, Vanesa Martin, Carmen Rodriguez, Mário S Rodrigues, Federico Herrera","doi":"10.1007/s13402-023-00911-9","DOIUrl":null,"url":null,"abstract":"<p><p>STAT3 is a pleiotropic transcription factor overactivated in 70% of solid tumours. We have recently reported that inactivating mutations on residues susceptible to post-translational modifications (PTMs) in only one of the monomers (i.e. asymmetric) caused changes in the cellular distribution of STAT3 homodimers. Here, we used more controlled experimental conditions, i.e. without the interference of endogenous STAT3 (STAT3-/- HeLa cells) and in the presence of a defined cytokine stimulus (Leukemia Inhibitory Factor, LIF), to provide further evidence that asymmetric PTMs affect the nuclear translocation of STAT3 homodimers. Time-lapse microscopy for 20 min after LIF stimulation showed that S727 dephosphorylation (S727A) and K685 inactivation (K685R) slightly enhanced the nuclear translocation of STAT3 homodimers, while K49 inactivation (K49R) delayed STAT3 nuclear translocation. Our findings suggest that asymmetrically modified STAT3 homodimers could be a new level of STAT3 regulation and, therefore, a potential target for cancer therapy.</p>","PeriodicalId":49223,"journal":{"name":"Cellular Oncology","volume":" ","pages":"1065-1070"},"PeriodicalIF":4.8000,"publicationDate":"2024-06-01","publicationTypes":"Journal Article","fieldsOfStudy":null,"isOpenAccess":false,"openAccessPdf":"https://www.ncbi.nlm.nih.gov/pmc/articles/PMC11219437/pdf/","citationCount":"0","resultStr":"{\"title\":\"Asymmetric post-translational modifications regulate the nuclear translocation of STAT3 homodimers in response to leukemia inhibitory factor.\",\"authors\":\"Mickael Diallo, Constança Pimenta, Fernanda Murtinheira, Daniela Martins-Alves, Francisco R Pinto, André Abrantes da Costa, Ricardo Letra-Vilela, Vanesa Martin, Carmen Rodriguez, Mário S Rodrigues, Federico Herrera\",\"doi\":\"10.1007/s13402-023-00911-9\",\"DOIUrl\":null,\"url\":null,\"abstract\":\"<p><p>STAT3 is a pleiotropic transcription factor overactivated in 70% of solid tumours. We have recently reported that inactivating mutations on residues susceptible to post-translational modifications (PTMs) in only one of the monomers (i.e. asymmetric) caused changes in the cellular distribution of STAT3 homodimers. Here, we used more controlled experimental conditions, i.e. without the interference of endogenous STAT3 (STAT3-/- HeLa cells) and in the presence of a defined cytokine stimulus (Leukemia Inhibitory Factor, LIF), to provide further evidence that asymmetric PTMs affect the nuclear translocation of STAT3 homodimers. Time-lapse microscopy for 20 min after LIF stimulation showed that S727 dephosphorylation (S727A) and K685 inactivation (K685R) slightly enhanced the nuclear translocation of STAT3 homodimers, while K49 inactivation (K49R) delayed STAT3 nuclear translocation. Our findings suggest that asymmetrically modified STAT3 homodimers could be a new level of STAT3 regulation and, therefore, a potential target for cancer therapy.</p>\",\"PeriodicalId\":49223,\"journal\":{\"name\":\"Cellular Oncology\",\"volume\":\" \",\"pages\":\"1065-1070\"},\"PeriodicalIF\":4.8000,\"publicationDate\":\"2024-06-01\",\"publicationTypes\":\"Journal Article\",\"fieldsOfStudy\":null,\"isOpenAccess\":false,\"openAccessPdf\":\"https://www.ncbi.nlm.nih.gov/pmc/articles/PMC11219437/pdf/\",\"citationCount\":\"0\",\"resultStr\":null,\"platform\":\"Semanticscholar\",\"paperid\":null,\"PeriodicalName\":\"Cellular Oncology\",\"FirstCategoryId\":\"3\",\"ListUrlMain\":\"https://doi.org/10.1007/s13402-023-00911-9\",\"RegionNum\":2,\"RegionCategory\":\"医学\",\"ArticlePicture\":[],\"TitleCN\":null,\"AbstractTextCN\":null,\"PMCID\":null,\"EPubDate\":\"2023/12/27 0:00:00\",\"PubModel\":\"Epub\",\"JCR\":\"Q2\",\"JCRName\":\"CELL BIOLOGY\",\"Score\":null,\"Total\":0}","platform":"Semanticscholar","paperid":null,"PeriodicalName":"Cellular Oncology","FirstCategoryId":"3","ListUrlMain":"https://doi.org/10.1007/s13402-023-00911-9","RegionNum":2,"RegionCategory":"医学","ArticlePicture":[],"TitleCN":null,"AbstractTextCN":null,"PMCID":null,"EPubDate":"2023/12/27 0:00:00","PubModel":"Epub","JCR":"Q2","JCRName":"CELL BIOLOGY","Score":null,"Total":0}
引用次数: 0

摘要

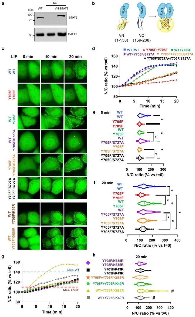
STAT3是一种多效应转录因子,在70%的实体瘤中被过度激活。我们最近报告说,仅对其中一个单体(即非对称单体)中易受翻译后修饰(PTMs)影响的残基进行失活突变会导致 STAT3 同源二聚体的细胞分布发生变化。在这里,我们采用了更可控的实验条件,即在没有内源性 STAT3(STAT3-/- HeLa 细胞)干扰和有明确细胞因子刺激(白血病抑制因子,LIF)的情况下,进一步证明了不对称 PTM 会影响 STAT3 同源二聚体的核转位。LIF 刺激后 20 分钟的延时显微镜观察表明,S727 去磷酸化(S727A)和 K685 失活(K685R)会轻微增强 STAT3 同源二聚体的核转位,而 K49 失活(K49R)会延迟 STAT3 的核转位。我们的研究结果表明,不对称修饰的STAT3同源二聚体可能是STAT3调控的一个新水平,因此是癌症治疗的一个潜在靶点。
本文章由计算机程序翻译,如有差异,请以英文原文为准。

Asymmetric post-translational modifications regulate the nuclear translocation of STAT3 homodimers in response to leukemia inhibitory factor.

Asymmetric post-translational modifications regulate the nuclear translocation of STAT3 homodimers in response to leukemia inhibitory factor.

Asymmetric post-translational modifications regulate the nuclear translocation of STAT3 homodimers in response to leukemia inhibitory factor.

STAT3 is a pleiotropic transcription factor overactivated in 70% of solid tumours. We have recently reported that inactivating mutations on residues susceptible to post-translational modifications (PTMs) in only one of the monomers (i.e. asymmetric) caused changes in the cellular distribution of STAT3 homodimers. Here, we used more controlled experimental conditions, i.e. without the interference of endogenous STAT3 (STAT3-/- HeLa cells) and in the presence of a defined cytokine stimulus (Leukemia Inhibitory Factor, LIF), to provide further evidence that asymmetric PTMs affect the nuclear translocation of STAT3 homodimers. Time-lapse microscopy for 20 min after LIF stimulation showed that S727 dephosphorylation (S727A) and K685 inactivation (K685R) slightly enhanced the nuclear translocation of STAT3 homodimers, while K49 inactivation (K49R) delayed STAT3 nuclear translocation. Our findings suggest that asymmetrically modified STAT3 homodimers could be a new level of STAT3 regulation and, therefore, a potential target for cancer therapy.

求助全文
通过发布文献求助,成功后即可免费获取论文全文。 去求助
来源期刊
Cellular Oncology
Cellular Oncology ONCOLOGY-CELL BIOLOGY
CiteScore
10.30
自引率
1.50%
发文量
86
审稿时长
12 months
期刊介绍: The Official Journal of the International Society for Cellular Oncology Focuses on translational research Addresses the conversion of cell biology to clinical applications Cellular Oncology publishes scientific contributions from various biomedical and clinical disciplines involved in basic and translational cancer research on the cell and tissue level, technical and bioinformatics developments in this area, and clinical applications. This includes a variety of fields like genome technology, micro-arrays and other high-throughput techniques, genomic instability, SNP, DNA methylation, signaling pathways, DNA organization, (sub)microscopic imaging, proteomics, bioinformatics, functional effects of genomics, drug design and development, molecular diagnostics and targeted cancer therapies, genotype-phenotype interactions. A major goal is to translate the latest developments in these fields from the research laboratory into routine patient management. To this end Cellular Oncology forms a platform of scientific information exchange between molecular biologists and geneticists, technical developers, pathologists, (medical) oncologists and other clinicians involved in the management of cancer patients. In vitro studies are preferentially supported by validations in tumor tissue with clinicopathological associations.
×
引用
GB/T 7714-2015
复制
MLA
复制
APA
复制
导出至
BibTeX EndNote RefMan NoteFirst NoteExpress
×
提示
您的信息不完整,为了账户安全,请先补充。
现在去补充
×
提示
您因"违规操作"
具体请查看互助需知
我知道了
×
提示
确定
请完成安全验证×
copy
已复制链接
快去分享给好友吧!
我知道了
右上角分享
点击右上角分享
0
联系我们:info@booksci.cn Book学术提供免费学术资源搜索服务,方便国内外学者检索中英文文献。致力于提供最便捷和优质的服务体验。 Copyright © 2023 布克学术 All rights reserved.
京ICP备2023020795号-1
ghs 京公网安备 11010802042870号
Book学术文献互助
Book学术文献互助群
群 号:604180095
Book学术官方微信