Exploring the Expression of Adenosine Pathway-Related Markers CD73 and CD39 in Colorectal and Pancreatic Carcinomas Characterized by Multiplex Immunofluorescence: A Pilot Study.

IF 2 4区 医学 Q3 CELL BIOLOGY
Pathobiology Pub Date : 2024-01-01 Epub Date: 2023-11-03 DOI:10.1159/000534677
Cibelle Freitas Lima, Auriole Tamegnon, Saxon Rodriguez, Dipen Maru, Philip L Martin, Zachary A Cooper, Jaime Rodriguez-Canales, Edwin Roger Parra
{"title":"Exploring the Expression of Adenosine Pathway-Related Markers CD73 and CD39 in Colorectal and Pancreatic Carcinomas Characterized by Multiplex Immunofluorescence: A Pilot Study.","authors":"Cibelle Freitas Lima, Auriole Tamegnon, Saxon Rodriguez, Dipen Maru, Philip L Martin, Zachary A Cooper, Jaime Rodriguez-Canales, Edwin Roger Parra","doi":"10.1159/000534677","DOIUrl":null,"url":null,"abstract":"<p><strong>Introduction: </strong>Generating high levels of immunosuppressive adenosine (ADO) in the tumor microenvironment contributes to cancer immune evasion. CD39 and CD73 hydrolyze adenosine triphosphate into ADO; thus, efforts have been made to target this pathway for cancer immunotherapy. Our objective was optimizing a multiplex immunofluorescence (mIF) panel to explore the role of CD39 and CD73 within the tumor microenvironment.</p><p><strong>Materials and methods: </strong>In three-time points, a small cohort (n = 8) of colorectal and pancreatic adenocarcinomas were automated staining using an mIF panel against CK, CD3, CD8, CD20, CD39, CD73, and CD68 to compare them with individual markers immunohistochemistry (IHC) for internal panel validation. Densities of immune cells and distances from different tumor-associated immune cells to tumor cells were exploratory assessment and compared with clinicopathologic variables and outcomes.</p><p><strong>Results: </strong>Comparing the three-time points and individual IHC staining results, we demonstrated high reproducibility of the mIF panel. CD39 and CD73 expression was low in malignant cells; the exploratory analysis showed higher densities of CD39 expression by various cells, predominantly stromal cells, followed by T cells, macrophages, and B cells. No expression of CD73 by B cells or macrophages was detected. Distance analysis revealed proximity of cytotoxic T cells, macrophages, and T cells expressing CD39 to malignant cells, suggesting a close regulatory signal driven by this ADO marker.</p><p><strong>Conclusions: </strong>We optimized an mIF panel for detection of markers in the ADO pathway, an emerging clinically relevant pathway. The densities and spatial distribution demonstrated that this pathway may modulate aspects of the tumor immune microenvironment.</p>","PeriodicalId":19805,"journal":{"name":"Pathobiology","volume":" ","pages":"205-218"},"PeriodicalIF":2.0000,"publicationDate":"2024-01-01","publicationTypes":"Journal Article","fieldsOfStudy":null,"isOpenAccess":false,"openAccessPdf":"https://www.ncbi.nlm.nih.gov/pmc/articles/PMC11524541/pdf/","citationCount":"0","resultStr":null,"platform":"Semanticscholar","paperid":null,"PeriodicalName":"Pathobiology","FirstCategoryId":"3","ListUrlMain":"https://doi.org/10.1159/000534677","RegionNum":4,"RegionCategory":"医学","ArticlePicture":[],"TitleCN":null,"AbstractTextCN":null,"PMCID":null,"EPubDate":"2023/11/3 0:00:00","PubModel":"Epub","JCR":"Q3","JCRName":"CELL BIOLOGY","Score":null,"Total":0}
引用次数: 0

Abstract

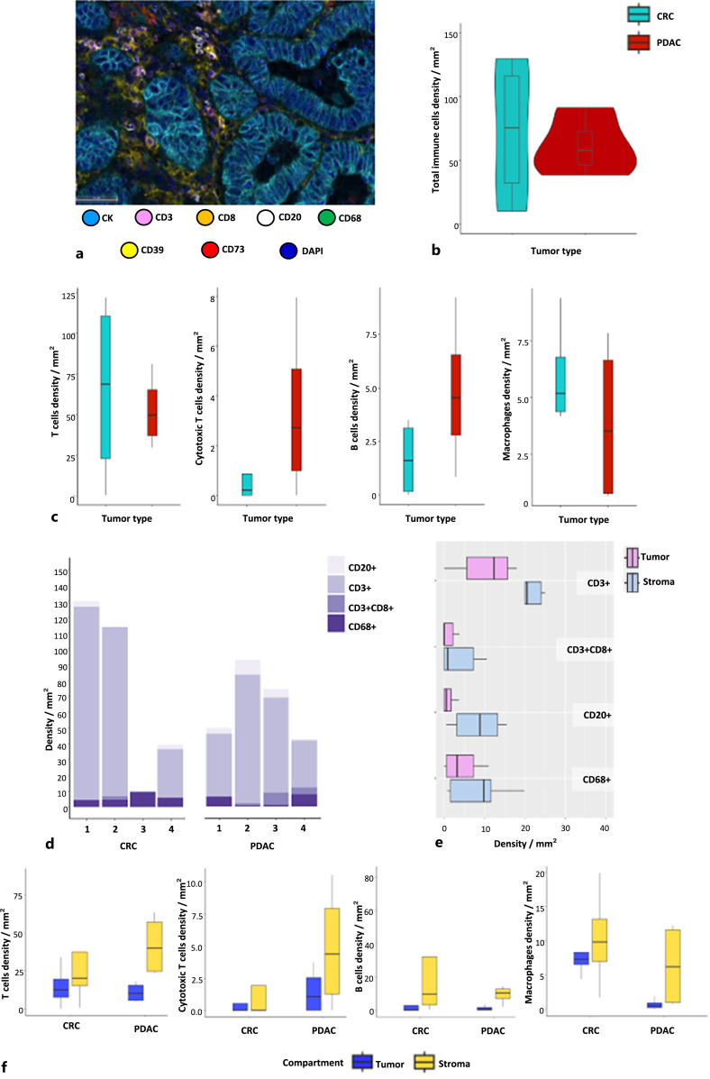
Introduction: Generating high levels of immunosuppressive adenosine (ADO) in the tumor microenvironment contributes to cancer immune evasion. CD39 and CD73 hydrolyze adenosine triphosphate into ADO; thus, efforts have been made to target this pathway for cancer immunotherapy. Our objective was optimizing a multiplex immunofluorescence (mIF) panel to explore the role of CD39 and CD73 within the tumor microenvironment.

Materials and methods: In three-time points, a small cohort (n = 8) of colorectal and pancreatic adenocarcinomas were automated staining using an mIF panel against CK, CD3, CD8, CD20, CD39, CD73, and CD68 to compare them with individual markers immunohistochemistry (IHC) for internal panel validation. Densities of immune cells and distances from different tumor-associated immune cells to tumor cells were exploratory assessment and compared with clinicopathologic variables and outcomes.

Results: Comparing the three-time points and individual IHC staining results, we demonstrated high reproducibility of the mIF panel. CD39 and CD73 expression was low in malignant cells; the exploratory analysis showed higher densities of CD39 expression by various cells, predominantly stromal cells, followed by T cells, macrophages, and B cells. No expression of CD73 by B cells or macrophages was detected. Distance analysis revealed proximity of cytotoxic T cells, macrophages, and T cells expressing CD39 to malignant cells, suggesting a close regulatory signal driven by this ADO marker.

Conclusions: We optimized an mIF panel for detection of markers in the ADO pathway, an emerging clinically relevant pathway. The densities and spatial distribution demonstrated that this pathway may modulate aspects of the tumor immune microenvironment.

Abstract Image

Abstract Image

Abstract Image

探讨腺苷途径相关标记物CD73和CD39在以多重免疫荧光为特征的结直肠癌和胰腺癌中的表达:一项初步研究。
简介:在肿瘤微环境中产生高水平的免疫抑制腺苷有助于癌症免疫逃避。CD39和CD73将三磷酸腺苷水解成腺苷;因此,人们已经努力将该途径作为癌症免疫疗法的靶点。我们的目的是优化多重免疫荧光(mIF)面板,以探索CD39和CD73在肿瘤微环境中的作用。材料和方法:在三个时间点,使用针对CK、CD3、CD8、CD20、CD39、CD73和CD68的mIF小组对结直肠和胰腺腺癌的一个小队列(n=8)进行自动染色,将其与个体标记物免疫组织化学(IHC)进行比较,以进行内部小组验证。对免疫细胞的密度和不同肿瘤相关免疫细胞与肿瘤细胞的距离进行了探索性评估,并与临床病理变量和结果进行了比较。结果:比较三个时间点和单个IHC染色结果,我们证明了mIF面板的高再现性。CD39和CD73在恶性细胞中的表达较低;探索性分析显示,CD39在各种细胞中的表达密度较高,主要是基质细胞,其次是T细胞、巨噬细胞和B细胞。未检测到B细胞或巨噬细胞表达CD73。距离分析显示,细胞毒性T细胞、巨噬细胞和表达CD39的T细胞与恶性细胞接近,表明这种腺苷标记物驱动的密切调节信号。结论:我们优化了一个mIF小组来检测腺苷途径中的标志物,腺苷途径是一种新兴的临床相关途径。密度和空间分布表明,该途径可能调节肿瘤免疫微环境的各个方面。
本文章由计算机程序翻译,如有差异,请以英文原文为准。
求助全文
约1分钟内获得全文 求助全文
来源期刊
Pathobiology
Pathobiology 医学-病理学
CiteScore
8.50
自引率
0.00%
发文量
47
审稿时长
>12 weeks
期刊介绍: ''Pathobiology'' offers a valuable platform for the publication of high-quality original research into the mechanisms underlying human disease. Aiming to serve as a bridge between basic biomedical research and clinical medicine, the journal welcomes articles from scientific areas such as pathology, oncology, anatomy, virology, internal medicine, surgery, cell and molecular biology, and immunology. Published bimonthly, ''Pathobiology'' features original research papers and reviews on translational research. The journal offers the possibility to publish proceedings of meetings dedicated to one particular topic.
×
引用
GB/T 7714-2015
复制
MLA
复制
APA
复制
导出至
BibTeX EndNote RefMan NoteFirst NoteExpress
×
提示
您的信息不完整,为了账户安全,请先补充。
现在去补充
×
提示
您因"违规操作"
具体请查看互助需知
我知道了
×
提示
确定
请完成安全验证×
copy
已复制链接
快去分享给好友吧!
我知道了
右上角分享
点击右上角分享
0
联系我们:info@booksci.cn Book学术提供免费学术资源搜索服务,方便国内外学者检索中英文文献。致力于提供最便捷和优质的服务体验。 Copyright © 2023 布克学术 All rights reserved.
京ICP备2023020795号-1
ghs 京公网安备 11010802042870号
Book学术文献互助
Book学术文献互助群
群 号:604180095
Book学术官方微信