Obesity-depression-metabolism triad: amplification of cardiometabolic multimorbidity risk in Chinese adults (CHARLS 2011-2018).

IF 3.9 2区 医学 Q2 BIOCHEMISTRY & MOLECULAR BIOLOGY
Qinglin He, Wen Yu, Chubing Long, Dong Lin, Feng Lu, Maoling Zhong, Wei Lin, Shupeng Huang, Shuiying Hua, Fuzhou Hua, Xifeng Wang
{"title":"Obesity-depression-metabolism triad: amplification of cardiometabolic multimorbidity risk in Chinese adults (CHARLS 2011-2018).","authors":"Qinglin He, Wen Yu, Chubing Long, Dong Lin, Feng Lu, Maoling Zhong, Wei Lin, Shupeng Huang, Shuiying Hua, Fuzhou Hua, Xifeng Wang","doi":"10.1186/s12944-025-02724-1","DOIUrl":null,"url":null,"abstract":"","PeriodicalId":18073,"journal":{"name":"Lipids in Health and Disease","volume":"24 1","pages":"295"},"PeriodicalIF":3.9000,"publicationDate":"2025-09-29","publicationTypes":"Journal Article","fieldsOfStudy":null,"isOpenAccess":false,"openAccessPdf":"https://www.ncbi.nlm.nih.gov/pmc/articles/PMC12482452/pdf/","citationCount":"0","resultStr":null,"platform":"Semanticscholar","paperid":null,"PeriodicalName":"Lipids in Health and Disease","FirstCategoryId":"3","ListUrlMain":"https://doi.org/10.1186/s12944-025-02724-1","RegionNum":2,"RegionCategory":"医学","ArticlePicture":[],"TitleCN":null,"AbstractTextCN":null,"PMCID":null,"EPubDate":"","PubModel":"","JCR":"Q2","JCRName":"BIOCHEMISTRY & MOLECULAR BIOLOGY","Score":null,"Total":0}
引用次数: 0

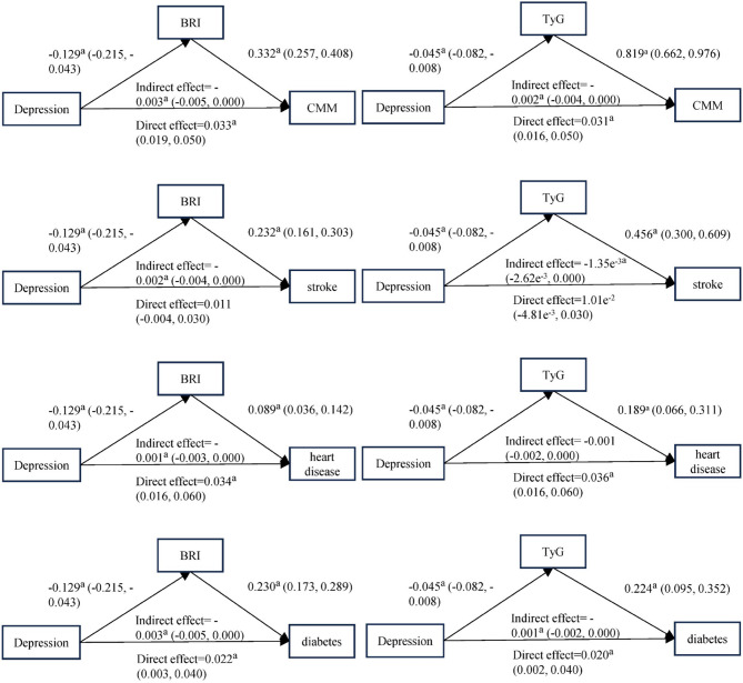
Abstract Image

Abstract Image

Abstract Image

肥胖-抑郁-代谢三联征:中国成年人心脏代谢多病风险的放大(CHARLS 2011-2018)。
本文章由计算机程序翻译,如有差异,请以英文原文为准。
求助全文
约1分钟内获得全文 求助全文
来源期刊
Lipids in Health and Disease
Lipids in Health and Disease 生物-生化与分子生物学
CiteScore
7.70
自引率
2.20%
发文量
122
审稿时长
3-8 weeks
期刊介绍: Lipids in Health and Disease is an open access, peer-reviewed, journal that publishes articles on all aspects of lipids: their biochemistry, pharmacology, toxicology, role in health and disease, and the synthesis of new lipid compounds. Lipids in Health and Disease is aimed at all scientists, health professionals and physicians interested in the area of lipids. Lipids are defined here in their broadest sense, to include: cholesterol, essential fatty acids, saturated fatty acids, phospholipids, inositol lipids, second messenger lipids, enzymes and synthetic machinery that is involved in the metabolism of various lipids in the cells and tissues, and also various aspects of lipid transport, etc. In addition, the journal also publishes research that investigates and defines the role of lipids in various physiological processes, pathology and disease. In particular, the journal aims to bridge the gap between the bench and the clinic by publishing articles that are particularly relevant to human diseases and the role of lipids in the management of various diseases.
×
引用
GB/T 7714-2015
复制
MLA
复制
APA
复制
导出至
BibTeX EndNote RefMan NoteFirst NoteExpress
×
提示
您的信息不完整,为了账户安全,请先补充。
现在去补充
×
提示
您因"违规操作"
具体请查看互助需知
我知道了
×
提示
确定
请完成安全验证×
copy
已复制链接
快去分享给好友吧!
我知道了
右上角分享
点击右上角分享
0
联系我们:info@booksci.cn Book学术提供免费学术资源搜索服务,方便国内外学者检索中英文文献。致力于提供最便捷和优质的服务体验。 Copyright © 2023 布克学术 All rights reserved.
京ICP备2023020795号-1
ghs 京公网安备 11010802042870号
Book学术文献互助
Book学术文献互助群
群 号:604180095
Book学术官方微信