Expanding the Operating Frequency Range of SM-3KV Short-Period Seismometers

IF 0.3 Q4 GEOCHEMISTRY & GEOPHYSICS
A. N. Besedina, N. V. Kabychenko, S. G. Volosov, A. G. Goev, N. L. Konstantinovskaya, R. A. Reznichenko
{"title":"Expanding the Operating Frequency Range of SM-3KV Short-Period Seismometers","authors":"A. N. Besedina,&nbsp;N. V. Kabychenko,&nbsp;S. G. Volosov,&nbsp;A. G. Goev,&nbsp;N. L. Konstantinovskaya,&nbsp;R. A. Reznichenko","doi":"10.3103/S0747923925700094","DOIUrl":null,"url":null,"abstract":"<p>The article provides an example of an instrumental solution for expanding the frequency band of the sensor into the low-frequency region using the SM-3KV short-period seismometer. The correction circuit is built on two stages of integrators on operational amplifiers. The developed prototype SM-3KV-cor was tested in laboratory and field conditions. Analysis of records of explosions and earthquakes showed that the developed scheme can be used when conducting seismic monitoring at frequencies above 0.06 Hz. When compared with data from a broadband seismometer, it is shown that the SM-3KV-cor can be used to reconstruct the velocity features of the Earth’s crust near the installation site of a seismic station based on the construction of receiver functions. When analyzing the total records of <i>P</i>-<i>S</i> converted waves, a phase was identified from the lower boundary of the phase transition zone of the upper mantle at a depth of about 660 km, which suggests the possibility of using the SM-3KV-cor sensor also to analyze the features of the phase transition zone.</p>","PeriodicalId":45174,"journal":{"name":"Seismic Instruments","volume":"60 1-3","pages":"29 - 42"},"PeriodicalIF":0.3000,"publicationDate":"2025-06-02","publicationTypes":"Journal Article","fieldsOfStudy":null,"isOpenAccess":false,"openAccessPdf":"","citationCount":"0","resultStr":null,"platform":"Semanticscholar","paperid":null,"PeriodicalName":"Seismic Instruments","FirstCategoryId":"1085","ListUrlMain":"https://link.springer.com/article/10.3103/S0747923925700094","RegionNum":0,"RegionCategory":null,"ArticlePicture":[],"TitleCN":null,"AbstractTextCN":null,"PMCID":null,"EPubDate":"","PubModel":"","JCR":"Q4","JCRName":"GEOCHEMISTRY & GEOPHYSICS","Score":null,"Total":0}
引用次数: 0

Abstract

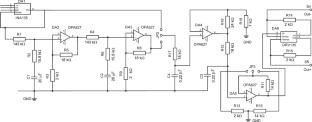
The article provides an example of an instrumental solution for expanding the frequency band of the sensor into the low-frequency region using the SM-3KV short-period seismometer. The correction circuit is built on two stages of integrators on operational amplifiers. The developed prototype SM-3KV-cor was tested in laboratory and field conditions. Analysis of records of explosions and earthquakes showed that the developed scheme can be used when conducting seismic monitoring at frequencies above 0.06 Hz. When compared with data from a broadband seismometer, it is shown that the SM-3KV-cor can be used to reconstruct the velocity features of the Earth’s crust near the installation site of a seismic station based on the construction of receiver functions. When analyzing the total records of P-S converted waves, a phase was identified from the lower boundary of the phase transition zone of the upper mantle at a depth of about 660 km, which suggests the possibility of using the SM-3KV-cor sensor also to analyze the features of the phase transition zone.

Abstract Image

扩大SM-3KV短周期地震仪的工作频率范围
本文介绍了一种利用SM-3KV短周期地震仪将传感器的频带扩展到低频区的仪器解决方案。校正电路建立在运算放大器上的两级积分器上。开发的原型SM-3KV-cor在实验室和现场条件下进行了测试。对爆炸和地震记录的分析表明,所开发的方案可用于进行频率高于0.06 Hz的地震监测。通过与宽频带地震仪数据的对比,表明SM-3KV-cor可以基于接收函数的构造重建地震台站安装点附近的地壳速度特征。在分析P-S转换波总记录时,在约660 km深度的上地幔相变带下边界处识别出一个相位,这表明SM-3KV-cor传感器也可以用于分析相变带特征。
本文章由计算机程序翻译,如有差异,请以英文原文为准。
求助全文
约1分钟内获得全文 求助全文
来源期刊
Seismic Instruments
Seismic Instruments GEOCHEMISTRY & GEOPHYSICS-
自引率
44.40%
发文量
45
期刊介绍: Seismic Instruments is a journal devoted to the description of geophysical instruments used in seismic research. In addition to covering the actual instruments for registering seismic waves, substantial room is devoted to solving instrumental-methodological problems of geophysical monitoring, applying various methods that are used to search for earthquake precursors, to studying earthquake nucleation processes and to monitoring natural and technogenous processes. The description of the construction, working elements, and technical characteristics of the instruments, as well as some results of implementation of the instruments and interpretation of the results are given. Attention is paid to seismic monitoring data and earthquake catalog quality Analysis.
×
引用
GB/T 7714-2015
复制
MLA
复制
APA
复制
导出至
BibTeX EndNote RefMan NoteFirst NoteExpress
×
提示
您的信息不完整,为了账户安全,请先补充。
现在去补充
×
提示
您因"违规操作"
具体请查看互助需知
我知道了
×
提示
确定
请完成安全验证×
copy
已复制链接
快去分享给好友吧!
我知道了
右上角分享
点击右上角分享
0
联系我们:info@booksci.cn Book学术提供免费学术资源搜索服务,方便国内外学者检索中英文文献。致力于提供最便捷和优质的服务体验。 Copyright © 2023 布克学术 All rights reserved.
京ICP备2023020795号-1
ghs 京公网安备 11010802042870号
Book学术文献互助
Book学术文献互助群
群 号:604180095
Book学术官方微信