Overexpression of miR-1283 inhibits cell proliferation and migration of colorectal cancer cells by targeting PDZD8.

IF 1.7 4区 医学 Q4 ONCOLOGY
Translational cancer research Pub Date : 2025-08-31 Epub Date: 2025-08-28 DOI:10.21037/tcr-2025-291
Zhen Wang, Xiang Li, Huan Zhou, Enda Yu, Xiaohong Yang
{"title":"Overexpression of miR-1283 inhibits cell proliferation and migration of colorectal cancer cells by targeting PDZD8.","authors":"Zhen Wang, Xiang Li, Huan Zhou, Enda Yu, Xiaohong Yang","doi":"10.21037/tcr-2025-291","DOIUrl":null,"url":null,"abstract":"<p><strong>Background: </strong>PDZ domain-containing protein 8 (PDZD8) has been implicated in the progression of colorectal cancer. However, its regulatory mechanisms and functional impact remain to be fully elucidated. We assessed PDZD8 expression in colorectal cancer cell lines and normal colorectal mucosa using Real-time quantitative reverse transcription-polymerase chain reaction (qRT-PCR).</p><p><strong>Methods: </strong>The role of PDZD8 in colorectal cancer was further investigated through the generation of PDZD8-depleted HCT 116 and RKO cell models via short hairpin RNA (shRNA) interference. The influence of PDZD8 knockdown on cellular phenotypes was examined through proliferation, migration, apoptosis, and cell cycle assays. Additionally, the regulatory effect of miR-1283 on PDZD8 was explored both <i>in vitro</i> and <i>in vivo</i>.</p><p><strong>Results: </strong>PDZD8 messenger RNA (mRNA) expression was significantly upregulated in colorectal cancer cell lines compared to normal mucosa, with the highest expression in RKO and HCT 116 cells. PDZD8 knockdown impeded cell proliferation and migration while promoting apoptosis and cell cycle arrest <i>in vitro</i>. Bioinformatics analysis and dual-luciferase assays confirmed miR-1283 as a negative regulator of PDZD8. <i>In vitro</i> and <i>in vivo</i>, PDZD8 overexpression modulated cell viability and migration, increased tumor volume and weight in nude mice, and miR-1283 overexpression counteracted the pro-oncogenic effects of PDZD8.</p><p><strong>Conclusions: </strong>Our findings revealed that PDZD8 was a critical promoter of malignant phenotypes in colorectal cancer, and its expression was negatively regulated by miR-1283. Targeting the PDZD8/miR-1283 axis may offer a therapeutic strategy for colorectal cancer.</p>","PeriodicalId":23216,"journal":{"name":"Translational cancer research","volume":"14 8","pages":"4549-4560"},"PeriodicalIF":1.7000,"publicationDate":"2025-08-31","publicationTypes":"Journal Article","fieldsOfStudy":null,"isOpenAccess":false,"openAccessPdf":"https://www.ncbi.nlm.nih.gov/pmc/articles/PMC12432640/pdf/","citationCount":"0","resultStr":null,"platform":"Semanticscholar","paperid":null,"PeriodicalName":"Translational cancer research","FirstCategoryId":"3","ListUrlMain":"https://doi.org/10.21037/tcr-2025-291","RegionNum":4,"RegionCategory":"医学","ArticlePicture":[],"TitleCN":null,"AbstractTextCN":null,"PMCID":null,"EPubDate":"2025/8/28 0:00:00","PubModel":"Epub","JCR":"Q4","JCRName":"ONCOLOGY","Score":null,"Total":0}
引用次数: 0

Abstract

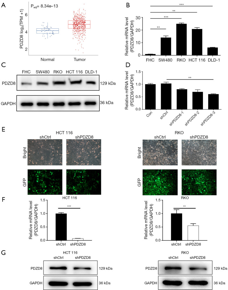
Background: PDZ domain-containing protein 8 (PDZD8) has been implicated in the progression of colorectal cancer. However, its regulatory mechanisms and functional impact remain to be fully elucidated. We assessed PDZD8 expression in colorectal cancer cell lines and normal colorectal mucosa using Real-time quantitative reverse transcription-polymerase chain reaction (qRT-PCR).

Methods: The role of PDZD8 in colorectal cancer was further investigated through the generation of PDZD8-depleted HCT 116 and RKO cell models via short hairpin RNA (shRNA) interference. The influence of PDZD8 knockdown on cellular phenotypes was examined through proliferation, migration, apoptosis, and cell cycle assays. Additionally, the regulatory effect of miR-1283 on PDZD8 was explored both in vitro and in vivo.

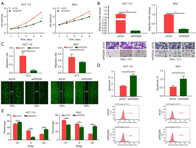
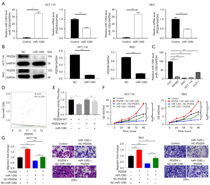
Results: PDZD8 messenger RNA (mRNA) expression was significantly upregulated in colorectal cancer cell lines compared to normal mucosa, with the highest expression in RKO and HCT 116 cells. PDZD8 knockdown impeded cell proliferation and migration while promoting apoptosis and cell cycle arrest in vitro. Bioinformatics analysis and dual-luciferase assays confirmed miR-1283 as a negative regulator of PDZD8. In vitro and in vivo, PDZD8 overexpression modulated cell viability and migration, increased tumor volume and weight in nude mice, and miR-1283 overexpression counteracted the pro-oncogenic effects of PDZD8.

Conclusions: Our findings revealed that PDZD8 was a critical promoter of malignant phenotypes in colorectal cancer, and its expression was negatively regulated by miR-1283. Targeting the PDZD8/miR-1283 axis may offer a therapeutic strategy for colorectal cancer.

Abstract Image

Abstract Image

Abstract Image

过表达miR-1283通过靶向PDZD8抑制结直肠癌细胞的增殖和迁移。
背景:PDZ结构域含蛋白8 (PDZD8)与结直肠癌的进展有关。然而,其调控机制和功能影响仍有待充分阐明。我们采用实时定量逆转录聚合酶链反应(qRT-PCR)检测了PDZD8在结直肠癌细胞系和正常结直肠粘膜中的表达。方法:通过短发卡RNA (short hairpin RNA, shRNA)干扰生成缺失PDZD8的HCT 116和RKO细胞模型,进一步研究PDZD8在结直肠癌中的作用。PDZD8敲低对细胞表型的影响通过增殖、迁移、凋亡和细胞周期检测来检测。此外,我们还在体内和体外研究了miR-1283对PDZD8的调控作用。结果:PDZD8信使RNA (mRNA)在结直肠癌细胞系中表达量较正常粘膜显著上调,其中RKO和HCT 116细胞表达量最高。PDZD8敲低抑制细胞增殖和迁移,促进细胞凋亡和细胞周期阻滞。生物信息学分析和双荧光素酶测定证实miR-1283是PDZD8的负调节因子。在体外和体内实验中,PDZD8过表达可调节细胞活力和迁移,增加裸鼠肿瘤体积和重量,miR-1283过表达可抵消PDZD8的促癌作用。结论:我们的研究结果表明,PDZD8是结直肠癌恶性表型的关键启动子,其表达受到miR-1283的负调控。靶向PDZD8/miR-1283轴可能为结直肠癌提供一种治疗策略。
本文章由计算机程序翻译,如有差异,请以英文原文为准。
求助全文
约1分钟内获得全文 求助全文
来源期刊
CiteScore
2.10
自引率
0.00%
发文量
252
期刊介绍: Translational Cancer Research (Transl Cancer Res TCR; Print ISSN: 2218-676X; Online ISSN 2219-6803; http://tcr.amegroups.com/) is an Open Access, peer-reviewed journal, indexed in Science Citation Index Expanded (SCIE). TCR publishes laboratory studies of novel therapeutic interventions as well as clinical trials which evaluate new treatment paradigms for cancer; results of novel research investigations which bridge the laboratory and clinical settings including risk assessment, cellular and molecular characterization, prevention, detection, diagnosis and treatment of human cancers with the overall goal of improving the clinical care of cancer patients. The focus of TCR is original, peer-reviewed, science-based research that successfully advances clinical medicine toward the goal of improving patients'' quality of life. The editors and an international advisory group of scientists and clinician-scientists as well as other experts will hold TCR articles to the high-quality standards. We accept Original Articles as well as Review Articles, Editorials and Brief Articles.
×
引用
GB/T 7714-2015
复制
MLA
复制
APA
复制
导出至
BibTeX EndNote RefMan NoteFirst NoteExpress
×
提示
您的信息不完整,为了账户安全,请先补充。
现在去补充
×
提示
您因"违规操作"
具体请查看互助需知
我知道了
×
提示
确定
请完成安全验证×
copy
已复制链接
快去分享给好友吧!
我知道了
右上角分享
点击右上角分享
0
联系我们:info@booksci.cn Book学术提供免费学术资源搜索服务,方便国内外学者检索中英文文献。致力于提供最便捷和优质的服务体验。 Copyright © 2023 布克学术 All rights reserved.
京ICP备2023020795号-1
ghs 京公网安备 11010802042870号
Book学术文献互助
Book学术文献互助群
群 号:604180095
Book学术官方微信