Coxsackievirus B3 Inhibited Colorectal Cancer by Upregulating miR-214-3P and Promoting Ferroptosis.

IF 2.6 4区 医学 Q3 ONCOLOGY
Cancer Control Pub Date : 2025-01-01 Epub Date: 2025-09-13 DOI:10.1177/10732748251376088
Shuang Zhu, Fangzhou Liu, Suwen Ou, Xin Tang, Zilong Guan, Guodong Sun, Songlin Ran, Jinhua Ye, Yanni Song, Rui Huang
{"title":"Coxsackievirus B3 Inhibited Colorectal Cancer by Upregulating miR-214-3P and Promoting Ferroptosis.","authors":"Shuang Zhu, Fangzhou Liu, Suwen Ou, Xin Tang, Zilong Guan, Guodong Sun, Songlin Ran, Jinhua Ye, Yanni Song, Rui Huang","doi":"10.1177/10732748251376088","DOIUrl":null,"url":null,"abstract":"<p><p>IntroductionColorectal cancer (CRC) is the third most common cancer worldwide and a significant public health threat with far-reaching societal implications. The currently available CRC therapeutic strategies have limitations, thus requiring the development of new strategies. Coxsackievirus B3 (CVB3) exhibits strong oncolytic activity in CRC, although its mechanism of action remains unclear. This study aimed to investigate whether the induction of ferroptosis is a promising treatment strategy for CRC and whether CVB3 could activate ferroptosis during infection.MethodsIn vitro and in vivo experiments were conducted to evaluate whether CVB3 infection activates the ferroptosis pathway by upregulating miR-214-3p to suppress glutathione peroxidase 4 (GPX4) expression. Dual-luciferase assays and rescue experiments were performed to confirm this regulatory mechanism. Clinical CRC tissues and colon cancer xenograft models were used to demonstrate the mediating role of the miR-214-3p/GPX4 axis in the interaction between viral replication and ferroptosis.ResultsCVB3 demonstrated oncolytic virus properties by selectively lysing tumor cells. The in vitro and in vivo experiments confirmed that CVB3 activates the ferroptosis pathway by upregulating miR-214-3p to suppress GPX4 expression, thereby promoting viral replication and tumor regression. Antagonizing miR-214-3p reversed this process.ConclusionmiR-214-3p expression was upregulated during CVB3 infection of CRC tissues and cells, activating the ferroptosis pathway and promoting tumor cell death.</p>","PeriodicalId":49093,"journal":{"name":"Cancer Control","volume":"32 ","pages":"10732748251376088"},"PeriodicalIF":2.6000,"publicationDate":"2025-01-01","publicationTypes":"Journal Article","fieldsOfStudy":null,"isOpenAccess":false,"openAccessPdf":"https://www.ncbi.nlm.nih.gov/pmc/articles/PMC12433557/pdf/","citationCount":"0","resultStr":null,"platform":"Semanticscholar","paperid":null,"PeriodicalName":"Cancer Control","FirstCategoryId":"3","ListUrlMain":"https://doi.org/10.1177/10732748251376088","RegionNum":4,"RegionCategory":"医学","ArticlePicture":[],"TitleCN":null,"AbstractTextCN":null,"PMCID":null,"EPubDate":"2025/9/13 0:00:00","PubModel":"Epub","JCR":"Q3","JCRName":"ONCOLOGY","Score":null,"Total":0}
引用次数: 0

Abstract

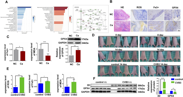
IntroductionColorectal cancer (CRC) is the third most common cancer worldwide and a significant public health threat with far-reaching societal implications. The currently available CRC therapeutic strategies have limitations, thus requiring the development of new strategies. Coxsackievirus B3 (CVB3) exhibits strong oncolytic activity in CRC, although its mechanism of action remains unclear. This study aimed to investigate whether the induction of ferroptosis is a promising treatment strategy for CRC and whether CVB3 could activate ferroptosis during infection.MethodsIn vitro and in vivo experiments were conducted to evaluate whether CVB3 infection activates the ferroptosis pathway by upregulating miR-214-3p to suppress glutathione peroxidase 4 (GPX4) expression. Dual-luciferase assays and rescue experiments were performed to confirm this regulatory mechanism. Clinical CRC tissues and colon cancer xenograft models were used to demonstrate the mediating role of the miR-214-3p/GPX4 axis in the interaction between viral replication and ferroptosis.ResultsCVB3 demonstrated oncolytic virus properties by selectively lysing tumor cells. The in vitro and in vivo experiments confirmed that CVB3 activates the ferroptosis pathway by upregulating miR-214-3p to suppress GPX4 expression, thereby promoting viral replication and tumor regression. Antagonizing miR-214-3p reversed this process.ConclusionmiR-214-3p expression was upregulated during CVB3 infection of CRC tissues and cells, activating the ferroptosis pathway and promoting tumor cell death.

Abstract Image

Abstract Image

Abstract Image

柯萨奇病毒B3通过上调miR-214-3P和促进铁下垂抑制结直肠癌。
结直肠癌(CRC)是全球第三大常见癌症,也是具有深远社会影响的重大公共卫生威胁。目前可用的结直肠癌治疗策略存在局限性,因此需要开发新的策略。柯萨奇病毒B3 (CVB3)在结直肠癌中表现出很强的溶瘤活性,尽管其作用机制尚不清楚。本研究旨在探讨诱导铁下沉是否是一种有希望的CRC治疗策略,以及CVB3是否可以在感染期间激活铁下沉。方法通过体外和体内实验,评估CVB3感染是否通过上调miR-214-3p抑制谷胱甘肽过氧化物酶4 (GPX4)表达激活铁凋亡途径。双荧光素酶测定和救援实验证实了这种调节机制。使用临床CRC组织和结肠癌异种移植模型来证明miR-214-3p/GPX4轴在病毒复制和铁吊之间的相互作用中的介导作用。结果scvb3具有选择性裂解肿瘤细胞的溶瘤病毒特性。体外和体内实验证实,CVB3通过上调miR-214-3p抑制GPX4表达,激活铁凋亡通路,从而促进病毒复制和肿瘤消退。拮抗miR-214-3p逆转了这一过程。结论在CVB3感染CRC组织和细胞过程中,mir -214-3p表达上调,激活铁凋亡通路,促进肿瘤细胞死亡。
本文章由计算机程序翻译,如有差异,请以英文原文为准。
求助全文
约1分钟内获得全文 求助全文
来源期刊
Cancer Control
Cancer Control ONCOLOGY-
CiteScore
3.80
自引率
0.00%
发文量
148
审稿时长
>12 weeks
期刊介绍: Cancer Control is a JCR-ranked, peer-reviewed open access journal whose mission is to advance the prevention, detection, diagnosis, treatment, and palliative care of cancer by enabling researchers, doctors, policymakers, and other healthcare professionals to freely share research along the cancer control continuum. Our vision is a world where gold-standard cancer care is the norm, not the exception.
×
引用
GB/T 7714-2015
复制
MLA
复制
APA
复制
导出至
BibTeX EndNote RefMan NoteFirst NoteExpress
×
提示
您的信息不完整,为了账户安全,请先补充。
现在去补充
×
提示
您因"违规操作"
具体请查看互助需知
我知道了
×
提示
确定
请完成安全验证×
copy
已复制链接
快去分享给好友吧!
我知道了
右上角分享
点击右上角分享
0
联系我们:info@booksci.cn Book学术提供免费学术资源搜索服务,方便国内外学者检索中英文文献。致力于提供最便捷和优质的服务体验。 Copyright © 2023 布克学术 All rights reserved.
京ICP备2023020795号-1
ghs 京公网安备 11010802042870号
Book学术文献互助
Book学术文献互助群
群 号:604180095
Book学术官方微信