Fish TOLLIP manipulates ATG5 for autophagic degradation of STING to attenuate antiviral interferon responses.

IF 4.9 1区 医学 Q1 MICROBIOLOGY
PLoS Pathogens Pub Date : 2025-09-12 eCollection Date: 2025-09-01 DOI:10.1371/journal.ppat.1013512
Meng-Ze Tian, Yang-Yang Wang, Bao-Jie Cui, Xiao Xu, Chu-Jing Zhou, Can Zhang, Zhuo-Cong Li, Meng-Qian Hong, Na Xu, Dan-Dan Chen, Long-Feng Lu, Shun Li
{"title":"Fish TOLLIP manipulates ATG5 for autophagic degradation of STING to attenuate antiviral interferon responses.","authors":"Meng-Ze Tian, Yang-Yang Wang, Bao-Jie Cui, Xiao Xu, Chu-Jing Zhou, Can Zhang, Zhuo-Cong Li, Meng-Qian Hong, Na Xu, Dan-Dan Chen, Long-Feng Lu, Shun Li","doi":"10.1371/journal.ppat.1013512","DOIUrl":null,"url":null,"abstract":"<p><p>While robust interferon (IFN) responses in fish are critical for viral clearance, dysregulated signalling can trigger detrimental hyperinflammation, necessitating precise immunoregulatory mechanisms. This study identified Toll-interacting protein (TOLLIP) as a pivotal negative regulator of IFN production in grass carp (Ctenopharyngodon idella). Upon grass carp reovirus (GCRV) infection, TOLLIP expression increases significantly in tissues and cells. Furthermore, TOLLIP overexpression reduced GCRV- and polyinosinic-polycytidylic acid (poly I:C)-induced IFN expression, whereas tollip knockdown increased the cellular IFN production capacity. TOLLIP subsequently binds and degrades STING. Further mechanistic studies revealed that TOLLIP degrades STING in a dose-dependent manner via an autophagy-lysosome-dependent pathway. Interestingly, autophagy-related protein 5 (ATG5) was found to interact with TOLLIP and reduce TOLLIP-mediated STING degradation after atg5 knockdown. In addition, TOLLIP attenuated STING-driven IFN activation and compromised antiviral efficacy. These findings demonstrate that fish TOLLIP plays a specialized regulatory role in antiviral innate immunity, balancing immune defence with homeostasis maintenance.</p>","PeriodicalId":48999,"journal":{"name":"PLoS Pathogens","volume":"21 9","pages":"e1013512"},"PeriodicalIF":4.9000,"publicationDate":"2025-09-12","publicationTypes":"Journal Article","fieldsOfStudy":null,"isOpenAccess":false,"openAccessPdf":"https://www.ncbi.nlm.nih.gov/pmc/articles/PMC12449016/pdf/","citationCount":"0","resultStr":null,"platform":"Semanticscholar","paperid":null,"PeriodicalName":"PLoS Pathogens","FirstCategoryId":"3","ListUrlMain":"https://doi.org/10.1371/journal.ppat.1013512","RegionNum":1,"RegionCategory":"医学","ArticlePicture":[],"TitleCN":null,"AbstractTextCN":null,"PMCID":null,"EPubDate":"2025/9/1 0:00:00","PubModel":"eCollection","JCR":"Q1","JCRName":"MICROBIOLOGY","Score":null,"Total":0}
引用次数: 0

Abstract

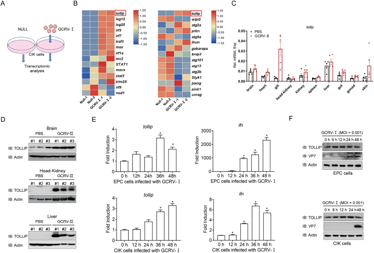
While robust interferon (IFN) responses in fish are critical for viral clearance, dysregulated signalling can trigger detrimental hyperinflammation, necessitating precise immunoregulatory mechanisms. This study identified Toll-interacting protein (TOLLIP) as a pivotal negative regulator of IFN production in grass carp (Ctenopharyngodon idella). Upon grass carp reovirus (GCRV) infection, TOLLIP expression increases significantly in tissues and cells. Furthermore, TOLLIP overexpression reduced GCRV- and polyinosinic-polycytidylic acid (poly I:C)-induced IFN expression, whereas tollip knockdown increased the cellular IFN production capacity. TOLLIP subsequently binds and degrades STING. Further mechanistic studies revealed that TOLLIP degrades STING in a dose-dependent manner via an autophagy-lysosome-dependent pathway. Interestingly, autophagy-related protein 5 (ATG5) was found to interact with TOLLIP and reduce TOLLIP-mediated STING degradation after atg5 knockdown. In addition, TOLLIP attenuated STING-driven IFN activation and compromised antiviral efficacy. These findings demonstrate that fish TOLLIP plays a specialized regulatory role in antiviral innate immunity, balancing immune defence with homeostasis maintenance.

Abstract Image

Abstract Image

Abstract Image

鱼类TOLLIP操纵ATG5自噬降解STING以减弱抗病毒干扰素反应。
尽管鱼类体内强大的干扰素(IFN)应答对病毒清除至关重要,但信号失调会引发有害的过度炎症,因此需要精确的免疫调节机制。本研究发现toll -相互作用蛋白(TOLLIP)是草鱼IFN产生的关键负调控因子。草鱼呼肠孤病毒(GCRV)感染后,TOLLIP在组织和细胞中的表达显著增加。此外,TOLLIP过表达降低了GCRV-和多肌苷-多胞酸(poly I:C)-诱导的IFN表达,而TOLLIP敲低则增加了细胞IFN产生能力。TOLLIP随后结合并降解STING。进一步的机制研究表明,TOLLIP通过自噬-溶酶体依赖途径以剂量依赖的方式降解STING。有趣的是,自噬相关蛋白5 (ATG5)被发现与TOLLIP相互作用,并在ATG5敲除后减少TOLLIP介导的STING降解。此外,TOLLIP减弱了sting驱动的IFN激活,降低了抗病毒效果。这些发现表明,鱼类TOLLIP在抗病毒先天免疫中起着特殊的调节作用,平衡免疫防御和维持体内平衡。
本文章由计算机程序翻译,如有差异,请以英文原文为准。
求助全文
约1分钟内获得全文 求助全文
来源期刊
PLoS Pathogens
PLoS Pathogens MICROBIOLOGY-PARASITOLOGY
自引率
3.00%
发文量
598
期刊介绍: Bacteria, fungi, parasites, prions and viruses cause a plethora of diseases that have important medical, agricultural, and economic consequences. Moreover, the study of microbes continues to provide novel insights into such fundamental processes as the molecular basis of cellular and organismal function.
×
引用
GB/T 7714-2015
复制
MLA
复制
APA
复制
导出至
BibTeX EndNote RefMan NoteFirst NoteExpress
×
提示
您的信息不完整,为了账户安全,请先补充。
现在去补充
×
提示
您因"违规操作"
具体请查看互助需知
我知道了
×
提示
确定
请完成安全验证×
copy
已复制链接
快去分享给好友吧!
我知道了
右上角分享
点击右上角分享
0
联系我们:info@booksci.cn Book学术提供免费学术资源搜索服务,方便国内外学者检索中英文文献。致力于提供最便捷和优质的服务体验。 Copyright © 2023 布克学术 All rights reserved.
京ICP备2023020795号-1
ghs 京公网安备 11010802042870号
Book学术文献互助
Book学术文献互助群
群 号:604180095
Book学术官方微信