Correction: LncRNA NUTM2A-AS1 silencing inhibits glioma via miR-376a-3p/YAP1 axis.

IF 2.2 4区 生物学 Q3 CELL BIOLOGY
Yuecheng Zeng, Zhenyu Yang, Yang Yang, Peng Wang
{"title":"Correction: LncRNA NUTM2A-AS1 silencing inhibits glioma via miR-376a-3p/YAP1 axis.","authors":"Yuecheng Zeng, Zhenyu Yang, Yang Yang, Peng Wang","doi":"10.1186/s13008-025-00157-x","DOIUrl":null,"url":null,"abstract":"","PeriodicalId":49263,"journal":{"name":"Cell Division","volume":"20 1","pages":"21"},"PeriodicalIF":2.2000,"publicationDate":"2025-08-22","publicationTypes":"Journal Article","fieldsOfStudy":null,"isOpenAccess":false,"openAccessPdf":"https://www.ncbi.nlm.nih.gov/pmc/articles/PMC12374292/pdf/","citationCount":"0","resultStr":null,"platform":"Semanticscholar","paperid":null,"PeriodicalName":"Cell Division","FirstCategoryId":"99","ListUrlMain":"https://doi.org/10.1186/s13008-025-00157-x","RegionNum":4,"RegionCategory":"生物学","ArticlePicture":[],"TitleCN":null,"AbstractTextCN":null,"PMCID":null,"EPubDate":"","PubModel":"","JCR":"Q3","JCRName":"CELL BIOLOGY","Score":null,"Total":0}
引用次数: 0

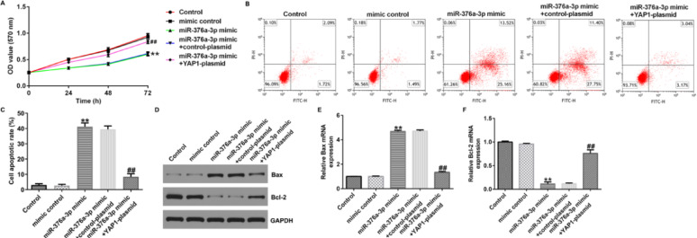
Abstract Image

Abstract Image

Abstract Image

更正:LncRNA NUTM2A-AS1沉默通过miR-376a-3p/YAP1轴抑制胶质瘤。
本文章由计算机程序翻译,如有差异,请以英文原文为准。
求助全文
约1分钟内获得全文 求助全文
来源期刊
Cell Division
Cell Division CELL BIOLOGY-
CiteScore
3.70
自引率
0.00%
发文量
5
审稿时长
>12 weeks
期刊介绍: Cell Division is an open access, peer-reviewed journal that encompasses all the molecular aspects of cell cycle control and cancer, cell growth, proliferation, survival, differentiation, signalling, gene transcription, protein synthesis, genome integrity, chromosome stability, centrosome duplication, DNA damage and DNA repair. Cell Division provides an online forum for the cell-cycle community that aims to publish articles on all exciting aspects of cell-cycle research and to bridge the gap between models of cell cycle regulation, development, and cancer biology. This forum is driven by specialized and timely research articles, reviews and commentaries focused on this fast moving field, providing an invaluable tool for cell-cycle biologists. Cell Division publishes articles in areas which includes, but not limited to: DNA replication, cell fate decisions, cell cycle & development Cell proliferation, mitosis, spindle assembly checkpoint, ubiquitin mediated degradation DNA damage & repair Apoptosis & cell death
×
引用
GB/T 7714-2015
复制
MLA
复制
APA
复制
导出至
BibTeX EndNote RefMan NoteFirst NoteExpress
×
提示
您的信息不完整,为了账户安全,请先补充。
现在去补充
×
提示
您因"违规操作"
具体请查看互助需知
我知道了
×
提示
确定
请完成安全验证×
copy
已复制链接
快去分享给好友吧!
我知道了
右上角分享
点击右上角分享
0
联系我们:info@booksci.cn Book学术提供免费学术资源搜索服务,方便国内外学者检索中英文文献。致力于提供最便捷和优质的服务体验。 Copyright © 2023 布克学术 All rights reserved.
京ICP备2023020795号-1
ghs 京公网安备 11010802042870号
Book学术文献互助
Book学术文献互助群
群 号:604180095
Book学术官方微信