The association between 4-HPR-mediated LCN2 suppression and reduced intestinal cell senescence in ulcerative colitis.

IF 3.5 4区 医学 Q2 MEDICINE, RESEARCH & EXPERIMENTAL
Xiaoxue Pan, Jianghao Wang, Jing Zhu, Xin Wang, Yucun Liu, Shanwen Chen, Pengyuan Wang
{"title":"The association between 4-HPR-mediated LCN2 suppression and reduced intestinal cell senescence in ulcerative colitis.","authors":"Xiaoxue Pan, Jianghao Wang, Jing Zhu, Xin Wang, Yucun Liu, Shanwen Chen, Pengyuan Wang","doi":"10.1007/s10238-025-01843-4","DOIUrl":null,"url":null,"abstract":"<p><p>Ulcerative colitis is a type of inflammatory bowel disease that can significantly impact patients' life, leading to long-term complications. Cellular senescence plays a significant role in the occurrence and development of enteritis. The purpose of this study is to identify a specific drug and potential target that can inhibit intestinal cell senescence, thereby improving the clinical outcomes of enteritis. Bioinformatics analysis was used to identify the drug and target that associated with cellular senescence and ulcerative colitis. LPS-induced in vitro models and DSS-induced in vivo colitis models were used to confirm the association between colitis and aging, as well as the ability of the drug to alleviate colitis symptoms. Bioinformatics analysis suggested that Fenretinide (4-HPR) may influence the progression of ulcerative colitis by targeting LCN2 to modulate cellular senescence. Western blot analysis revealed high expression of LCN2 in patients with ulcerative colitis (p- value < 0.05). In the in vivo experiments utilizing a DSS-induced colitis model, 4-HPR was shown to be both safe and effective in inhibiting colitis progression. Western blot analysis indicated the downregulation of the senescence markers P16 and P21 following 4-HPR treatment (adjusted p-value < 0.0001). Moreover, β-galactosidase staining of intestinal tissues revealed a reduction in the accumulation of senescent cells in the 4-HPR-treated group compared to the DSS group (adjusted p-value < 0.0001). The potential mechanism might be related to the regulation of the Treg/Th17 balance. 4-HPR reduced the intestinal cell senescence by inhibiting the expression of LCN2 that alleviated the symptoms of ulcerative colitis.</p>","PeriodicalId":10337,"journal":{"name":"Clinical and Experimental Medicine","volume":"25 1","pages":"297"},"PeriodicalIF":3.5000,"publicationDate":"2025-08-21","publicationTypes":"Journal Article","fieldsOfStudy":null,"isOpenAccess":false,"openAccessPdf":"https://www.ncbi.nlm.nih.gov/pmc/articles/PMC12370867/pdf/","citationCount":"0","resultStr":null,"platform":"Semanticscholar","paperid":null,"PeriodicalName":"Clinical and Experimental Medicine","FirstCategoryId":"3","ListUrlMain":"https://doi.org/10.1007/s10238-025-01843-4","RegionNum":4,"RegionCategory":"医学","ArticlePicture":[],"TitleCN":null,"AbstractTextCN":null,"PMCID":null,"EPubDate":"","PubModel":"","JCR":"Q2","JCRName":"MEDICINE, RESEARCH & EXPERIMENTAL","Score":null,"Total":0}
引用次数: 0

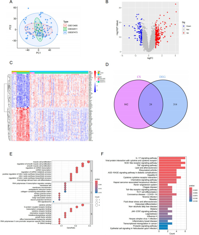
Abstract

Ulcerative colitis is a type of inflammatory bowel disease that can significantly impact patients' life, leading to long-term complications. Cellular senescence plays a significant role in the occurrence and development of enteritis. The purpose of this study is to identify a specific drug and potential target that can inhibit intestinal cell senescence, thereby improving the clinical outcomes of enteritis. Bioinformatics analysis was used to identify the drug and target that associated with cellular senescence and ulcerative colitis. LPS-induced in vitro models and DSS-induced in vivo colitis models were used to confirm the association between colitis and aging, as well as the ability of the drug to alleviate colitis symptoms. Bioinformatics analysis suggested that Fenretinide (4-HPR) may influence the progression of ulcerative colitis by targeting LCN2 to modulate cellular senescence. Western blot analysis revealed high expression of LCN2 in patients with ulcerative colitis (p- value < 0.05). In the in vivo experiments utilizing a DSS-induced colitis model, 4-HPR was shown to be both safe and effective in inhibiting colitis progression. Western blot analysis indicated the downregulation of the senescence markers P16 and P21 following 4-HPR treatment (adjusted p-value < 0.0001). Moreover, β-galactosidase staining of intestinal tissues revealed a reduction in the accumulation of senescent cells in the 4-HPR-treated group compared to the DSS group (adjusted p-value < 0.0001). The potential mechanism might be related to the regulation of the Treg/Th17 balance. 4-HPR reduced the intestinal cell senescence by inhibiting the expression of LCN2 that alleviated the symptoms of ulcerative colitis.

Abstract Image

Abstract Image

Abstract Image

4- hpr介导的LCN2抑制与溃疡性结肠炎肠道细胞衰老减少之间的关系。
溃疡性结肠炎是一种炎症性肠病,可严重影响患者的生活,导致长期并发症。细胞衰老在肠炎的发生发展中起着重要作用。本研究的目的是寻找抑制肠道细胞衰老的特异性药物和潜在靶点,从而改善肠炎的临床预后。利用生物信息学分析鉴定与细胞衰老和溃疡性结肠炎相关的药物和靶点。通过lps诱导的体外结肠炎模型和dss诱导的体内结肠炎模型,证实结肠炎与衰老之间的关系,以及该药缓解结肠炎症状的能力。生物信息学分析提示,芬瑞啶(4-HPR)可能通过靶向LCN2调控细胞衰老影响溃疡性结肠炎的进展。Western blot分析显示LCN2在溃疡性结肠炎患者中高表达(p值)
本文章由计算机程序翻译,如有差异,请以英文原文为准。
求助全文
约1分钟内获得全文 求助全文
来源期刊
Clinical and Experimental Medicine
Clinical and Experimental Medicine 医学-医学:研究与实验
CiteScore
4.80
自引率
2.20%
发文量
159
审稿时长
2.5 months
期刊介绍: Clinical and Experimental Medicine (CEM) is a multidisciplinary journal that aims to be a forum of scientific excellence and information exchange in relation to the basic and clinical features of the following fields: hematology, onco-hematology, oncology, virology, immunology, and rheumatology. The journal publishes reviews and editorials, experimental and preclinical studies, translational research, prospectively designed clinical trials, and epidemiological studies. Papers containing new clinical or experimental data that are likely to contribute to changes in clinical practice or the way in which a disease is thought about will be given priority due to their immediate importance. Case reports will be accepted on an exceptional basis only, and their submission is discouraged. The major criteria for publication are clarity, scientific soundness, and advances in knowledge. In compliance with the overwhelmingly prevailing request by the international scientific community, and with respect for eco-compatibility issues, CEM is now published exclusively online.
×
引用
GB/T 7714-2015
复制
MLA
复制
APA
复制
导出至
BibTeX EndNote RefMan NoteFirst NoteExpress
×
提示
您的信息不完整,为了账户安全,请先补充。
现在去补充
×
提示
您因"违规操作"
具体请查看互助需知
我知道了
×
提示
确定
请完成安全验证×
copy
已复制链接
快去分享给好友吧!
我知道了
右上角分享
点击右上角分享
0
联系我们:info@booksci.cn Book学术提供免费学术资源搜索服务,方便国内外学者检索中英文文献。致力于提供最便捷和优质的服务体验。 Copyright © 2023 布克学术 All rights reserved.
京ICP备2023020795号-1
ghs 京公网安备 11010802042870号
Book学术文献互助
Book学术文献互助群
群 号:604180095
Book学术官方微信